电商平台仅退款,让女装商家成了“网络试衣间”?
亏损闭店成常态,女装电商店不想过这个618了

6月4日下午,小红书上有网友爆料称,自己的朋友在抖音上卖女装,618期间销售额达到1000万,但用户仅退款350万、退货退款380万,剩下270万还是未知数。
“本来想着整体退货率能控制在50%以下,没想到最终飙到了80%,即使尾货能低价出完,也会亏50、60万”。

在昨天,“女装尺码越做越小”的话题同样引起热议。有人指出,为迎合所谓的潮流,现在的一些女装比童装还小,审美标准的单一引发了许多女性的焦虑和不满。
翻阅网友的留言,似乎大家都能达成一致的点是,今年618,女装真的不好卖。
01
仅退款和疯狂低价,让商家苦不堪言
去年有一部电视剧,讲述的是年轻打工人职场和日常生活,其中有个情节让我颇为印象深刻,郑恺演的男主为了多省钱,想出来一个“损点子”:专盯允许7天无理由退款的店每天网购一件衣服,穿过之后再退回去,如此这般,就能达到既能每天衣服不重样,还能白嫖的效果。
当时看到这个情节,不少人“恍然大悟”,实际上这和“以贷养贷”、“办新信用卡还旧信用卡”是一个道理,而且甚至更“划算”,毕竟无理由退款,还不用利息。

只是让我没有想到的是,之后电商平台们推出的一系列政策,真的让这种情况照进了现实。
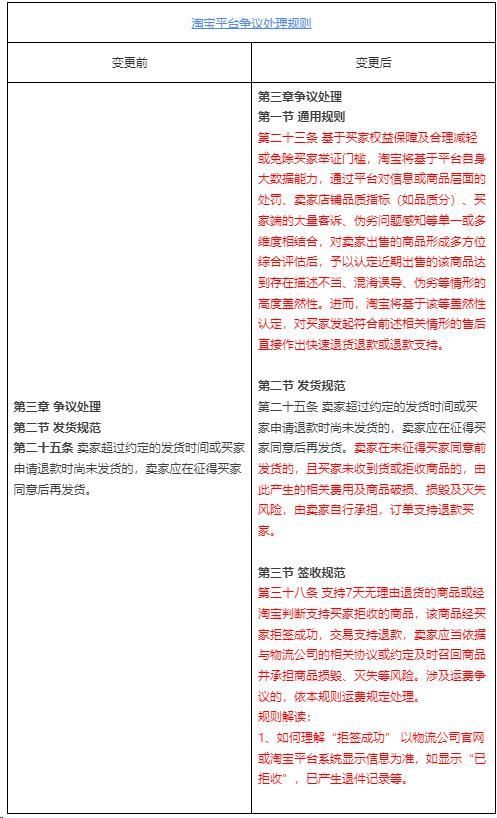
去年底,淘宝为了一雪被市值拼多多超越的“前耻”,推出了多项改革举措,其中新推出的“仅退款”功能引得商家和消费者一同侧目。
在淘宝前后,抖音、京东、快手也都相继推出“仅退款”功能,再加上第一个吃螃蟹的拼多多,一时间,主流的电商平台掀起了“仅退款”热潮。
虽然各平台都为自己的“仅退款”戴上了不同大小的“紧箍咒”,但总体上,确实增加了商家们的退货率。

图源:淘宝“仅退款”规则
一位商家在小红书上就表示,仅退款推出后,白嫖的越来越多,如果不发货,对方投诉延迟发货/缺货,商家需要赔付30%。如果发货,对方来个仅退款,钱财两空。如果不及时回复买家还会罚20块钱,如果起诉买家,可能整个店铺都直接被平台关停。
“我们也都是消费者过来的,都想给大家一个好的体验,熨好衣服飞机盒包装好发出的漂亮裙子,但结果隔了十几天又来找我们退换货,真的很心累”。
李静(化名)和丈夫两人经营着一家女装店,在这几个月里,两人因为“仅退款”政策吃了不少苦头,用户退货有时候不需要举证,还没来得及和用户沟通,平台就给用户发了仅退款链接,甚至还有用户拿半个月前发出的订单申请仅退款,“有时候寄回来的衣服塞在一个脏脏破破的袋子里,甚至还有汗味或者香水味,我们只能按报废处理”。
谈起未来时,李静表示想回归线下或者转卖丝绸羽绒类服装,“最好是男装,女装太难做了”。
难做的不仅是小店。5月底,淘宝五颗金冠的女装店铺“少女凯拉”卷款4000余万元,连夜跑路,数百位供应商卷入其中。

图源:淘宝
少女凯拉属于女装行业超头部卖家,爆雷前,店铺粉丝超过550万,月销量超90万件,半年超90万好评,位居淘宝女装店铺榜TOP3。然而,就是这样一家在外界眼中光彩夺目的行业翘楚,却在一夜之间从巅峰跌落,成为了众矢之的,昔日的光环瞬间黯淡无光。
除了仅退款外,“卷低价+强制运费险”的推出,也让卖家在管理现金流、供应链、库存方面的难度越来越大。
近年来,电商的低价战愈演愈烈,几大平台又相继推出运费险、强制包邮等新政策,逼的商家们不得不面临越来越大的压力。在这种情况下,无论商家规模是大是小,抗风险能力都在不断受到冲击,甚至出现“小卖小亏、不卖不亏、大卖大亏”的可能性。
尤其是对于价格水平处于中腰部的店铺,缺乏忠实用户群体,又面临不断下压的价格压力,只能“得过且过,自求多福”。
02
别把女装难做都怪罪给“仅退款”们
不过,现在叫苦的女装店主们,其中一些过去早已赚的盆满钵满。
实际上,即使是在该功能推出以前,在服装的电商行业,女装比男装难做也是共识。
在淘宝、京东、快手等平台仅退款政策出炉之前,其实行业内人士也都承认,女装是行业内退货率最高的类目。去年双十一期间,就有服装商家现身说法大吐苦水,称自家成交率最高的就是女装,但退货率却超过八成。

据亿邦动力的数据,2022年服饰类目商家共识的退货率在70%以上,部分商家甚至逼近90%
作为对比,男装的退款率则“仅”为25%~30%,老客复购比却接近八成。

不止如此,女装行业很吃款和上新能力。
一位业内人士打了个比方,假设你是女装店老板,当你今晚推出一个爆款后,当天同行就会将这款产品复制出来并联系工厂打版,连夜就可以上新开卖,价格还更低,这就是女装行业内卷的程度。相比之下,男装退货率相对低,且不太“吃款”,只需要定位人群,做好视觉效果就好,而且购物决策链条更短,咨询量少,会大大减少客服工作量,比起女装经营要容易很多。
但之所以过去大家还是更愿意做女装,是因为过去女装的退款率还没有如今这么离谱,而且利润更高。
以2018年的数据为例,彼时,仅退款还未风靡。当时女装行业的营收增速表现强劲,其中维格娜丝等品牌的同比增长率高达2.44倍,在毛利率方面,女装连续3年保持在64%以上,明显高于其他服装细分行业,而男装毛利率长期处在50%以下,是所有服装细分行业中最低的。净利率方面,女装维持在10%以上,排名服装各细分行业的第二位,而男装净利率连续3年低于8%,且曾一度出现负值,为-1.9%。

图源:前瞻经济学人
此外,最近几年女装愈发难做,还有一点,可能要“归功于”小红书。
随着抖音和小红书等分享与种草平台的推出,作为一个“买家秀和卖家秀”的放大镜,受众群体中女性一直占据大部分,这种“种草安利”和“避雷反安利”实际上也是加长了女性的购物决策链,本质上对女性购物行为造成了很大的影响。
一方面,女性在购物时往往有较高的期望值,她们希望通过购买商品来提升自己的外观或满足某种心理需求。当实际效果(买家秀)与商家展示的理想效果(卖家秀)存在较大差异时,这种期望与现实之间的差距会导致失望和不满。
一旦出现这种信息不对称,消费者无法分辨商品好坏,也不愿轻易相信商家的一面之词。为了保证自己的利益,唯一的办法就是对所有商品都压低价格,以避免信息不对称带来的交易风险和损失,也称作“柠檬市场效应”。
另一方面,女性往往面临更多的社会审美压力,她们的外表和穿着常常受到更多的关注和评价。在单一审美标准大行其道的当下,女性长期处于“筷子腿”、“A4腰”的身材焦虑之下。

推动这种焦虑大行其道的,实际上也难说没有商家的推波助澜。
举个例子,几年前,社交平台上火热的Brandy Melville,这个品牌主打“One size fits all”,尺码绝大多数情况只适合够瘦够薄的女孩,也因此在网络上形成了不小的话题。某时装公众号发布的数据更是显示,某电商平台上女装休闲裤、半裙下综合排序前十的商品中,有一半网红女装L码的腰围小于等于70cm。
如今的女装店主们叫苦不迭,全怪平台也不尽公平。
发布于:湖北
相关推荐
七天无理由退货和仅退款成了电商商家噩梦!
揭秘五大电商平台仅退款的真相
用户、商家、平台,“仅退款”到底便宜了谁?
钻“仅退款”机制漏洞,专业“羊毛党”盯上电商商家
卷款4000万跑路,淘宝网红女装店爆雷始末
“仅退款”成电商标配,双旦大促年终“卷”
为了20元,商家发起反击,“仅退款”的恶果出现了!
仅退款明明很离谱,为什么电商平台全都引进了?
电商“仅退款”新规催生“羊毛党”?
仅退款,电商大变天
网址: 电商平台仅退款,让女装商家成了“网络试衣间”? http://www.xishuta.cn/newsview120370.html
推荐科技快讯
- 1问界商标转让释放信号:赛力斯 95792
- 2报告:抖音海外版下载量突破1 25736
- 3人类唯一的出路:变成人工智能 25175
- 4人类唯一的出路: 变成人工智 24611
- 5移动办公如何高效?谷歌研究了 24309
- 6华为 nova14深度评测: 13155
- 7滴滴出行被投诉价格操纵,网约 11888
- 82023年起,银行存取款迎来 10774
- 9五一来了,大数据杀熟又想来, 9794
- 10手机中存在一个监听开关,你关 9519
