用户、商家、平台,“仅退款”到底便宜了谁?
2024年电商平台间注定要有一场大战,但出乎意料的是,这场鏖战的起始点是“仅退款”功能。
2023年年末的最后几天,淘宝和京东相继更新了平台争议处理规则、售后服务管理规则,其中备受关注的变动为“某些情况下,消费者可以选择仅退款、不退货”。
在此之前,“仅退款”功能在拼多多存在已久。一端是用户拍手叫好,认为这是各大平台对于消费者权益的进一步保护与倾斜;另一端是中小商家破口大骂,“支持仅退款的平台,都是无脑站买家。”
按理说,淘宝、京东推出新规后,天平两端的声量应该相差不大。但目前,商家的叙述逻辑显然占据了上风:仅退款是在助长白嫖党,长期下去将不利于商家的盈利,造成的最终结果就是,商家为了生存不得不整体提升商品价格。
与之相对的声音则很虚弱,几乎没有消费者在网络上为“仅退款”功能的优点据理力争,甚至不少消费者也对商家的观点表示认同,指出“超长预售”等问题更值得平台率先解决。
一场涉及平台、商家和消费者的纷争,将要何去何从?想回答这个问题,还是要看看到底是谁在使用“仅退款”、哪些用户是仅退款的受益者?
一、沉默的仅退款用户
先说刺猬公社一个颇具“反差感”的观察:在“仅退款”的用户里,喜欢早起排队买促销品的大爷大妈们几乎从不主动“薅羊毛”;恶意退款的反而是了解仅退款规则、能够熟练网购、有一定文化程度的年轻人,甚至是大学生。
也就是说,往往年轻的“互联网原住民”才是靠着仅退款薅羊毛的,而“互联网移民”由于不熟悉规则,不会或者说暂时还玩不透仅退款的法则。
“淘宝和京东也推出仅退款功能啦?我不知道呢,我平时只用拼多多。”晓晓生活在沿海的一座三线城市,从最初帮朋友“砍一刀”开始,使用拼多多快四年了,是不折不扣的忠实用户。
作为一名全职宝妈,照顾女儿占据了她的大部分时间和精力,晓晓只能忙里偷闲地进行网购,购买的商品也大多是家里的生活用品和女儿的衣服鞋子。
四年的网购生涯中,晓晓的仅退款经历并不多。
“平时买到不喜欢的商品大多是选择退货、换货,有时候即便买到不太好用的商品,但一想价格很便宜,就觉得不值当退货了。”跟晓晓持相同想法的消费者不在少数。对于一些低价的商品,退货花费的时间和精力往往远超商品本身的价值,如果购买的商品没有运费险,买家可能还需自行承担退货运费。
直到去年10月,晓晓收到期待已久的包裹后,却发现原本的针织外套变成了棉布运动衣,衣服的颜色也从黑色变成了绿色,便去找商家理论。“商家的意思就是,这件衣裳也不值钱,他不要了,让我选择仅退款就行了。”这是晓晓第一次使用仅退款功能,直观感受是售后体验很丝滑,虽然对于商家发错商品仍旧很气愤,但是看到退款飞速到账,还是忍住了想打差评的手。
实际上,在众多的仅退款案例中,和商家协商后确定仅退款是一种相对和平的方式。在某些买卖双方无法达成一致的情境下,平台会介入其中,以第三方的身份做出判决。
吴阿姨今年43岁,在某省会城市打工,同样是拼多多的老用户,忠实于拼多多的原因也很简单,“就是觉得便宜”。最近她迷上了在拼多多上购买各地特产尝鲜,不料却遇到了偷工减料的不良商家。

平台直接弹出仅退款窗口丨图源受访者
“我下单了两份南瓜酥,但商家只给发货了一份。”吴阿姨找到客服要求补发商品,对方却以“不赚钱”为由拒绝了,只同意返还给吴阿姨6元红包。就在双方僵持不下时,拼多多的官方服务台直接在对话窗口弹出,显示可以全额退款,并注明商品自行处理即可,吴阿姨点击了“同意”按钮,完成了仅退款。
吴阿姨觉得仅退款的功能对自己来说是一种保护,她的原话是:“起码不用担心买到坏东西,或者货不对版,平台会帮助我们直接退款,省去了和商家扯皮的时间。”仅有初中学历的吴阿姨,道出了仅退款功能被设立的初衷——帮助消费者减少售后成本,尤其是保护弱势消费者的权益。
众所周知,拼多多是靠着“五环外”的下沉用户起家的。
2018年是拼多多用户量开始激增的转折点,根据那年QuestMobie的数据,低学历、45岁+、女性(家庭主妇)是拼多多用户画像的关键词。这部分人群普遍较晚接触互联网,并不像一线城市的用户那样具有丰富的网购经验,像晓晓和吴阿姨,甚至直到拼多多出现后才开始密集地进行线上购物。在许多售后纠纷中,他们往往扮演的正是“弱势消费者”的角色。
用户群体的独特性造就了仅退款功能最先在拼多多上出现。仅退款简化了退货流程,提升了消费者体验,帮助拼多多留住了三四线城市的用户群,并逐步实现了“农村包围城市”的胜利。
某种程度上来说,仅退款讨好的是“沉默的大多数”,是一群几乎不会在网络上发表意见的人。至于那些让众多商家怨声载道的“白嫖党”,不占理的人当然不敢站出来说话,我们只能从商家的描述中猜测这部分人群的画像:精明、爱贪小便宜、道德感不强。
二、“猫狗”效仿之后
安娜的钱没了,货也没收回来。
四个月前,安娜销售美容仪的渠道还只有线下店铺,为了提升营业额才开设了第一家线上店铺。原本是出于信任才选择了电商渠道,但刚刚出台的仅退款新规让她无法接受。
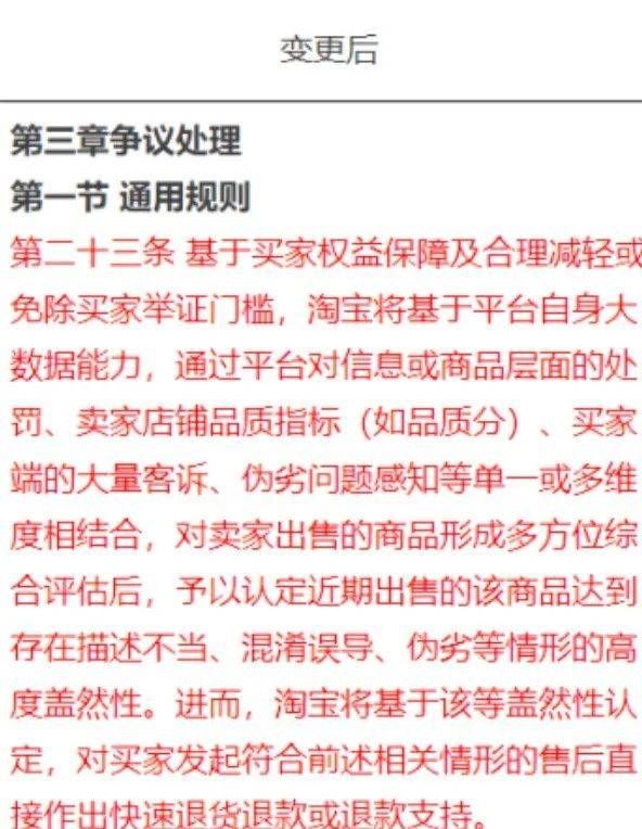
2023年12月25日,淘宝变更了《淘宝平台争议处理规则》的公示通知,其中最为关键的修改是“新增淘宝基于平台自身大数据能力,识别多维度结合,对于买家发起符合相关情形的售后,做出快速退款或退货退款的规则依据。”

淘宝仅退款规则丨图源淘宝
京东在淘宝之后立马跟进,修订了《京东开放平台交易纠纷处理总则》,内容显示在交易纠纷中京东将支持仅退款,新的处理规范已于12月29日生效。和其他平台不同之处是京东的仅退款政策相对柔和,“用户需要和商家协商同意后才能仅退款”。

京东新增仅退款丨图源京东
就在平台新规生效的当天,12月26日,安娜店铺中的一笔争议订单被直接判定为“仅退款”。那是一笔总价450元的订单,于12月10日被买家签收。
“对方一开始申请的是退货退款,我们收到退货后发现少件,并且包装也出现了破损,所以就拒收了,表示不同意退款或者只能部分退款。”安娜本想通过拒收退货结束退款流程,之后再重新与买家沟通,但没想到:“买家直接申请了仅退款,小二(客服)介入后同意了买家的仅退款申请,所以我们最后钱没了,货也没收回来。”
安娜告诉刺猬公社,虽然新规年底才出,但淘宝在实际处理纠纷订单时,早在2023年下半年就出现过仅退款、快速退款的情况了。新规公布前,安娜在12月份还经历过另一笔退款纠纷,当时在商家没收到的退货前,平台就直接将730元的款项快速退还给了买家。
无论是淘宝还是京东,效仿拼多多“仅退款”的目的无非是为了提升消费体验,进而唤醒平台用户的增长。但身处消费者与商家之间,电商平台自然也不会完全无视商家的利益。
淘宝为避免白嫖党恶意退款给出的限制是,“平台会结合商品质量信息和消费者诚信模型,综合数据判定商品质量存在问题不适宜退货,高信用度用户支持快速退款”。与此同时,对于被恶意仅退款的商家,淘宝支持商家向人工客服申诉。
抖音电商则对仅退款给出了较为明确的准则,早在淘宝、京东之前,抖音电商就曾在2023年9月更新过一项关于仅退款的规定:对于商品好评率低于70%的商家,抖音有权在售后过程中支持消费者仅退款、退货包邮,直至商品的好评率连续7天恢复至70%以上即可解除。

抖音电商仅退款规定丨图源抖音
但平台的仅退款政策,并没能给商家带去安全感。
不止一位商家表露出对平台误判的担忧。理智的商家会分析:“平台的标准太模糊,说是依旧大数据模型进行判断,但大数据说到底不也是黑箱。”急躁的商家给出“暴论”:“他们有什么标准,我觉得他们其实没有标准,就是无脑站买家。”
商家乐乐在淘宝做代购,最近也遇到了仅退款的情况。“一开始买家投诉我因为缺货迟迟不发货,后来我们发货后,她又申请了仅退款。我们先后和四个不同的小二(淘宝客服)申诉,四个人给了我们四个不同的处理建议。”
有的小二判定这个顾客没有问题,坚持让乐乐按照买家的要求发货;有的小二建议乐乐给这位买家打标签,进行投诉或是私下协商解决。“平台的规则他们自己都说不清楚,你说遇到这种事儿,让我们卖家怎么处理?”
安娜决定起诉平台,她只花费了30分钟便将证据与诉状递交至了互联网法院:“我们的店铺一个月总共才卖几千块,两笔退款加起来就一千多了,坚持起诉就是为了‘钱’。”这样做的商家不在少数,在知乎和小红书,都有越来越多的商家分享自己的起诉经验。
更普遍的做法是,依靠平台而生的商家们没有退路,但却可以将仅退款的损失纳入自己的运营成本,通过降低生产成本或提高商品价格等手段,确保即便有20%的仅退款比例也能盈利。这部分的成本,最终将由每一位普通消费者买单。
三、质疑,理解,超越?
很多人会用“质疑拼多多,理解拼多多,超越拼多多”来形容淘宝、京东这次的调整。
这其中实际上包含着三层递进。大家一开始“质疑”的是,拼多多为何选择这种看起来注定要“劣币驱逐良币”的退款模式;随后“理解”的是,在当下供大于求的买方市场里,平台想要增长就不得不讨好买家;至于“超越”,由于京东、淘宝平台高价商品占比更大,仅退款对于商家造成的影响确实超过了拼多多。
手中的剑尚未舞出,另一面的锋刃就可能伤害到了自己。
淘宝和京东在过去一年围绕着“低价”做出了一系列调整。2023年3月,京东上线了“百亿补贴”;双十一大促,淘宝同样的打出了“全网最低价”的口号,甚至内部目标定为“要比拼多多、抖音都低”。
随着拼多多已经成长为电商行业强有力的“后来竞争者”,传统电商平台的焦虑正与日俱增。在试图回归低价的同时,效仿竞争对手的“仅退款”功能也就不难理解了。但真正的问题是,其他平台很难通过模仿拼多多的招式,打出同样的效果。
在消费者、平台、商家的“不可能三角”中,拼多多的平衡一直以来都是围绕着下沉市场建立的。这使得即便平台的仅退款比例很高,商家颇有怨言,但拼多多对于商家来说仍旧是“操作简单、出单容易、流量大获客成本低”的选择,从而三方之间能够维持平衡。
电商行业正处于实打实的买方市场。商家们虽然有怨言,但也能理解平台的无奈,商家毛毛叹了口气:“也不是淘宝、京东非要学拼多多,现在市场供大于求,为了争夺有限的用户资源,他们自然要想尽办法。现在淘宝、1688也学抖音的短视频带货,大家都想把用户留住。”
但也有相当部分商家,看重的往往是平台的内容生态及调性,比起快速出单,他们更在意自己所在的销售平台是否能够维持品牌价值。在这种情况下,一方面仅退款对于帮助品牌吸引优质客户的作用并不大,另一方面仅退款也无法帮助中小商家减轻运营压力。
这很可能造成的结果是,消费者、平台、商家三方艰难维持的平衡将被打破,长此以往,“仅退款”将很可能成为一句口号,在落地上困难重重,最终不了了之。
(应受访者要求,文中均为化名)
本文来自微信公众号:刺猬公社 (ID:ciweigongshe),作者:啊游,编辑:园长
相关推荐
用户、商家、平台,“仅退款”到底便宜了谁?
七天无理由退货和仅退款成了电商商家噩梦!
拼多多的“仅退款”,到底惹怒了多少人?
“仅退款”后味回甘
“只是退货退款,太便宜他们了”,消费者遭遇“非全新机”后气难消
仅退款,电商大变天
堪比“仅退款”,又一功能把商家坑惨了
即日起淘宝支持仅退款
即日起京东全面支持仅退款
“仅退款”后,又一功能将影响百万商家
网址: 用户、商家、平台,“仅退款”到底便宜了谁? http://www.xishuta.cn/newsview104257.html
推荐科技快讯
- 1问界商标转让释放信号:赛力斯 95792
- 2报告:抖音海外版下载量突破1 25736
- 3人类唯一的出路:变成人工智能 25175
- 4人类唯一的出路: 变成人工智 24611
- 5移动办公如何高效?谷歌研究了 24309
- 6华为 nova14深度评测: 13155
- 7滴滴出行被投诉价格操纵,网约 11888
- 82023年起,银行存取款迎来 10774
- 9五一来了,大数据杀熟又想来, 9794
- 10手机中存在一个监听开关,你关 9519
