“只是退货退款,太便宜他们了”,消费者遭遇“非全新机”后气难消
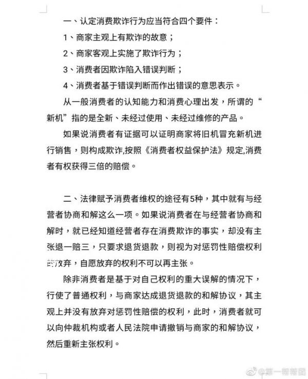
#第一帮帮团[超话]#【“只是退货退款,太便宜他们了”,消费者遭遇“非全新机”后气难消。】#男子买新空调收到货却发现使用过#福州的陈先生反映说,他4月30日在淘宝商城“国货大品牌家电馆”购买了一台格力空调价格7199元。当时商家承诺正品全新机,收到货时发现包装有开封的痕迹,说明书丢失,电源接线端子有使用痕迹,机身有污渍,之后联系格力售后进行鉴定,确认机器有使用痕迹。陈先生联系商家和淘宝平台要求退货。等待多日,完成退货退款后,陈先生心有不甘,他觉得仅退款不公平,对商家没有惩罚,自己还白忙了一趟赔了不少时间精力。那么这种情况下,还能继续主张索赔、退一赔三吗?淘宝客服表示,会对商家采取“减少曝光率”等多项内部处理措施,但从消费者角度不会看到直接效果。省消委会方面表示,主观故意的“以旧充新”构成欺诈,符合退一赔三,但在知道情况的前提下已经接受了退货退款,相当于放弃了追偿的权利。记者登录该商店,发现该商店已更名为“大品牌空调团购店”。那么如果您网购时遇到这种情况,会第一时间退货退款息事宁人,还是会主张权利,索赔到底呢?#帮帮团快讯#via@第一帮帮团








发布于:福建
相关推荐
“只是退货退款,太便宜他们了”,消费者遭遇“非全新机”后气难消
苹果三星越来越看重翻新机了,只是为了便宜消费者吗?
苹果三星越来越看重翻新机,只是为了便宜消费者吗?
在线预订不接受退货退款 网络消费霸王条款有哪些?
双11刚过,商家已经被退货“逼疯”了
小红书被诉售假却不退货 物流与售后服务遭诟病
“米粉”心碎,小米还能继续“高端”吗?
这届消费者,不敢给差评
电商困于退货率
退货率正在“杀死”商家
网址: “只是退货退款,太便宜他们了”,消费者遭遇“非全新机”后气难消 http://www.xishuta.cn/newsview75870.html
推荐科技快讯
- 1问界商标转让释放信号:赛力斯 95792
- 2报告:抖音海外版下载量突破1 25736
- 3人类唯一的出路:变成人工智能 25175
- 4人类唯一的出路: 变成人工智 24611
- 5移动办公如何高效?谷歌研究了 24309
- 6华为 nova14深度评测: 13155
- 7滴滴出行被投诉价格操纵,网约 11888
- 82023年起,银行存取款迎来 10774
- 9五一来了,大数据杀熟又想来, 9794
- 10手机中存在一个监听开关,你关 9519
