“仅退款”成电商标配,双旦大促年终“卷”
就在阿里“少壮派”掌权淘天集团官宣没几天,新官上任放出了“第一把火”,淘宝上线“仅退款”功能,随后京东也相继推出该功能。
鲸商预测,后续像抖音、快手等平台也会跟进,把“仅退款”变成电商平台的标配,而拼多多是这一功能的“始作俑者”。
此举,集中在2023年“双旦”(圣诞、元旦)大促期间,间接也反映了行业“内卷”的白热化程度,各平台为努力冲一波年终业绩,不惜取悦消费者,提高商家服务门槛。
然而,随着平台进入竞争市场的深水区,用户权益得到保障。商家开始纷纷喊难,大促也愈发难调动消费者积极性。平台要平衡好两头利益,办好大促的挑战,也要比之前难太多了。
一、电商平台以“退”谋“进”
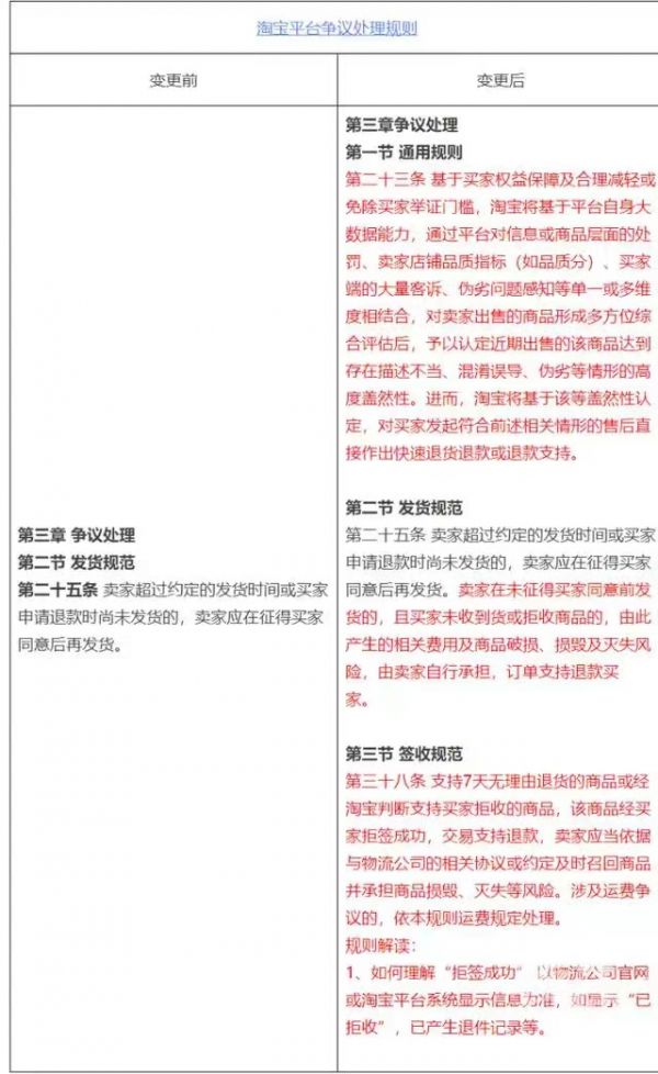
淘宝官方网站于12月25日发布了变更淘宝平台争议处理规则的公示通知,拟变更淘宝平台争议处理规则的相关规则。具体规则含基于平台大数据,对相关售后做出快速退款或退货退款等。

具体而言,新规第一条为“新增淘宝基于平台自身大数据能力,识别多维度结合,对于买家发起符合相关情形的售后,做出快速退款或退货退款的规则依据”。这意味着倘若商家差评或者违规情况过多,一旦被投诉,卖家会被平台直接判定“退货退款”或“仅退款”。
变更第二条关于发货规范:“针对卖家存在延迟发货、强制发货的且未经买家同意的情形”,由此产生的相关费用及商品破损、损毁及灭失风险,由卖家自行承担,订单支持退款给买家。
此举也意味着给卖家立下规矩,倘若商家在未经买家允许的情况下,延迟发货、强制发货,系统支持买家“仅退款”。
第三条则是有关“7天无理由退货”商品或买家拒收的商品,支持买家在拒签后申请退款。
这几条基于买家权益的条款,能拉齐淘宝与拼多多在售后层面的用户体验。此外,淘宝将基于平台大数据,通过对信息或商品层面的处罚、卖家店铺品质指标(如品质分)、买家端大量客诉、伪劣问题感知等维度的考核,对卖家所售商品形成多方位综合评估后,予以认定近期出售的该商品达到存在描述不当、混淆误导、伪劣等情形的高度盖然性。
当然,淘宝此次“仅退款”新规会根据卖家的实际经营行为做出判断,从而决定对于买家的快速退货退款或退款请求是否支持,可以说为卖家变相规避了“羊毛党”行为,另外为商家提供的快捷申诉通道,30天期内的所有订单商家都可以提起申诉。

就在淘宝调整后,京东紧随其后,修订了《京东开放平台交易纠纷处理总则》,主要内容为交易纠纷新增支持用户“仅退款”。修订后的《京东开放平台售后服务管理规则》中,商家若支持消费者发起的“仅退款”售后需求,消费者无需返回原商品,退款完成后,将不能对此商品再次发起退货申请。商家也可在审核环节向消费者发起友好协商(消费者申请后46小时内),协商的类型包括修改服务单协商和关闭服务单协商。
其实,京东自营自2014年就推出了“仅退款”服务,并一直沿用至今。这次修订有关售后和纠纷处理规则,是进一步完善“仅退款”服务。
除了淘宝、京东,今年9月21日,抖音电商也在《商家售后服务管理规范》中更新了一条有关“仅退款”的规则:抖音商家“商品好评率低于70%,平台有权对该商品交易订单的售后申请采取支持消费者“仅退款”、“退货退款”包运费的措施,商品好评率连续7天恢复到70%以上可解除。”
经过这几年拼多多“仅退款”服务的蔓延,不少消费者已经成了习惯,并对其他平台提出同等要求。有位服饰行业从业者对鲸商表示:“之前我们客服反馈,店里常有用户表示,同样买衣服,拼多多能马上退款,淘宝就不方便,7天无理由也有耗费精力,付快递费等等。”
现在越来越多的平台已逐渐向拼多多看齐,行业竞争更加白热化。但商家也纷纷感慨“如履薄冰”。
二、仅退款是一把“双刃剑”
拼多多在起初抢夺到大量低客单商家、用户,淘宝、京东如今也愿意为消费者让步。
这中间最难受的必然是商家,且“仅退款”更考验商家的综合实力。拼多多支持“仅退款”是因为平台中有大量那种源头工厂商家,以薄利多销为主,“仅退款”对他们的损失相对较低。但对于一些需要进货的中小商家,“仅退款”的风险很大。在此基础上,平台依旧选择“仅退款”,意味着要牺牲部分商家的利益来抢消费者、争夺订单。
而“仅退款”的初衷是为了打击不良商贩,当消费者面对质量较差,货不对板的商品时,处于弱势地位,“仅退款”能保护好消费者权益。
一位电商平台运营也向鲸商表示:“对产品质量差的商家而言,仅退款不退货的部分占所有订单比例20%左右,商家会把这部分成本压缩到商品的成本中,再从中找到赚钱的利润点和平衡点。”
但商家的权益也不能被忽视,因为“羊毛党”一直都在,“仅退款”能让部分消费者薅商家羊毛,白嫖商品。除此之外,恶意退款,恶意差评等问题也给商家造成了很大的损失。
比如在淘宝平台,已经有商家在社交平台吐槽“仅退款”策略,表示要换个平台。还有商家表示,商家也是消费者,对推广效果不满意能不能让淘宝把推广费“仅退款”一下。商家们的不满和疑惑,必然有一定道理。

一位女装店店主向鲸商表示:“淘宝说的基于大数据,是怎样的判断标准?如果标准太低,就容易出现羊毛党。商家申诉通道不一定成功。以前选择淘宝当主阵地,就是因为淘宝相对公平。现在要重新考虑了。”
还有一位从事鞋袜行业的商家向鲸商诉苦:“有消费者凭数日前签收的订单,来申请退款,说自己没有收到。他晚上十二点申请,淘宝就同意退了。有人买了十双袜子,说只收到了一双。我们尝试用快递重量来申诉,最后被判定无效,退了对方一百块钱。”
反之,也有淘宝商家告诉鲸商:“其实早就感知平台在尝试‘仅退款不退货’的策略。这其中的纠纷调解机制,对我们本分做生意的商家来说很少遇到。”
诸如此类的正反两极事件在多个平台都有发生。商家和消费者的利益都需要保护,当商家适度让利时,能刺激消费欲望,但属于商家的权益也不能被过度伤害,导致两端不平衡。一味偏向消费者只会让商家降低品质,拉低成本,也不是双方期待的结果。
同样,电商平台在早期野蛮成长期疯狂招揽商家,如今为了竞争,牺牲商家利益,亦不可取。在保障消费者权益的同时,也要有效保护商家的合法权益。
未来,平台应完善对商家的综合评判标准,健全纠纷调解机制,保护消费者权益的同时,为商家和消费者提供公正公平的争议解决平台。否则,平台难以进入良性循环,反而会陷入低质产品和价格战中无法脱身。
此时,实行“仅退款策略”,不仅是淘宝、京东与拼多多拉齐的策略之一,还与马上到来的几场大促相关。刚过去的圣诞节和马上到来的元旦大促,正是检验平台功能的机会。
三、大促疲软,转“退”为攻
对平台而言,策略要为最终成交和服务准备。只是当前大促难引起消费者兴趣,在全球范围也是普遍现象。
《日本经济新闻》12月20日报道,在欧洲,圣诞购物季正在迎来变化的征兆。预测显示,截至12月底,德国零售业销售额同比下降5%以上,而在英国,随着民众趋向节俭度日,减少购物的趋势正在蔓延。

在欧洲主要经济体中法国也没能例外。市场调查机构CSA的数据显示,法国人今年圣诞节的平均预算比去年减少3%,降至549欧元;其中回答削减服装开支的人数占比最多,达到24%;而56%的受访者担心经济低迷可能给年底的庆祝活动带来影响。
英国也迎来了一个不甚乐观的圣诞购物季。普华永道今年秋天公布的调查结果显示,30%的受访者今年圣诞节的预算将少于去年,只有18%多于去年。一名在大学工作的30多岁女性表示,为了省钱,她计划去慈善商店采购。
据《环球时报》记者了解,全球80%的圣诞用品都来自义乌国际商贸城。再看国内,一些在义乌圣诞礼品、装饰物的商家向鲸商表示,生意差很远。国内表现更差,因为很多社区、商场都倡导不要过圣诞,对商家们冲击很大。
所以,尽管平台想方设法营造大促氛围,商家绞尽脑汁平衡折扣力度与盈利水准,消费者也对大促优惠转失去了敏感度。商家们承压之下,或许会向着“卷”供应链、“卷”服务等这方面发展。
“仅退款”只是电商行业高度“内卷”的一个重要标志,不出意外后续还会有其它“惊喜”。
本文来自微信公众号:鲸商(ID:bizwhale),作者:三轮
相关推荐
仅退款,电商大变天
电商行业的2023:太难了!太卷了!太拼了!
电商困于退货率
即日起淘宝支持仅退款
七天无理由退货和仅退款成了电商商家噩梦!
“电商五国”开卷双11:低价已非绝对武器
京东阿里换帅、直播顶流“失灵”、大促热度降温……电商行业变天了
阿里再无逍遥子,电商难觅双 11
堪比“仅退款”,又一功能把商家坑惨了
即日起京东全面支持仅退款
网址: “仅退款”成电商标配,双旦大促年终“卷” http://www.xishuta.cn/newsview103395.html
推荐科技快讯
- 1问界商标转让释放信号:赛力斯 95792
- 2报告:抖音海外版下载量突破1 25736
- 3人类唯一的出路:变成人工智能 25175
- 4人类唯一的出路: 变成人工智 24611
- 5移动办公如何高效?谷歌研究了 24309
- 6华为 nova14深度评测: 13155
- 7滴滴出行被投诉价格操纵,网约 11888
- 82023年起,银行存取款迎来 10774
- 9五一来了,大数据杀熟又想来, 9794
- 10手机中存在一个监听开关,你关 9519
