揭秘五大电商平台仅退款的真相
出品 | 电商报Pro 作者 | 李响

仅退款成为电商平台标配
或许拼多多也未曾预料到,"仅退款"这一曾经饱受争议的政策,如今竟成了电商平台的标配。最近一段时间,各大电商平台纷纷加入“仅退款”行列,在电商行业中掀起了不小的波澜。
先是淘宝,去年12月26日,淘宝对外发布了关于变更《淘宝平台争议处理规则》的公示通知。通知显示,淘宝将基于平台自身大数据能力,结合多维度识别,对于买家发起符合相关情形的售后,作出快速退款或退货退款的规则依据。

图源:淘宝
紧接着,京东宣布新增“支持用户仅退款”功能,消费者无需返回原商品即可完成退款,待退款完成后,将不能对此商品再次发起退货申请。

图源:京东
1月3日,继淘宝和京东之后,抖音电商也推出了发货后极速退款服务,面向抖音平台内所有的小店商家,商家无法自主开通或关闭该服务。

图源:抖音电商1月4日,快手电商发布公告,升级了商家同意拒收后退款功能。此后,买家在正向物流已揽件、走件中、待派件、派件中等不同状态下申请仅退款,商家可以拒收后退款给买家。

图源:快手电商
目前,包括拼多多在内的五大电商平台均已推出仅退款服务,“仅退款”自此成为了电商行业的新主流,明确消费者可在一定条件下,向商家发起只退款不退货的申请不再是拼多多的专属。
质疑拼多多,理解拼多多,成为拼多多,以淘宝为代表的四大电商平台为何会走上拼多多的老路?其实,归根结底,他们推出“仅退款”服务的理由只有一个:争夺消费者。
从表面上看,淘宝等电商平台推出仅退款政策的初衷是为了提高消费者的购物体验,增强消费者对平台的信任,从而吸引更多用户。这一政策给予消费者更多的保障,避免了因退货退款产生的诸多麻烦和纠纷,促使商家提供更高质量的产品和服务。
然而,实际上,推出仅退款政策的落点并不完全在于“消费者”,而更在于“争夺”。 近年来,随着用户获客成本的持续上升,电商平台之间的竞争愈发激烈。
数据显示,2022年,阿里的获客成本已高达1302元,而4家主流公域电商平台的平均获客成本均值也在800元左右。

图源:钛媒体
这一趋势使得电商平台必须采取更为有效的策略来吸引和留住消费者,而仅退款政策便是在这样的背景下应运而生。从这一角度来看,电商市场的竞争态势相当激烈。在如此环境下,通过不断地创新和优化服务来吸引并留住消费者确实需要付出一定的时间成本和资源。
于拼多多而言,长期推行仅退款服务是其关键战略决策,这一服务不仅显著提升了消费者的忠诚度和满意度,更为拼多多在竞争激烈的市场中赢得了更大的份额和优势,对平台的发展至关重要。
而这一经实践检验的政策,显然能够更好地满足淘宝、京东、抖音电商、快手电商等其他电商平台提升竞争力、吸引消费者和优化服务的迫切需求。
“他山之石,可以攻玉”,摸着拼多多过河,或许能让淘宝们能够更好地应对市场竞争,提升用户体验,从而在激烈的电商竞争中取得更好的成绩。
目前看来,从淘宝、京东到抖音电商、快手电商,各大电商平台纷纷效仿拼多多推出仅退款服务,既是平台与平台之间全力争夺消费者的体现,也是促进电商行业的可持续发展的必然趋势。

利好用户,伤害商家?
众所周知,平台、商家和用户之间的矛盾是电商行业中最为核心的矛盾,在电商市场的竞争格局中,这一矛盾始终贯穿在电商平台的运营和发展过程中。
尤其在各大电商平台纷纷推出“仅退款”服务后,平台、商家和用户三方之间的关系变得更加微妙和复杂。
从积极角度看,推出“仅退款”服务的初衷是为了提升消费者的购物体验,让消费者在购物过程中如遇到任何问题或对商品不满意,可以更快速、更方便地申请退款,从而避免繁琐的退货流程和可能存在的纠纷,让商家进一步规范自己的行为, 换句话说,推出“仅退款”服务是为了实现用户和商家的双赢。
然而,在实际操作中,要做到一碗水端平并不是一件简单的事情。近期,一位商家在网上发布视频,揭露了一名顾客在购买了1800元商品后,利用“仅退款”政策将商品全部取走的情况。据该商家透露,这并非个案,该用户使用类似的手法进行了上千次操作。

图源:北京日报视频号截图
就这个事件来说,“仅退款”服务为恶意退款或滥用退款的人提供了可乘之机,增加了商家的经营风险,并带来了极大的不确定性。从消极的角度分析,无论是拼多多最初推出“仅退款”政策,还是淘宝等电商平台后续跟进,商家始终面临着经营风险和压力的增加。这一策略注定给商家带来了不小的困扰和挑战。
随着电商平台纷纷推行“仅退款”政策,一些不良消费者可能会趁机进行虚假购买和恶意退款,从而损害商家利益。这种滥用退款的行为不仅给商家带来了直接的财务损失,还可能引发商家与消费者之间的矛盾和纠纷。
从整体角度来看,“仅退款”服务既为消费者带来了福音,又给商家带来了挑战。这就像一把双刃剑,一面保护着消费者的权益,一面却让商家承受着经营风险。接下来,各大电商平台必须审慎处理用户和商家之间的平衡问题,才能确保整个电商行业的可持续发展。

用户和商家需要双赢
平台、商家和用户,哪一方从“仅退款”中获益最大?这个问题的答案看似是用户,但其实不然。 从表面上看,“仅退款”服务为消费者提供了更快速、更便捷的退款渠道,从而保障了消费者的权益。
然而,在实际操作中,用户并非完全受益者。尤其是当一些用户滥用退款政策,进行虚假购买和恶意退款时,不仅商家会受到损害,平台的经营风险也会增加,进而影响用户的整体购物体验。
此外,如果某些“白嫖党”用户频繁使用退款服务,影响了商家的正常经营,其他用户的消费体验也会随之下滑。如此看来,在实际操作中,“仅退款”对各方的影响不尽相同,其利弊也相伴相生。
从当前的“仅退款”政策来看,无论是平台、商家还是用户,都无法完全独善其身。这一政策对各方都产生了深远的影响,很难确定谁是最大的赢家。毕竟,在电商行业加速回归本质的背景下,消费者、商家和平台三方需要共同努力,才能实现共赢。
自2021年起,拼多多率先推出了“仅退款”服务,这一策略随即引发了广泛的争议。如今,随着各大电商平台纷纷跟进,其风险和挑战也就被摆到了台面上。

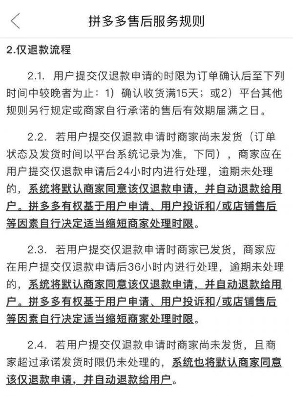
拼多多仅退款部分流程 图源:拼多多
接下来,为了平衡用户和商家的利益,电商平台必然需要采取一系列措施。例如,严格审核退款申请,确保公平合理;建立商家信用体系,规范经营行为;加强用户教育,避免滥用退款服务等。
总之,如何平衡用户和商家之间的利益,是电商平台在推行“仅退款”服务时必须面对的核心问题。只有妥善处理这一问题,平台才能真正维护市场的公平竞争和良好的商业环境,进而实现自身的可持续发展。
发布于:广东
相关推荐
揭秘五大电商平台仅退款的真相
仅退款,电商大变天
电商“仅退款”新规催生“羊毛党”?
“仅退款”成电商标配,双旦大促年终“卷”
新华社点赞电商售后“仅退款”:打通国内大循环堵点的有利举措
七天无理由退货和仅退款成了电商商家噩梦!
用户、商家、平台,“仅退款”到底便宜了谁?
即日起淘宝支持仅退款
“仅退款”后味回甘
即日起京东全面支持仅退款
网址: 揭秘五大电商平台仅退款的真相 http://www.xishuta.cn/newsview104423.html
推荐科技快讯
- 1问界商标转让释放信号:赛力斯 95792
- 2报告:抖音海外版下载量突破1 25736
- 3人类唯一的出路:变成人工智能 25175
- 4人类唯一的出路: 变成人工智 24611
- 5移动办公如何高效?谷歌研究了 24309
- 6华为 nova14深度评测: 13155
- 7滴滴出行被投诉价格操纵,网约 11888
- 82023年起,银行存取款迎来 10774
- 9五一来了,大数据杀熟又想来, 9794
- 10手机中存在一个监听开关,你关 9519
