抖音下狠手,擦边直播凉了,大批账号被封
出品 | 电商报Pro 作者 | 李响

抖音严打低俗擦边直播,200万个账号被罚
在抖音搞擦边直播,注定没活路。
近几年来,低俗擦边直播愈发猖狂,尤其打着“陪睡”、“助眠”幌子,制作并传播“擦边”内容,频繁在深夜时段通过精准锁定异性观众以牟取暴利的情况时有发生。
在这些直播间中,一些主播以“剧情助眠”等名义,演绎性暗示音频,演绎含有性暗示的音频内容。他们通过诸如“戴上耳机,体验减压剧情”、“女医师与男患者”、“帅气的学长”等擦边剧本,试图作为所谓的福利来吸引和诱导粉丝进行打赏。

以剧情名义演绎性暗示音频账号 图源:抖音
这些行为显然违背了平台对于优质内容的要求和准则,严重影响了用户的观看体验和网络环境的健康。
为了整治这类直播,抖音开始重拳出击。
日前,抖音直播发布严厉打击色情低俗黑色产业链的公告,自2024年起,抖音直播已处罚涉及色情低俗行为的账号超过200万个,回收了超过8万个涉 “软色情” 账号的直播权限,并对超过4万个账号进行了无限期回收直播权限。



图源:抖音直播
此外,抖音直播积极协助执法,提供了9条关键线索,协助警方破获多起涉及色情低俗内容的违法案件,成功抓捕了11名嫌疑人。
对于广大用户而言,平台扮演的是“守门人”的角色,肩负着筛选和呈现优质内容的重任。只有平台履行好这一职责,用户才能在健康、正面的环境中享受直播体验。
或许正是因此,抖音直播决定加大整治低俗擦边直播内容的力度,对违规内容施以重拳,确保平台内容健康、正向。
值得注意的是,这并不是抖音第一次对低俗擦边内容进行大规模整治。
早在2023年7月,抖音平台就发布了一份重要公告,针对低俗色情账号进行了集中整治行动。在这次行动中,抖音对22个高粉丝量的账号被实施了无限期封禁的严厉处罚。
前不久,汽车行业“擦边”营销事件引发了广泛的社会关注。
针对此现象,抖音平台于5月17日发布了《严厉惩治汽车行业“擦边”营销问题的治理公告(第二期)》,明确指出平台发现汽车销售行业的部分主播利用“香车美女”作为营销手段,在直播间中采取低俗擦边行为,以吸引流量和谋取私利的行为,严重损害了汽车直播生态的健康环境。

某品牌汽车直播间出现不雅画面
为严厉惩治违规营销行为,自4月起至公告发布之日,抖音平台对2632个违规账号实施了处罚措施。对于存在严重违规行为的582个账号,抖音回收了这些账号的直播权限,其中24个账号更是被无限期封禁。
从早期精准打击高粉丝量低俗擦边账号,到专项整治汽车行业中的“擦边”营销行为,再到清扫色情低俗黑色产业链,抖音在治理低俗擦边内容上采取了果断而有针对性的行动。
在某种程度上,这也展示了抖音对于维护网络生态的决心。

劣币驱逐良币,直播平台该怎么办?
近年来,随着“万物皆可播,人人皆主播”的时代到来,直播内容呈现井喷式增长,但其质量却良莠不齐。
尽管监管部门和平台对行业规范三令五申,但在流量的驱使下,负面、低质的短视频仍如雨后春笋般涌现。这些不良内容常常采用“擦边”策略,试图在规避监管的同时,继续攫取流量红利。
这种所谓的“擦边”直播,指的正是那些游走于法律与道德边缘、以低俗、露骨、甚至带有性暗示内容为卖点的直播。
这类低俗擦边直播因其定性模糊、变种繁多、识别困难等特点,导致多数平台在全面监管过程中遭遇重大挑战,频频暴露出监管的漏洞与不足。
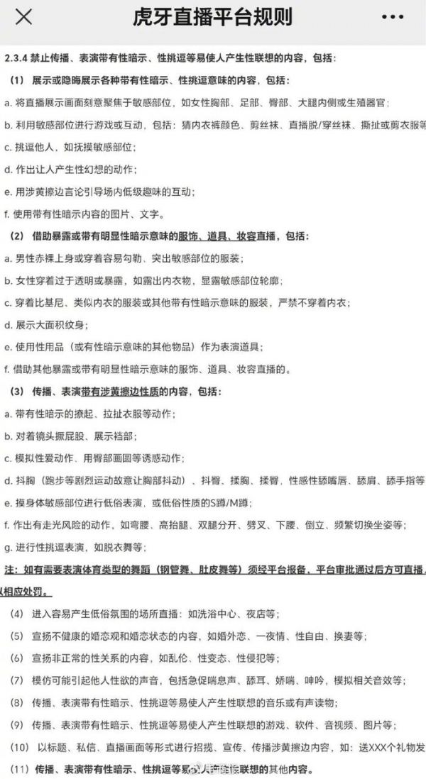
以虎牙App为例,某百万粉丝主播因在直播中频繁穿着暴露服饰、进行具有性暗示意味的舞蹈动作,如抖胸、抚摸敏感部位、撅屁股、拉扯内衣等,被指控涉嫌违反虎牙直播平台规则中关于严禁性暗示和色情表演的规定。

虎牙直播平台规则 图源:虎牙
针对上述问题,网友多次向虎牙平台投诉,但效果并不理想。部分直播间在被投诉后会短暂切断直播图像,解封后主播依然继续其擦边表演,有时平台也会关停某些直播间,但这些直播间在当天或次日就能重新上线。
此外,尽管虎牙声称会对直播内容进行24小时巡查,但用户仍然能在平台首页看到推荐的涉黄直播内容。
值得注意的是,主编在观察中发现,虎牙平台上不少拥有百万粉丝量级的主播涉嫌进行色情表演。其中,一些主播甚至会公然以暴露穿着为诱饵,向粉丝索要礼物。
作为一个曾因传播低俗庸俗内容等问题被网信办约谈的平台,如今再次曝出类似事件,这无疑在某种程度上反映了平台在监管整治方面存在的不彻底性,值得平台方深思并加强整改。

图源:广州市文化广电旅游局
正所谓“劣币驱逐良币”,低俗擦边直播尽管屡次受到严厉打击,但由于监管漏洞的存在,平台一旦稍有疏忽,这些不良内容便如漏网之鱼,可以轻易绕过审查的关卡,继续在网络空间中肆意传播。
面对这一紧迫且严峻的挑战,直播平台要做的努力还有很多。
其中,创新业务方向显得尤为关键。
长期以来,擦边直播的盛行往往源于利益的驱动,而背后的获利者远不止主播,平台同样在其中分得一杯羹,这种依赖低俗内容的流量模式几乎成为了行业默认的生存法则。
然而,我们必须清醒地认识到,这种模式并非可持续发展的长久之计。过度依赖低俗、卖惨的内容以追求短期收益,无异于饮鸩止渴,难以长久立足于竞争激烈的市场中。
因此,各大直播平台应当积极转变思维,深入探索更多元、丰富的生活场景,为用户创造更高质量的观看体验,这才是未来直播行业的正确发展方向。

流量逻辑生变,监管也得跟上步伐
不过,低俗擦边直播问题根深蒂固,仅依赖平台监管难以彻底根治。
在整个监管链条中,有关部门和广大用户是至关重要的两个环节。
有关部门方面,必须强化对传播低俗内容主播的监管力度,对于情节严重者应予以严厉的处罚,以示警诫。同时,也不能忽视对平台的监管,对于那些未能尽到监管责任的平台,同样应给予相应的处罚。
此外,为了更有效地打击低俗内容的传播,相关部门应充分利用群众的力量,建立便捷高效的群众举报渠道。一旦查实平台或主播存在违法违规行为,应立即予以制止,并依法给予相应的处罚,确保网络环境的清朗与健康。
用户方面,作为网络生态的积极参与者和最终体验者,大众的声音和行动对于维护网络环境的健康极为关键。
主编认为,若是能建立健全的用户举报机制,让用户能够便捷地参与到网络监管中来,及时反映问题,为有关部门提供线索,让平台能在第一时间核实并处置不良内容,想必监管会取得事半功倍的效果。
量变催生质变,随着直播内容的不断涌现和丰富,获取流量的逻辑也在悄然变化。为顺应这一时代变革,直播平台、用户及有关部门必须找出更为高效、合理的内容监管模式,确保互联网生态的和谐、健康与繁荣。
只有这样,低俗擦边内容才能彻底绝迹于网络之中。
发布于:广东
相关推荐
抖音下狠手,擦边直播凉了,大批账号被封
辛巴抖音账号被封,知情人士称因其屡次发布不实信息、拉踩引战
这些商家凉了,抖音全面封杀
抖音直播间的「李逵」和「李鬼」
越夜越大胆 谁来监管深夜直播的“擦边生意”?
突发,辛巴抖音账号被封禁!
抖音忍无可忍,直播虚假比价将被永久封杀
抖音“嫌弃”数字人
直播带货行业将迎来大地震
小杨哥道歉背后:签约2487个抖音账号,能赚多少钱?
网址: 抖音下狠手,擦边直播凉了,大批账号被封 http://www.xishuta.cn/newsview119950.html
推荐科技快讯
- 1问界商标转让释放信号:赛力斯 95792
- 2报告:抖音海外版下载量突破1 25736
- 3人类唯一的出路:变成人工智能 25175
- 4人类唯一的出路: 变成人工智 24611
- 5移动办公如何高效?谷歌研究了 24309
- 6华为 nova14深度评测: 13155
- 7滴滴出行被投诉价格操纵,网约 11888
- 82023年起,银行存取款迎来 10774
- 9五一来了,大数据杀熟又想来, 9794
- 10手机中存在一个监听开关,你关 9519
