抖音“嫌弃”数字人
午夜1点的直播间,一位女主播还在引导用户购买团购券。“她”是王力餐饮店的主播,最长记录持续卖货13个小时,偶尔有路过的观众提问,“她”也没有回应。
这位主播并非真人,是王力花两千多元买来的数字人,使用权一年。
“成本比请博主探店低很多”,王力起初对这个新雇来的“员工”很满意,现在却信心全无。“数字人公司说可以一天24小时循环播,可实际情况是,账号动不动就被平台封禁,想售后也联系不上销售”。
王力觉得自己没赚到钱、没圈到流量,反而被割了韭菜。不止他一个人,大量商家称自己用数字人直播被平台判定为违规封号,很多人也和王力一样售后无门。
去年底,借着AIGC的东风,润米咨询创始人刘润等财经大V自曝使用数字人分身以来,虚拟数字人急速升温。
今年,国内上演“百模大战”,低成本的数字人进入市场,百元级别的数字分身迅速被炒成一本万利的财富经。每到深夜,打开主流平台(抖音、淘宝、快手、视频号、京东、拼多多),有大量数字人坚守在直播间。
但这几个月以来,关于数字人的质疑声渐起,诸如效果太假、市场混乱、价格不透明等,平台也在加强监管。5月9日,抖音发布《抖音关于人工智能生成内容的平台规范暨行业倡议(以下简称数字人行业倡议)》。截至目前,其他平台暂未跟进。
抖音一纸规范在圈内掀起了不小的讨论。接近抖音的运营人士周一路告诉“定焦”,这代表抖音明确开放了人工智能生成的图片、视频,和衍生的虚拟人直播,也意味着数字人要被“管”了。
而抖音最先出手,是因为一方面,抖音上的数字人最盛行,内容风险把控成本很大,另一方面,数字人直播对抖音的商业贡献不大。举个例子,抖音的兴趣电商主打的是情绪和随机性,数字人完全比不了真人。
大众熟知的数字人,有IP向的,例如虚拟偶像洛天依、虚拟博主AYAYI,还有功能型的,如数字银行的数字人客服。本文讨论的是帮企业和主播卖货、拍视频的数字人。
不同公司对它可能有不同的叫法,包括数字人、虚拟人、虚拟数字人、数字分身甚至AI主播等,市面上大量数字人没有接入AI大脑,本文统一称为数字人。
数字人作为AIGC技术目前最容易应用和变现的领域,太多人蠢蠢欲动,企业想靠它降本、创收,主播想借它辅助创作、抓住流量。但很多人和王力有一样的疑问:为什么账号很容易被封?数字人市场为什么这么乱?这些平台到底欢不欢迎数字人?
被封的数字人,易踩四大坑
“哥们,你被坑了,这是录播。”王力把数字人直播的视频发到几个行业群里请教,有人这样告诉他。
当数字人席卷各大直播间,“封禁潮”也在同时发生。结合多位受访者的说法,录播是目前数字人直播最容易踩的坑之一。
因为市面上录播的数字人“横行”,它成本更低、技术相对落后,只需要写好脚本,录入相应的软件,让“数字人”按照脚本生成视频,直播时播放视频就行。
“最早一批尝试数字人直播技术的商家,很多是被录播割了韭菜。”数字人代理公司负责人张现说,很多商家此前没做过直播,不熟悉平台规则,但对数字人很感兴趣,花万八千,从代理商那里买到一款录好视频的数字人,但很容易被封。
其实不论是真人还是数字人,录播在抖音和淘宝直播都是被严厉打击的。直播平台运营人士宋欣鑫称,因为平台要求直播时根据现场情况做出实时反应,但录播做不到。
抖音的《数字人行业倡议》中提到,数字人直播必须由真人驱动进行实时互动,不允许完全由AI驱动进行互动。
51数字人创始人陈鸿告诉“定焦”,“如果直播内容长时间重复,或是一套直播话术短时间内重复使用,都有可能被判录播封禁。”
“撞脸”,也有可能被平台识别为录播,被封号的概率也会增加。
“如果你刷到好几个账号,使用的是同样的数字人,说明很有可能买的是同一个数字人模特。”周一路说,这非常影响用户体验,因为理论上同一个人不可能同时出现在多个直播间、讲着不同的内容。
AI领域创业者高丛对定焦称,制作足够逼真、现象级的数字分身,成本上百万元,而大多数中小企业只用得起百元、千元价位的数字人,多数人选的是公模,很容易撞脸、撞声音。
目前数字人的产品模式,分为公模(公用模特)、主播定制和源码系统,价格从百元到几万元不等,主要差别是形象、声音的真实度。

定焦制图
其中公模最便宜,市面上主流的数字人平台,都提供一定数量的公模,单月费用几十到几百元。
想用自己形象出镜的,一般会选择主播定制模式。这个价格经历过跳水,从之前的几十万降到了现在的几百元到几千元不等。后期的视频生成需另外按时长收费。
外界认为最贵的是第三种模式,即数字人系统源码或是SaaS软件,购买之后可以自主修改数字人,多家公司的报价都在五万元左右。
没有进行实名注册和标识,也是一些数字人账号被封的原因。抖音在《数字人行业倡议》中提到,需要虚拟人在平台进行实名注册,并标识虚拟人直播,以便公众判断等。
陈鸿告诉定焦,其中的注册流程,对一些中小企业来说“不容易走通”。
不过,站在平台的角度,数字人内容的风险把控问题,的确日益严峻。人工智能生成的内容本身就很难识别真假,有些数字人又高度逼真,如果被黑灰产钻了空子难以追责。
网经社电子商务研究中心特约研究员、上海汉盛律师事务所高级合伙人李旻律师曾对媒体指出,抖音发布这个规范的主要目的是规范平台上的人工智能生成内容,并防止其产生侵权等问题。同时,抖音通过发布规范,有利于在发生侵权案件后减少平台责任。目前法律规定,如果平台对平台内的侵权案件未采取必要措施的,对于扩大的损失需要与侵权人承担连带责任。
周一路称,还有一些账号的封禁原因,是内容侵权、违规,或存在虚构虚假宣传和欺诈。
此外,数字人内容质量差,也会引起平台的注意。
陈鸿总结了低质数字人的三大表现:口型对不上,或是音画不同步;视频质量粗糙,用720分辨率的冒充1080高清的,抠像有绿边,人物动作不自然,实际交付和广告招商的案例货不对板;交互差,主要表现是用录播冒充直播,直播间问答反馈慢,无法实时互动,后台用真人声音驱动并没有节省人力成本。
如果客户遇到封号的情况,张现称,会提醒客户把产品下线、指导解封,“但如果无法解决问题,我们也没有办法”。他提醒,现在没有公司能保证不会被封号。
数字人火了,也乱了
监管加码,说到底还是因为视频和直播间里的数字人良莠不齐。效果好的数字人,让人辨不出真假,甚至被当成牟利工具;效果差的,一看就是“假人”,影响用户体验。
结合多位受访者的分析,因为这个产业发展不久,技术方离市场端较远,容易导致产品和市场需求不匹配,而且数字人技术有“进场容易做深难”的特点。
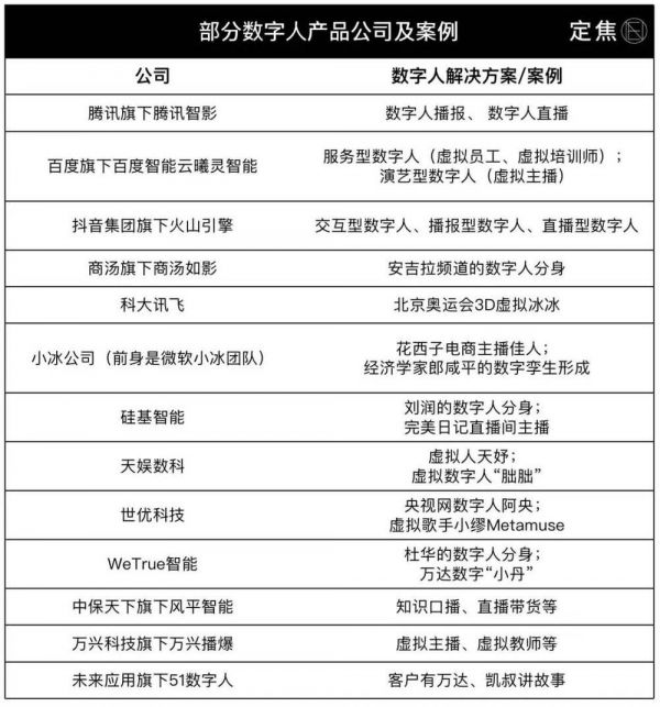
陈鸿对“定焦”梳理了近期陆续出现的优质数字人案例,有刘润数字人分身、万达的数字人主播、换脸科技给明亚保险做的数字保险代理人等等,很多人感叹,“原来数字人可以做得这么真实”。还有硅基智能、风平智能等近百家数字人企业的大量数字人案例共同推动了行业发展。
最兴奋的是两拨人:一拨是原本想做短视频、但受制于制作门槛,或精力有限、不具备表达能力的中小创业者。让他们兴奋的是,用几百几千元就可以拥有一个数字人分身。
输出数字人产品的技术型公司也很兴奋,但很多小公司销售渠道不完善、缺乏客户资源;大公司因为2D数字人客单价偏低、售后成本过高,不愿意投入过多服务人员。而这个全新的领域还没有专门的代运营公司。因此,另一拨人,也就是手握大批有客户资源的代理商高调入场了。
产品是数字人技术公司做的,代理商是客户和产品方中间的角色。因为数字人市场潜力大,很多代理商公司提供一条龙服务,从兜售数字人产品,到线下数字人培训,目标是拿下那些想做短视频和电商的中小企业。这期间,很多代理商用数字人视频销售、讲课,噱头十足。
种种因素带来的结果是,不只是数字人产品价格不透明,供给端也很难看清真实的市场需求,做出来的产品解决不了痛点。
根据陈鸿对市场的观察,客户对数字人产品的核心需求是,在预算基础上,尽可能追求真实。但市面上很多数字人,“24小时循环讲解,一口水都不喝,不笑,没有氛围、没有互动,真实性和体验感很差,用户就算看到,大概率也会划过去”。
很多人觉得数字人“太假”,还因为这个新兴市场进场者太多,但技术受限,做出来的精品不多,用户体验不佳。

虚拟人技术种类 图源 / 中商产业研究院
现在视频和直播里的数字人多是2D真人,相比3D超写实的柳叶熙、2D卡通的A-SOUL,制作成本更低、制作周期更短,但实际效果参差不齐。

播报型数字人因为讲解话术统一,已满足基本体验,比较典型的是知识付费、健康知识领域;但直播间里的交互型数字人,还比较“假”。
“数字人直播主流交互的方式是,准备一个标准题库,触发关键词后,直接从题库里选取答案,让数字人‘说’出来。”陈鸿介绍。
华盟新媒集团CEO、淘宝联盟成都理事长黄博告诉定焦,即时互动是直播间交易转化的关键,很多公司的宣传重点是“数字人可以替代真人主播和用户互动”,但真正具备AI自动对话、自动聊天功能的数字人很少。
“定焦”在多个使用数字人的头部品牌直播间通过评论区提问,一类是不给出回应;另一类能给出“XX收到了你的提问,稍等回复哦”的话术,但要么是几分钟后给出答非所问的回复,要么是等待五分钟后还没有回复。
多位受访者提到,解决不了交互性差的硬伤,数字人的市场空间就会受限。目前大量直播间是在黄金时间段用真人主播,在闲时用数字人作为补充。
高丛告诉“定焦”,下一代数字人直播产品会向改进中之人、接入大模型两个方向发展,都是为了改进互动体验,更接近真人,但目前成本较高。
抖音上的数字人,会凉吗?
“中小企业主被割韭菜了,代理公司赚了一波钱,数字人技术公司走上了风口,造就了一批明星创业公司。”宋欣鑫这样总结当前的数字人产业链。至于后续的发展如何,除了技术进展,要看市场的接受度,而主要的需求方都在观望平台的态度。
客户使用数字人,无非是想降本或创收。“包括过去一段时间,跨境电商、本地生活领域(餐饮、酒旅为主)的商家,对数字人热情高涨,就是因为跨境电商对降本的诉求更迫切,本地生活商家正处在线上化的阶段。”周一路分析。
就连MCN(主播和网络红人运营方)也因此盯上了数字人。电商平台相关负责人程成告诉“定焦”,谦寻等一些头部MCN在做数字人相关产品,不是给当家主播做一个数字版的“XXX”,而是打造成招商案例卖给商家。
代理、MCN、市场都在传递一种观点,店播是数字人直播的主场。很多商家的确对数字人产品很感兴趣,但最顾虑的除了效果不理想,就是账号封停。
“据我所知,很多商家都被封怕了”,跨境电商商家王晨对“定焦”介绍,自己半年前花费3万,从一家数字人技术公司那里,定制了一款数字人,当时对方承诺不会被平台封禁,但在TikTok直播时还是屡次被封。
他补充说,一个数字人直播间成本几千元,对比每月成本至少两万的真人直播,的确降了成本,但加上被封的风险,就太不划算了。最关键的是,平台会给数字人推多少流量,转化怎么样,都要打个问号。
张现说,以抖音为主的平台加大监管力度后,近三个月数字人产品的销售明显受到影响;因为试错成本太高,很多正在谈的客户更不愿意用大号尝试数字人。
过去平台对数字人的态度是模糊的。因为平台的KPI是用户体验和商业转化,数字人都不是平台完成KPI的最优解。宋欣鑫对“定焦”分析,平台希望内容池不断丰富,创作门槛降低,理想情况下,数字人视频和直播能满足这一点,但现状是,数字人内容质量不稳定,只是拉时长而已。
近期,这个产业的发展超出预期,各方势力涌入,甚至乱象滋生,平台有必要加大管控力度,但如果平台监管过严,也有可能把流量和商家“推”向其他平台。
如今,主流的视频、直播平台的态度逐渐清晰:抖音推出《数字人行业倡议》;淘宝向商家开放数字人,价格比第三方高,但被封的概率低;还有快手、京东,都在把数字人作为一个功能工具推向达人、MCN。
但因为平台特性不同,各家还是存在差别。淘宝直播、快手,以及拼多多、京东整体比较宽松;抖音的平台规则最为严格。
“抖音和淘宝直播都是直播电商,为什么态度不同?”周一路对“定焦”分析,核心是看数字人直播对平台的商业转化贡献如何。抖音的兴趣电商,主打的是兴趣、情绪和随机性,现在的数字人完全比不了真人;而淘宝直播是货架电商,用户带着购买目标进直播间,即便看到是机器人在卖货,只要价格便宜,也不太影响下单。
大量从业者在揣摩平台的想法,程成总结道,其实不复杂。站在平台的立场,平台需要数字人相关工具提高真人内容的效率,但绝非完全取代真人,所以让数字人24小时开播,试图取代真人的,是平台打击的,反之则是平台允许的。
数字人此前应用到了影视、游戏和金融领域,当它进入直播和视频,几百元一个的数字人似乎正在“飞入寻常百姓家”,但表象之下,这个市场正处于爆发与无序的状态。
结合多位受访者的观点,和很多新鲜事物一样,数字人必然要经历这样一个发展阶段:起初是被追捧、被严重高估,在遭遇问题后质疑声四起,问题集中爆发后平台下场整治。经历调整、去泡沫,等待技术相对成熟后,数字人才会迎来真正的黄金期,到时候只有少部分人能站稳脚跟。
而在此之前的很长一段时间里,技术方还会继续鼓吹AI和数字人是大势所趋,同类型公司在资本市场非常抢手,代理商总是抢先嗅到商机,更有无数商家前赴后继入场,平台则继续在内容和商业之间寻找平衡。这之中有机会也有陷阱,身处其中的我们,要时刻保持对新变化的关注和警醒。
应受访者要求,文中王力、周一路、宋欣鑫、张现、程成、王晨、高丛为化名。
本文来自微信公众号:定焦(ID:dingjiaoone),作者:向园,编辑:方展博
相关推荐
抖音“嫌弃”数字人
米其林输给了抖音
老年人社交在抖音
暂停堂食后,餐饮人涌入抖音直播间
为“摸鱼人”推出的抖音网页版,也是“摸鱼人”做的?
北京字节跳动CEO张楠:抖音所有功能和服务的出发点都应该是人
抖音综艺,困在抖音
别再狂吹数字人了
在抖音的草莽江湖里,专业影视人如何栖身?
抖音无法复制“抖音”
网址: 抖音“嫌弃”数字人 http://www.xishuta.cn/newsview90209.html
推荐科技快讯
- 1问界商标转让释放信号:赛力斯 95792
- 2报告:抖音海外版下载量突破1 25736
- 3人类唯一的出路:变成人工智能 25175
- 4人类唯一的出路: 变成人工智 24611
- 5移动办公如何高效?谷歌研究了 24309
- 6华为 nova14深度评测: 13155
- 7滴滴出行被投诉价格操纵,网约 11888
- 82023年起,银行存取款迎来 10774
- 9五一来了,大数据杀熟又想来, 9794
- 10手机中存在一个监听开关,你关 9519
