微信蓝包商业计划曝光?
来源: 时间:2024年12月24日 18:40
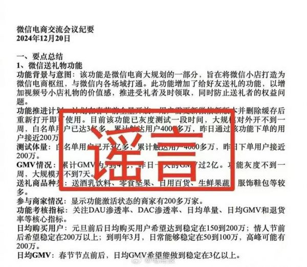
#微信蓝包# 微信蓝包商业计划曝光?腾讯公关总监张军辟谣:不要给我们定商业计划了,只是想做点脚踏实地的事。



相关推荐
今日头条是中老年电商流量新蓝海,2000万中老年日活包含了哪些新商业机会?
淘宝网、天猫计划全面支持微信支付
微博上线“视频号”计划:未来一年向创作者分成5亿
“锦鲤”信小呆翻车:流量导师开公司 几千元就能买微博蓝V
都叫视频号,微博已经开始商业化了,微信视频号还在等什么?
微信朋友圈表情包斗图,是件好事吗?
微信是否已走到极限?
焦点分析 | 微信支付的海外“B计划”
微信超载了吗?
小程序狂飙,商业交易撑起微信支付半壁江山
网址: 微信蓝包商业计划曝光? http://www.xishuta.cn/zhidaoview31133.html
推荐专业知识
- 136氪首发 | 瞄准企业“流 3930
- 2失联37天的私募大佬现身,但 3220
- 3是时候看到全球新商业版图了! 2809
- 436氪首发 | 「微脉」获1 2759
- 5流浪地球是大刘在电力系统上班 2708
- 6招商知识:商业市场前期调研及 2698
- 7Grab真开始做财富管理了 2610
- 8中国离硬科幻电影时代还有多远 2328
- 9创投周报 Vol.24 | 2186
- 10微医集团近日完成新一轮股权质 2181
专业知识热点排名
专业知识热点
