运动的健康益处,是如何产生的?
生命在于运动,长期坚持运动锻炼可以增强身体机能,有益于身体健康。这种益处体现在多个方面,例如改善代谢健康、预防心血管疾病和糖尿病等等。此外,还有不少研究也表明运动锻炼可以降低癌症的发病风险。
然而,运动有益于身体健康的微观分子机制一直未被阐明。值得一提的是,20世纪初的一项研究显示,参与波士顿马拉松的精英运动员在比赛后血液中出现白细胞激增,自此之后,运动、炎症和免疫之间的神奇联系就引起了科学家们的强烈关注。
近日,哈佛医学院 Diane Mathis 团队在 Science 子刊 Science Immunology 上发表了题为:Regulatory T cells shield muscle mitochondria from interferon-γ-mediated damage to promote the beneficial effects of exercise(调节性T细胞保护肌肉线粒体免受γ-干扰素介导的损伤,以促进运动的有益效果)的研究论文,该论文还被选为当期封面论文。
该研究表明,运动的一些益处源于免疫系统。在运动期间,肌肉中动员的调节性T细胞(Treg)可以抵御运动引起的炎症并增强耐力。不仅如此,免疫细胞还通过降低干扰素水平来防止肌肉损伤,而干扰素是慢性炎症、炎症性疾病和衰老的关键驱动因素。


慢性炎症是许多疾病的基础,包括心血管疾病、肥胖2型糖尿病、神经变性和癌症等,而运动锻炼可以降低这些疾病的发病风险。例如,达成每日基础运动量可以降低20%的全因死亡风险,并且在运动量适度的情况下,这种健康效果还能持续增强。
骨骼肌,是运动的执行者,同时在调节机体代谢和免疫稳态中也起着关键作用。在稳定状态下,骨骼肌含有少量的Treg细胞,这类免疫细胞一直以对抗与自身免疫性疾病相关的异常炎症而闻名。当肌肉发生损伤时,Treg细胞扩增并协调从促炎到促修复过程的转变,但该过程是否与运动的益处相关一直未被研究清楚。
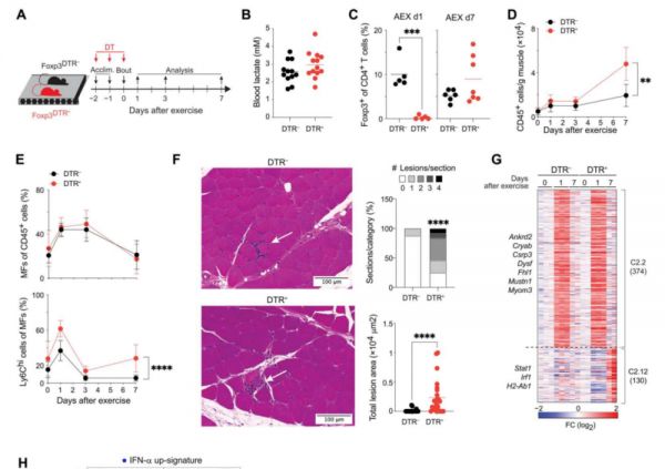
在这项最新研究中,研究团队探究了急性耐力运动(AEX)调节骨骼肌免疫细胞活性的潜力。研究人员在短暂运动小鼠、长期运动小鼠和久坐不动小鼠的后肢肌肉提取细胞,并进行了免疫表型比较分析。

肌肉中免疫细胞的积累是由急性运动引起的
研究结果显示,在跑步机上跑步的小鼠,无论是短暂运动还是长期运动,其肌肉细胞都显示出典型的炎症迹象——调节各种代谢过程的基因更活跃,促进炎症的化学物质水平更高,包括干扰素。
其中,Treg细胞的数量在运动小鼠中显著升高,它们的细胞周期也显著缩短(细胞分裂加快)。进一步的分析表明,在运动小鼠中,Treg细胞清除了运动引起的炎症反应,而在久坐不动小鼠的肌肉组织中则没有发现这些变化。

肌肉中免疫细胞积累、氧化磷酸化和干扰素信号通路都是由运动锻炼诱导的
然而,运动对新陈代谢的好处只有在经常锻炼的小鼠身上才显现出来。研究数据显示,在长期运动的小鼠中,Treg细胞不仅减少了运动引起的炎症和肌肉损伤,还改变了肌肉代谢和肌肉表现。这一发现与在人类中的观察结果相一致,即单次运动不会导致运动表现的显著改善,需要坚持长期运动才能产生实际身体益处。

Treg细胞控制急性运动诱导的肌肉炎症
事实上,Treg细胞确实对经常锻炼的人产生了更广泛的好处。例如,缺乏Treg细胞的小鼠常常患有不受控制的肌肉炎症,其特征是它们后腿肌肉中促炎细胞的迅速积累。此外,这些缺陷小鼠的肌肉细胞也有明显肿胀的线粒体——这是代谢异常的迹象。
更重要的是,缺乏Treg细胞的小鼠不能像正常小鼠那样适应随着时间的推移而增加的运动要求,其有氧运动能力也有所下降,并且它们也不会从运动中获得相同的全身益处。

肌肉组织中的Treg细胞可以控制炎症,以支持运动能力的增加
不仅如此,研究团队还在缺乏Treg细胞的小鼠的肌肉中发现过量的γ-干扰素(IFN-γ)。这是一种已知的炎症驱动因子,干扰素可以直接作用于肌纤维,改变线粒体功能,限制能量产生。该研究进一步表明,阻断干扰素的产生可以改善缺陷小鼠的代谢异常,改善其有氧适应性。
该论文的第一作者 P. Kent Langston 博士表示,干扰素有时候就像是一个恶棍,在没有Treg细胞来对抗它的情况下,干扰素会造成无法控制的伤害。

Treg细胞清除IFN-γ对于线粒体适应和提高训练反应的表现是必要的
值得一提的是,干扰素可以促进慢性炎症,这一过程是许多慢性疾病和年龄相关疾病的基础。因此,靶向干扰素的治疗也成为了治疗这些慢性疾病的重要目标,而拮抗干扰素的Treg细胞也成为了这类治疗方法的焦点。
总而言之,这项研究表明,运动锻炼是一种自然、简单且高效的有益于身体健康的方法,其具体分子机制是通过增强身体的免疫反应——促进Treg细胞扩增,抑制干扰素产生,减少慢性炎症,由此强调了运动在控制人体自身免疫防御方面的重要性。
论文链接:https://www.science.org/doi/10.1126/sciimmunol.adi5377
本文来自微信公众号:生物世界 (ID:ibioworld),作者:nagashi,编辑:王多鱼
相关推荐
大脑如何产生情绪和欲望?
健康生活方式,是如何降低你的抑郁症风险的?
十大运动误区,你了解多少?
耐克运动装备,是如何成为时尚的?
智能手表踩着智能手机向上,运动健康管理的新商业机会
营养学家推荐的10种最健康的食物
潮科技 2020 有奖问答 ⑫ | AI 技术能如何赋能运动健康设备?
运动科技的未来,是家用健身的机会
运动真的防痴呆:研究发现练的是肌肉,受益的是大脑
给你一个走向户外的理由:最新证据表明运动比吃药更能有效降低血压
网址: 运动的健康益处,是如何产生的? http://www.xishuta.cn/newsview99275.html
推荐科技快讯
- 1问界商标转让释放信号:赛力斯 95792
- 2报告:抖音海外版下载量突破1 25736
- 3人类唯一的出路:变成人工智能 25175
- 4人类唯一的出路: 变成人工智 24611
- 5移动办公如何高效?谷歌研究了 24309
- 6华为 nova14深度评测: 13155
- 7滴滴出行被投诉价格操纵,网约 11888
- 82023年起,银行存取款迎来 10774
- 9五一来了,大数据杀熟又想来, 9794
- 10手机中存在一个监听开关,你关 9519
