运动真的防痴呆:研究发现练的是肌肉,受益的是大脑
本文来自微信公众号:学术经纬 (ID:Global_Academia),作者:药明康德内容团队,头图来自:unsplash
运动对人体健康有着多种好处,但不同类型的运动带来的主要效果也是有着差异的,像中等强度的有氧运动在增强心肺功能的同时,还能激活体内的免疫系统,许多研究就发现跑步、骑单车等运动可以增加具有抗癌作用的免疫细胞数量。
除此之外,还有一类阻力训练,比如举哑铃、弹力带等项目,主要能增强肌肉功能。但这类运动其实早就被发现不仅只是让肌肉块看着更大,练肌肉还能使肌肉细胞分泌一些对代谢有益的分子,进入肝脏等器官促进代谢。
最近,《神经科学前沿》的一篇论文指出,收缩肌肉抵抗外部重量或力量的阻力训练可以对大脑产生重要正面影响,帮助预防或延缓阿尔茨海默病(AD)。研究者指出,相对于长时间的跑步或者高强度有氧运动,简单的阻力锻炼更适合在老年人中进行,因此是适合促进中老年人大脑健康的一种辅助手段。

在研究中,作者借助基因工程设计了一批特殊的小鼠,这些小鼠会更容易在大脑中累积β-淀粉样蛋白,这也是AD产生的元凶之一。如果不加以干涉,这些小鼠的神经系统会逐渐受损,神经元损伤程度要远高于健康小鼠。
为了验证抗阻力训练是否能帮助这些小鼠抵御AD,研究设计了一个巧妙的实验,因为小鼠不会像人类一样主动举哑铃,作者给小鼠的尾部绑了一个拉力带,同时会将它们放置在一个倾斜的木板上训练向上爬。
尾巴上的负重会根据训练阶段增加,从一开始小鼠自身体重的75%逐渐增加到100%。整个训练周期一共维持了4周,随后研究者收集了小鼠的血液样本进行分析。

▲阻力训练可以减少AD模型小鼠大脑中β-淀粉样蛋白的累积(图片来源:参考资料[2])
他们主要关注的是小鼠体内被称作皮质酮的分子变化,其相当于人类分泌的皮质醇。皮质醇通常会在压力过大时产生,也会使个体容易焦虑和躁动。与此同时,在AD早期阶段,皮质醇的水平会有所升高,并且皮质醇水平过高与AD或相关痴呆症发生风险增加有关。
根据结果,相同观察期内,没有参与训练的基因工程小鼠大脑中β淀粉样蛋白会明显累积,而皮质酮也处于高水平。在压力和焦虑的场地测试中,这些小鼠明显也更难抗压。

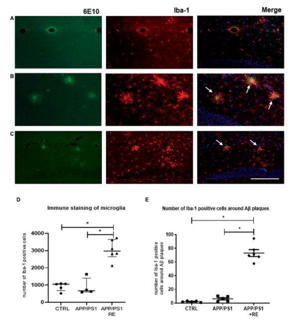
▲阻力训练可以增加小鼠大脑中小胶质细胞水平(图片来源:参考资料[2])
但另外那些定期参与阻力训练的小鼠,所有指标都与对照组的健康小鼠类似,它们大脑中很少出现β-淀粉样蛋白累积,皮质酮也处于正常水平。除此之外,阻力训练增加了小鼠大脑中小胶质细胞的数量,这种细胞在AD早期对大脑有重要保护作用,比如清除β-淀粉样蛋白的多肽和细胞碎片,减轻大脑局部炎症,阻力训练很大程度上会使小胶质细胞从促炎状态转变成抗炎症状态。
“阻力训练是一种预防和延缓AD发生的潜在策略,尤其是非遗传性的散发性AD患者会更适用,”研究的通讯作者Beatriz Monteiro Longo教授表示。除此之外,阻力训练还能够增加肌肉力量,提升骨密度,有助于中老年人维持平衡,是一举两得的锻炼方式。
参考资料:
[1] Henrique Correia Campos et al, Neuroprotective effects of resistance physical exercise on the APP/PS1 mouse model of Alzheimer's disease, Frontiers in Neuroscience (2023). DOI: 10.3389/fnins.2023.1132825
[2] Study suggests resistance training can prevent or delay Alzheimer's disease. Retrieved July 17, 2023 from https://medicalxpress.com/news/2023-07-resistance-delay-alzheimer-disease.html
本文来自微信公众号:学术经纬 (ID:Global_Academia),作者:药明康德内容团队
相关推荐
运动真的防痴呆:研究发现练的是肌肉,受益的是大脑
音乐真的能让大脑“二次发育”
直播跟练的受伤风险,是时候被重视了
28岁逝去,她可能死于自己热爱的运动引起的大脑疾病
用机器“大脑”操纵活线虫运动,微型机器人新研究登Science子刊
大脑是唯一决策者吗?
接种疱疹疫苗真能降低痴呆风险吗?
运动对大脑的影响:为什么它能让人感觉良好?
在中国,122万人正在“中年痴呆”
俞敏洪60岁重学数学预防老年痴呆,管用吗?
网址: 运动真的防痴呆:研究发现练的是肌肉,受益的是大脑 http://www.xishuta.cn/newsview83406.html
推荐科技快讯
- 1问界商标转让释放信号:赛力斯 95792
- 2报告:抖音海外版下载量突破1 25736
- 3人类唯一的出路:变成人工智能 25175
- 4人类唯一的出路: 变成人工智 24611
- 5移动办公如何高效?谷歌研究了 24309
- 6华为 nova14深度评测: 13155
- 7滴滴出行被投诉价格操纵,网约 11888
- 82023年起,银行存取款迎来 10774
- 9五一来了,大数据杀熟又想来, 9794
- 10手机中存在一个监听开关,你关 9519
