【虎嗅晚报】中国计算机学会:暂停与IEEE合作;豆瓣鹅组将暂停使用30天
周四晚上好~
不知道今天早上的“中美女主播辩论”各位都看了吗?对于此事,外交部表示:鼓励乐见中美各界人士理性对话。具体是这么说的——
5月30日,外交部发言人陆慷主持例行记者会。有记者提问有关CGTN主播刘欣与美国Fox新闻主播翠西·里根进行电视辩论的话题。陆慷表示:我说过,和大家一样,很关心。这应该不是一个辩论,而是两位主持人的一个对话。我在上个礼拜说过,真理越辩越明,实际上当前在中美关系这样的形势下,我们鼓励也乐见中美两国各界人士能够进行一些开诚布公的、诚实的、理性的思考和对话。
好了,下面正式进入今天的晚报内容。
就在刚刚,中国计算机学会宣布了一条消息......
中国计算机学会:暂时中止与IEEE通信学会合作
中国计算机学会(简称CCF)今天发表“关于IEEE通信学会不当行为的声明”,表示暂时中止与IEEE通信学会的交流与合作。
在这份书面声明中,中国计算机学会表示,惊悉国际电子电气工程师学会旗下的通信学会前给该学会所属刊物的主编发出通知,要求禁止来自华为的员工参加审稿等学术评价活动。中国计算机学会对IEEE通信学会的这一行为“深表遗憾”。

不知道发生了啥的同学可以看看前情提要——
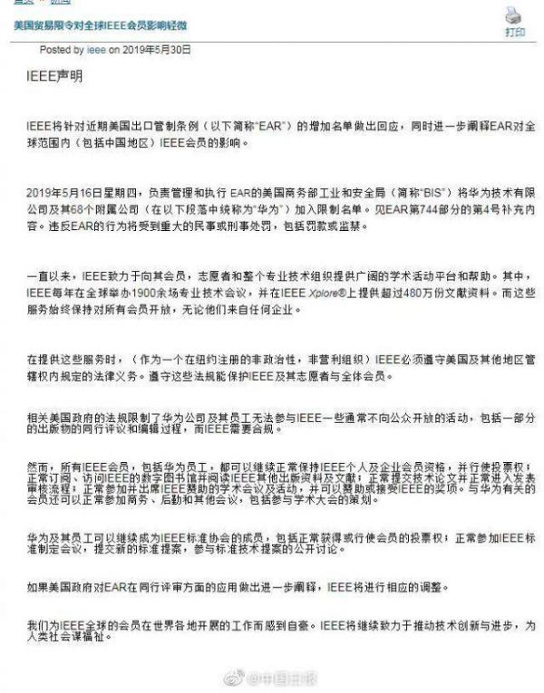
IEEE回应华为禁令:美国贸易限令影响轻微
5月30日,IEEE在微信公众号及官方网站对此事发布声明,称美国贸易限令对华为影响轻微。一系列邮件中提到,IEEE声称由于美国商务部将华为列入黑名单,因此不能继续使用华为员工作为期刊的同行评审过程的审稿人或编辑,否则可能会产生严重的法律影响。另外,邮件中也提到IEEE可以让华为员工留在编辑委员会,只是不能处理任何文件,直到该公司从商务部黑名单中删除。

中方会限制苹果报复美国?商务部这么说
5月30日,在中国商务部新闻发布会上,有媒体问中方是否会对苹果公司进行某种限制,以作为华为遭受美国政府打压的报复手段。发言人高峰就此表示,中方多次强调,所有在华的外资企业合法权益,都将得到中国政府的保护。“我们将坚定不移的深改革、扩大开放,致力于为各类企业,打造稳定、透明、公平、可预期的国际一流营商环境”。

格力计划转让股权
据财新报道,格力集团拟以公开征集方式对外转让所持格力电器15%的股权,意向投资人至少有25家。
接近珠海市政府的知情人士透露,珠海市国资委对股权受让方初步设置了筛选条件,财务投资者和恶意收购者被排除在外;投资机构可以联合受让15%的股权,但受让方至多为两家,且须为一致行动人。按目前安排,此次公开征集转让将于7月正式开始。

全通教育消息一则
全通教育发布公告称,因审计机构正中珠江被证监会立案调查,公司决定更换审计机构继续推进购买杭州巴九灵(吴晓波频道)96%股权事项。
关于重大资产进展情况,公告称,近日,因广东正中珠江会计师事务所(特殊普通合伙)被中国证券监督管理委员会立案调查且尚未结案,为更好地推进本次重大资产重组事项,经公司审慎研究及双方友好协商,公司决定更换本次重大资产重组聘请的审计机构。
下面这则消息对于鹅组铁粉来说,有点悲伤。
豆瓣鹅组将“下线”30天
豆瓣发布公告称:由于技术维护的需要,即日起至6月29日豆瓣鹅组将暂停使用30天,为此给您带来的不便,敬请谅解。

硬气,“熊猫杯”组委会收回韩国队冠军奖杯
经“熊猫杯”组委会研究决定,收回韩国队这次所获得的“熊猫杯”冠军奖杯。
组委会并再次声明,“熊猫杯”是成都市在中国足协大力支持下创办的足球国际品牌赛事。赛事及相关活动经过六届努力打造,已得到了国际组织的高度认可,深受许多国家的欢迎和广大球迷的喜爱,不欢迎任何有违体育道德、体育精神的球队和球员参赛。

OYO 2.0
在今日的OYO酒店战略升级发布会上,推出了OYO酒店2.0。从6月1日起,OYO酒店2.0将在全国范围全面启动。OYO酒店合伙人兼CFO李维现场公布了2019年的目标:全国1500+城,20000+酒店。
数据统计,全球拥有庞大体量的中小单体酒店,共计约1.6亿间酒店客房,而在中国约有超过4000万间。这一蓝海市场规模近万亿元。这些中小单体酒店多分布在三线城市及以下,客房数量小于80间,无品牌、无运营管理经验、收益率低下是酒店业主长期以来的发展瓶颈和痛点。

财报两份
1. 易车网今日发布了截至3月31日2019年第一季度财报,营收为人民币27.3亿元(约合4.075亿美元),同比增长26.0%。净利润为人民币9280万(约合1380万美元),而上年同期净亏损人民币2.883亿元(约合4300万美元)。不按美国通用会计准则,净利润为人民币2.847亿元(约合4240万美元),而上年同期净利润为人民币3710万元(约合550万美元)。
2. 蘑菇街今日发布了截至3月31日的2019财年第四财季及全年财报。第四财季,蘑菇街总营收为人民币2.176亿元(约合3240万美元),同比增长15.9%。归属于普通股股东的净亏损为人民币1.408亿元(约合2100万美元),而上年同期净亏损人民币1.547亿元。不按美国通用会计准则,净亏损人民币6770万元(约合1010万美元),而上年同期净亏损人民币8620万元。

Facebook:拒绝大麻
经过大约三个月的内部和外部审议,Facebook周二决定继续禁止在其平台上销售大麻。
Facebook在其每两周举行一次的产品政策会议上,公司高管和员工齐聚华盛顿特区的爱尔兰《市场观察》(MarketWatch)的一名记者出席了会议。最终,他们决定Facebook不会改变其政策,但工作人员计划对其处理该平台当前大麻内容规则的方式做出几项改变。Facebook目前禁止发布任何提及或试图销售或交换大麻的内容,加拿大和美国一些州已将大麻合法化,不过美国联邦政府禁止这么做。

迪士尼的日更
迪士尼CEO宣布:“如果反堕胎法案在乔治亚州推行的话,迪士尼将会把所有拍摄从乔治亚州撤离。”去年迪士尼还在该地区拍摄了《复联3》《复联4》《黑豹》。如果真的撤回,这对乔治亚洲将是沉重一击。

特斯拉员工:熬夜、周末加班啥的,没了
5月30日消息,据国外媒体报道,在Model3大规模量产之前,Model S和Model X是电动汽车厂商特斯拉旗下常量最大的两款车新,也是售价较高的两款。
但从多名特斯拉员工所透露的情况来看,他们已将放缓了Model S和Model X这两款电动汽车的生产。多名特斯拉的现员工和前员工就透露,特斯拉现在已不在夜间和周末生产Model S和Model X这两款电动汽车。

英国在6座城市推出5G,网速贼快
据美国科技媒体TechCrunch报道,英国今日将在6座城市推出面向消费者的首个5G商用网络服务。由此,继韩国、美国之后,英国成为全世界第三个实现5G商用的国家。
报道称,英国主要移动运营商EE将在伦敦、加的夫(Cardiff)、爱丁堡、贝尔法斯特(Belfast)、伯明翰和曼彻斯特的特定区域推出新一代5G网络服务。对于英国的消费者而言,要享受到5G服务所带来的高速和可靠等裨益,还要满足特定条件,包括购买5G手机和5G数据包,还要位于上述6座城市的服务区内。

波音首个737 Max赔偿方案曝光
据媒体报道,昨日爱尔兰低成本航空公司——瑞安航空(RYAAY.US)与波音(BA.US)达成就波音737 Max航机停飞和新航机延迟交付所造成的损失的赔偿协议。
根据协议内容,波音将向瑞安航空赔偿数百万欧元,但赔付不以现金形式支付,而是从瑞安航空的购机款中扣除。但是双方并未证实这个消息。但瑞安航空CEO奥利里曾在5月初透露,公司正在与波音就赔偿事宜进行谈判。波音方面在谈及赔偿的时候表示,给客户的赔偿可能包括服务和现金,财务上不会有缺口。

今天的晚报内容就是这些咯~明天见哟

相关推荐
【虎嗅晚报】中国计算机学会:暂停与IEEE合作;豆瓣鹅组将暂停使用30天
【虎嗅早报】中国计算机学会秘书长:要有勇气反对不公;联想集团涉美企发起的“337调查”
【虎嗅晚报】华为回应谷歌暂停部分业务往来:产品在中国市场不受影响,有能力继续发展和使用安卓生态
【虎嗅晚报】松下、东芝:并未停止与华为的合作;传百度有意参与格力混改
【虎嗅晚报】百度头条相互起诉,各索赔 9000 万元;视觉中国公布整改进度:上线举报功能
【虎嗅早报】传ARM暂停和华为业务往来;DHL:停收华为公司快件消息不实
【虎嗅晚报】任正非:未来两年华为或减产300亿美元;字节跳动系产品整体MAU超10亿
原创 【虎嗅晚报】商务部:中国将建立不可靠实体清单制度;小米成立质量办公室
【虎嗅晚报】崔永元致歉:真诚道歉,坚决拥护中央调查组调查结论
原创 【虎嗅晚报】CGTN:因版权问题不能直播辩论;字节跳动年内推教育硬件
网址: 【虎嗅晚报】中国计算机学会:暂停与IEEE合作;豆瓣鹅组将暂停使用30天 http://www.xishuta.cn/newsview5572.html
推荐科技快讯
- 1问界商标转让释放信号:赛力斯 95792
- 2报告:抖音海外版下载量突破1 25736
- 3人类唯一的出路:变成人工智能 25175
- 4人类唯一的出路: 变成人工智 24611
- 5移动办公如何高效?谷歌研究了 24309
- 6华为 nova14深度评测: 13155
- 7滴滴出行被投诉价格操纵,网约 11888
- 82023年起,银行存取款迎来 10774
- 9五一来了,大数据杀熟又想来, 9794
- 10手机中存在一个监听开关,你关 9519
