原创 【虎嗅晚报】商务部:中国将建立不可靠实体清单制度;小米成立质量办公室
嘻嘻,周五了哦各位~
本周即将结束,是不是准备要去蹦迪啦?去之前,不如来看个晚报呀~
商务部:中国将建立不可靠实体清单制度
5月31日,商务部新闻发言人高峰宣布,根据相关法律法规,中国将建立不可靠实体清单制度,对不遵守市场规则、背离契约精神、出于非商业目的对中国企业实施封锁或断供、严重损害中国企业正当权益的外国企业、组织或个人,将列入不可靠实体清单。具体措施将于近期公布。
对于出台“不可靠实体清单”制度的原因,商务部新闻发言人高峰称,当前世界经济发展不确定、不稳定因素增多,单边主义、贸易保护主义抬头,多边贸易体制面临严峻的挑战,正常的国际经贸活动受到干扰,一些外国实体出于非商业目的,违背正常的市场规则和契约精神,对中国企业采取封锁断供和其他歧视性措施,损害中国企业的正当权益,危害中国国家安全和利益,也给全球产业链、供应链安全带来威胁,对全球经济造成负面的冲击,对相关企业和消费者的利益造成损害,为维护国际经贸规则和多边贸易体制,反对单边主义和贸易保护主义,维护中国国家安全、社会公共利益和企业的合法权益,中国正决定建立不可靠实体清单制度。

华为“赶走”在深圳总部的美国员工
据英国《金融时报》,华为已经下令员工取消与美国联络人的技术会议,并遣返在其深圳总部工作的美国人。华为首席战略架构师党文栓表示,在特朗普政府将华为及其68家关联企业列入黑名单后,在华为总部从事研发工作的美国公民已经于两周前被送回了美国。党文栓还表示:“我们不知道会发生什么……我们不知道法律的界限何在,我们必须比白纸更干净。”
华为还对其在中国和美国的办事处彼此沟通的方式进行重大调整,以确保所有的互动都符合“实体清单”(Entity List)——这要求美国供应商必须获得政府许可证,才能向华为出售零部件。党文栓补充称,华为还在更广泛地限制员工与任何美国公民之间的交往。

想办美签的注意了
今天开始,DS160表增加social media栏位,包括但不限于豆瓣、优酷、微博、QQ空间、Twitter等。以后申请美签的人都要上交社交账号了。


下面来看看大公司新闻吧~
小米成立质量办公室
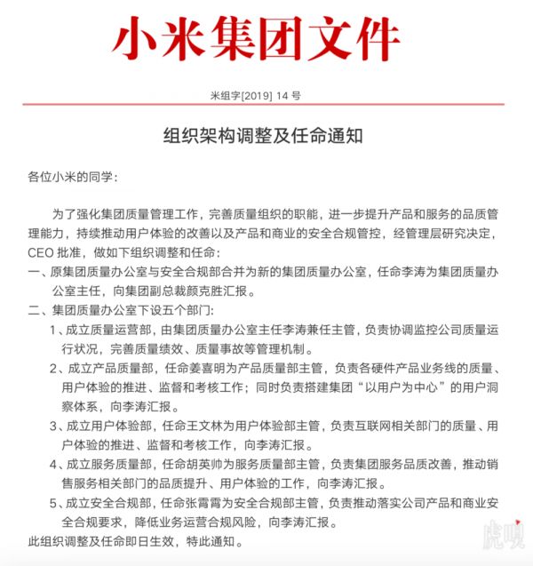
小米集团宣布了新的组织架构调整和任命通知,小米将原集团质量办公室与安全合规部合并为新的集团质量办公室,任命李涛为办公室主任,向副总裁颜克胜汇报。新成立的集团质量办公室下设质量运营部、产品质量部、用户体验部、服务质量部、安全合规部等五个部门。

百度消息两则
1. 5月31日,百度宣布晋升高级副总裁王海峰为百度集团首席技术官(CTO),同时他将继续担任AI技术平台体系(AIG)和基础技术体系(TG)总负责人。百度称,此举是“为了进一步建设和巩固公司核心技术优势,坚定不移地推进产品和用户体验提升;释放技术红利,持续推动产业智能化变革。”
过去一年,百度已陆续晋升或引入9位高管,包括移动生态事业群组高级副总裁沈抖、智能生活事业群组副总裁景鲲等。他们都是在百度多年,并在自己负责的业务线中取得突出业绩的管理者。同时,一批高管陆续加入退休计划,向海龙等人则离职。

2. 百度与东软集团在北京签署战略合作协议,双方将共同推进人工智能在智能城市、医疗健康等关键领域的落地和商业模式创新。
优信CMO辞职
5月31日,优信集团首席市场官(CMO)王鑫(Cindy)宣布,由于个人职业发展原因日前已正式申请辞去集团首席市场官职务。优信集团称,充分尊重王鑫的个人意愿,集团已经批准了这一申请。
优信集团董事会主席兼首席执行官戴琨表示:“很遗憾Cindy因为个人原因离职。Cindy带领市场团队伴随了优信和全行业飞速发展的三年,为优信的发展做出了贡献。Cindy是一个有才华和不凡梦想的独立女性,祝愿她的世界越来越精彩。”

微信调整流量主广告分成比例
6月1日起, 微信公众号和小程序的流量主收入分成比例都有了调整。比如,公众号的广告分成不再设置上限,小程序单日广告流水100万以上的分成比例也由30%提升到50%。具体调整方案如下:
小程序(小游戏)流量主的收入分成比例整体有了更优化的调整。一、创意小游戏,单日广告收入流水200万以内的部分,开发者可获其中70%;单日广告收入流水超过200万的部分,开发者可获其中50%,不设上限。二、普通小程序或其他小游戏,开发者按单日广告收入流水的50%比例分成,不设上限。

下面来看看出行领域的消息。
谈到特斯拉,他们这样说
1.对于国产特斯拉公布售价的消息,蔚来方面向新浪科技表示, ES6和国产Model 3从定价来看,存在一定的竞争关系。但从产品力来看,我们还是比较有信心的,“ES6在尺寸空间、豪华感等方面有明显优势。在性能、续航上和国产Model 3不相上下。”
谈到特斯拉国产化对国内市场的影响,蔚来表示,特斯拉国产的落地,对于国内智能电动车行业的市场培育是好事。

2. 小鹏汽车董事长何小鹏在微博上对于国产特斯拉的价格发表评论称,“我觉得Model3国产版32.8万(不带自动驾驶)毫无竞争力,起码应该再降价1万美元。”何小鹏表示,特斯拉的电池优势、智能差异和我们相比都已经没有,在拿了政府这么多政策和补助后还是这个价格,要不然是成本控制有问题,要不然还想获得5年前的利润率。

特斯拉,日常被看空
本周四,巴克莱分析师Brian Johnson在最新发布的报告中称,特斯拉更有可能成为一家“小众豪华汽车”制造商,并将其目标区间价从192美元下调至150美元。
这一目标价在华尔街机构中位列倒数第二,意味着巴克莱认为特斯拉当前还有20%的下跌空间。此前Vertical Group对特斯拉给出的目标价仅为54美元,为华尔街机构中最低。

与之形成鲜明对比的是阿里的股票。
阿里巴巴股票上精选名单
顶级投行Stifel近日将阿里巴巴股票列入精选名单,目标价220美元。价值投资者和分析师也认为阿里巴巴股票极具吸引力,“是目前值得买入的最佳科技股”。
Stifel分析师Scott Devitt重申看涨观点,表示最近的股价回调为长期投资者创造了买入良机。不断壮大的中产阶级和经济更多地转向服务业等趋势,将支撑阿里巴巴长期增长。Stifel还预计,阿里巴巴在2020财年将保持30%-40%的有机增长率,这将明显高于同业公司。

下面这则消息也有阿里有点关系。
如涵控股消息一则
上市不到2个月后,阿里等8家企业股东退出如涵控股。
据天眼查数据显示,5月29日,杭州如涵控股股份有限公司发生多项变更,阿里巴巴、君联资本、赛富投资、昆仑万维、远镜创投、启明创投、钟鼎资本均退出该公司股东行列,同时4名董事退出。变更后该公司最大股东为创始人冯敏。
如涵控股于今年4月3日在美国纳斯达克挂牌上市,发行价12.5美元,5月30日收盘股价为3.77美元。

小扎遭到灵魂逼问
当地时间5月30日,在脸书2019年度股东大会上,股东要求任命独立董事长的提案被否决,扎克伯格将继续担任董事长。
股东大会现场有股东直接提问扎克伯格是否有意放弃董事长一职,扎克伯格表示,他们现在最需要回答的问题是什么是正确的架构,什么样的架构能使他们解决现在正在努力解决的问题。扎克伯格没有正面回答之后,提问股东又重复了一遍问题,但股东大会的主持人以只能提问一个问题为由,继续拒绝回答该问题。

小扎:我们正在开发AI语音助手
据国外媒体报道,当地时间周四,Facebook首席执行官马克·扎克伯格表示,该公司正致力于多个不同的项目,这些项目可能会受益于人工智能语音助手。
扎克伯格在公司年度股东大会上表示:“我认为,未来几年我们将开发更多的产品,语音将成为这些产品的重要界面。围绕这点,我们正在做很多不同的事情。”
亚马逊要买Boost Mobile
据路透社报道,当地时间周四,两名知情人士表示,亚马逊有意从美国运营商T-Mobile US和Sprint手中收购预付费无线品牌Boost Mobile。目前,Boost Mobile是Sprint旗下的预付费品牌之一。其中一名消息人士称,亚马逊正考虑收购Boost Mobile,主要是因为该交易将使其可以使用新T-Mobile的无线网络至少六年。新T-Mobile可能是T-Mobile和Sprint合并后的新实体。
T-Mobile和Sprint已承诺出售Boost Mobile,以降低其在预付费无线业务市场的份额,并使双方260亿美元的合并计划获得监管部门批准。

晚报到此结束,周末愉快!!!

相关推荐
原创 【虎嗅晚报】商务部:中国将建立不可靠实体清单制度;小米成立质量办公室
【虎嗅晚报】拼多多或将“限时秒杀”升级为“秒拼”;滴滴或推出“共享出行”一级导航
美国实体清单上,到底有哪三类中国科技公司?
【虎嗅晚报】华为Mate20获中国首张5G终端电信设备进网许可证
【虎嗅晚报】京东:澳洲办公室撤离是正常调整;李开复:明年特斯拉无人的士要能上路,我吃了它
邮政局+商务部:电商不得阻碍买卖方自由选择快递
【虎嗅晚报】字节跳动成立智能硬件公司;锤子数码成被执行人,罗永浩是执行董事
【虎嗅晚报】8部门:严查电商“二选一”“刷单”等行为;永辉超市:终止拟投资家乐福中国的谈判
【虎嗅晚报】小米之家回应取消员工销售提成:报道失实;朋友圈新增“一月可见”
【虎嗅晚报】传小米有品推出特殊激励计划,需员工签军令状放弃年终奖
网址: 原创 【虎嗅晚报】商务部:中国将建立不可靠实体清单制度;小米成立质量办公室 http://www.xishuta.cn/newsview5631.html
推荐科技快讯
- 1问界商标转让释放信号:赛力斯 95792
- 2报告:抖音海外版下载量突破1 25736
- 3人类唯一的出路:变成人工智能 25175
- 4人类唯一的出路: 变成人工智 24611
- 5移动办公如何高效?谷歌研究了 24309
- 6华为 nova14深度评测: 13155
- 7滴滴出行被投诉价格操纵,网约 11888
- 82023年起,银行存取款迎来 10774
- 9五一来了,大数据杀熟又想来, 9794
- 10手机中存在一个监听开关,你关 9519
