美国实体清单上,到底有哪三类中国科技公司?
出品:虎嗅科技组
作者:宇多田
头图来自谷歌
翻看今天刚刚被纳入美国“实体清单”的新一批33家中国科技公司,让我突然想起2017年6月举行的贵州大数据峰会上,李彦宏曾与马云在平行论坛上有过一次观点交锋:
马云说数据是未来的生产原料,而李彦宏对此回应称,真正推动数据的是算法。
后来,这几段相关言论被解读为“数据与算法谁更重要的”的论点之争(虽然更像是营销的胜利),并被很多科技公司,很多大咖在不同的场合拿出来证明发展“大数据”与“人工智能技术”的重要性。
但现在来看,都不如两年来与“实体清单”密切相关的中美贸易战更能说明,到底谁更重要。
对,都不如“算力”重要。或者说,都比不上撑起大数据与算法的“基础设施”对中国的重要性。
清单上的都是技术企业?
这份清单上一眼望去,似乎大多都是技术公司与知名的理工科高校与研究中心,还有与5G行业密切相关的设备与材料企业。
譬如,加上2019年10月就被限制的商汤、旷视、依图,中国人工智能四小龙已经集齐。此外,主攻安防领域的人脸识别创业公司云天励飞与银晨智能,中国通信网络巨头烽火集团,软银与富士康投资的达闼科技,也将被密集监控。
而美国商务部给出的限制理由五花八门,大体就是威胁了美国国家安全或违反了外交政策。但执行层的结论只有一个:如果美国的企业继续与这些上了黑名单的公司或机构做生意,要么面临高额罚款,要么坐牢。
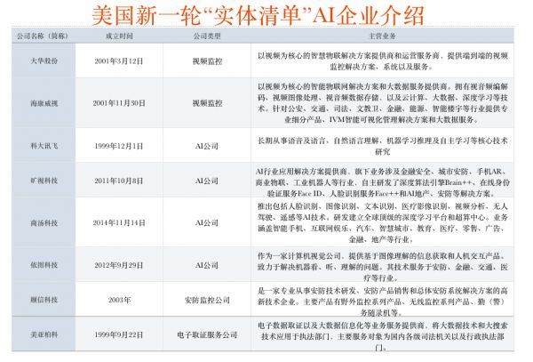
但我在对这33家公司与个人做了梳理后发现,本次被纳入的主要是3类公司,一类是以人工智能软硬件开发与网络通信服务为主的技术公司,特别是下面表格中的这9家企业。

注:以上9家公司为科技公司,而主要业务为“代理”与“销售”类的科技公司没有被列举出)制图:虎嗅宇多田,盗图必究。
截止目前,图中的大多数科技公司都已经发表了或遗憾或愤怒的回应,并表示已经做好了国产替代的储备。而一家在10月进入清单的企业曾向虎嗅透露,早在中兴事件开始发酵时,他们就已经通过外媒的许多预测性报道,开始对服务器以及芯片等产品进行国产替代。
“不能说100%完全做了替换,但是至少70%已经没有大问题。但对于很多在海外市场有业务的摄像头监控企业来说,他们会相对困难一些。”他透露。

2019年10月被纳入清单的科技公司
第二类是科研院所。从历史来看,这并不奇怪, 早在1997 年 6 月,中国工程物理研究院就被列入实体清单。没错,如果你有心去查一下,这份美国商务限制清单的内容“浩瀚如海”,长达几百页,源头可以追溯至上世纪90年代。

美国“管制清单”冰山一角
而本次被纳入清单的科研机构与院校多达8家,基本是以物理科学与计算科学为研究方向。从下面这张表格可以看出,美国对中国哪些技术研究方向存在“戒备之心”。
当然,反过来看,某种程度上可以从中获知“我们现在到底缺少和亟需培养哪些方面的技术人才”。
需要注意的是,纳米等高端材料、精密光学元件的研发生产正是当前中国半导体产业链比较薄弱的环节。
目前从全球来看,许多大型高新技术项目,需要花大量资金来投入购买各种精密仪器与高性能芯片。开个不出格的玩笑,英伟达的不少收入,就是靠卖显卡给各种科研院所做计算实验得来的。
参见本月英伟达发布了具备超强性能的服务器级别GPU产品A100后,第一个能享用到这块芯片的,便是美国能源部阿贡国家实验室里的超级计算机。

制图:虎嗅宇多田。制图不易,盗图必究
第三类就有些出乎意料之外了。此前根据大众的认知,只有“高新科技公司”才会登上实体清单,而这批企业告诉我们,实则不然。

制图:虎嗅宇多田。制图不易,盗图必究
上图的企业主要为中国的科研院所与国内企业用户采购国外的设备与零部件,虽然可能“科技含量不高”,但却是高新技术产业里必不可少的一环。

截图来自天眼查
根据知乎网友觅辰的一个回答,包括瞬态稳态荧光光谱仪,瞬态吸收光谱仪,电化学工作站,紫外可见吸收光谱仪等诸多学校实验室与企业使用的精密仪器,造价昂贵不说,大多都需要进口。因此,这就需要采购代理机构、国际物流运输企业的参与。
根据我们对海关编码的查询,部分企业的运输物资的确包含传感器、摄像头以及精密仪器等HS产品类型编码。

截图来自天眼查
而美国,通过新一轮管制,把这类“通道型”企业也送进了清单,可以说是换一套思路继续试图掐灭技术发展的火苗。
而对我们来说,需要朝着什么方向努力,其实事实都给了答案。最后,赠予乔布斯在接受硅谷历史协会时曾说过的这么一句话:
“科技领域有点像是沉积岩的原理。如果你要建造一座山,那么就必须不断地为其添加一层层的沉积岩,才能让这座山变得越来越高。对于那些站在地面上的人来说,他们不可能有像X光那样的视力,无法看到被铺垫在下层的沉积岩。但人们将会站在这座山上,却没有地质学家对其有倾慕之心。
相关推荐
美国实体清单上,到底有哪三类中国科技公司?
美国“实体清单”再扩容 多家公司称已有相关预案
美国将多家中国机构列入“实体清单” 外交部回应
被美国列入实体清单,360集团回应:感到意外
360回应被美列入“实体清单”:反对把科技研发政治化
Docker更新协议,禁止被列入美国实体清单的组织和个人使用,Docker Hub服务受限
原创 【虎嗅晚报】商务部:中国将建立不可靠实体清单制度;小米成立质量办公室
欧菲光回应被列入实体清单:未收到正式通知
图解华为半年报:疫情、实体清单对其冲击几何?
最前线 | 华为称进入实体清单损失巨大,去年业绩目标差120亿美元
网址: 美国实体清单上,到底有哪三类中国科技公司? http://www.xishuta.cn/newsview23627.html
推荐科技快讯
- 1问界商标转让释放信号:赛力斯 95792
- 2报告:抖音海外版下载量突破1 25736
- 3人类唯一的出路:变成人工智能 25175
- 4人类唯一的出路: 变成人工智 24611
- 5移动办公如何高效?谷歌研究了 24309
- 6华为 nova14深度评测: 13155
- 7滴滴出行被投诉价格操纵,网约 11888
- 82023年起,银行存取款迎来 10774
- 9五一来了,大数据杀熟又想来, 9794
- 10手机中存在一个监听开关,你关 9519
