【虎嗅晚报】华为回应谷歌暂停部分业务往来:产品在中国市场不受影响,有能力继续发展和使用安卓生态
大家晚上好。
今天最大的新闻,就是谷歌暂停了与华为的部分合作,对于立志成为全球第一大手机品牌的华为来说,这不是个好消息。
华为如何回应?
针对谷歌暂停部分业务合作,华为方面回应称,安卓作为智能手机操作系统,一直是开源的,华为作为重要的参与者,为安卓的发展和壮大做出了非常重要的贡献。华为有能力继续发展和使用安卓生态,华为在回应中强调,华为和荣耀品牌的产品,包括智能手机和平板电脑,产品和服务在中国市场不受影响。
海外影响还是挺大的,加油吧。
另外华为相关负责人表示,华为的服务器芯片鲲鹏920已经可以完全实现自主生产。他补充,这款芯片虽然是基于英国公司ARM架构,但华为已经获得了永久授权,除此之外,剩余的供应链的华为都可以实现自主生产。
坏消息还有
据彭博社报道,英特尔、高通和博通这三大芯片公司均已做出了暂停为华为供货的决定。其中英特尔原本是给华为提供服务器芯片和笔记本处理器,而高通则是负责 modem 和处理器相关的一些产品。除此之外,日经也报道称来自德国的芯片供应商英飞凌也已暂缓了向华为出货(但会进一步评估情况),同时记忆体芯片厂商镁光和西数也都已有类似行动。
外交部如何评价
5月20日,外交部发言人陆慷主持例行记者会。有记者就外媒报道谷歌中止与华为部分业务一事提问。陆慷回应称,我们看到报道注意到有关谷歌公司已经暂停对华为公司涉及软硬件转让业务并且暂停向华为提供有关服务的说法。我们将正式确认此事,并进一步积极关注事态进展。同时,中方支持中国企业拿起法律武器捍卫自己的正当权利。
挺住。
关注下业务层面的消息:
华为电视
据外媒报道,华为将于9月推出高端电视,并将支持8K超清分辨率,宽色域和人工智能等高端功能。
知情人士称,华为智能电视不会局限于高端领域,正在中低端市场与京东方、华星光电等供应链厂商寻求合作。关于华为要做电视的传闻这一年来持续不断,虽然余承东此前明确表示华为不会做家电,也不会与其他家电企业竞争,但知情人士透露这款产品是具备电视功能的大屏产品,并且肯定会与传统电视产品不同。
电视竞争也很激烈了。
下面关注下小米。
小米 Q1 财报,表现如何?
5月20日,小米集团发布的2019年第一季度财报显示,2019年第一季度总收入438亿元,同比增长27.2%;第一季度的利润增至人民币32亿元,经调整利润21亿元,同比增长22.4%。截至2019年3月,MIUI月活跃用户达到260.9百万,同比增长37.3%;IoT平台已连接的IoT设备(不包括智能手机及笔记本计算机)数同比增长70.0%,达到约1.71亿台;人工智能助理小爱同学于2019年3月的月活跃用户超过45.5百万,同比增长247.2%;智能手机2019年第一季度智能手机分部的收入约为人民币270亿元,同比增长16.2%。
在小米财报发布后的电话会议上,小米CFO周受资被问及谷歌完整版系统禁止华为使用问题,他表示,“这是我们高度重视的事情,目前来说对我们没有影响,创办以来我们一直在MIUI,在这方面也有一些技术积累。”
另外,小米辟谣了一则消息:

这时候就别添乱了。
拼多多
拼多多周一发布了该公司截至2019年3月31日的第一季度未经审计财报。财报显示,拼多多第一季度净营收为人民币45.452亿元(约合6.733亿美元),较去年同期增长228%;归属拼多多股东的净亏损为人民币18.777亿元(约合2.798亿美元),相比之下去年同期净亏损为人民币2.815亿元。
赚得越多,亏得越多。
字节跳动死磕社交
IT之家报道,字节跳动系孵化已久的社交App“飞聊”正式在App Store上线,据介绍,飞聊是一款即时通讯软件。目前安卓版本仍未上线。通过注册发现,手机号是飞聊App注册的唯一方式,在使用方面,相比于微信的单聊和群聊,还多了“小组”功能,在小组中可设定新的头像和昵称。在与朋友圈类似的“动态”中,除了好友之外,还可以关注其他陌生人。目前,这一App只上线了iOS版本,安卓版本暂未上线。

所以多闪呢?
长生生物被罚
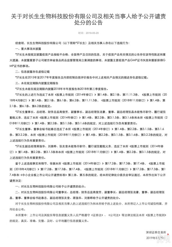
深交所20日发布公告称,因重大事项未披露、信息披露存在虚假记载、未在规定期限内披露定期报告,对长生生物科技股份有限公司及相关当事人给予公开谴责处分。

下面是资本市场的一些消息:
苏宁小店再融资
苏宁易购日前发布公告称,为保持苏宁小店业务的稳定发展,经SuningSmartLife股东协商予以提高资本金投入,SuningSmartLife将再新增发行股份4.5亿股普通股,股东GreatMatrix、苏宁国际以及GreatMomentum按其持股比例予以认购,三方累计出资4.5亿美元。其中,苏宁国际认购15750万股普通股,出资1.575亿美元;GreatMatrix、GreatMomentum分别认购24750万股普通股、4500万股普通股,分别出资2.475亿美元、4500万美元。

美团回购股份
美团点评对外发布公告称,该公司董事会表决通过一项决议案,以购回不超过通过该决议案日期该公司已发行股份总数的10%股份。扩大授予董事发行、配发及买卖公司股本中额外股份的一般授权,扩大数额为公司所购回的股份总数。授予董事一般授权,可由王兴代表行使,以发行、配发及买卖不超过通过此决议案日期本公司已发行股份总数20%的本公司额外B类股份。数据显示,美团点评已发行股份总数为5,742,501,384股股份,包括735,568,783股A类股份及5,006,932,601股B类股份。
下面是最近一直喊“科技向善”的腾讯:
来自腾讯的巨额捐款
腾讯官方消息显示,其主要创始人陈一丹再次捐赠腾讯股票,价值超过40亿港元,该款项已于去年完成捐赠流程并成立慈善信托。该笔捐赠未来用途主要有两方面:推进全球优质教育项目的有效对接,包括一丹奖的获奖项目和提名项目的对接,尤其是在中国的落地;继续支持对中国教育发展及中国教育创新有开拓意义的项目,探索普适的模式,包括对公益民办大学武汉学院的继续支持。

值得鼓励。
功成身退
京东方今日发布《关于监事会换届选举》的公告,公告中称,鉴于公司目前良好发展状况,王东升认为京东方代际交替时机已成熟,提请不再参与下一届董事提名,希望京东方在新一届董事会带领下创造更伟大的成绩。王东升此前接受媒体采访时表示,“应该交班,要一代一代人动脑子,才能持续发展,基业长青”。
这种精神很难得。
网易“拿下”漫威
在今天的网易游戏520发布会上,网易与漫威宣布达成战略合作,漫威游戏《漫威:超级争霸战》将由网易在中国市场发行。漫威执行副总裁Jay Ong称,与网易的独家游戏合作伙伴关系只是一个开始,今年晚些时候将宣布双方更多的影视等合作项目。除此之外,网易游戏联席总裁丁迎峰还发布了《宝可梦大探险》,这成为了网易游戏、Game Freak和株式会社ポケモン (The Pokémon Company)联合推出的中国首款正版宝可梦手游。
牵手“民间高手”。
大众扩展业务
5月20日,据企查查数据显示,易手车(北京)互联网信息服务有限公司成立于5月17日,注册资本6500万元,法定代表人为苏伟铭。大股东为大众汽车(中国)投资有限公司,持股比例34%,另外两个股东:一汽-大众汽车有限公司、上汽大众汽车有限公司分别持股33%。经营范围包括互联网信息服务、拍卖、销售汽车、摩托车及摩托车配件、电子产品和承办汽车展览等业务。

这是要网上卖车了?
“飞的”了解一下?
据国外媒体报道,总部位于慕尼黑的飞行出租车初创公司Lilium近日对外展示了五座版飞行出租车,Lilium将自家的全电动垂直起降(VTOL)设备命名为Lilium Jet,此次是全新的五座版本Lilium Jet在完成大量地面测试后第一次起飞和着陆。Lilium的投资者包括腾讯、国际私人银行和资产管理集团LGT等等。

看着还是很酷的。
阿桑奇被拘留
据中国日报网消息,瑞典检察机关透露称,已要求以涉嫌性侵为由拘留“维基解密”创始人阿桑奇。4月11日BBC网站报道称,维基解密(Wikileaks)联合创始人朱利安·阿桑奇(Julian Assange)在厄瓜多尔驻伦敦大使馆被捕。阿桑奇七年前就在厄瓜多尔驻伦敦大使馆避难,以避免因一起后来被撤销的性侵犯案件而被引渡到瑞典。5月1日,中国日报网援引英国媒体报道称,维基解密创始人阿桑奇因违反保释条例被英国伦敦法庭判刑入狱50周。
以上就是今天的晚报,晚安。
相关推荐
【虎嗅晚报】华为回应谷歌暂停部分业务往来:产品在中国市场不受影响,有能力继续发展和使用安卓生态
【虎嗅早报】传ARM暂停和华为业务往来;DHL:停收华为公司快件消息不实
最前线 | 谷歌已停止华为手机使用完整版安卓系统,华为近半数手机业务受影响
华为下代手机仍能用安卓,但无法装谷歌应用
潜行七年“鸿蒙”或十月出货 华为如何再造“安卓生态”
【虎嗅晚报】华为陈黎芳回应“爱国标签”:个别现象,华为不能糊涂;“甲壳虫”正式停产
ARM 与华为停止业务往来,麒麟芯片怎么办?
【虎嗅晚报】中国计算机学会:暂停与IEEE合作;豆瓣鹅组将暂停使用30天
谷歌中止与华为业务往来,华为自研手机OS要一夜转正?
【虎嗅早报】英特尔、微软承诺继续向华为提供支持;OYO中国被曝裁员,部分团队缩减一半
网址: 【虎嗅晚报】华为回应谷歌暂停部分业务往来:产品在中国市场不受影响,有能力继续发展和使用安卓生态 http://www.xishuta.cn/newsview5095.html
推荐科技快讯
- 1问界商标转让释放信号:赛力斯 95792
- 2报告:抖音海外版下载量突破1 25736
- 3人类唯一的出路:变成人工智能 25175
- 4人类唯一的出路: 变成人工智 24611
- 5移动办公如何高效?谷歌研究了 24309
- 6华为 nova14深度评测: 13155
- 7滴滴出行被投诉价格操纵,网约 11888
- 82023年起,银行存取款迎来 10774
- 9五一来了,大数据杀熟又想来, 9794
- 10手机中存在一个监听开关,你关 9519
