小米自研芯片,争论背后
过去几天,围绕着小米最新的“玄戒O1”芯片有了非常多的讨论。除了赞扬小米实现了国产3nm芯片设计的新突破后,还有一波人围绕着小米这颗芯片是否是自研展开了激烈讨论。
进入到近日,因为Arm CSS的原因,让整个芯片圈(媒体圈)像过年一样热闹。下面,笔者分享一下对这颗风口浪尖的芯片的一些了解。
在介绍Arm CSS之前,我们先了解一下Arm的业务模式和提供的产品。
作为全球最大的IP公司,Arm在过去的大部分时间里都是通过把自己的产品“授权”给用户,收取授权费(license)和版税(royalty)作为主要盈利模式的。其中,授权费可以简单看作Arm将其设计授权给你所收取的第一笔费用,至于授权的产品可以分为“Architecture license”(如苹果和高通就是这样授权,他们可以在Arm的框架下自定义其产品)和“IP license”(就是把公司设计好的Cortex系列处理器授权给用户)。至于版税,则简单理解为在你授权了Arm的产品并设计量产芯片后,每卖出一颗芯片,需要支付给Arm的费用。
在过去,这也是Arm主要的营收来源。

虽然,Arm在过去十几年里发展迅猛,Arm芯片也变得无处不在。但是,和使用Arm芯片的公司比,Arm的营收和利润相形见绌。于是,该公司开始想法子通过为客户提供更多的服务挣钱。恰逢,在这几年间,无论是汽车、手机还是云厂商,都兴起了自研芯片浪潮。不过,可以肯定的是,这些厂商大多可能对芯片的积累没有联发科、高通等老牌芯片公司高。
这时候,Arm针对移动市场推出了一个名为Total Compute Solutions(简称TCS)的解决方案。据介绍,Total Compute通过以解决方案为中心的整体SoC设计方法来解决这些挑战,超越单个IP元素,从整体设计和优化系统,从而为移动设备带来更丰富、更沉浸式的体验。
但在TCS2023以后,Arm似乎用“终端CSS”(Compute System for client)代替了前者。

按照Arm所说,终端CSS满足了日益增长的高效计算需求。它融合了Armv9的优势,并基于3nm工艺节点,提供经过验证且可量产的全新Arm CPU和GPU解决方案,助力芯片合作伙伴加快产品上市速度,同时利用其可扩展性构建差异化、市场定制的解决方案。
“终端CSS引入了针对3nm工艺优化、可立即投入生产的强化CPU和GPU核心实现。这些核心已在多家代工厂供货,可提供最大的灵活性。CSS for Client还利用CSS RTL改进,在3nm芯片上提供一流的PPA。”Arm强调。
由此可见,终端CSS的引入,让Arm在此前的授权模式以外,提供了一种新的模式选择。
在过去,处理器IP授权模式的被许可人被授予使用Arm处理器设计(即处理器的RTL级设计,所谓软核)的权利。
从Ansys的一篇科普文中可以看到,所谓寄存器传输级(RTL)设计,是数字电路设计流程中的一个重要步骤。在指定电路的物理布局之前,它在抽象级定义和优化数字设计的逻辑功能。作为集成电路设计周期的关键部分,它使工程师能够在寄存器、运算符和数据流阶段优化其设计,然后再开始考虑物理组件的实现及其连接方式。

在现代芯片的设计流程中,涉及获取器件所需操作的规范,并将其转化为封装半导体芯片。RTL设计提供的抽象级别使工程师能够专注于系统的更高级别功能,而无需考虑如何实际实现设计的细节。而在完全验证系统的设计后,RTL综合可用于将RTL设计的HDL代码表示转换为门级网表。这是在电子设计自动化(EDA)工具中,将最终原理图转换为物理布局的工具的前端。
如上所述,终端CSS的出现,让Arm的客户可以获得经过验证后的设计(硬核),降低了芯片的流片风险。特别是其将CPU、GPU和子系统集成到一起以SoC的模式交付,并提供定制能力以后,Arm加速了芯片的量产流程。
我们必须承认,Arm CSS的面世,颠覆了过去的芯片合作模式。
以前,芯片公司凭借对前后端设计的了解,授权了Arm的软核,设计出符合OEM需求的产品。但现在,CSS出现以后,Arm似乎正在绕开芯片公司,直接向OEM厂商推销其多核处理器设计。例如亚马逊网络服务(Graviton)、微软(Cobalt 100)和谷歌(Axion),正是通过这种合作模式,推出其自研芯片。
从芯片设计层面看,这其实是大有裨益的。因为在过去,芯片公司拿到的是不同的软核(甚至来自不同供应商),然后将其拼成一颗SoC,当中对技术的要求非常高,风险也非常大,芯片老法师高通也曾失手,获得了“火龙”的称号。
所以,SoC并不好干的。
因此,在CSS面世之前的很长一段时间里,市场上就有相应的芯片设计服务公司提供相应的服务。博通、GUC、Faraday、芯原、索喜、灿芯和ASR也都在干这个活。他们对SoC也有独到的见解。以ASR为例,这家公司其实是一家设计自主品牌芯片的Fabless,但因为他们团队对SoC的了解,市场又有需求,让他们在过去两年里在这个市场爆火。很多我们熟悉的芯片新贵,也都是使用设计服务。例如谷歌的TPU,就是在博通的协助下完成的。
从这个角度看,如果小米真在这个芯片上选择与Arm进行CSS层面的合作(未经证实,可能性很大),其实也无可厚非。何况,如文章开头引用的那篇文章中所说,为了提高这颗芯片的主频,降低功耗,小米玄戒团队花了很多心思去寻优,也与晶圆厂建立了很深入的合作,这都是一些不能忽视的投入。
而且,小米在这颗SoC的ISP和NPU上,也都选择了自研。
在手机芯片传统算力都已过剩的当下,如何打造领先的ISP和NPU方面,是手机芯片未来的竞争关键,也是打造差异化的重要来源。小米基于多年积累在这方面自研,大大提升了这颗芯片的含金量。
当然,如果以该芯片是否像高通、高通那样基于Arm的指令集授权,自己设计出CPU为标准判断,“玄戒O1”显然是没有达标的。但也如前文所说,强如高通,也是在最近几年收购NUVIA,获得了一大批对CPU架构有深入了解的人之后,才开始真正推出自主设计的CPU。
此外,基带方面,从发布会看来,“玄戒O1”似乎是外挂了基带。但是你看看全球自研手机芯片巨头苹果,花了多少年时间才搞出C1,我们不能指望小米可以一蹴而就吧?
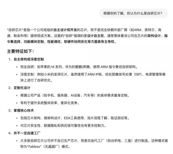
最后,就是否“自研”这个话题,我们稍稍讨论一下。关于什么是“自研芯片,其实这并没有很严格的定义。为此,我就这个问题咨询了ChatGPT,得到了以下回复。

不得不说,ChatGPT是一个很严格的大模型,按照他说,自研需要芯片设计公司在架构设计、指令集选择、功能模块定制、性能调优、软硬件协同优化等方面具有主导权。综上所述,你怎么看小米这颗芯片?
当然,笔者同时还有了一个新的疑问,Arm未来在所谓的“大算力”芯片方面,还会开放处理器IP授权吗?
相关推荐
小米自研芯片!本月见
小米做自研芯片能“成功”吗?
小米14系列要来了?或今秋发布 自研操作系统、自研芯片
华为不再是“孤勇者”,小米携3nm自研芯片强势入局
加码自研芯片,小米玄戒增资至19.2亿元
自研ISP芯片背后:手机厂商的目光在影像之外
雷军发布自研大芯片,小米手机告别“组装厂”
进击的OpenAI,自研芯片背后的AI棋局
加码自研芯片,小米玄戒增资至19.2亿元!2025年推出自研5G基带?
手机厂商自研芯片能力排名:苹果第一、华为第三、小米第四
网址: 小米自研芯片,争论背后 http://www.xishuta.cn/newsview136545.html
推荐科技快讯
- 1问界商标转让释放信号:赛力斯 95792
- 2报告:抖音海外版下载量突破1 25736
- 3人类唯一的出路:变成人工智能 25175
- 4人类唯一的出路: 变成人工智 24611
- 5移动办公如何高效?谷歌研究了 24309
- 6华为 nova14深度评测: 13155
- 7滴滴出行被投诉价格操纵,网约 11888
- 82023年起,银行存取款迎来 10774
- 9五一来了,大数据杀熟又想来, 9794
- 10手机中存在一个监听开关,你关 9519
