李想“认错”,但MEGA危机不全是因为那张P图
在通过朋友圈表态“用光明反击黑暗”十天后,理想汽车创始人李想用一封内部信罕见地进行了自我批评。
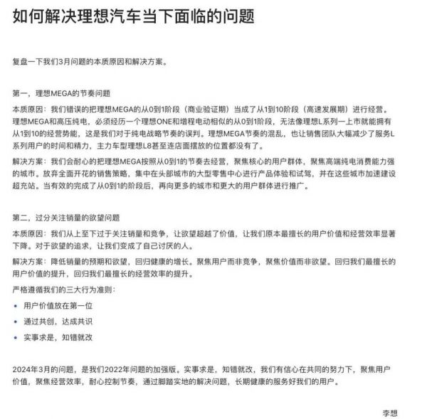
内部信中,李想用“错误经营”和“销量欲望”等结论,分析了理想MEGA上市失利的原因,并表示“实事求是,知错就改”,会通过“聚焦用户价值”来更好地服务用户。

李想在3月21日发布的内部信
李想是中国车企创始人中的“微博之王”,善于营销,但三月份理想MEGA的危机让李想陷入了“玩儿了一辈子鹰,最后却被鹰啄了眼”的处境。
MEGA作为理想首款纯电动MPV车型,售价55.98万,在延续了李想“为一家人造车”的理念的同时,MEGA也被期待成为继理想ONE之后的又一个上市即爆款的产品。毕竟年销量80万辆的目标并不轻松。
但这辆车却遭遇了前所未有的滑铁卢。根据《晚点Auto》报道,理想MEGA发布半个月内仅收到近4000台的订单。
同时在这20多天中,理想汽车股价大跌、MEGA掀起退订潮,“承载一家人的幸福”的MEGA也被人P图变成“灵车”。
曾经可以对着媒体大吼的李想这次变得三缄其口,直到3月11日才在朋友圈发文表示“将采用法律手段对抹黑理想MEGA的违法犯罪行为进行打击”同时表示“用光明反击黑暗”。
“甲子光年”近期也曾试图约访李想,但他婉拒了,只是说自己需要“重新理解”一些事情。
可以说,李想是中国汽车产业中最会营销的创始人之一,空前的流量、关注度和巨大的收益,让李想坚信自己的每一个决策都是正确的。但这次,营销鬼才被营销反噬了。
一、P图不是症结
理想MEGA独特的尾部造型,让一些网友联想到了“灵车”。
但最为直接的是一张P图——一辆P有“奠”字的理想MEGA。
尽管P图的来源已经无从考证,但是事情也从“恶搞”逐渐变得“不可收拾”。
在理想MEGA的发布会上,李想曾说,2023年是他创业以来“压力最大”“是非最多”的一年。但他当时并没有想到,后续的事情会让他承担更大的压力。
那张P图几乎成了看热闹不嫌事大的网友的最佳“嘴替”,越来越多的人开始将理想MEGA和灵车、棺材等殡葬服务元素联系起来。
在舆论甚嚣尘上的同时,理想MEGA的销量表现也越来越糟糕。多家媒体报道称,这款车型上市72小时,其大定数量仅3218台。此外,根据《晚点Auto》的报道,理想MEGA发布半个月内仅收到4000台的订单,而三月理想工厂MEGA的产能为5000台。
自MEGA发布以来,理想官方并未公开MEGA具体的订单数据。
与此同时,理想汽车的股价则在持续下跌。理想汽车港股报价在3月1日最高达到了每股181.6港元,而3月21日的收盘价为135.1港元,累计跌幅超25%,市值蒸发约700亿港元。
李想显然将这几种现象判定为因果关系,并大为光火。在保持沉默十天之后,李想“决定开始反击”,在朋友圈称“对于事件中存在的那些有组织的违法犯罪行为,我们已经在用法律的手段进行处理中”。
他还表示,要用光明反击黑暗,潜台词是——“MEGA有今天,都是别有用心的人故意陷害的,我们要击垮他们,迎来胜利。”
但理想这次危机,不完全是因为那张P图。
理想MEGA被叫成“灵车”,看似理想汽车被“有预谋”针对了,但事实上市场上几乎所有的MPV车型都曾被“调侃”或实际就用于殡仪场景,别克GL8、奔驰威霆等是普遍被殡仪馆订购的殡仪车。而在中国台湾,当地人更多会使用MPV车型中的顶流丰田埃尔法作为殡仪车。
北京公墓网甚至还在官网上回应了网友对殡葬服务中选择殡仪车的疑问:“一般的灵车品牌包括金杯、GL8、奔驰商务等等。”“对于普通家人来说,别克GL8足矣。”
但这并不影响上述几款车型的销量,从2023年中国市场MPV销量排行榜来看,别克GL8全年终端销量达到118906辆,登顶MPV市场第一名;奔驰威霆的月销量也稳定在1000余辆的水平。
某种情况下,一些人会在选择灵车服务时甚至会刻意引入车辆的豪华属性,为的是更有“面子”,这是一种另类的攀比,但也能看出来豪华车的影响力即便在用作殡仪车时,仍然奏效。
即使理想MEGA因为造型而被“调侃”,但“甲子光年”询问了多位新能源汽车车主,大家都表示“其实这个车并不那么丑”“灵车啥的也没有特别在乎,过段时间大家也就不提了。”
大家对理想MEGA不买账的深层次原因,是理想汽车的营销模式的失效。
二、营销法则的失效
理想汽车代表幸福的家,这套法则在MEGA上失效了。
理想汽车几乎所有的车型都是以家庭用户为目标群体打造的产品,理想ONE以及后来的理想L系列都是如此。通过增程式的动力模式、“冰箱彩电大沙发”的配置以及宽敞的内部空间,理想汽车准确地拿捏住新中产人群又想轻松补能,又想拥有多功能的内饰,又想方便带娃的用车需求。
而理想MEGA更是将这种营销做到了登峰造极的地步。
例如,理想MEGA几乎完全放弃了MPV商用车的属性,将所有的功能和空间优势留给了“孩子和老人”,为了后排乘坐的舒适性,一定程度地削减了后备箱空间,同时第三排座椅也无法全部放倒,都是另一个层面上理想MEGA对家庭用户做出的优化。
而理想MEGA在正式发布前的媒体试驾,也被安排在了三亚海棠湾仁恒皇冠假日酒店——一家著名的五星级亲子酒店,大堂经常挤满了孩子以及来度假的家长们。
据多位参与试驾活动的媒体人透露,理想汽车和他们签了严格的保密协议,很会把控产品宣传节奏,会具体到到每一天允许发布的内容,在MEGA发布之前,理想的宣传造势都很顺利,目标受众也聚焦在家庭用户上。
夫妻、长辈和孩子,简直是理想MAGA的标准受众群体,他们进出酒店或在周围游玩时,不可避免地会看到理想MEGA,有人甚至会主动上前咨询相关问题。这能让理想汽车能在媒体试驾的活动上,可以向潜在的用户再推销一波家庭用车的理念,也许现场就能有订单转化。
理想MEGA的产品潜台词是,这辆车比曾经理想汽车所有的产品都更家庭,更纯粹。但也因为理想MEGA已经和家庭用车牢牢绑定在了一起,你几乎不能用它去接待重要的商业伙伴。
而问题是,55.98万元的售价以及纯电的动力模式,都和一辆家庭用车的定位极度不匹配。理念有时是营造出来的,产品不一定拥有对应的属性。
在里程焦虑没有彻底解决的今天,增程式或燃油动力模式仍然具有里程方面的优势,这种安全感会随着车内人员的增多而被提高权重,有网友评论:“没电了自己一个人还能想想办法,拉上一家人可就麻烦了。”
即使理想汽车已经打造了5C充电站,但数量并不多。理想汽车官博3月8日发文称,截至2024年3月1日,理想5C超级充电站已完成349座投入使用。
纯电新能源汽车的优势在于驾驶过程中的经济性、舒适性和动力特性,但不能满足长时间的续航和所谓的“露营保障”,因此一辆纯电MPV和远距离出行、移动的家以及跑到荒郊野外一家三口躺在车里看电影这样的场景,似乎都太不沾边。
但理想MEGA恰恰是这么宣传的。
某国产头部新能源汽车品牌市场部费城(化名)对“甲子光年”说到:“理想做增程SUV打家庭标签,其实是没问题的,但如果做别的车型和市场,还是重新弄个子品牌比较好。”
理想汽车在MEGA上奉行了和L系列一模一样的营销策略,但策略、车型和用车环境的不匹配,让人们开始重新考虑这辆车。
售价则是另一个硬伤,如果一辆车被打上了“纯家用”的标签,人们相应的购车预算将会自动降低,原因是家庭用车的用车场景十分固定,有的人甚至一个月都开不了几次,所以也就没必要买的那么贵。
蔚来车主尘光(化名,其购车预算与理想车主相当)表示:“MEGA太贵了,毕竟是个保姆车的属性,四十万还差不多。”
同时某国产老牌车企旗下新能源品牌市场部度飞(化名)在评价此次理想MEGA风波时则更直接地告诉“甲子光年”:“卖贵了,就这么简单。”
这也侧面说明了,消费者对理想的忠诚度远没有那么高,一旦产品定价超过了消费者的接受阈值,营销链条就会瞬间断裂,甚至引起反噬。
理想的品牌效应和所谓的家庭理念,没有想象中那么深入人心。
三、不再听劝的理想
李想相较于其他车企创始人,是酷爱发微博的,至今一共发了11751条。

图片来源:微博
这些微博中大部分仍与理想汽车有关,如果将时间线拉长我们可以看到,李想经常在微博上讨论发布自家的车型和其用到的技术,并多次“调侃”“嘲讽”其他新能源汽车品牌。
这本身是一个很好的社会化营销方式,能让一个企业领导者直接面对消费者,有利于获取最真实的市场需求和消费者意向,但理想汽车并没有这么做。
理想MEGA的造型问题,并不是最近才出现的。
2023年月5日,微博博主SugarDesign发布视频,展示了理想汽车第一款MPV的渲染图,但很快引来了网友的差评,大家纷纷表示太丑。就连李想自己都看不下去了,特意转发微博表示:如果真的设计成这个样子,就把设计部门开除然后自己跳楼。

图片来源:微博
此后理想MEGA被网友安上了“跳楼款”这样一个戏谑的外号。
但在2023年的广州车展上,理想MEGA第一次公开亮相,车型和之前流传出的造型几乎一模一样。
此后李想本人和理想汽车官方几部不再对车辆外形进行进一步的审美解读,取而代之的是宣传口径被统一成了低风阻的设计和流畅的线条,并被冠以最低风阻的王冠。
事实也确实如此,按照理想官方的数据,MEGA的风阻系数可以做到0.215的成绩,传统燃油MPV如丰田埃尔法,风阻系数则高达0.34,MEGA的成绩甚至比一般的SUV都要好。
这几乎让人暂时忘掉了理想MEGA造型上的“不太理想”,而将目光转向了被营销手段制造出来的风阻系数上,“甲子光年”在一些车企的线下门店询问了多位前来看车电动汽车车主,大家均表示“买车的时候也不太会考虑风阻系数”,甚至有些人连这个概念都不了解。
此外还有后轮转向问题。同样是在2023年下半年,市场上已经出现了理想MEGA似乎没有配备后轮转向的观点,并产生了对该车型城市驾驶灵活性的顾虑。
但理想汽车增程产品线的高级总监侯越(曾在前期负责理想汽车MPV车型规划)对媒体表示:“(加上后轮转向)第三排乘客会感受到更快的横向摆动,会不太舒服。”另外,《晚点Auto》报道中也引用了理想工程师的话: “光是预留后轮转向的空间,MEGA的后轮拱就要扩大不少,后果是侵占了乘员舱的空间。”
这种解释显然没能让消费者买账,毕竟这款车型拥有5350mm的车长和3300mm的轴距,比一般的MPV车型大了一圈,而后轮转向能够很好地减小车辆的转弯半径,提高车辆的机动性和灵活性。
当然,消费者不能完全决定一款车型的设计和配置,对于车企来说,工程样车研发完成后,再进行大范围的改动也是不现实的。但消费者的需求期望和价格期望,应该是一个面向高收入用户打造豪华汽车的企业所必须了解和熟悉的。
理想汽车和李想本人,几乎是中国社交平台上最活跃的汽车品牌和创始人,他们一直标榜自己从用户的角度出发打造产品,但理想汽车发展至今,造车似乎越来越“我行我素”。
虽然现在的李想已经意识到了问题并给出了解决方案,事情也似乎在向好的方向发展,但消费者和投资者是否买账,仍然未知。
不过,有一个道理不会错:就像近些年翻车的直播带货网红一样,一旦产品本身不够让人满意,营销的能力再强也无法抵挡舆论的浪潮,流量的反噬随时都有可能到来。
*应受访者要求,费城、尘光、度飞为化名
本文来自微信公众号:甲子光年 (ID:jazzyear),作者:张麟,编辑:王博
相关推荐
李想拿什么拯救MEGA?
有组织的违法犯罪!李想终于发声,回应MEGA遭恶意修图事件,余承东、何小鹏等人声援,被调侃“不是我们干的”
理想CEO李想发内部信反思MEGA:存在节奏问题…
李想同学,欢迎来到电车地狱
MEGA风波后,理想怎么又让老车主破防了?
李想“认错”:理想ONE有缺陷,做产品学乔布斯不学特斯拉
焦虑的理想汽车:丢掉销冠,CEO李想「阴阳怪气」复盘
理想MEGA到底是被市场教育,还是被传播反噬?
刘润老师,再不认错就来不及了
双面李想
网址: 李想“认错”,但MEGA危机不全是因为那张P图 http://www.xishuta.cn/newsview112674.html
推荐科技快讯
- 1问界商标转让释放信号:赛力斯 95792
- 2报告:抖音海外版下载量突破1 25736
- 3人类唯一的出路:变成人工智能 25175
- 4人类唯一的出路: 变成人工智 24611
- 5移动办公如何高效?谷歌研究了 24309
- 6华为 nova14深度评测: 13155
- 7滴滴出行被投诉价格操纵,网约 11888
- 82023年起,银行存取款迎来 10774
- 9五一来了,大数据杀熟又想来, 9794
- 10手机中存在一个监听开关,你关 9519
