理想CEO李想发内部信反思MEGA:存在节奏问题…
来源: 时间:2024年03月21日 16:41
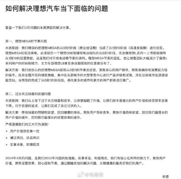
#李想发全员信自我批评# 理想CEO李想发内部信反思MEGA:存在节奏问题,过分关注销量,让欲望超越了价值。



发布于:广东
相关推荐
理想CEO李想发内部信反思MEGA:存在节奏问题…
李想拿什么拯救MEGA?
焦虑的理想汽车:丢掉销冠,CEO李想「阴阳怪气」复盘
MEGA风波后,理想怎么又让老车主破防了?
有组织的违法犯罪!李想终于发声,回应MEGA遭恶意修图事件,余承东、何小鹏等人声援,被调侃“不是我们干的”
李想的数字化理想:解决企业发展中的“人性”问题
李想同学,欢迎来到电车地狱
理想MEGA到底是被市场教育,还是被传播反噬?
拧巴的李想,黯淡的理想
理想汽车一季度“狂飙”,李想:不考虑降价
网址: 理想CEO李想发内部信反思MEGA:存在节奏问题… http://www.xishuta.cn/newsview112525.html
推荐科技快讯
- 1问界商标转让释放信号:赛力斯 95792
- 2报告:抖音海外版下载量突破1 25736
- 3人类唯一的出路:变成人工智能 25175
- 4人类唯一的出路: 变成人工智 24611
- 5移动办公如何高效?谷歌研究了 24309
- 6华为 nova14深度评测: 13155
- 7滴滴出行被投诉价格操纵,网约 11888
- 82023年起,银行存取款迎来 10774
- 9五一来了,大数据杀熟又想来, 9794
- 10手机中存在一个监听开关,你关 9519
科技快讯热点排名
科技快讯热点
