陷入淘集集,千万欠款无处可寻

图片来源@unsplash
文|锌刻度,作者|李季,编辑|李觐麟
淘集集爆雷之后,孙金逸(化名)就再也没有睡过一天安稳觉。
在两个多月前,淘集集创始人张正平发出的道歉信,把那些曾对淘集集信任、抱有梦想的人推向了万劫不复的深渊。
10月15日,也许让很多人都无眠了。但淘集集还是在这封官方道歉信中,画出了一个饼,让跟淘集集命运相连的人和公司还有一丝希望。
期间,淘集集官微还不时发出一些公告、通报,进行着“一切都在有条不紊进行中”的安抚。
12月9日,淘集集官方微博突然发布了宣布破产的公开信,掐断了最后一根稻草。
在这家上线几个月注册用户一亿,月活4000万的明星社交电商平台的覆灭中,单靠几封道歉信,单方面宣布破产,恐怕无法给出合理的交代。
张正平曾自信说出的那句:“我们做的是别人看不懂的生意。”现在看来却有些难以言说……
一纸道歉信,千万的欠款就要打水漂了
“其实早在国庆前,就已经有商家到淘集集总部去要钱了。”但孙金逸当时并没有意识到这是一个多么危险的信号。
10月1日,放心不下的孙金逸,看到了淘集集通过官方微博发公告,称维权事件是出自一些不明身份人员通过网络渠道煽动商家情绪,教唆商家聚众闹事。
这样的官方公告让孙金逸又放心了一点。
而跟他一样,那些淘集集的广告代理商也还是暂且放下了工作的顾虑,陪着家人、孩子愉快地度过了国庆长假。
长假回来后的第二个工作日,孙金逸的电话响个不停,其上海分公司的同事不断向他汇报,淘集集商家上门讨要欠款的事态愈演愈烈。
孙金逸挂了电话,在办公室里来回踱步。行动上的无止尽重复,其实也是无法抑制的焦虑在疯狂肆虐。
半个小时后,孙金逸订了一张三个小时后飞往上海的机票。
坐在开往机场的专车里,望着窗外不断向后风景,孙金逸比之前冷静了许多,他开始回忆和试图找出与淘集集合作的几个月里的一些蛛丝马迹。
作为淘集集的广告代理商之一,主要就是为淘集集在各大互联网平台投放广告,而广告费用结算的账期长达近三个月。简单来说,广告代理商为淘集集先垫资去做广告,淘集集在次次月底再把广告费用打给相应的代理商。
孙金逸所在的公司跟淘集集的合作一直都在承诺的规则中有序进行,直到今年9月下旬,账期已致,孙金逸发现淘集集的广告费用并没有按时到账,派人向对方询问相关情况,对方也只是说临近放假了所以流程有点复杂,还安抚说不会有问题的,过几天就会让大家收到回款。
孙金逸在这个行业摸爬滚打了十几年,熟知风险,于是他当即召集了一次部门会议,决定了先暂停淘集集接下来的合作业务,等之前的回款到了再说。
孙金逸走出浦东机场,夜幕已经降临的上海,在本该秋高气爽的10月,却还有点反常地闷热。
在静安区一家连锁酒店,孙金逸坐在双床间的床头,听跟进这个项目的上海分公司的员工讲述淘集集事件最新的动态,手中的烟一直在燃烧,但孙金逸却没有要抽一口的意思,直到香烟燃烧殆尽,他又从桌子上的烟盒中抽出一支,继续点燃……
凌晨两点,房间里终于只剩下孙金逸一个人了,靠在床头没有一丝睡意,因为他意识到也许这上千万的欠款似乎要打水漂了。

淘集集与代理商的债务重组协议
在上海的40多天,只见到了一次张正平
10月23日,是孙金逸自国庆后来到上海的第13天,终于在这一天他跟来自全国的数十家被欠款的公司代表一起,与张正平坐在了一张桌子上,讨论欠款的解决方案。
而在一周前,也就是10月15日,淘集集的创始人张正平通过微博发布了《致伙伴们的一封道歉信》,信中讲述了淘集集陷入困境的一系列前因后果,孙金逸都看得很镇定,唯独那句“但还是要对各位伙伴说一声:抱歉,万分抱歉”背后隐藏的深意就像是宣判了死刑一样沉重。
张正平个子不高,身材微胖,“本以为他在经历了这么大的事情之后会憔悴、沮丧,但看起来就像没事人一样。”孙金逸事后向锌刻度这样描述。
相反,来自各个被淘集集欠款公司的代表们,脸上都写满了沮丧,眼神中又透出一种但愿奇迹发生的盼望。
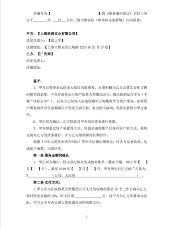
办公大楼的会议室里面,张正平站在一张会议桌的主方位,拿出了一份《上海欢兽实业——广告商债务重组协议》发给参会的人。孙金逸迅速看了一遍该协议,他迅速捕获了其中的几条重要信息。
第一,这份协议在开端就提到,淘集集将出售公司资产给某大型集团公司,且双方已经深入洽谈收购甲方淘集集平台资产事宜,出售资产所得的所有资金都将用于偿还当前欠款。
其次,签订这份协议,淘集集在收到某大型集团公司支付的收购价款后15 个工作日内向乙方(广告代理商)偿付债务金额的20%。
然后,当淘集集重组后的目标公司估值达到15 亿美元时3个月内兑付10%;目标公司估值达到20 亿美元或上市时3 个月内结清余款。
孙金逸眉头紧锁,从上述协议来看,他觉得不像是和解,因为有80%的欠款相当于完全没有着落。“估值达到15亿美元或者20亿美元,这个判断标准太不可靠了。”孙金逸也向锌刻度称,上市更是一个遥不可及的承诺,“那上不了市,是意味着欠款就名正言顺可以不还了吗?”这个协议不能签,孙金逸当下就做了这个决定。
走出淘集集所在的五牛控股大厦,孙金逸和其他代理商们在门口互相加了微信,建了群,在接下来的日子里这既是传递消息的一个窗口,也可能是相互慰藉的港湾。
在这次协调会议后的几天,淘集集那边放出的消息是广告代理商们大部分都已经在债务协议上签字了。
但孙金逸和其他同行们一核对,签协议的远远不及淘集集对外消息中的数量。
对于张正平出席的这次调解,孙金逸和大部分参与的同行都是不满意的,“解决方案和张正平本人对这次事件的诚恳度都很令人失望。”孙金逸称,但所有人都还是忍住内心的愤怒,以平和的姿态坐在那里直到这个会议结束,“毕竟能拿回钱才是最重要的。”
孙金逸在上海从夏末初秋呆到了入冬,这是他出差时间最长的一次也是最煎熬的一次。
这中间除了四处奔波打听消息,和淘集集进行债务重组谈判,还经历了寻找律师、跟律师沟通应对方案、到静安区公安局报案、做笔录等从法律的途径来解决困境。
网上有很多报道关于淘集集商家遭遇的文章,孙金逸看着也很是扎心,“但我们这些广告代理商也有难言的苦水。”上千万的风险债务,对一个公司来说也是相当沉重的打击。
锌刻度也发现,一家名为每日互动的上市公司,就在12月10日,也是就淘集集发出破产公告之后的一天,就发布了关于部分应收账款存在损失可能的提示性公告。
公告显示,截至目前,每日互动全资子公司杭州云盟数智科技有限公司(下称“杭州云盟”)对上海欢兽实业有限公司(下称“上海欢兽”,旗下主要产品为电商平台“淘集集”)的应收账款余额合计7340.22万元。
一位业内人士称,从相关数据来看,每日互动2019三季报应收账款1.98亿元,7340.22万元的欠账难回收可以说已经影响到了资产端的质量。对上市公司来说属于重大风险是必须要发公告了。
而对一个公司最致命的是,如果这比巨额欠款对现金流的影响造成企业经营困难,无法正常支付日常开支和应付款,或者业绩受到影响而股价下降,这些都涉及到企业的存亡了。
孙金逸称,每日互动还算比较大的公司了,这次被拖欠的代理商中还有些小公司同样遭遇了上千万的欠款无法回收,或者欠款数目过于巨大的,整个公司已无以为继。
淘集集要卖了抵债的“哎呦有型”是什么?
在淘集集的债务重组协议中,锌刻度发现,其中上海欢兽实业还承诺如果重组失败或是估值未达目标会通过变卖“哎哟有型”(原“闪电降价”)资产用于偿还债务。

淘集集的债务重组协议提到用变卖“哎哟有型”资产用于偿还债务
2013年,张正平跨界到电商行业——入职宝尊电商,出任 “卖客疯”APP CEO ,主打尾货、瑕疵品特卖。2016年4月,张正平带领“卖客疯”创始团队离开宝尊并创办了闪电降价。而闪电降价在淘集集的债务重组协议中被标明是哎哟有型的前身。
通过企查查,锌刻度发现哎哟有型的定位是男士潮牌特卖电商平台,提供全球品牌商品限时特卖服务,采用会员制折扣模式,并声称所有商品假一赔三。而淘集集CEO张正平也正是这个电商APP所属的上海赢欢电子商务有限公司的法人。
锌刻度登录哎哟有型APP发现,首页就是芬迪、SKII等国际大牌的商品折扣专场进入口。
在芬迪品牌冬季围巾专场的类目下,芬迪所有围巾的标价在499-599元,但加上SVIP和领券折扣之后,这些围巾的价格可以再少接近200元。
锌刻度挑选其中一款在该APP中名为“芬迪 男女款倒F提花围脖围巾(WF036)”的围巾,折后最终价格为349元。
但同款围巾在芬迪的中国官网标价人民币4400元,在芬迪的法国官网标价430欧(约人民币3400元)。哎哟有型上的价格不到中国官网价格的十分之一。同时,在商品页的右下方不仅标注的商品价格还标注着“赚249.5元”。
锌刻度就此致电哎哟有型官方客服,当询问该芬迪围巾是否为正品时,对方表示绝对为正品,至于为什么这么便宜,是因为“在做活动。”“那这个活动折扣是多少呢?”客服立刻在电话那头询问旁边的人,随后告知折扣为1.9折。但该客服对平台上下单返现的问题却称:“我们是面对商家的客服,不太懂这个,你换下面那个电话打吧,问问平台的客服。”
锌刻度又拨打平台的售后电话4000980999,截止发稿都一直处于无人接听状态。
随后,锌刻度致电了芬迪中国官方网站,询问哎哟有型这个电商平台售卖的芬迪是否为正品时,相关工作人员称,他们只能保证线上渠道,芬迪中国官网和线下渠道官网中罗列出的精品店销售的芬迪产品为正品,除此之外,其他的售卖平台一律不保证是正品。
锌刻度在哎哟有型电商平台上还看到,很多大牌产品价格都远远低于该品牌官方网站的价格。比如399元的GUCCI卫衣、299元的BURBERRY经典格纹羊毛围巾、269元的230ml的SKII神仙水、799元的MCM铆钉中号双肩包……加上优惠券或者下单返现,实际价格会更低。
另外,锌刻度在黑猫投诉中发现,关于哎哟有型这个电商平台的投诉量达到231件,已处理的只有11件。这些投诉主要集中在卖假货、联系不上客服、退货不退款等几大问题。
其中截止2019年8月11日处理投诉成功之后,便在没有处理回复任何新增投诉了。
张正平曾在去年7月接受媒体采访时表示:“我们做的是别人看不懂的生意。”同时还称,别人不看好的往往才是好生意。但事实却印证了相反的结果。
孙金逸对锌刻度称,想靠卖掉哎哟有型这样一个问题重重的电商平台来抵偿淘集集的债务,大家都觉得并不靠谱。大家都认为可能现在淘集集浮出水面的债务是16亿元,而其真实的债务可能远远超过这个数字。

哎哟有型上的芬迪围巾价格与中国官网差价达到了10倍
破不破产,淘集集说了不算
12月9日,淘集集官方微博发布了一则张正平公开信称:很遗憾,由于资金未能如期到账,不得不宣布淘集集本轮并购重组失败,公司将寻求破产清算或破产重整。
随之而来的是铺天盖地关于淘集集已经破产的消息,这在淘集集商家等被拖欠款项的个人和公司中,犹如引爆了一颗定时炸弹。
但淘集集说破产就破产吗?淘集集的欠款要怎样偿还?锌刻度就此咨询了北京志霖律师事务所律师、网经社-电子商务研究中心研究员赵占领。
赵占领称,无论破产重整还是破产清算,都需要由债权人或债务人向法院提出申请,法院进行审查,认为符合法律规定的,裁定债务人破产重整或破产清算。
淘集集自己宣布进行破产重整或破产清算,没有法律效力,当然,淘集集可能只是向外界说明下一步的债务处理规划,会向法院提出破产重整或破产清算的申请。
“如果淘集集真的进入破产清算对这些商家和广告代理商等有什么影响?”
赵占领表示,如果进入破产重整程序,债务人或者管理人向法院和债权人会议提交《重整计划草案》,法院依法召开债权人会议,债权人参加会议进行讨论和表决。“进入破产清算程序,清偿顺序一般为:
(1)支付清算费用;(2)支付职工工资、社会保险费用和法定补偿金;(3)缴纳所欠税款;(4)清偿公司债务。”
对于商家和广告代理商的影响主要看具体采取重整还是清算程序,如果进行破产程序,按照法定顺序进行清偿,能否获得清偿或足额清偿,主要看清偿完前三项之后,还有多少债务、多少破产财产。
从上述情况来看,偿清债务被放在了破产清算的最后一个环节,从当前来看,这也许是对债权人最不利的。淘集集具体有存在多大的黑洞,当程序走到最后一环时,淘集集还有多少偿还能力,商家们和广告代理商们能不能拿到欠款就要打一个大大的问号了。
孙金逸如今已经回到了工作所在的城市,淘集集暴雷炸出的黑洞,除了未来倍加努力地工作来填补,他想不出还有什么更好的办法,毕竟生活还是要继续……
相关推荐
陷入淘集集,千万欠款无处可寻
直击上百商家堵门维权,淘集集寻求重组偿还货款
淘集集暴雷背后:资金缺口超20亿,已无人接盘?
淘集集拖欠商家货款:寻求重组偿还债务,上市后再还80%
负债16亿元,淘集集被创始人张正平宣告破产
淘集集破产背后:负债19亿,创始人失联半年后回应
淘集集死亡警示
淘集集“暴雷”CEO致歉:希望给我们重组机会
淘集集宣布并购重组失败:寻求破产清算重整
疯狂的淘集集:一年多烧光18亿未还,创始人张正平已失联
网址: 陷入淘集集,千万欠款无处可寻 http://www.xishuta.cn/zhidaoview5186.html
推荐专业知识
- 136氪首发 | 瞄准企业“流 3930
- 2失联37天的私募大佬现身,但 3220
- 3是时候看到全球新商业版图了! 2809
- 436氪首发 | 「微脉」获1 2759
- 5流浪地球是大刘在电力系统上班 2708
- 6招商知识:商业市场前期调研及 2698
- 7Grab真开始做财富管理了 2610
- 8中国离硬科幻电影时代还有多远 2328
- 9创投周报 Vol.24 | 2186
- 10微医集团近日完成新一轮股权质 2181
