淘集集暴雷背后:资金缺口超20亿,已无人接盘?
(原标题:淘集集暴雷背后:资金缺口超20亿,已无人接盘?)
淘集集开启债务重组,商家维权陷入僵局。
“我还有近70万压在淘集集里,可以说是这几年来全部的积蓄了。来回上海几趟,呆了四天,去总部要说法也没有结果。除了客服登记外,重组的协议签不签意义已经不大了。”一名来自广州的商家在接受21Tech采访时,对于社交电商平台淘集集的做法深感愤恨。
他质问,平台积压着近四个月的货款加商家保证金去哪儿了?
与他有着类似遭遇的商家超过数千家,温州电商私圈创始人马凯跃告诉21Tech,仅在温州区域内,遭遇损失的商家就超过了两千,大多数拖欠资金在10万-50万元不等,也有很多超过百万。粗略判断,除了商家欠款,再加上供应商和代理商等层面的欠款,淘集集的资金缺口或超过20亿元。
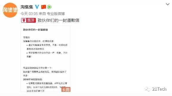
这可能是一个无底洞。10月15日凌晨3点,淘集集创始人张正平在微博发布了“致伙伴们的一封道歉信”。他表示,进入7月,由于内外部一些因素,公司业绩增长受到了极大的影响,销售额出现停滞。这里我犯了一个极大的错误,过多的时间花在了融资身上,想通过融资款来解决当前增长的问题,延误了最黄金的自救期,策略上选择了继续亏损获取用户。”

只是,风投给出的口头Offer并没有兑现,危机来临,淘集集正面临四面楚歌的绝境,也彻底刺破了互联网创业过度烧钱的泡沫。
霸王条款无人接盘
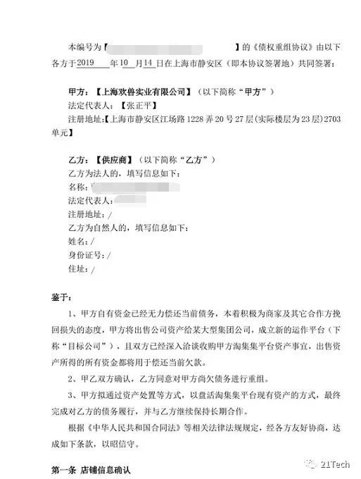
目前,淘集集对于拖欠商家货款一事提出了解决方案,即商家可与淘集集签订一份《债权重组协议》,但该协议的内容让商家感到毫无希望。
21Tech在淘集集公司采访现场获得的重组协议显示:淘集集在收到重组方支付的收购价款后,一个月内向供应商偿付债务金额的20%,剩余80%的债务,则延期至淘集集与某大型集团公司重组后的目标公司,估值达到20亿美元或上市时偿还。


可以说,剩下的80%回款的希望十分渺茫。以社交电商云集为例,自今年五月份上市以来,其股价已经接近腰斩,目前市值仅为14.85亿美元。淘集集估值想要达到20亿美元,这是一个几乎不可能达到的目标。
同时,淘集集的一系列策略也加速了商家和用户的逃离。21Tech采访了解到,来自福建、浙江、广东等多地的商家,7号就来到上海维权,但是他们拒绝了淘集集的这份协议。“这几天,没有签约的商家,每隔几秒钟就会弹窗显示电子合同,商家已经无法正常运营了。”其中一名商家透露,迫于无奈,只好选择下架了所有的商品。
由此看出,作为平台的淘集集,并没有践行“用户第一”的原则,更多的口号停留在“做大规模”上。殊不知,用户规模与用户体验之间的关系一荣俱荣一损俱损。
“从2019年6月起,人生走了趟过山车:6月初启动B轮融资,投后8亿美金融2亿美金,很快拿到了多个口头OFFER,当时自信满满要把淘集集做成百亿美金以上企业。”张正平指出,进入9月,由于融资迟迟得不到确认,现金流开始下降,危机已经来临。
“9月25日,有人煽动供应商集中上门挤兑货款。”张正平仍然将原因怪罪于外部。15日上午,他在与商家的见面沟通中,仍然没有给出令人满意的方案。
欠款去了哪里?
2018年8月,淘集集刚刚上线时,定位是一个针对“县乡村”用户的社交电商平台。通过邀请好友一起拆“助力红包”的方式裂变。这一模式与拼多多相似,甚至更加“下沉”。其主打的也是低价、高频商品,包括日用百货、美妆个护、服饰鞋包、家居家纺等。

过去一年多,淘集集的路径是复制第二个“拼多多”,过去依赖微信生态,以至于它与拼多多的用户重合度高达50%,上线仅9个月月活虽然超过了4千万,但是这些用户并没有留存下来。
好景不长。21Tech了解到,早在今年6月份,就陆续有商家在各个投诉平台上,集中反馈淘集集回款较慢的问题,称“淘集集回款至少得两个月左右”。与其他阿里巴巴、京东商城、拼多多等相比,大多数回款日期在一周到15天之间,淘集集的这一策略已然失去了竞争力。
真正的危机爆发在刚刚过去的国庆节,10月1日,淘集集在官方微博发布公告,称近日有不明身份人员假冒淘集集商家并发布不实言论及视频,已将相关情况连同证据汇报给警方以协助调查。
但在该微博下方,淘集集商户指责称,自从7月起,便没有收到过平台的款项了,提现全部失败。

10月14日下午,马凯跃通过网络直播的方式号召商家维权,据其透露,经过本次信息收集,目前被淘集集拖欠货款的商家至少有五千家。对此,淘集集公关部相关人士在给21Tech的回复中称,公司将与国内大型机构进行业务重组,并强调重组后的平台,在资金实力与技术方面都有质的飞跃。
至此,何时能还款?已是未知数。对于“亏损那么多钱,哪儿去了?”张正平称,“淘集集目前有超过1.3亿注册用户,市面获取一个注册用户并不便宜。大家都知道淘集集不收佣金,亏损实际上都亏损在获客上边。”
网经社电子商务研究中心网络零售部主任、高级分析师莫岱青认为,淘集集主要采用把用户付款、商家货款,拿来投放拉新用户,不断引入新商家进入的方式,用烧钱换增长。前期数据增长太快,增长中用户留存差,因此当增长无法上升时,加上回款慢,付款方式冗长给商家形成一定压力,就会产生连锁反应,这种粗放方式,进一步阻碍了其发展。
重组并不乐观
P2P行业的集中暴雷,正在向互联网圈蔓延。从易到用车、ofo小黄车再到淘集集,大力补贴到资金链断裂的周期,已经越来越短。
“国庆期间,为了能够帮各位伙伴最大限度的挽回损失,我们多方努力终于谈妥国内某大型集团公司进行重组并购。”张正平说,不过他并没有说明该大型集团公司是哪家公司。重组是最好的方案,需要大家一起共渡难关。再这么僵持下去,错过了这次重组机会,公司破产清算,大伙儿能拿到什么?
他甚至乐观地想,支持重组方案,就能拿到第一笔欠款。“大家还可以继续在新公司赚钱做生意,剩余的债务我有能力也有信心归还给大家。”然而,经历了此次危机后,商家和用户还会信任淘集集吗?
“从来没有想过淘集集会重组,我想过最差的可能,也不过是融资价格不好。现在所有涉及到的人都在想办法推进融资或重组。”淘集集一名内部人士称,公司确实是在重组中。
但是,在21Tech采访的多名电商及投资行业人士看来,淘集集想要找到新的投资方或者接盘者“很难”。其中,不仅有内部因素“商家不供货,平台没货可卖”,还包括外部的投资环境变化。
前瞻产业研究院数据显示,2019年上半年,电子商务十大融资案例总金额达108.4亿元,占总金额的92.5%,爱回收、欧冶云商、WorldRemit、震坤行、海豚家、呆萝卜、树根互联、运去哪、好汽配、皇包车上榜。
综合来看,B2B电商成为2019年上半年,电子商务投融资最热门行业。另外,基本集中于早中期项目。投融资越到后期越发困难,越发考验平台的商业模式的成熟性与可发展性。
淘集集的危机,也再次验证,粗暴拉新烧钱创业的方式,已经行不通。任何平台,都应该从留存、复购、和用户体验出发,更好地打造商家生态和运行体系,才能持续稳定发展。
(实习生邓进对此文亦有贡献)
(编辑:陆宇)
相关推荐
淘集集暴雷背后:资金缺口超20亿,已无人接盘?
淘集集崩这么快?上线1年获客过亿 举债16亿无人接盘
社交电商淘集集生于撒币,死于烧钱
负债16亿元,淘集集被创始人张正平宣告破产
接盘者仍未现身 淘集集尝试合伙人自营模式能否自救
淘集集破产背后:负债19亿,创始人失联半年后回应
陷入淘集集,千万欠款无处可寻
淘集集死亡警示
淘集集拖欠商家货款:寻求重组偿还债务,上市后再还80%
淘集集宣布并购重组失败:寻求破产清算重整
网址: 淘集集暴雷背后:资金缺口超20亿,已无人接盘? http://www.xishuta.cn/newsview11225.html
推荐科技快讯
- 1问界商标转让释放信号:赛力斯 95792
- 2报告:抖音海外版下载量突破1 25736
- 3人类唯一的出路:变成人工智能 25175
- 4人类唯一的出路: 变成人工智 24611
- 5移动办公如何高效?谷歌研究了 24309
- 6华为 nova14深度评测: 13155
- 7滴滴出行被投诉价格操纵,网约 11888
- 82023年起,银行存取款迎来 10774
- 9五一来了,大数据杀熟又想来, 9794
- 10手机中存在一个监听开关,你关 9519
