分拆上市门槛下降,VC/PE机会来了
编者按:本文来自微信公众号“投资界”(ID:pedaily2012),作者谢周,36氪经授权发布。
A股分拆上市通道开启,打破历史空白的一幕终于来了。
12月13日下午,证监会在例行新闻发布会上正式发布《上市公司分拆所属子公司境内上市试点若干规定》(以下简称“若干规定”),主要对分拆条件、分拆流程、中介机构职责进行明确。
历史上,PE巨头重金涉猎分拆上市的例子不在少数,但更多的是在海外。早在2014年,弘毅、高盛等PE巨头38亿元入股东软集团两家子公司参与其分拆上市的投资,就曾在业内引起震动。在行业人士看来,分拆上市将推动PE/VC等机构参与进子公司的投资,进一步驱动创新发展。
“对于VC/PE的影响,我倒觉得是间接的,如果我们已投资的上市公司分拆业务独立上市,对母公司利好其实对我们减持变现也有好处。”一位本土创投机构的投资人向投资界(ID:pedaily2012)分析。
“大胆想一下,如果分拆业务有很大空间,那这又是一个好项目,我们机构也可以通过换股进到子公司,或者独立再投资子公司,分享更加长期的成长收益。”
四大调整放行“准入”: 净利润门槛降为6亿元
今年8月,《上市公司分拆所属子公司境内上市试点若干规定(征求意见稿)》发布时曾引起市场热议。焦点主要集中在上市公司“净利润”要求、募集资金投向的业务或资产可否分拆、董事高管持股比例等方面。
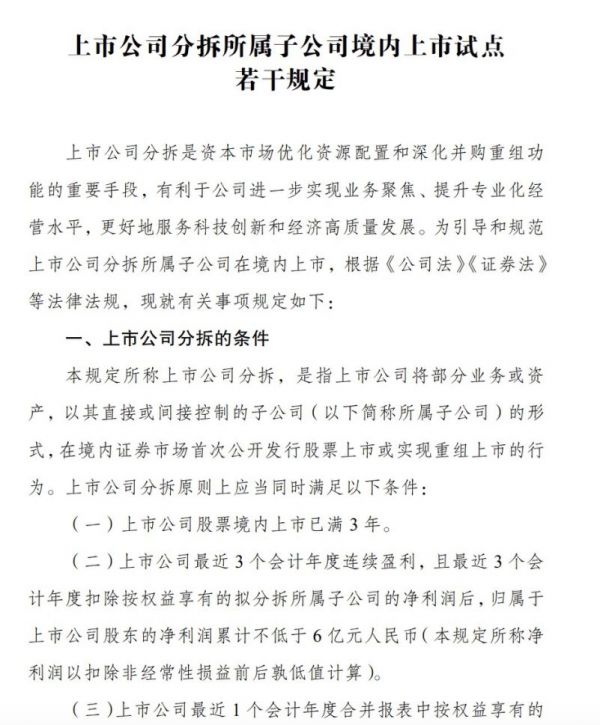
值得一提的是,此次《若干规定》对7大上市门槛有所放宽,做出四大调整。调整后,上市公司分拆原则上要满足这几个财务指标:包括上市公司股票上市已满3年;最近3个会计年度连续盈利,且扣除分拆子公司净利润后,归属上市公司股东净利累计不低于6亿元;母公司最近一个会计年度合并报表中,拟分拆子公司的净利润不得超过母公司净利润的50%,净资产不得超过母公司净资产的30%。
这四大调整堪称其中精华,引发市场高度关注,投资界整理如下:
在征求意见期间,曾有声音认为原来10亿元的盈利要求太高,可能把一些企业“挡在门外”。对此,正式稿把盈利门槛调低至6亿元。令更多企业有机会在A股市场分拆上市。除降低盈利门槛,将净利润门槛要求从10亿元降低至6亿元外,还有其他三处改动,分别为:允许最近三年内使用募资规模不超过子公司净资产10%的子公司分拆;放宽子公司董事、高管的持股限制,将持股比例上限调高至30%;修改有关同业竞争的表述,以适应不同板块安排。
分拆上市有助于提高上市公司质量,证监会相关负责人孙念瑞表示,“一方面可以优化增量,所属子公司申请IPO独立上市,可以为资本市场输送优质的上市资源;另一方面可以盘活存量,企业通过分拆可以和现在市场上现有的上市公司进行资产重组。”
对于VC/PE“是个很好的机会”
新规落地将给VC/PE带来何种机遇?
一位不愿具名的知名投资人对投资界(ID:pedaily2012)表示分拆是大势所趋,直言分拆上市对于VC/PE“是个很好的机会。”
在他看来,“有些大企业分拆上市的目的除了融资外,还可以解决管理层的激励问题,当然分拆对我们也是好事,PE的任务就是把资本和管理层绑在一起,让他们为自己和股东的利益仅最大努力,所以分拆是一个很好的机会。”
另外,分拆上市将给予这些投资机构更好的退出渠道,“对于VC/PE的影响,我倒觉得是间接的,如果我们已投资的上市公司分拆业务独立上市,对母公司利好其实对我们减持变现也有好处。”《征求意见稿》刚发布时,一位本土创投机构的投资人曾向投资界(ID:pedaily2012)分析。
“大胆想一下,如果分拆业务有很大空间,那这又是一个好项目,我们机构也可以通过换股进到子公司,或者独立再投资子公司,分享更加长期的成长收益。”
在此前长达十余年的时间里,由于IPO政策限制,企业分拆后的独立子公司只能去海外上市,这种情况在2019年终于“破冰”。今年3月发布的《科创板上市公司持续监管办法(试行)》中,就曾明确提到,“达到一定规模的上市公司,可以依法分拆其业务独立、符合条件的子公司在科创板上市。”
而《若干规定》不仅适用于科创板,也适用于所有境内分拆上市,无疑增加了PE/VC的投资标的。
(封面图片来自pexels.com)
相关推荐
分拆上市门槛下降,VC/PE机会来了
分拆上市盛宴,VC/PE机会来了
昨夜,VC/PE圈沸腾:退出的春天来了
2020年,VC/PE开始“炒股票”
三季度VC/PE报告:募资基金500亿美元环比上调,早期投资数量下降超六成
大公司分拆上市:拆与不拆,难念的经
VC/PE圈第一波招聘:5天,我们收了600份简历
高瓴,再一次打破中国VC/PE圈历史
2019年,有些PE与VC已注定找不到接盘侠
小度或分拆上市,语音交互生意还性感吗
网址: 分拆上市门槛下降,VC/PE机会来了 http://www.xishuta.cn/zhidaoview5179.html
推荐专业知识
- 136氪首发 | 瞄准企业“流 3930
- 2失联37天的私募大佬现身,但 3220
- 3是时候看到全球新商业版图了! 2809
- 436氪首发 | 「微脉」获1 2759
- 5流浪地球是大刘在电力系统上班 2708
- 6招商知识:商业市场前期调研及 2698
- 7Grab真开始做财富管理了 2610
- 8中国离硬科幻电影时代还有多远 2328
- 9创投周报 Vol.24 | 2186
- 10微医集团近日完成新一轮股权质 2181
