三季度VC/PE报告:募资基金500亿美元环比上调,早期投资数量下降超六成
编者按:本文来自微信公众号“超越J曲线”(ID:beyondthejcurve),作者CVSource投中数据,36氪经授权发布。
超越J曲线
“用数据延伸你的阅读”,本期超越J曲线带来2019年三季度VC/PE市场报告。2019年三季度,新注册成立基金数量793支,同比2018年三季度的1070支下降25.89%;以上新注册基金的管理机构数量共567家,环比2019年二季度上升4.61%。更多详情见下文:
目录
新注册基金数量下滑趋势明显,深圳成中国私募股权基金主要聚集地
完成近500亿美元募资额,美元基金募资动力强劲
早期投资锐减超六成,机构投资阶段趋于后移
私募股权市场整体下行,多项投资指标创新低
2019三季度VC/PE市场政策盘点
第一部分:新注册基金数量下滑趋势明显,深圳成中国私募股权基金主要聚集地
近几年来,中国私募股权市场整体监管趋严,行业准入门槛提高,导致私募股权投资基金成立难度加大。从数据结果上看,2018年四季度以来,新成立基金数量跌破千支,新成立基金数量整体呈下降趋势。虽整体募资形势下行,但头部机构似乎受大环境影响不大,高瓴资本、红杉中国在本季依然有10支以上的基金注册成立。从地域分布来看,借助政策扶持鼓励,广东深圳地区脱颖而出,新成立基金数量占全国总数的1/3,逆势成为全国私募股权基金成立最多的地区。
·新注册成立基金数量下滑趋势明显
2019年三季度,新注册成立基金数量793支,同比2018年三季度的1070支下降25.89%;以上新注册基金的管理机构数量共567家,同比2018三季度下降11.13%。2018年开始,中国私募股权市场整体监管趋严,行业准入门槛提高,导致私募股权投资基金成立难度加大,部分中小机构也暂停新基金的注册,新成立基金数量整体呈下降趋势。
·深圳成中国私募股权基金成立主要聚集地2019年三季度,新注册成立的793支新基金中,广东省新成立基金273支,其中深圳市新成立基金147支,强势领跑全国。今年年初,深圳出台《促进创投行业发展的若干措施》鼓励市政府引导基金、国有企业、专业化创投机构、天使投资、金融机构等主体进入创投行业,通过丰富创投主体实现创投资金集聚,创新创投募集资金方式拓宽资金来源渠道,解决创投行业发展中存在的募资难问题。随市场发展及政策推动,目前深圳市已逐步成为中国私募股权资产配置的主要聚集地。
·高瓴资本等头部机构新注册成立多支基金2019年三季度,在567家机构新注册成立的793支基金中,有110家机构新注册成立多支基金,18家机构新注册成立基金达5支及以上,而457家机构仅注册成立1支。其中,高瓴资本新注册成立12支股权投资基金、红杉中国新注册成立10支,此外,毅达资本、钟鼎创投、弘晖资本等均成立了多支基金。
注册资本方面,披露注册资本的基金共267支,其中10亿元以上规模的基金有15支,1亿元以上规模的基金有63支。其中,鲲鹏资本管理的深圳信石信兴产业并购股权投资基金、淮安金控创投管理的淮安润涟产业基金(有限合伙)注册资本均达30亿元人民币。第二部分:完成近500亿美元募资额,美元基金募资动力强劲
受国内金融去杠杆、银行等募资通道受阻、监管趋严等各项因素的影响,很多人民币LP难以提供可持续性的资金,人民币基金募资难尤为明显。相比之下,美元基金受影响较小,2019年三季度美元基金单支基金规模为人民币基金单支基金规模的2倍以上,市场对美元基金的预期更高,信心更充足。·140支基金进入募资阶段目标募资478亿美元2019年第三季度,共计140支基金进入募资阶段,目标募资总规模477.52亿美元,平均单支目标规模达3.41亿美元。从不同基金类型来看,本季度开始募集的基金主要集中在成长期基金、创投基金,也有少量母基金、政府引导基金、并购基金宣布启动。其中,目标总规模最大的基金为中国科创产业母基金,总规模1000亿元,首期150亿元,投资领域包括深科技、硬科技、大健康、互联网/模式创新、文娱、消费升级等。
从不同币种来看,人民币基金130支,目标募集总规模412.74亿美元,平均单支目标募集规模为3.17亿美元;美元基金8支,目标募集总规模62.23亿美元,平均单支目标募集规模为7.78亿美元。虽然美元基金数量未占优势,但从单支目标募资规模来看,市场对美元基金的预期更高,信心更足。
·141支基金完成募集募资总额496亿美元根据CVSource数据终端显示,2019年三季度,共计141支基金完成募集,募集总规模495.66亿美元,平均单支募集规模3.52亿美元。本季度完成募集的基金类型较多样,其中并购基金募资规模较大,募资总额42.88亿美元,平均单支募集规模高达6.12亿美元。
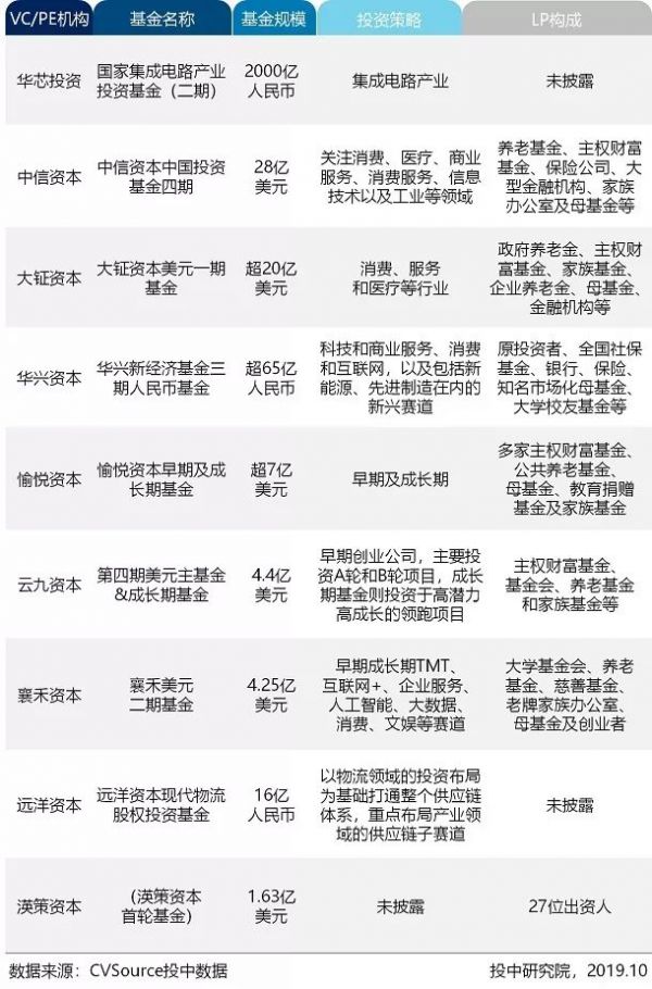
从基金币种来看,2019年三季度131支人民币基金募集完成,募集总规模421.76亿美元,平均单支募集规模3.22亿美元;10支美元基金募集完成,募集总规模73.90亿美元,平均单支募集规模7.39亿美元,是人民币基金2倍以上,美元基金募资动力强劲。本季度完成募集规模最大的一支为28亿美元的中信资本第四支中国并购基金,这是中信资本私募股权投资部门迄今募集的规模最大的一支基金,募资完成后中信资本管理的资产总额超过260亿美元。
·2019三季度重点VC/PE机构募资情况
第三部分:早期投资锐减超六成,机构投资阶段趋于后移自2018年四季度开始,创投市场全面进入波谷期,尤其进入2019年各季度,创投交易案例数量跌至千起以下,交易总规模跌破200亿美元。从投资阶段来看,早期投资锐减超六成,投资机构日渐采取规避风险、聚焦价值投资的投资策略,减少早期项目投资,创投市场投资机构投资阶段趋于后移。
·创投市场投资交易减少近六成随着资本寒冬的逐步深入,中国创投市场自2018年四季度起逐步进入理性价值投资期,创投交易数量接连5个季度滑坡,获投的国内项目数量连创新低。2019年优质项目竞争态势愈演愈烈,机构也普遍向优投精投靠拢,创投市场全面回归理性谨慎常态,具体数据如下:
融资数量:共计908起,同比下降59.82%;
融资总规模:共计118.65亿美元,同比下降55.89%
获投项目数量:共计818家项目获得创业投资,同比下降61.21%
·创投交易融资均值回升9.83%从创投交易融资规模来看,虽然2019年三季度创投市场投资交易情况惨淡,但平均单笔交易金额却并未降低,同比2018年三季度小幅回升9.83%;从不同交易金额量级来看,2019年三季度亿美元级别的交易虽绝对数量明显减少,但比重纵观3年基本持平,千万美元级交易占整体市场比重稳步攀升,而不足百万美元的小额投资占整体市场的比重日渐下滑,较大额交易增加、小额交易减少,导致创投市场融资均值回升。
·创投市场机构投资阶段趋于后移从创投市场细分轮次来看,虽然创投交易依旧集中在早期投资,但同比2018年三季度明显锐减,主要源于投资机构日渐采取规避风险、聚焦价值投资的投资策略,减少早期项目投资,导致创投市场机构投资阶段趋于后移:
A轮(Pre-A/A/A+)融资案例398起,同比减少57.07%;
种子&天使轮融资案例23起,同比减少71.99%
·金融行业现超大额融资2019年三季度,中国创投市场的投资热点集中在IT及信息化、互联网、医疗健康、高端制造等领域,具体如下:
融资数量:IT及信息化融资活跃度最高,案例数量共127起
融资规模:金融行业成重点吸金行业,融资总规模达19.96亿美元
融资均值:金融行业出现大规模融资,融资均值近6652万美元,主要归功于苏宁金服的百亿元融资
·苏宁金服完成100亿人民币C轮融资2019年三季度,融资规模最大的一起交易为——苏宁金服,完成100亿元C轮融资,投后估值为560亿元。本次交易由苏宁金控及其指定主体,协同金浦投资等投资机构共同出资,交易完成后,苏宁金服资本金增厚,资金实力增强,将有效促进其在供应链融资、消费信贷等业务领域快速发展,继续加强与苏宁易购的业务协调。
·创投市场重点融资案例
第四部分:私募股权市场整体下行,多项投资指标创新低纵观中国私募股权市场的发展趋势,经过了2017、2018年上半年的稳步发展,2018年下半年开始,中国私募股权市场开始逐步降温,不论融资数量还是规模都呈持续下降态势;VC/PE机构对于中后期项目的投资,日渐严格和谨慎,坚持理性投资、价值投资,更加注重对项目盈利模式、业绩的考量,大额交易案例数量同比减少。
·私募股权投资市场多项指标创新低受资本寒冬影响,自2018年三季度起,中国私募股权投资市场交易活跃度接连5季度滑坡,至2019年三季度,交易案例数量、交易总金额、单起交易投资均值皆创3年来最低,具体如下:
融资案例数量共计433起,同比下降41.01%
融资总规模创新低仅94.03亿美元,同比下降66.75%
融资均值达2172万美元,同比下降43.63%
获投企业数量373家,同比下降40.89%
·私募股权投资市场细分领域融资情况2019年三季度,中国私募股权市场细分领域融资情况如下:
融资数量:制造业融资交易最活跃,案例数量共计76起
融资规模:制造业强势吸金,融资总规模达12.61亿美元
融资均值:生活服务现大额融资交易,融资均6亿美元
·滴滴出行再获6亿美元战略投资滴滴出行获得丰田汽车6亿美元投资,其中部分资金将用于双方与广汽丰田汽车有限公司共同成立合资公司,为平台司机提供汽车相关服务,滴滴出行将与丰田汽车公司在智能出行服务领域拓展合作。
·私募股权市场重点融资案例
第五部分:2019Q3VC/PE市场政策盘点上海发布促进创业投资新政、促进外商投资新政:
7月30日,上海市政府制定下发《关于促进上海创业投资持续健康高质量发展的若干意见》。意见指出:
发挥各类政府投资基金的引导带动作用,丰富创投募资渠道
推动创业投资与多层次科技金融服务体系联动发展
推动创业投资和产业发展、区域发展形成合力
具体详见:
https://www.chinaventure.com.cn/news/80-20190731-346585.html
9月18日,出台《上海市人民政府关于本市进一步促进外商投资的若干意见》。意见指出:
(一)进一步扩大对外开放
鼓励和支持外商投资新一代信息技术、智能制造装备、生物医药与高性能医疗器械、新能源与智能网联汽车、航空航天、海洋工程装备、高端能源装备、新材料、节能环保等战略性新兴产业和研发设计、总集成总承包、检验检测认证、供应链管理、电子商务等生产性服务业重点领域。
放宽或取消金融机构外资股权比例等准入条件,争取金融业开放措施项目率先落地。深入推进外商投资股权投资企业试点。
(二)进一步吸引外商投资
建立完善外商投资促进工作机制
支持外商投资企业依法依规在主板、科创板、中小企业板上市、在新三板挂牌以及发行公司债券等方式拓展融资渠道
鼓励和支持外籍初创团队和外商投资企业来沪创办创新型企业和服务机构,支持外商投资企业高新技术成果转化与产业化,同等享受科技型中小企业技术创新资金、科技创新券,以及高新技术成果转化项目认定等科技创新政策。
具体详见:http://www.shanghai.gov.cn/nw2/nw2314/nw2319/nw12344/u26aw62669.html
数据说明
为方便读者使用,现将报告中数据来源、统计口径及汇率换算进行说明:
数据来源
本报告图表数据来源均为CVSource投中数据。
统计口径
新成立基金:于统计期限内,新注册成立的基金
开始募集基金:于统计期限内,进入募资阶段的基金
完成募集基金:于统计期限内,宣布募集完成的基金
创业投资/创投:融资轮次处于种子轮至C轮(包括C+轮)的投资
私募股权投资:融资轮次处于D轮及以后(包括D轮)的投资
融资规模:统计市场公开披露的实际金额,对未公开具体数值的金额进行估计并纳入统计
汇率换算
报告中所有涉及募资规模和投资规模均按募资或投资当日汇率,统一换算为美元进行统计
相关推荐
三季度VC/PE报告:募资基金500亿美元环比上调,早期投资数量下降超六成
三季度互联网行业报告:融资活跃度下降超六成,IPO企业数量增长83.33%
8月VC/PE市场报告:新成立基金数量缩减36%,创投交易额下跌近六成
2月VC/PE募资市场持续走低,大额基金规模占比超八成
并购三季度报告:并购完成规模上浮6%,VC/PE退出环比下调近两成
4月中国VC/PE市场逐步回温,多支基金完成超募
资本市场两极分化:数量占比1.5%的基金,募资额占比高达57%,中小机构如何求生存?
疫情难挡机构开工步伐,2月VC/PE融资金额环比小幅上升
募资失败,第一家基金宣告解散
Q1私募报告:美元基金大额募资频发,六大赛道热度上升
网址: 三季度VC/PE报告:募资基金500亿美元环比上调,早期投资数量下降超六成 http://www.xishuta.cn/zhidaoview3925.html
推荐专业知识
- 136氪首发 | 瞄准企业“流 3930
- 2失联37天的私募大佬现身,但 3220
- 3是时候看到全球新商业版图了! 2809
- 436氪首发 | 「微脉」获1 2759
- 5流浪地球是大刘在电力系统上班 2708
- 6招商知识:商业市场前期调研及 2698
- 7Grab真开始做财富管理了 2610
- 8中国离硬科幻电影时代还有多远 2328
- 9创投周报 Vol.24 | 2186
- 10微医集团近日完成新一轮股权质 2181
