资本市场两极分化:数量占比1.5%的基金,募资额占比高达57%,中小机构如何求生存?
编者按:本文来自微信公众号“投中网”(ID:China-Venture),作者陶辉东,36氪经授权发布。原题目《募资难?投资人:今年募资超过去9年之和》
募资难有没有好转?
“没有,很难。”投中网向多位投资人提出这一问题,得到的回答相当一致。数字也印证这一感受,2019年上半年募资、投资双双腰斩,这个冬天有多冷可想而知。
但凛凛寒冬之中也并非没有转机。中基协公布的最新数据显示,已经持续数月的募资萎缩在7月终止了。7月底私募股权、创业投资基金规模达到了9.32万亿元,较上月增长1400亿元左右;私募股权、创业投资基金管理人为14719家,较上月增加40家;管理的私募基金数量达到35094只,增长了405只。尽管微弱,但似乎募资略有复苏之势。
断言春天要来了为时尚早,不过相对于过去一年的极度悲观,VC/PE行业基本面的改善肉眼可见。A股回暖,带来了VC和PE的减持潮,LP们正在回收大笔现金。科创板的推出,更是大大缓解了退出难问题。一些机构正在抓住这一难得的窗口期,逆势扩张。
上半年钱荒
2019年上半年,对VC/PE行业来说是最难熬的半年。
CVSource投中数据显示,2019年上半年VC/PE募集完成基金数量同比下降了 51.69%,总规模则下降30.17%了。7月份颓势继续,工商资料显示,2019年7月工商新注册基金数量236支,同比2018年7月的352支下降32.95%。
这是在2018年募资“腰斩”基础上的又一次腰斩,以完成募资基金规模计,2019年上半年中国VC和PE机构的募资额已经不及两年前的1/4。
募资难正在加速清退过去几年一哄而上形成的庞大GP群体。中基协数据显示,2019年上半年,有80家GP因为无基金产品备案,而被自动注销基金管理人资格。此外,还有大量因纪律处分、异常经营及失联等情形被协会注销的GP,仅7月就达20家。
募资端从2018年下半年开始的“钱荒”,进入2019年之后传导到了投资端。2018年中国VC市场的投资规模还略有增长,到了2019年上半年则像募资一样上演了腰斩。CVSource投中数据显示,2019年上半年创投市场的融资案例数、融资规模均下降了50%以上。
“钱荒”正在让股权投资的方方面面进入冰冻期。
一位新能源行业的创业者向投中网讲述融资碰壁的经历:财务投资人已经基本不投了,现在接触的都是产业资本,而产业资本亦很谨慎,要求有现金流规模。这位创业者无奈道:“都想锦上添花,我有现金流就不急着融资了。”
作为上游资金来源,市场化母基金缺钱已经不是秘密。2019年7月,前海母基金董事长靳海涛在一次演讲中表示,市场化母基金目前面临的一个很大困境是募资难,甚至比直投基金募资更难。
因为退出难,过去的边缘门类S基金,即PE二级市场基金近年也开始引起关注,一些大机构也在筹备S基金,但到目前为止仍然雷声大雨点小。
一位做二手项目交易中介的人士向投中网坦言,现在交易难做,市场是一边倒的买方市场,想出货的人很多,但有钱和意愿“接手”的机构太少,“能接手的基本上就是一些国资了”。
从过去半年募集的规模较大的人民币基金LP构成不难看出,在如今的市场上,成功的募资已经离不开政府引导基金,政府引导基金的出资比例普遍接近一半,这还不包括其他国资性质的LP。但政府引导基金的出资节奏也在放缓。数据显示,2019年上半年政府引导基金投资的子基金数量约为2018年同期的一半。
黑马何在?
在恶劣的市场环境之下,什么样的GP能募到资?
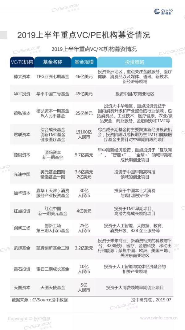
首先当然是头部机构,2019年上半年不乏明星机构募集的超大基金。CVSource投中数据显示,2019年上半年募集规模超10亿美元的基金有12只,它们数量占比仅为1.5%,但募资额占比却高达57%,VC/PE两极分化愈发严重。

那么中小机构如何在寒冬中求生存?虽然寒冬不是中小机构逆袭的好时机,但这也并不意味着黑马没有机会。
中基协备案信息显示,7月登记备案的规模最大的人民币私募股权基金之一,是规模达10亿元的深圳市物明福田健康产业投资合伙企业(有限合伙),其GP是专注于医药领域投资的物明投资。这只基金由深圳市引导基金出资30%,深圳市福田区引导基金出资15%,两者相加占了基金总盘子的45%,剩下的份额则来自天煌制药和广生堂两家产业资本。
物明投资是一家成立仅四年时间的新锐机构,过去的募资来源主要是产业资本和银行,受资管新规影响很大,因为银行这条线基本上断了。但政府引导基金及时补上了这一缺口。
“能做到这一点,当然是因为业绩。”物明投资合伙人张英杰向投中网表示,物明投资到现在还没有亏钱的项目。其重仓投资的迈瑞医疗私有化项目,2019年即将解禁,回报接近3倍。
2019年8月12日,“科创板创新药第一股”微芯生物在上交所挂牌上市,开盘大涨500%,让20余家VC和PE赚的盆满钵满,就连最后一轮入股的投资机构账面回报都超过了10倍。倚锋资本董事长朱晋桥刚参加完敲钟,当天晚上就约上饭局,开始为新一期基金募资。
倚锋资本连续参与了微芯生物三轮融资,是微芯生物这块蛋糕的主要受益者之一。在微芯生物之后,倚锋资本还有两个生物医药项目已经申报了科创板。
朱晋桥踌躇满志地向投中网表示:“我们后面一年募的钱,可能会比过去9年加起来都要多。”
资本的反应一向敏锐,科创板财富效应很快就开始向一级市场传导。尽管科创板的火热是意料之中的事,其火热的程度还是超出了很多人预期。
科创板第一批上市的心脉医疗,目前市值已经突破100亿元人民币。而它的母公司、港股上市的微创医疗(持有心脉医疗约60%股份),市值还不到100亿港元,A股的估值高地效应又一次出现。大热的微芯生物,券商分析师给出的估值数字普遍在百亿元以内——这仅是其目前市值的1/3。另一位投资人表示,就生物医药而言,科创板现在的估值水平是港股的几倍。
科创板红利激起了LP的热情。倚锋资本亦有募集美元基金,投资于海外生物医药项目,包括华人团队。但LP们担心,这是否会给项目日后申报科创板带来麻烦。尽管科创板允许红筹架构,但到目前为止尚没有过会的案例,现在所有人都在等待第一例的出现。
相关推荐
资本市场两极分化:数量占比1.5%的基金,募资额占比高达57%,中小机构如何求生存?
2月VC/PE募资市场持续走低,大额基金规模占比超八成
三季度VC/PE报告:募资基金500亿美元环比上调,早期投资数量下降超六成
Q1私募报告:美元基金大额募资频发,六大赛道热度上升
4月中国VC/PE市场逐步回温,多支基金完成超募
2019年一季度中美创投市场对比:中国基金募资总规模大,平均管理规模较小
8月IPO市场报告:全球市场规模同比环比双下降,港股IPO仅获一单
中国高铁“驶入”资本市场,人均创收4亿为何仍需募资?
Peloton将于9月26日登陆纳斯达克,募资额增加至原计划近3倍
遍览科创板|铜抛光液营收占比7成,「安集科技」拟募资3亿扩大生产
网址: 资本市场两极分化:数量占比1.5%的基金,募资额占比高达57%,中小机构如何求生存? http://www.xishuta.cn/zhidaoview2547.html
推荐专业知识
- 136氪首发 | 瞄准企业“流 3930
- 2失联37天的私募大佬现身,但 3220
- 3是时候看到全球新商业版图了! 2809
- 436氪首发 | 「微脉」获1 2759
- 5流浪地球是大刘在电力系统上班 2708
- 6招商知识:商业市场前期调研及 2698
- 7Grab真开始做财富管理了 2610
- 8中国离硬科幻电影时代还有多远 2328
- 9创投周报 Vol.24 | 2186
- 10微医集团近日完成新一轮股权质 2181
