欧莱雅大型翻车现场:藏着另一个关键事实

记者 | 林森森
编辑 | 吴晋娜
近期,巴黎欧莱雅或许迎来了今年在中国的最大一次滑铁卢——双十一优惠翻车。
李佳琦和薇娅直播间上线欧莱雅安瓶面膜后,号称的“全年最大力度(促销)”实际却名不副实:预售价为429元,买20片送30片。而在欧莱雅官方直播间,同类产品却只需257.5元。
于是,一波消费者集体投诉行动开始了。黑猫投诉平台显示,截至目前,对巴黎欧莱雅的集体投诉量已超3万余条。由于投诉量过大,集体处理率还不到10%。
“消费者不买账的原因很简单,我这么相信主播是最低价,结果发现你不是,肯定是不开心的,对主播和品牌两方都会有意见。”一位电商从业者向铅笔道表示。
更重要的是,“欧莱雅事件”的背后,折射着另一个市场变化——直播间低价优势正在消失,直播带货的“拼最低价”时代正在过去。
“我以前认为直播电商客群很单一,都是想买低价的人。但是后来发现。一些比较高价的品类也能卖出去。”热度电商合伙人Jessy表示。
业内人士向铅笔道透露,目前已有部分主播尝试提高客单价,从几元增加至十几元。许多溢价的品牌(如拉面说),差异化都做得不错。
可预见的是,未来再以“低价”为噱头的主播或品牌商将被淘汰,直播带货终将回归产品价值。
注:本文内容主要来自铅笔道记者采访和网络公开信息,论据难免偏颇,不存在刻意误导。
这个双十一“买贵了”
11月的热度属于巴黎欧莱雅。不过这种红火,属于“黑红”。
近几日,关于巴黎欧莱雅的负面话题接连登上热搜。
#欧莱雅致歉# 阅读8亿
#中消协点名欧莱雅# 阅读2.1亿
#人民日报评欧莱雅不能道歉了之# 阅读1.9亿
#欧莱雅被指虚假宣传# 阅读1.6亿
几个阅读量破亿的话题,让巴黎欧莱雅的口碑跌至冰点。但是,事态还在向更严重的方向发展。大量消费者涌入投诉平台,对巴黎欧莱雅进行投诉。
黑猫投诉平台显示,截至目前,对巴黎欧莱雅的集体投诉量已超3万余条,理由是“巴黎欧莱雅虚假宣传”。现在,由于投诉量过大,集体处理率还不到10%。

造成这一切的原因,是巴黎欧莱雅双十一优惠“翻车”。
在10月20日双十一预售期间,李佳琦和薇娅直播间上线巴黎欧莱雅安瓶面膜,预售价为429元,买20片送30片。在此之前,巴黎欧莱雅官方微博宣传中提到这款产品时表示,“锁定李佳琦直播间,全年最大力度”。在巴黎欧莱雅天猫旗舰店中,此款面膜原价是20片525元。约3折的优惠力度,引得大量消费者下单。
然而,消费者发现,在巴黎欧莱雅后来的双十一活动中,此款面膜50片在叠加优惠券后只需要257.5元,仅为李佳琦直播间价格的60%。与此同时,消费者还发现,巴黎欧莱雅官方还把此前微博中的“全年最大力度”偷偷删掉。
巴黎欧莱雅的一系列操作,引起消费者的集体愤怒。

消费之所以愤怒,不仅仅是因为“买贵了”,更多是因为巴黎欧莱雅的承诺和做法不一致。
“欧莱雅在双11第一波上架该产品,声称价格最低,并且欧莱雅直播间主播说,后续不会发放大额优惠卷。”消费者在投诉中提到。但是,在此后,巴黎欧莱雅直播间却意外地放出大量满999减200优惠券,导致预售价格比直接购买更贵。然而,在消费者找到客服后,却发现在此前购买的产品链接中,商品已经下架,导致无法价保。
同时,巴黎欧莱雅的客服回复更让此事火上浇油。在李佳琦直播间购买此面膜的消费者,找到巴黎欧莱雅客服,客服却回复道,“李佳琦说是低价就是低价的吗,李佳琦也是个打工人而已,他说再优惠也是官方活动策划那边决定的”。客服还提到,“差价根本不可能退。”

消费者的怒火不仅烧着了品牌方,也席卷到李佳琦和薇娅身上。许多消费者表示对李佳琦和薇娅表示失望,有人认为这是双方联合起来,一起“欺骗”消费者。
面临失控的舆论,李佳琦和薇娅在11月17日同时发声。双方都表示,巴黎欧莱雅的行为是对直播间消费者是不公平的,正在和对方交涉,对方会在24小时内拿出解决方案。在事件解决之前暂停与巴黎欧莱雅官方旗舰店的一切合作,如果对方24小时内未给出解决方案,直播间会兜底和补偿。
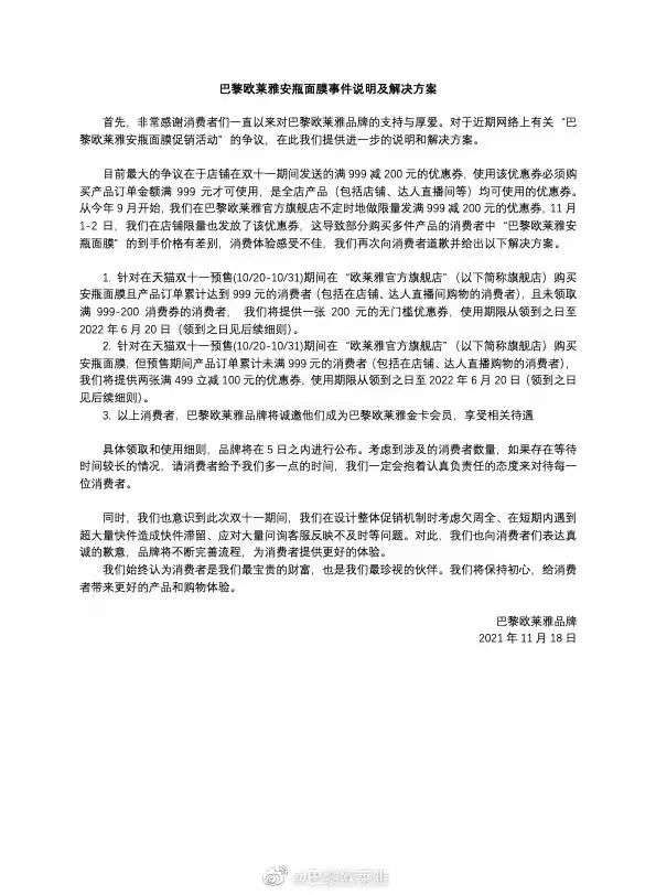
两位头部主播发声后的11月18日凌晨2点后,巴黎欧莱雅发布声明,表示此次事件是因为“繁琐复杂的销售机制”,并对消费道歉,将会提出妥善解决方案。这份声明也被网友吐槽为废话文学的代表,“回应了好像有没有回应,道歉了好像又没有道歉。”
当日晚间,巴黎欧莱雅的解决方案在主播提出的24小时后姗姗来迟。所谓的解决方式,就是提供给用户两种面值的消费券,下次消费时可以使用。

“我要你的券有什么用?还指望我再买吗?”
“给爷退差价!谁要你的券?”
“499-100?还想再让我们买你家东西?笑死。”
在消费者的诉求中,希望巴黎欧莱雅退还差价,但最后却只得到了优惠券,所以他们对此并不买账。有消费者感叹,此款面膜不能用官方直播间发放的大额优惠券,可能就没有这些问题。
谁是谁非?
除了消费者的投诉,各方观点也不断出现。
有用户觉得巴黎欧莱雅其实很“冤”。有消费者提到,此款面膜如果要想257元买到,“除了要抢999-200的店铺券,还需抢1200-100的美妆券,跨店凑每满200减30,还需再是88vip领400和600的消费券”。此消费者表示,巴黎欧莱雅在宣传中所说的“年度最大优惠”,从只是销售一个单品的维度看也没有什么问题。
但也有观点认为,巴黎欧莱雅是“虚假宣传”。浙江消保委发文表示,“不论是繁琐复杂的计价套路,还是承诺预售力度最大却不兑现,都是对品牌形象和信誉的极大消耗”。文中有律师发表观点认为,“巴黎欧莱雅的行为涉嫌虚假宣传、价格欺诈和不正当竞争”。
而这件事归根结底,还是因为消费者没能以“最低价”买到产品,感觉到被主播和品牌欺骗和愚弄。
有从业者对铅笔道提到,一般品牌和头部主播合作,都会有控价的要求,保证直播间价格是全网最低价。此外,还会有主播要求,在其销售期间,不允许其他人直播售卖。
“消费者对解决办法不买账的原因很简单,我这么相信主播是最低价,结果发现你不是最低的,肯定是不开心的,对主播和品牌两方都会有意见。”资深电商从业者李康(化名)对铅笔道表示。
但是,李佳琦方对媒体提到,这次并未签署保价协议,也没有宣称过最低价。薇娅方也提到,其未在任何渠道宣称过此款面膜是最大力度优惠。在双方的言辞中,宣传最大优惠力度的只有欧莱雅一方。
在11月18日当晚直播时,李佳琦比原定的直播时间晚了一个小时才出现,直播时,他也只是在直播间告知消费者欧莱雅提出的解决办法,然后就开始正常直播。
在当晚接下来的直播中,平日欢快的带货气氛完全没有出现,李佳琦与小助理也全程“严肃脸”。网友在直播间则疯狂刷屏。“不要优惠券”“要求退差价”“不接受这样的解决方案”。更有甚者直接称李佳琦为“黑心主播”。

而薇娅在当日晚间直播时直接未谈及此事,所以也未出现李佳琦直播间的“群起”状况。
不过就双方状态看来,应该都是默认接受了巴黎欧莱雅的解决方案。
在业内人士看来,出现这种情况,主播或许也觉得委屈。此后,李佳琦和薇娅,或许很难再接受巴黎欧莱雅的合作。
“这件事出现的原因其实很难判断,因为这样的例子其实有很多。可能是品牌他们的运营不专业,也可能是他们就想这么操作,但是没有操作得天衣无缝。”李康提到。
也正如李康说的那样,这样的例子在前几日就出现过。有消费者表示,双十一期间在李佳琦直播间370元购入10盒蒂佳婷面膜。官方宣称,是全网最低价。但是,在11月2日,有消费者发现,蒂佳婷旗舰店发放大额券,5盒同款面膜最低到107元。其他消费者表示,在薇娅直播间购买的蒂佳婷面膜也是如此。这引发消费者极大不满,在黑猫投诉集体投诉热榜上,蒂佳婷投诉数量近3000条,位于巴黎欧莱雅之下,排名第二。

有业内人士认为,蒂佳婷和巴黎欧莱雅的操作,或许有另一层含义。那就是通过大额优惠,向品牌官网直播间引流,扶持自有主播。从而获得流量,摆脱对大主播的依赖,以及省去巨额坑位费和分成。这也许是电商直播的一个转折点。
直播带货不再“唯低价”
“电商直播其实没那么复杂,主播和品牌合作,无非就是卖货拿佣金的关系。”李康解释。
在对这起件事的媒体评论中,往往把主播与品牌完全对立起来,一边感叹“品牌苦主播久矣,但又不能舍弃“,一边怒斥”主播携流量以令品牌“。
诚如李康说的那样,此次“直播翻车”可能在电商圈是一个很常见的事件。或许并不代表着行业巨变的征兆。但是,这件事背后是直播间低价优势正在消失的大趋势。
有媒体提到,今天的双十一,头部主播的口号不再是“全网最低价”,而是变成了“用赠品享超值”。同时,除了蒂佳婷和巴黎欧莱雅的翻车事件外,许多品牌官方直播价格和带货主播价格相差无几。
有业内人士表示,电商直播不再是“拼最低价”的时代。“便宜其实是一个伪命题,是相对的。这个东西你想买,才会觉得它便宜和性价比高。有人觉得它超值,别人不一定这样认为。最重要的还是,主播和品牌如何吸引到消费者。”热度电商合伙人Jessy表示。
Jessy提到,用户在看直播的时候,买东西并不只是为了便宜,还有娱乐性在里面。随着抖音电商发展,她有一个明显感受。“我以前认为,直播电商客群很单一,都是想买低价的人。但是后来发现。一些比较高价的品类也能卖得出去。这证明,直播不是一个只能打性价比的压货渠道,是有兴趣电商的成分在。差异化、品牌溢价是走得通的。”
李康则认为,现在低价多已成为品牌的一种引流手段,而不是常态营销方式。“有可能一个产品价格很低,甚至低于成本价,销量也很大。就这件事而言,可能是不赚钱的,但是在销售中做一个捆绑,低价引流,高价的成交。此外,单次的低价产品直播,可能也是可以增加品牌知名度的。”
有电商行业人士告诉铅笔道,在其合作的直播中,开始多从几元十几元开始,慢慢提高客单价。其提到,近期许多有溢价的品牌,如拉面说等,差异化直播都做得不错。而此类直播,多以腰部主播为主。
在差异化直播开始起身之时,以及腰部主播壮大后,是否意味着头部主播将渐渐失去其优势?
一位业内人士则认为,这种情况不会出现。其提到,就目前国内而言,头部主播的影响力仍旧巨大,他们更像一个品牌背书的渠道。此外,目前国内很多新消费品牌也在崛起,并不缺少可销售的产品。
本文来自微信公众号 “铅笔道”(ID:pencilnews),作者:不说谎的,36氪经授权发布。
相关推荐
欧莱雅大型翻车现场:藏着另一个关键事实
欧莱雅们也没有退路
110岁的欧莱雅转型如何了?我去巴黎围观了一下
欧莱雅,她又投了一家中国VC
人工智能还是人工智障?带你看看大型算法翻车现场
从“国货之光”到“中国欧莱雅”,完美日记难“完美”
视频丨欧莱雅就面膜差价致歉,客服称李佳琦说低价不算
连欧莱雅彩妆都退出的日本,中国美妆能杀出血路吗
李佳琦和薇娅“封杀”欧莱雅背后,主播和品牌方究竟谁更强势?
欧莱雅旗下皮肤护理设备品牌「科莱丽」停止销售,十年前零售额曾超 1 亿美金
网址: 欧莱雅大型翻车现场:藏着另一个关键事实 http://www.xishuta.cn/zhidaoview22525.html
推荐专业知识
- 136氪首发 | 瞄准企业“流 3930
- 2失联37天的私募大佬现身,但 3220
- 3是时候看到全球新商业版图了! 2809
- 436氪首发 | 「微脉」获1 2759
- 5流浪地球是大刘在电力系统上班 2708
- 6招商知识:商业市场前期调研及 2698
- 7Grab真开始做财富管理了 2610
- 8中国离硬科幻电影时代还有多远 2328
- 9创投周报 Vol.24 | 2186
- 10微医集团近日完成新一轮股权质 2181
