欧莱雅们也没有退路

11月19日晚上7点半,所有人都在等待李佳琦和薇娅在直播间里,就欧莱雅破价事件给出最终解释。但李佳琦罕见地迟到了。
一天前,因为双十一期间巴黎欧莱雅在自家直播间给出了满999-200的优惠券,导致满减叠加之后,其旗下的爆品安瓶面膜到手价,低于原本在李佳琦、薇娅直播间里承诺的最低价,引爆了消费者的情绪,被骂上了热搜第一。
薇娅、李佳琦两位大主播,双双发表声明,给巴黎欧莱雅24小时最后通牒,拿出解决方案,否则就暂停和巴黎欧莱雅的合作。
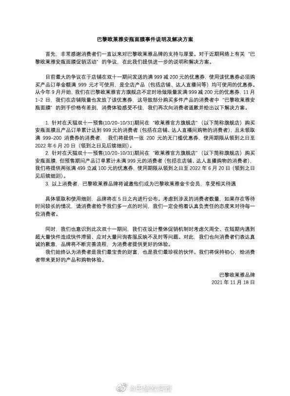
24小时倒计时很快要走完。令人意外的是,比预告推迟了整整40分钟,李佳琦直播间助播们才上线,开始口播重点产品。观众们不断地在刷“欧莱雅退差价”,李佳琦本人却还未出现。直到20点16分,巴黎欧莱雅官方微博终于发布了赔偿方案:预售期间购物满999元,但没有领到999-200优惠券的用户,可以得到一张200元的无门槛优惠券;未满999元的用户,则可以得到两张满499-100的优惠券。

欧莱雅最新回应 图源/官方微博
此时,李佳琦才出现在直播间,开始播报选品。十几分钟后,薇娅在直播间里也宣读了欧莱雅的处理结果,这件事在主播和品牌的层面暂时落下了一个句号。
但20社观察到,其实除了欧莱雅,这次双十一包括olay、sk-ii、匡威等众多品牌都出现了在预售或直播间外“破价”的问题。
换句话说,欧莱雅背后,是众多品牌的一次集体转变。明知道会引起争议,品牌们为何还要冒着形象受损的风险,急于把价格拉到更低呢?
多位电商从业者向20社透露,今年众多品牌成本大涨,而为抢夺消费者,价格不涨反降。在双重困境之下,绕开主播,不让中间商赚差价,是品牌急于拿到更多利润的选择。
一位电商行业资深人士向20社表示:“这是一场历史性的事件,意味着品牌向大主播开战了,要夺回议价权。”
01
“恶名累累”的双十一冠军欧莱雅
王薇就是欧莱雅维权大军中的一员。
10月20日,王薇带着“全网最低价”的期待,在李佳琦直播间守了3个小时,最后在0点付完了300元定金,全部订单费用超过3000元,包括修丽可套装、欧莱雅黑精华面膜等知名爆款。“我的黑精华面膜也中招了,我最后付款的价格是392,最低的人只付了230元。”差价达到162元。
欧莱雅的破价操作让王薇气愤,又不解:如果品牌想低价冲销量,给直播间让利更多一点,不香吗?


双十一预售(上)和期间(下)不同的价格机制(图源/微博)
“欧莱雅这些冲突行为背后,都是为了冲击销量保KPI。”一位国际品牌市场负责人Tim表示,据他从欧莱雅内部得知的消息,欧莱雅今年双十一定的目标没能达到,“毕竟体量太大了”。20社向欧莱雅求证,欧莱雅否认了“没达标”的说法。
据另一位上了10月20日李佳琦直播间的品牌方人士称,今年双十一,大品牌和头部主播继续深度绑定,双方谁也离不开谁。过去双十一,最后一天很多品牌“还能再卖一波”,但今年相当惨淡,配合直播预售玩法,今年很多品牌的销量在1号就爆发差不多了,11号第二波很少人买了。在他看来,“1号之后再去做破价促销,增加不了多少销售啊!”
但欧莱雅在其自营渠道,包括店播直播间的后续营销,显然没有放松,在不同阶段打出不同技能combo.
在双十一开启前,欧莱雅官方旗舰店就放出了999-200优惠券,但想要领取,需要先成为88VIP会员,还要邀请多位好友加入,才能获得资格,因此很多用户放弃了这个操作。
而在预售过后,领取优惠券的门槛消失,消费者能更容易地拿到低于大主播直播间的价格。
从结果上来说,在今年双十一增长(8.45%)较去年(26%)明显下滑的大环境下,巴黎欧莱雅继续坐稳了20亿俱乐部的三把交椅之一。欧莱雅安瓶面膜据悉成为唯一销售额破5亿元的单品。整个欧莱雅集团,则直接拿下了百亿销售额,创造了天猫双十一的历史纪录。

欧莱雅旗下品牌矩阵 图源/官网
对欧莱雅而言,近两年电商已经成为了品牌增长的新引擎。疫情的打击,致使去年欧莱雅集团的销售总额下降了4.1%,但电商部门的销售额却增长了62%。
值得注意的是,其他地区业绩下滑的同时,在中国地区,欧莱雅集团却实现了逆势增长27%的业绩,其中线上销售占比达到了60%,今年欧莱雅还直接将上海升级为集团北亚区总部。
从数据上看,欧莱雅对红人直播渠道仍旧非常看重。据统计,薇娅直播间10月20日的全部494个商品中,有67个都是欧莱雅集团旗下的;李佳琦直播间共439件商品中,也有65个欧莱雅产品。欧莱雅集团几乎承包了两大头部直播间护肤品类的半壁江山。
与此同时,欧莱雅集团也在发力自播。双十一期间,巴黎欧莱雅品牌的官方直播间能达到百万级PV。

欧莱雅双十一销量排名美容护肤品类第一 图源/天猫官方
这一波GMV冲锋大胜利之后,“欧莱雅这次破价争议,很大程度上,也是天猫运营不够专业,和直播电商的渠道搞起了内讧。”在Tim看来,这是欧莱雅在平衡、腾挪渠道,重新分配利益过程中引发的问题。
但这一趋势还会继续,“要欧莱雅低头有点难。”Tim表示,欧莱雅发布的满减券补偿声明和不发也没区别,还是很强硬的。“这事其实还没完,就看薇娅和佳琦最近播不播欧莱雅了。”
02
地主家没有余粮
如果有心观察今年双十一的生态,就很难说欧莱雅这一次的“翻车”,仅仅是个意外。
今年打破大主播双十一直播价的,又何止欧莱雅这一家呢?双十一过后,立马有许多消费者在社交平台上抱怨,自己10月20号在李佳琦直播间里买到的蒂佳婷面膜,是370元10盒,结果双十一当天旗舰店直播间5盒只需要119元,算下来亏了100多元。
再比如算得上巴黎欧莱雅竞品的olay,双十一最后一天在店播直播间里发了40元的优惠券,再叠加满减,一瓶olay磨砂膏到手只需要34元,哪怕去掉这波满减,也仅仅只需要49元,比李佳琦直播间里79.5元一瓶的价格便宜了近一半。
在小红书上,安踏、Fila、悦薇、茵芙莎、修丽可、吕、黛珂等多个品牌,都因为同样的问题引起了不满。有消费者甚至抱怨:“第一次来直播间买东西,结果买到的竟然都不是最便宜的,以后不会再来买了。”
可以说,欧莱雅只是一只“出头鸟”,它的背后,林立着一片不再把最低价留在直播间的品牌方。
包括巴黎欧莱雅、olay等诸多品牌,都在双十一最后一天的直播间里派发大额优惠券。只不过,如蒂佳婷等品牌,选择了在被投诉之后,补发一份产品给消费者,或者直接执行保价服务,以一种比较温和的方式,让投诉没有继续发酵。
而欧莱雅本身销量巨大,又因为客服过于强硬的回应,以及部分不给退差价的操作,还被细心网友扒出来偷偷把宣传微博里的“最低价格”编辑删除,漏洞百出的做法直接拱起了消费者的怒火。

欧莱雅官方旗舰店直播在售卖安瓶面膜 图源/淘宝直播间截图
一位电商平台的业内人士告诉20社,欧莱雅事后发优惠券,可能真的是因为双十一拿到优惠券的很多用户是用了平台的叠加玩法才造成很低的到手价,实际做不到这个价格,但这仍然不是明智的做法,很难被舆论认可。
可是,纠纷背后,很难忽略的本质是,品牌在今年双十一集体“破价”。
过去的双十一,大家公认最早预售的第一波,或者购物节第一天大主播直播间的产品,往往就是最低价。李佳琦在直播间说过,要让最好的优惠,给到第一波预售的消费者,这样才公平。
电商在欧莱雅中国市场的地位,不言而喻,其竞品雅诗兰黛亦有相似处境。过去两年,无论是欧莱雅还是其他品牌,都和大主播直播间有众多合作,李佳琦薇娅直播间最低价,更是业内不成文的规定。
尽管官方的“最低价”跟保税仓、跨境电商渠道相比,仍然不低。但在直播电商界,这构成了一种主播的差序格局。
“能够和美妆大牌合作,对很多主播来说是一个‘进阶’的象征。”一位抖音头部MCN的市场负责人向20社称,最初很多抖音主播,哪怕是明星主播也很难拿到大牌官方渠道的货源,只能和保税仓、跨境电商合作。和官方渠道合作,他们更追求办专场的机会,很少主动破价,而是通过“满屏”赠品来吸引用户。
这一次默认规则的失灵,也被外界看成是品牌跟主播之间的定价权battle。毕竟大主播过去两年从品牌这里拿到的话语权实在是太高了。
一位电商渠道从业者告诉20社,他合作的一个品牌在线上渠道出现了上述控价的情况。品牌和李佳琦直播间谈好了合作之后,该从业者收到了品牌方的要求,要将原来的价格提上去,为李佳琦铺路。

《给所有女生的offer》中,李佳琦强硬与品牌方还价 图源/截图
这显然是将更多流量和销量集中在大主播身上的做法,放在过去,这可能是双赢,即便意味着要与大主播共享更多的分成。他向20社举了一个例子:“阿芙精油和抖音大主播张凯毅合作,主播可以抽45%-50%的利润点。”
而比起往年,除了不希望被大主播左右销量、失去话语权之外,今年对于各个品牌来说,也是更加不希望“中间商赚差价”的一年。
有美妆从业者透露,今年由于原材料、运输等成本飞涨,不少品牌的成本都水涨船高,如露得清、华熙生物等品牌的产品成本都涨了10-15%。海外的日化、美妆集团也面临相似的问题。618前,在小红书上检索“国际大牌美妆涨价”的词条,显示有1万+篇内容,很多美妆博主在吐槽涨价的同时,也呼吁大家囤货。
但品牌同时要面临的困境却是,成本涨了,价格却不能随便涨,比如玉泽等品牌就因为涨价引起了消费者的不满。
在利润空间已经被压缩的情况下,不少品牌在渠道做活动的空间都没有了。这位从业者认为,不想跟主播分佣金,直接通过自家店铺去赚钱,可能也是今年品牌们选择在大主播直播间外集体“破价”的另一个根本理由。
实际上,今年以来,欧莱雅就已经开始严控自己的渠道体系。上述渠道商告诉20社,今年年中的时候,欧莱雅就开始投诉清理淘宝众多大C店,以商标侵权为由,让它们下架欧莱雅集团的全线产品,在这位渠道商看来,这一做法是“想要把用户集中到自己手里”,电商渠道从而更加集中了,品牌方对电商渠道利润的把控力就更强了。
而从巴黎欧莱雅最终的赔偿方案来看,仔细思考一下,看似是给了大额优惠券赔偿,也给足了主播面子,实际上最终也没有正面承认主播的最低价。
不去退差价,反而用明年6月到期的券促进二次消费,也被调侃为是“为618做好准备”,再次以不需要中间商的方式,让消费者再买一次单。
品牌和大主播的博弈,被不少从业者看作是电商直播业态的一个转折点。欧莱雅破价背后,大主播的商业逻辑闭环无疑遭受挑战。但太阳下没有新鲜事,这其实又回到了经典的商业母题。就像博主@李小粥的茶水间所说的,早几年在家电行业,国美苏宁和格力美的这样的渠道商撕扯也非常激烈。如今,头部主播也成了品牌绕不过去的渠道,未来这样的矛盾争议还会继续发生。
“之前玉泽向KOL打响了第一枪,但国产枪不行,关键还要靠法国洋枪。”品牌方Tim调侃道。
但消费者并不想要知道这么多的弯弯绕绕,他们只希望可以拿到一个合理的赔偿,而不是在主播和品牌的面子里子之间,输了自己口袋里的钱。
本文来自微信公众号“20社”(ID:quancaijing_20she),作者:马程 李当心,编辑:贾阳,36氪经授权发布。
相关推荐
欧莱雅们也没有退路
欧莱雅,她又投了一家中国VC
110岁的欧莱雅转型如何了?我去巴黎围观了一下
从“国货之光”到“中国欧莱雅”,完美日记难“完美”
李佳琦和薇娅“封杀”欧莱雅背后,主播和品牌方究竟谁更强势?
视频丨欧莱雅就面膜差价致歉,客服称李佳琦说低价不算
欧莱雅旗下皮肤护理设备品牌「科莱丽」停止销售,十年前零售额曾超 1 亿美金
我们和欧莱雅内部最懂消费者的人聊了聊,发现了他们高增长背后的一些秘密
36氪首发 | 要做出海的中国“欧莱雅”集团,美妆品牌「PB」完成天使轮融资
连欧莱雅彩妆都退出的日本,中国美妆能杀出血路吗
网址: 欧莱雅们也没有退路 http://www.xishuta.cn/newsview54189.html
推荐科技快讯
- 1问界商标转让释放信号:赛力斯 95792
- 2报告:抖音海外版下载量突破1 25736
- 3人类唯一的出路:变成人工智能 25175
- 4人类唯一的出路: 变成人工智 24611
- 5移动办公如何高效?谷歌研究了 24309
- 6华为 nova14深度评测: 13155
- 7滴滴出行被投诉价格操纵,网约 11888
- 82023年起,银行存取款迎来 10774
- 9五一来了,大数据杀熟又想来, 9794
- 10手机中存在一个监听开关,你关 9519
