《李焕英》超预期背后:4亿对赌、15亿保底和50亿+票房
编者按:本文来自微信公众号“文娱商业观察”(ID:wenyushangyeguancha),作者:浮萍,36氪经授权发布。
票房突破30亿元之际,《你好,李焕英》的保底细节也逐渐浮出水面。
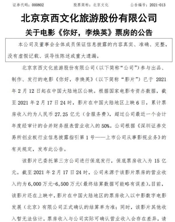
18日晚间,北京文化发布公告显示早在电影上映之前,《你好,李焕英》就已经被15亿元保底,在总票房为27.25亿元(含服务费)的情况下,公司营业收入为6000-6500万元。
公告支支吾吾让外界一头雾水:27.25亿元的总票房,为什么北京文化只有区区6000万元左右的收益?

文娱商业观察经过多方打探得知,《你好,李焕英》的15亿元的保底是儒意影业和猫眼两家联手完成的,其中儒意影业在前期发挥主导谈判作用,而猫眼则是在宣发上调动全渠道资源大力推广,加上影片本身的品质和社会话题度,才共同成就了这部超级黑马之作。
根据猫眼专业版的数据,截止2021年2月19日晚上9点半,《你好,李焕英》的票房已经达到34.62亿,其排片和上座率均为春节档7部影片之首,按照目前这种情况推测,影片想要突破60亿元的可能性不大,取得50亿+还是完全有可能的。

届时不论是保底方儒意影业、猫眼,还是北京文化都将是这场票房盛宴的获益者,当然也包括贾玲本人及大碗娱乐旗下众艺人,犹如《夏洛特烦恼》之于开心麻花,一部爆款电影或许会带动一个优质电影厂牌的诞生。
15亿被保底,超出部分北京文化分成比例或达50%
《你好,李焕英》这个项目是贾玲为了怀念妈妈的用心之作,三年间贾玲推掉了诸多的商演全身心投入到这部电影上,这才有了这部电影的品质保证和强大的共情能力,因此贾玲绝对是这部电影的头号功臣。
但是不可否认的是,《你好,李焕英》也离不开北京文化的助力。
据悉早在2016年北京文化就出资1000万元与贾玲等人成立了大碗娱乐公司,并占有20%的股份。在贾玲小品《你好,李焕英》刚推出获得好评时,北京文化以宋歌为首的电影团队就帮助贾玲开始了电影化改编。

在最终的电影出品方名单里,北京文化排名第一,为影片主出品方,大碗娱乐排名则相对靠后,所以《你好,李焕英》这部电影被认定为北京文化的项目,这次北京文化选择15亿元被保底,很大一部分原因是债务所逼,尽量以手中的优质项目换取流动性资金。
1月25日晚间北京文化晚间发布公告称,公司近期因资金困难,未能按期归还银行贷款,发生贷款逾期,逾期贷款本金5亿元。北京文化称,目前公司正在积极与债权银行沟通,公司将通过出售资产、电影项目融资等方式,全力筹措资金,缓解公司资金紧张局面。

文娱商业观察猜测《你好,李焕英》的15亿保底算是一场及时雨,北京文化可以提前拿到资金用于解决公司流动性危机。
而15亿票房之外,北京文化与保底方的分成比例也是外界关心的重点,以目前《你好,李焕英》冲击50亿+的票房成绩来看,分成部分的金额也十分可观。
这点其实也不难猜测。根据27.25亿元票房北京文化营收为6000-6500万元这个信息,加上北京文化30%投资比例等辅助信息来看,超出15亿部分,北京文化的分成比例约为50%。
豪赌15亿元保底,儒意影业或为了完成4亿业绩承诺
这次15亿保底《你好,李焕英》的两家公司都是行业知名公司。猫眼娱乐是影视行业绕不开的平台型公司,在《你好,李焕英》宣发期间,猫眼娱乐倾注了大量的资源推广,在电影的前期宣传和后期上映期间都给予了很大支持。
另一家儒意影业同样全力以赴,这背后还牵涉到其港股并购的资本问题。
2020年10月26日晚间港股上市公司恒腾网络发布公告称,将以总价72亿港元(约合人民币62亿元)全资收购儒意影业,以完成从家装行业向影视行业的转型,这被外界认为是儒意影业曲线上市。

作为收购的邀约条件,儒意影业承诺2021年、2022年和2023年分别完成4亿元、5亿元、6亿元,三年总计15亿元的业绩,这样规模的业绩承诺对于其他行业来说可能是毛毛雨,但是这几年深陷行业危机+疫情双重打击下的电影行业来说,压力是非常大的。
公告资料显示2018年和2019年儒意影业的营业收入分别为1.69亿元和1.59亿元,净利润分别为-458.5万元和4047.71万元。2020年电影行业停滞长达7个月的时间,因此身处其中的儒意影业业绩不容乐观。
好在2020年没有业绩对赌的压力,但是2021年4亿元的压力始终是逃不了的,文娱商业观察此前就曾预测儒意影业为了对赌会在2021年变得激进,如今看来这次15亿元保底是押对宝了,2021年业绩对赌完成压力骤减。
大碗娱乐能否成为第二个开心麻花?
《你好,李焕英》爆款项目带来了多方的共赢,不仅仅是北京文化、猫眼娱乐、儒意影业,还有贾玲背后的大碗娱乐。
目前国内主流的四大厂牌中,除了专注相声的德云社、喜剧舞台的开心麻花和“乡村爱情”的赵家班,另外一个就是以贾玲为首的大碗娱乐。
四个团队中大碗娱乐最为年轻、也是相对弱小的一个团队,与上述三家有着明显的区别,既不是师徒制,也不是固定的小剧场模式,更像是一种专门负责喜剧的艺人公司,走的也是小而精的路线,团队成员彼此更像是一种合作关系。

这次《你好,李焕英》也是大碗娱乐旗下艺人的一次集中展示,女主角张小斐是绝对的女主角、许君聪饰演胜利化肥厂主任、还有张泰维、何欢、卜钰、朱天福、曹贺军等人都在电影中出镜。
随着的《你好,李焕英》,大碗娱乐的艺人知名度进一步打开,文娱商业观察认为《你好,李焕英》之于大碗娱乐犹如《夏洛特烦恼》之于开心麻花,是喜剧厂牌转型电影领域的开山之作,也是厂牌打开观众认知最重要的一步。

从这个角度来说,以贾玲为首的大碗娱乐很有可能成为第二个开心麻花。不过相比较于开心麻花,目前大碗娱乐的IP储备、创造型人才等方面还有很大差距,《你好,李焕英》是一个非常好的开始,但大碗娱乐还有相当长的一段路要走。
相关推荐
《李焕英》超预期背后:4亿对赌、15亿保底和50亿+票房
贾玲通过《你好,李焕英》能赚多少钱?答案你可能想不到
《你好,李焕英》背后:贾玲身上绑定了多少资本?
《李焕英》靠什么逆袭《唐探3》?
春节档牛年大急
春节档票房创了纪录,但中国观众只是偶尔看看电影
谁是“史上最强春节档”背后的最大赢家?
贾玲、王宝强“决战”电影院
疯狂春节档
美媒关注春节档:中国破票房纪录,美国仍步履蹒跚
网址: 《李焕英》超预期背后:4亿对赌、15亿保底和50亿+票房 http://www.xishuta.cn/zhidaoview17250.html
推荐专业知识
- 136氪首发 | 瞄准企业“流 3930
- 2失联37天的私募大佬现身,但 3220
- 3是时候看到全球新商业版图了! 2809
- 436氪首发 | 「微脉」获1 2759
- 5流浪地球是大刘在电力系统上班 2708
- 6招商知识:商业市场前期调研及 2698
- 7Grab真开始做财富管理了 2610
- 8中国离硬科幻电影时代还有多远 2328
- 9创投周报 Vol.24 | 2186
- 10微医集团近日完成新一轮股权质 2181
