贾玲通过《你好,李焕英》能赚多少钱?答案你可能想不到
编者按:本文来自微信公众号“三言财经”(ID:sycaijing),作者:DorAemon,36氪经授权发布。
今日,春节档热门电影之一的《你好,李焕英》上映八天。截止至今日下午18点30分,这部电影累计票房超过34亿元。此外,今日单日票房也已突破3亿,并且排片占比高达41%。
同样在春节档上映的《唐人街探案3》一度被认为是今年春节期间的票房冠军,但是目前,不仅《你好,李焕英》已连续多个单日票房领先《唐探3》,而且总票房与《唐探3》也仅相差不到5亿元。
根据猫眼专业版给出的预测数据,《你好,李焕英》最终票房将达到51.82亿。按照这个趋势,《你好,李焕英》极有可能笑到最后,成为今年春节档票房冠军。如果最终票房真超过50亿,将成为中国电影史第三部总票房超50亿元的电影,同时也排在中国电影总票房总榜第二名。
那么,不禁令人好奇,作为这部电影导演、编剧、主演以及投资方之一的贾玲,能从中赚到多少钱呢?
虽然片方、电影院等影片参与者对如何分账通常会涉及到部分商业机密问题,但是仍然可以通过公开信息计算出贾玲大概能通过这部电影获利多少。
中国电影票房分账方法
首先,所有影片收获的票房总额,即总票房,需要缴纳5%的电影事业专项资金;其次,需要缴纳3.3%特别营业税,由影院从总票房中直接扣划并缴纳。
上述两项,5%+3.3%=8.3%,被称作“不可分账票房”;而剩余的91.7%即为“可分账票房”或“净票房”。
此后,中国电影股份有限公司全资子公司中影数字电影发展(北京)有限公司会征缴净票房的1%至3%作为发行代理费,简称“中数代理费”。
最后剩下的这部分票房,即净票房扣除中数代理费后的票房,由电影院分享50%、院线分享7%,制片方和发行方共计分享43%。
若电影院与院线同属一家公司,则独享57%,即50%+7%;若制片方与发行方同属一家公司,则独享43%。
而出品方与发行方也会进行分账,一般情况下,发行方会与出品方约定,收取扣除了“中数代理费”的净票房的5%至15%作为发行代理费用。以此计算,出品方可获取28%至38%票房。
还存在一种情况,若某些影片在某个档期存在竞争劣势,为了增加排片率,出品方或者发行方还会承诺给影院或者院线返点。通常占扣除“中数代理费”的净票房的3%至5%。这种情况下,影院和院线则会拿到60%至63%。
片方怎么分?
在简单了解中国电影票房分账方式后,还需要了解这部电影片方投资份额。
具体来看,因《你好,李焕英》的出品方与发行方基本重合,因此姑且认为其出品方与发行方不存在分账问题。

《你好,李焕英》一共有7个出品方、19个联合出品方、4个发行方以及4个联合发行方,这笔钱将根据投资比例分配给各个出资方。
目前,虽然并不清楚各个出品方具体投资比例,但可根据两家上市公司的公告大致推算贾玲公司以及贾玲获取的收益。

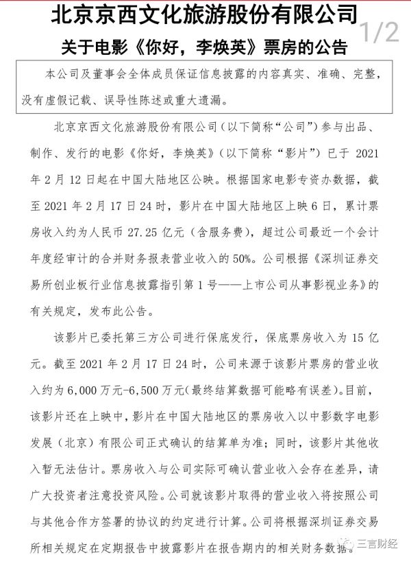
2月18日,北京文化以及华谊兄弟均公告了公司源于影片《你好,李焕英》票房营收。其中,截止至2月17日24时,北京文化来源于票房营收约为6000万至6500万元;
而华谊兄弟来源于票房营收区间约为860万元至1031万元。
截至2月17日24时,《你好,李焕英》票房破28亿元。那么结合北京文化与华谊兄弟公告,可知北京文化从这部电影获取的营收占比约为5.5%至5.96%左右;而华谊兄弟方面这个比例则是0.79%至0.95%左右。
从这个比例可知,北京文化从这部影片的营收占比在5.5%-5.9%左右,而华谊兄弟则是0.79%至0.94%左右。而《你好,李焕英》的出品方排名中,北京文化位列第一,而华谊兄弟则属于联合出品方。这意味着北京文化投资份额最高,华谊兄弟相对更低。
而贾玲的公司大碗娱乐则在这部电影出品方中排名第六,也就是说大碗娱乐收入范围低于北京文化,而要高于华谊兄弟。
如果按照收益最大化估算,大碗娱乐收益区间则约0.94%至5.96%之间。
按照目前总票房计算
截至2月19日18点30分,《你好,李焕英》总票房达到34.14亿元。
那么,按照前文所述分账方式计算,首先需要扣除“不可分账票房”:
不可分账票房=34.14亿元X8.3%=2.83亿元
“可分账票房”=34.14亿元-2.83亿元=31.31亿元
假设《你好,李焕英》的发行代理费为“可分账票房”的1%,那么“中数代理费”为31.31亿元X1%=0.31亿元。
最终,实际可分账票房为31.31亿元-0.31亿元=31亿元
这31亿元中,电影院分得50%,即15.5亿元;院线分的7%,即2.17亿元;而制片方、出品方方面分的43%,即13.33亿元。
至此可知,《你好,李焕英》出品方将根据比例分得这13.33亿元,那么贾玲能得到多少呢?
那么,按照目前总票房34.14亿元计算,大碗娱乐源自电影《你好,李焕英》营收区间约为1253万至7945万元。

贾玲本人持股大碗娱乐65%股份,那么贾玲则可获得约684万至5164万元左右收益。
按照预计票房计算
如果按照预计票房51.82亿元计算,也就是《你好,李焕英》下线后总票房计算贾玲从中获得的总收入,根据上述计算方式可知:
这部电影片方实际可分账票房约为20.23亿元。
再根据前面推算的大碗娱乐营收区间计算,则大碗娱乐营收区间约为1902万元至1.21亿元。根据贾玲持有大碗娱乐股份计算,贾玲收益区间为1236万元至7865万元。
实际情况中,贾玲还需要缴纳一定比例的个人所得税。另外,有媒体报道称贾玲在这部电影中片酬为5000万元,但未得到证实。
最大变数:保底发行
上述这一系列计算贾玲收益的方式,实际上忽略了一个重要变数,即保底发行问题。
北京文化公告中指出,《你好,李焕英》已经委托第三方公司进行保底发行,保底票房收入为15亿元。
之前有消息称这部电影保底方为儒意影业,但该消息并没得到确认。
所谓保底发行,通常有两种方式。一种是发行方买断,若票房达不到保底票房,对赌失败,发行方承担损失,出品方稳赚不赔。如果对赌成功,则发行方将获得保底票房后的全部超额收益;
另一种则是在保底票房基础上,多出的票房由出品方和发行方再按照一定比例分账,票房越高,发行方分的越多。
目前,《你好,李焕英》这部电影票房早已超过15亿元,因此保底方已经“稳了”。
但问题是如果贾玲的大碗娱乐不是保底方,那意味着票房越高,则贾玲收益就越少。
这部电影中,大碗娱乐只是出品方。如果保底方是此前传闻的儒意影业或者猫眼娱乐,那么无论哪一种对赌方式,同时作为出品方和保底发行方的儒意和猫眼都是赢家。而相对的,北京文化、大碗娱乐则会赚的更少。
按照超50亿元总票房推算,贾玲实际收益可能不到1亿元,是否感到惊讶呢?你认为贾玲能赚到多少钱,欢迎留言!
相关推荐
贾玲通过《你好,李焕英》能赚多少钱?答案你可能想不到
《你好,李焕英》背后:贾玲身上绑定了多少资本?
贾玲、王宝强“决战”电影院
《李焕英》靠什么逆袭《唐探3》?
疯狂春节档
谁是“史上最强春节档”背后的最大赢家?
今年春节档,营销变数多
春节档票房创了纪录,但中国观众只是偶尔看看电影
焦虑春节档
“就地过年”下的春节档:喜剧片仍一骑绝尘?
网址: 贾玲通过《你好,李焕英》能赚多少钱?答案你可能想不到 http://www.xishuta.cn/zhidaoview17248.html
推荐专业知识
- 136氪首发 | 瞄准企业“流 3930
- 2失联37天的私募大佬现身,但 3220
- 3是时候看到全球新商业版图了! 2809
- 436氪首发 | 「微脉」获1 2759
- 5流浪地球是大刘在电力系统上班 2708
- 6招商知识:商业市场前期调研及 2698
- 7Grab真开始做财富管理了 2610
- 8中国离硬科幻电影时代还有多远 2328
- 9创投周报 Vol.24 | 2186
- 10微医集团近日完成新一轮股权质 2181
