减掉1%的体重,大脑年轻几个月
许多人会在生活中某一时刻突然意识到自己变胖了,可能是察觉到腹部有赘肉,又或者年轻时的衣物穿不下。日常过度摄入的能量,日积月累地储存在了脂肪组织中,于是我们才知道“肥胖”来了。
尽管肥胖大多起源于口腹之欲,我们能看到的也只是堆积的脂肪,但肥胖的影响远不止这些。与消化系统相隔甚远的大脑,同样会成为肥胖的牺牲品。Neurology的一项针对瑞典人开展的长期追踪实验就发现,中年时经历超重或者肥胖,会显著提升往后患痴呆症的风险。
除此之外,《自然-代谢》的一项研究表明肥胖会显著影响我们的联想学习能力,是阿尔茨海默病和帕金森病等神经退行性疾病的风险因素之一。
根据PLoS Biology杂志的新研究,肥胖患者容易拥有过度摄入高糖食物的习惯,这会使体内循环系统中的胰岛素长时间处于高水平,久而久之,身体会产生胰岛素抵抗。换言之,细胞对胰岛素的反应和敏感性下降了。

许多表达胰岛素受体的组织会最先受到影响,例如脂肪组织和肝脏细胞。同时,胰岛素受体也广泛地在大脑中表达,包括对神经系统具有“清洁”功能的小胶质细胞。如同其他器官的细胞每天会产生废物和毒素,大脑的活跃工作也会累积大量死亡的神经元碎片和有毒蛋白。
在肥胖患者中,由于过高的胰岛素水平,小胶质细胞的活动也会受到影响。研究检测了决定胰岛素敏感性的PI3K蛋白变化,结果显示那些长期摄入高糖食物的个体,小胶质细胞的PI3K蛋白水平明显下调。除此之外,高糖饮食减少了小胶质细胞吞噬行为相关的Draper蛋白,小胶质细胞清除废物的能力因此减弱。

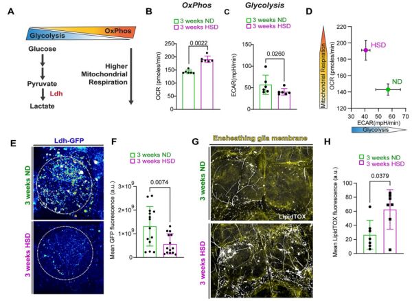
▲高糖饮食会影响大脑组织的代谢,甚至引起脂质堆积(图片来源:参考资料[3])
这种结果会在大脑引起一系列破坏事件,包括炎症、细胞死亡和再生受损。研究指出,肥胖引起的这些变化与大脑衰老时发生的非常类似,因此肥胖推动了大脑更早经历衰老。
逻辑上,只要严格遵循更健康的饮食方式,将体重降下来,就能够逆转肥胖带给大脑的负面影响。在eLife的一项研究中,科学家就证明了减肥对维护大脑健康、逆转大脑衰老是有潜在作用的。

该研究共招募了100多名志愿者,并且试验开始之前和结束后都接受了大脑成像,同时还会检测体重、肝功能和胆固醇水平。他们在试验期间需要坚持地中海饮食法,或者根据健康膳食指南来合理摄入食物种类。

▲eLife研究通过算法预测和实际扫描比对,确认减肥可以让大脑更年轻(图片来源:参考资料[4])
研究先让算法对300多名个体的大脑成像数据进行训练,以此让算法根据神经系统的连接状态来推断大脑的生理学年龄。在试验结束时,志愿者体重平均减少了约2.3千克,而根据生物学年龄预测,体重减轻的志愿者的大脑没有预期衰老得快。只要体重减少1%,就可以使大脑比预期要年轻9个月。
除了饮食习惯的变化,参与试验的志愿者还会定期参与运动,作者也表示,无论哪种方式,只要让体重降下来都会对大脑产生好处。当然,假如你现在还没有迈入超重或者肥胖的大门,一定需要控制好热量摄入,毕竟吃进去容易,减下来很难。
保持标准体重就能延缓大脑衰老,算不算一种很简单的方式了呢?
参考资料:
[1] Weight Loss Slows Aging in The Brain by Up to 9 Months, Study Finds. Retrieved November 16, 2023 from https://www.sciencealert.com/weight-loss-slows-aging-in-the-brain-by-up-to-9-months-study-finds
[2] Obesity linked to neurodegeneration through insulin resistance. Retrieved November 16, 2023 from https://medicalxpress.com/news/2023-11-obesity-linked-neurodegeneration-insulin-resistance.html
[3] Alassaf M, Rajan A (2023) Diet-induced glial insulin resistance impairs the clearance of neuronal debris in Drosophila brain. PLoS Biology (2023). DOI: 10.1371/journal.pbio.3002359
[4] The effect of weight loss following 18 months of lifestyle intervention on brain age assessed with resting-state functional connectivity. eLife (2023). DOI: 10.7554/eLife.83604
本文来自微信公众号:学术经纬 (ID:Global_Academia),作者:学术经纬
相关推荐
在不节食的情况下,我是如何减掉脂肪,增加肌肉的?
世界上最美好的事情发生了:多躺能减肥
如何克服对大脑最不利的7个习惯
大脑老化,工业化社会的代价?
一年十万,药不能停,第一批用上减肥神药的人怎样了?
银河系的“体重”,被中国科学家算出来了
逆转大脑衰老的关键分子,找到了
那只是食物,不是爱:关于进食障碍的一切
运动真的防痴呆:研究发现练的是肌肉,受益的是大脑
大脑的衰老,可以逆转吗?
网址: 减掉1%的体重,大脑年轻几个月 http://www.xishuta.cn/newsview99174.html
推荐科技快讯
- 1问界商标转让释放信号:赛力斯 95792
- 2报告:抖音海外版下载量突破1 25736
- 3人类唯一的出路:变成人工智能 25175
- 4人类唯一的出路: 变成人工智 24611
- 5移动办公如何高效?谷歌研究了 24309
- 6华为 nova14深度评测: 13155
- 7滴滴出行被投诉价格操纵,网约 11888
- 82023年起,银行存取款迎来 10774
- 9五一来了,大数据杀熟又想来, 9794
- 10手机中存在一个监听开关,你关 9519
