黑龙江一体育馆突发坍塌事故,已致3人遇难,俱乐部负责人被警方控制
本文来自微信公众号:每日经济新闻(ID:nbdnews),作者:杨煜 杨卉,编辑:段炼 文多 盖源源,原文标题:《黑龙江一体育馆突发坍塌事故,已致3人遇难!俱乐部负责人被警方控制!当地居民:以前没见过这时节下这么大雪…》,头图来自:新华社
据央视新闻,11月7日0时35分,黑龙江桦南县悦城健身体育馆部分坍塌事故现场完成救援。事故发生时,现场共有7人,其中3人自行脱险,1人轻伤,3人遇难。
发生该事故的场馆隶属于桦南县新阳光健身俱乐部,俱乐部负责人已被警方控制。事故原因正在进一步调查。
据央视新闻此前报道,事发体育馆楼梯为2层框架结构,建筑面积约2000平方米,坍塌位置为西侧2楼篮球区域,坍塌面积约为500平方米。

桦南县委宣传部一工作人员在接受媒体采访时表示,房顶坍塌与降雪有关。
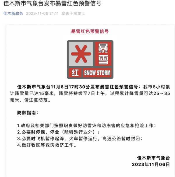
佳木斯市气象台11月6日17时30分发布暴雪红色预警信号:我市6小时累计降雪量已达15毫米,降雪将持续至7日上午,过程累计降雪量可达25~35毫米,请注意防范。

有桦南县居民在微信上向《每日经济新闻》记者表示,11月6日积雪深可达膝盖,以前这个时间还没有下过这么大的雪。
11月4日,桦南县政府针对暴风雪召开“防范应对当前极端天气工作会议”。据桦南县政府官网,会上要求,要对风险点位进行摸底排查,细化制定安全防范措施;宣传部门要持续发布和播出强降雪情况、各类防范措施、预警信息等,引导广大群众在强降雪期间尽量减少外出、减少车辆出行等。
桦南县位于黑龙江省东部,常与暴风雪“打交道”。据桦南县政府官方微信公众号,2020年11月19日,黑龙江省气象台也曾发布过一次暴雪红色预警信号,桦南县处于预警信号涉及的地区中。
11月7日凌晨,《每日经济新闻》记者拨通了黑龙江省气象局联系电话。接线工作人员介绍,佳木斯目前仍在降雪,11月7日黑龙江东部部分地区,如佳木斯、鹤岗、双鸭山等仍有暴雪。谈及此轮降雪量,上述工作人员表示:“量确实是不小。”
本文来自微信公众号:每日经济新闻(ID:nbdnews),作者:杨煜 杨卉,编辑:段炼 文多 盖源源
相关推荐
黑龙江一体育馆突发坍塌事故,已致3人遇难,俱乐部负责人被警方控制
齐齐哈尔体育馆坍塌致11人遇难,法律责任如何界定?
齐齐哈尔体育馆坍塌已致10人遇难,毗邻施工项目责任人被控制
齐齐哈尔体育馆事故,一个太过沉重的代价
坍塌之后,齐齐哈尔的全城送别
温岭大溪爆炸事故续:槽罐有裂口,原因不明
【虎嗅早报】《中国有嘻哈》音乐总监刘洲被刑拘;吉林省龙家堡矿业发生2.3级矿震,9人遇难
夏威夷山火已致106人死亡,遇难者遗体辨认困难
俄航客机起火多人遇难,拿着行李逃生无异于“杀人”
始于山野,归于山野,姜野徒步遇难始末
网址: 黑龙江一体育馆突发坍塌事故,已致3人遇难,俱乐部负责人被警方控制 http://www.xishuta.cn/newsview96869.html
推荐科技快讯
- 1问界商标转让释放信号:赛力斯 95792
- 2报告:抖音海外版下载量突破1 25736
- 3人类唯一的出路:变成人工智能 25175
- 4人类唯一的出路: 变成人工智 24611
- 5移动办公如何高效?谷歌研究了 24309
- 6华为 nova14深度评测: 13155
- 7滴滴出行被投诉价格操纵,网约 11888
- 82023年起,银行存取款迎来 10774
- 9五一来了,大数据杀熟又想来, 9794
- 10手机中存在一个监听开关,你关 9519
