一张罚单牵出1.5亿骗贷大案
筹划IPO上市多年未果,汉口银行又被监管部门开出大额罚单,且有时任员工被终身禁业。日前,国家金融监督管理总局官网披露,汉口银行及一支行被开出两张罚单,金额共计365万元。
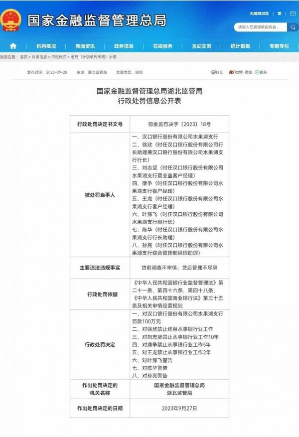
其中一张罚单指向汉口银行水果湖支行及多名时任员工。时任行长助理兼水果湖支行行长徐欣被终身禁业,时任水果湖支行营业室客户经理刘志坚、时任支行客户经理康争、王龙、时任支行副行长叶豫飞、时任支行行长助理陈华、时任支行综合管理部经理助理孙亮也被处以警告、禁业2年到10年不等的处罚。

10月7日,财联社记者查询发现,汉口银行水果湖支行的这份群体罚单,牵涉多年前的一起骗贷1.5亿、造成损失1.33亿元的大案,多名时任员工已被定罪判刑。
湖南某律师事务所律师向财联社记者表示,从汉口银行的案例来看,数额巨大的信贷发放,从基层信贷员到分行乃至总行审批人员都需要慎之又慎,确保尽调到位、合规放贷,否则造成坏账则难逃处罚。另外,此类处罚是否影响后续上市,要看涉案情节是否严重、负面影响如何等诸多因素。
汉口银行2022年年报显示,该行前十大股东中持股超过5%的包括联想控股(持股13.11%)、武钢集团(持股11.4%)、武汉金控集团(持股9.78%)、武汉开发投资集团(持股6.99%)。

涉及多年前1.5亿骗贷案,信贷人员未按程序核查被骗
汉口银行水果湖支行的7人罚单到底牵扯何事?10月7日上午,依据中国裁判文书网等公开渠道,财联社记者找到了相关信息。
据相关文书披露,2012年7月,河南迪汇达实业有限公司(下称迪汇达公司)向汉口银行水果湖支行申请贷款,刘志坚以主办客户经理、康争以协办客户经理参与办理迪汇达公司的贷款业务。
按照银行规定,刘志坚、康争、王龙三人小组需要与借款人下游购销商河南氯碱化工、氯碱发展当面会签三方协议,前往迪汇达公司及下游企业进行实地调查、搜集相关资料。但是,三人小组未按规定亲访、亲核有无真实的应收款项等,仅限于对资料形式上的审查。
据刘志坚自称,按照银行规定,询证函要求银行相关员工跟借款人一起去下游企业找财务核实并盖章确认,目的是为了核实借款人还有多少应收账款未收回,业务开展是否正常,使得开出汇票有一个基本依据。但在实际操作中,自己是安排组员康争、后期由王龙操办这个事情。
刘志坚还称,“我们在找氯碱发展人员盖章时,在氯碱发展办公楼一楼大厅遇到一位自称是该公司员工,表示领导在开会,其代劳盖章就可以。过了20分钟左右,这个人就把盖好章的三方协议交还给我。事后我才知道这个印章是假的。”
此后,刘志坚、康争、王龙在对《关于迪汇达实业有限公司1.5亿元净敞口授信调查报告》中未如实报告未按照要求面签三方协议,而是出具“拟同意该公司融资申请”的结论,报汉口银行水果湖支行审批,之后由该支行报汉口银行总行审批,最终以贸易链融资形式为迪汇达公司发放1.5亿元授信额度。
当年11月份,迪汇达公司一笔2000万元的贷款要到期还款,刘志坚随即和迪汇达公司进行联系,试图要求对方及时还贷,但此时迪汇达公司相关负责人已经无法联系,只得和汉口银行水果湖支行进行汇报。
汉口银行水果湖支行相关高管表示,发放贷款还不上后之后,银行人员到平顶山找到了迪汇达公司负责人付建甫,这才了解到厂里之前就背负了民间债务,早已经营不下去。
造成汉口银行实际损失1.33亿元,多人被判刑
那么,这笔1.5亿元贷款最终有没有追回?据相关文书披露,2013年11月,汉口银行将迪汇达公司1.5亿元债权以1500万元的价格转让给长城资产管理公司。经统计,造成汉口银行的实际损失为1.33亿元。
在警方的调查下,相关真相相继浮出水面。据了解,朱存、朱大彬伙同付建甫(在逃),在经营河南迪汇达实业有限公司的过程中,于2011年至2012年间,为从武汉市武昌区汉口银行水果湖支行获取贷款,使用伪造的迪汇达公司业务下游企业河南神马氯碱化工股份有限公司、河南神马氯碱发展责任有限公司印章,与汉口银行签订《货款支付三方合作协议》,并冒用氯碱化工、氯碱发展的名义在汉口银行下发的核实迪汇达公司有无应收账款的《询证函》上进行虚假确认。
检方认定,朱存、朱大彬骗取汉口银行开具的银行承兑汇票172张,票面金额共计人民币3亿元,造成汉口银行损失人民币147875000元。
2013年11月,汉口银行将迪汇达公司的10笔债权共计1.5亿元以1500万元的价格转让给中国长城资产管理公司(含相应担保合同项下的所有主债权、从权利全部转让)。据此汉口银行的实际损失为132875000元。
2017年7月5日,朱存被公安机关抓获归案。朱大彬因犯非法吸收公众存款罪被郑州市某法院判处有期徒刑,其在服刑期间被押解回汉。一年之后(2018年6月13日),刘志坚到公安机关投案,康争、王龙两人陆续到案。
在法院审理环节,王龙表示,签订三方协议没有和下游公司当面接触,后来发现协议上面的印章是伪造的,确实存在失职。
2018年下半年,当地法院一审裁定,朱存、朱大彬破坏金融管理秩序,合谋以欺骗手段取得承兑票据,给银行造成特别重大损失,其行为均已构成骗取票据承兑罪。最终,朱存犯骗取票据承兑罪,判处有期徒刑六年六个月,并处罚金人民币200000元;朱大彬犯骗取票据承兑罪,判处有期徒刑六年六个月,并处罚金人民币200000元;连同犯非法吸收公众存款罪被判处的有期徒刑三年六个月,并处罚金人民币130000元;决定执行有期徒刑九年六个月,并处罚金人民币330000元。
2019年7月,当地法院一审裁定,刘志坚、康争、王龙身为银行工作人员,违反国家规定,不按要求严格审查借款人的贷款资料及偿还能力而发放贷款,数额特别巨大、并造成特别重大损失,三人的行为均已构成违法发放贷款罪。最终,法院以违法发放贷款罪,判处刘志坚有期徒刑5年;判处康争有期徒刑3年,缓刑4年;判处王龙犯违法发放贷款罪,免予刑事处罚。
本文来自微信公众号:财联社 (ID:cailianpress),作者:彭科峰
相关推荐
几份罚单牵出6亿集资诈骗大案
养猪巨头正邦,陷入“骗贷”风波?
韦博英语暴雷背后,牵出场景分期漏洞困局
揭秘“网贷”如何变“网骗”:自建资金池,大发假标的
银行消费贷价格战正酣,能贷得出去吗?
巨额罚单背后:反垄断求生欲大考验
消费贷穿马甲入楼市:贷款用途审核有漏洞
不合规现金贷平台出清 黑中介年入千万时代终结
5939万!环迅支付领到第三方支付机构史上最大罚单
谷歌又挨罚:累计上百亿罚单背后的一场暗斗
网址: 一张罚单牵出1.5亿骗贷大案 http://www.xishuta.cn/newsview93195.html
推荐科技快讯
- 1问界商标转让释放信号:赛力斯 95792
- 2报告:抖音海外版下载量突破1 25736
- 3人类唯一的出路:变成人工智能 25175
- 4人类唯一的出路: 变成人工智 24611
- 5移动办公如何高效?谷歌研究了 24309
- 6华为 nova14深度评测: 13155
- 7滴滴出行被投诉价格操纵,网约 11888
- 82023年起,银行存取款迎来 10774
- 9五一来了,大数据杀熟又想来, 9794
- 10手机中存在一个监听开关,你关 9519
