降职降薪!启明创投严肃处理“尽调违规”事件
来源:猎云网,文/盛佳莹曾成功投出美团、小米、知乎、B站的启明创投最近卷入一起“窃听商业信息,尽调违规”的事件。
一时间,让创业者跟投资人的信任关系,笼罩了一层微妙的气氛。
9月29日,启明创投针对该事件发布了内部调查公告。对涉及的三名员工分别做出了严肃处理,包括停止投资活动、降职、降薪等。

在事件披露的当天,启明创投创始主管合伙人邝子平便代表主管合伙人团队在公司发出内部信称:“我们对这样的事件竟然发生在我们同事身上极其震惊。这种行为和启明的价值观完全背道而驰。” 同时,启动内部调查。
在此次公布的内部调查公告中,启明创投再次表示此种行为背离了启明创投的价值观。
“窃听”风波
事件起因是9月13日晚间,“佩妮Penny的世界”发布《投资人套商业机密都这么明目张胆》一文,指出有创始人在与投资人线上路演时,在未被事先告知的情况下,竞争对手企业创始人以该投资机构“合伙人”名义上线,有套取商业信息的嫌疑。
根据该文披露的录音内容显示,AI+3D引擎创业公司Orillusion创始人白景文是在中途切换电脑准备展示产品demo时,看到这家知名机构“合伙人”上线,却顶着融资金额远超他们的友商创始人头像。
根据录音显示,交谈中,白景文对该“合伙人”的身份提出了质疑。而投资人先是沉默不语,随后说"完了完了完了",随即“合伙人”匆匆下线。
在录音后面的部分,投资人承认了这个顶着合伙人名字,就是他们投资过的友商创始人,但同时,该投资人对白景文表示:“想要一些行业判断,你可以理解成一种第三方尽调。”
在该文中,指出涉及机构为“QM创投”、“一家非常老牌的双币基金”,一时间,启明创投被网友“对号入座”,迅速在一级市场引起极大轰动,启明创投也被推到了风口浪尖。
随着事件不断发酵,当晚,启明创投创始主管合伙人邝子平在公司发出了内部信,措辞激烈,他表示:“我们对这样的事件竟然发生在我们同事身上极其震惊,这种行为和启明的价值观完全背道而驰。不管项目团队的出发点是什么,也不管这个事件是否被‘逮到’,都是绝对、绝对不允许发生的!”
第二日,启明创投对外公开发布声明,表示对此事的发生表示极为震惊,并重申这一行为和启明创投的价值观完全背道而驰,表示绝不容忍。
同时,启明创投表示已启动内部调查,将根据调查结果对相关责任人严肃处理。
严肃处理,三位员工降职降薪
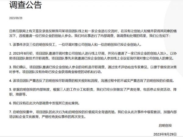
根据启明创投公布的内部调查公告,明确了该事件涉及三位员工,一位尽调对象公司创始人和一位启明创投已投企业创始人。
根据公告,启明创投将此事件定性为“尽调违规”而非网传的“窃听商业秘密”。
在公告中,启明创投梳理了事件经过,表示在今年8月初,项目团队邀请尽调对象公司创始人进行线上尽调,并另行邀请了一家已投企业的创始人加入,以协助项目团队做技术尽职调查。项目团队事先未就邀请已投企业创始人参加线上会议征询尽调对象公司创始人的意见。
启明创投确认,项目团队邀请已投企业创始人参会的动机是尽职调查,通过技术评估给出专家意见,以便于做投资决策时参考。项目团队没有协助已投企业获得商业秘密的动机和行动。
对该事件,启明创投再次重申严重违反其尽职调查的相关规则和流程,沟通过程中的不诚实也严重违背了启明创投的价值观。
依据启明创投的内部制度,根据三人的工作分工和职责,对此做出了停止投资活动、降职、降薪等处理。
并表示在此次内部调查中发现其它类似案例。
启明创投成立于2006年,专注于投资科技及消费、医疗健康等行业早期和成长期的优秀企业。旗下管理着11支美元基金,7支人民币基金,已募管理资产总额达到95亿美元。
作为业内一家知名VC,启明创投已投资超过530家高速成长的创新企业,其中有超过200家上市及合并等退出,有70多家企业成为行业公认的独角兽和超级独角兽企业。曾投出过小米集团、美团、哔哩哔哩、知乎、石头科技、文远知行、壁仞科技、优必选等明星公司。
在今年投募资艰难的大背景下,此次事件的发生,让创业者跟投资人的信任关系,更是笼罩了一层微妙的气氛。
邝子平在内部信中表示:“我们之所以能17年一步一步走过来,离不开企业家对我们的信任,这是我们的命根,决不能动摇!”
此前,邝子平也曾说:“对一个企业来讲,企业家其实是挺孤独的,在他发展的路途当中,很需要有一个知心人能够经常跟他去做思想工作”。
这份启明创投想要与创业者之间的信任和知心,如今或许有了一条裂缝,需要启明创投花更多的时间和实践来弥合。
发布于:北京
相关推荐
降职降薪!启明创投严肃处理“尽调违规”事件
启明创投回应“信息套取”:确有其事,严格杜绝再次发生
解约应届生,员工降薪:锂电龙头中创新航“刹车”
从瑞幸咖啡事件看如何尽调互联网企业
尽调GP,LP有三种角度
我刚收到了降薪通知
一笔尽调「卧底」三年,VC/PE看呆了
36氪独家丨启明创投大震荡
老炮LP是如何做尽调的?
启明创投宣布沈劲担任投资合伙人
网址: 降职降薪!启明创投严肃处理“尽调违规”事件 http://www.xishuta.cn/newsview92493.html
推荐科技快讯
- 1问界商标转让释放信号:赛力斯 95792
- 2报告:抖音海外版下载量突破1 25736
- 3人类唯一的出路:变成人工智能 25175
- 4人类唯一的出路: 变成人工智 24611
- 5移动办公如何高效?谷歌研究了 24309
- 6华为 nova14深度评测: 13155
- 7滴滴出行被投诉价格操纵,网约 11888
- 82023年起,银行存取款迎来 10774
- 9五一来了,大数据杀熟又想来, 9794
- 10手机中存在一个监听开关,你关 9519
