热锅上的预制菜
预制菜又摊上事了。
9月开学以来,“预制菜进校园”的话题引发了广泛关注。据媒体报道,事情的起因是,江西某地的中央厨房给当地公办幼儿园配送预制菜,因食物质量差、口感差、配送不及时,部分学生出现身体不适,引起了家长的愤慨和投诉。
一时间,公众对校园食品安全问题、对中央厨房集中配餐的担忧,开始在多地蔓延。与此同时,预制菜也成了热锅上的蚂蚁。
“抵制预制菜进入校园”的话题登上多个网络平台的热榜。虽然多地教育部门回应没有使用预制菜,但还是有学生家长自发组成了“抵制预制菜”的交流群。
部分家长的观点是,预制菜可以吃,但不适合所有人,长期食用会对学生的健康不利。有家长表示,可以使用预制菜,但是必须公开透明,让大家监督,且给家长自由选择权。
不少人对预制菜的印象是“割韭菜”、暴利,但客观地说,这并不能代表这个新兴事物的全貌。更让从业者焦虑不安的是,伴随预制菜渗透进更多场景,一些人认同预制菜是食品工业化、规模化生产的必然产物,而且要以科学的态度去看待食品安全,但同样不支持预制菜。
这些消费者担心的是,当预制菜走进大大小小的餐馆甚至校园,压缩的是中餐文化讲究的现炒、锅气,还有那些刻在我们记忆中、又没法复制的味道……
我们或许可以借着此次“抵制预制菜进校园”事件,一窥行业矛盾与未来走向。
一、预制菜为什么不受待见?
要问这两年争议很大、热度却很高的事物是什么?预制菜大概率榜上有名。

先厘清什么是预制菜,顾名思义,它是预先制作好的菜,至少是半成品。广义的预制菜按处理方式分类,可以分为即食、即热、即烹、即配。这四种预制菜依次对冷链要求更高、保质期更短、新鲜度更高、目前的工业化程度更低。
八宝粥这类打开就能吃的是即食菜;用微波炉或加水热一下就能吃的,例如自热火锅,是即热菜;冷冻炸鸡、半成品的水煮鱼等,需要简单烹饪才能吃的是即烹菜;按份分装的半成品,比如鱼片、小块肉等是即配菜。
从这次“预制菜走进校园”的风波来看,家长们之所以“抵制”,是认为预制菜不安全、不健康,有大量添加剂,认为如果长期吃预制菜,会影响未成年学生的生长发育和身体健康。
这几点也是多数人对预制菜的印象,我们一一来看预制菜冤不冤。
很多家长担心预制菜的食品安全问题,预制菜从业者刘度说,这样的顾虑不无道理。
预制菜行业目前没有准入门槛,企业生产过程中执行的是行业标准和团体标准,这个新生行业还需要全国统一的强制性标准,包括国家食品安全标准和国家生产标准,以此来规范企业、打消市场疑虑。
北京至普律师事务所主任、首席合伙人李圣对“定焦”表示,预制菜进入校园,需要具备两个条件,那就是菜品营养和食品安全。“只要符合相关法规标准,预制菜的安全性无需过度担忧,但安全未必健康,未成年人属于特殊群体,他们的食品安全更是要有别于普通成年人,应当更为审慎。”他补充道。
是否健康,是人们对预制菜的普遍疑虑之一。不少人在网络上刷到过料理包的视频,认为预制菜不新鲜,很多黑心商家为了让食材保存更长时间,加了大量添加剂。
食品行业从业者祁南对此表示,以现在的技术水平,食材保鲜不是难题。正规厂家都是用液氮冷冻技术对食材进行保鲜,这项技术已在行业里广泛应用,且成本可控。
他补充说,市面上有大量预制菜做得很重口,重油重盐、食材一般,消费者对预制菜有不太健康的印象,也不冤。
抵制“预制菜进校园”的声音中,还有一类非常有代表性。他们反对的不是预制菜本身,而是用了预制菜但不告知。
对美食颇有研究的消费者朱云说,“与其点外卖,吃到的是料理包,还不如自己买预制菜,性价比更高。”她最担心的是,去高档餐厅,花着吃现烧菜的钱,和去平价餐厅,吃的是同一个供应商的产品。
不管是所谓的“预制菜进校园”,还是点外卖、餐厅用餐,消费者都希望拥有知情权和选择权。祁南告诉“定焦”,比如,建立预制菜提前告知制度,哪些菜是半成品做的、供应商是哪家,哪些菜是现炒现做的,餐厅可以根据价格做区分,让消费者自主选择。
李圣称,根据《消费者权益保护法》,学校餐厅使用预制菜,应尽到明示、提醒义务,学生和家长可以选择消费或不消费,反之则涉嫌侵害消费者的知情权和选择权。预制菜假冒现做菜更涉嫌虚假宣传和消费欺诈。
二、遍地都是预制菜?
很多人谈预制菜色变,是认为它短短几年时间就已经渗透进餐馆、校园甚至家庭,躲不掉、避不开。事实真的如此吗?
关于校园渠道,刘度表示,暂时还没有数据能表明,预制菜已经批量进入了校园。他透露,的确有一些做团餐的预制菜企业在开拓校园渠道,但阻力很大,因为舆论对预制菜的印象不好。
在消费者的这种认知下,我国预制菜渗透进家庭场景,同样需要时间。不过,疫情至今,因为这个产业在C端(指的是供给家庭型消费者)一直比较热闹,也给了很多消费者一种“遍地都是预制菜”的感觉。

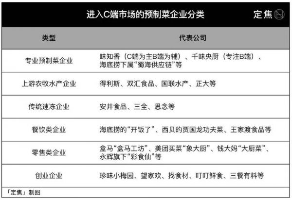
加入C端预制菜大军的,包括味知香这样的专业预制菜公司,得利斯这样的水产公司,三全、思念等传统速冻企业,还有离消费者最近的餐饮连锁,如海底捞、西贝等,零售类玩家如盒马、永辉、美团买菜等,以及一大批创业公司。
但真的让很多人开始“反感”预制菜,原因在于,B端的渗透率过高。如同朱云所说,作为消费者,如果暂时不接受预制菜,可以不买,但点外卖、下馆子,大概率避不开预制菜。
有机构测算,2023年我国预制菜市场空间约8000亿元,C端占比20%;B端占比80%,主要是团餐、餐饮正餐、乡厨渠道等。
疫情以来,预制菜在B端餐饮更加普及。原因不难理解。餐饮从业者刘一卓分析,首先,一些商场不允许使用明火烹饪,那很多餐饮店就要用预制菜;其次,也是最重要的一点,使用预制菜的经营压力相对较小。
刘一卓从产业链上下游了解到,有七到八成餐厅正使用预制菜,有九成连锁餐厅不同程度地用着预制菜。比如,有的餐厅用的是分切好的肉片、净菜,有的用的是则是已经调过味的深加工产品。
不光是人力有限的小饭馆热衷于使用预制菜,其实很多大B餐饮一直都是预制菜大户。它们的预制菜来源,主要是中央厨房或专业预制菜公司。例如,千味央厨的客户包括华莱士、肯德基、真功夫、九毛九、海底捞、老乡鸡等;得利斯的客户有海底捞、正新鸡排等。
需要补充的是,专业预制菜企业,也会通过经销商渠道供应给小B客户。
对于疫情期间受损严重的B端餐饮来说,不论是街边小店还是头部连锁,使用预制菜都是一笔更划算的买卖,甚至是物竞天择的必然。
刘一卓对“定焦”说,一二线城市餐饮店房租压力很大,如果全部现炒,人力、食材的成本也很高,如果部分用预制菜,就不需要那么多厨师,而且因为预制菜制作速度更快,外卖效率、堂食翻台率都会翻倍。
不止一位受访者提到,出于降本增效、供应稳定、口味标准化种种目的,B端餐饮对预制菜需求只会越来越迫切。
三、预制菜还能洗白吗?
无论是否愿意承认,今天的我们,已经很难避开预制菜了。在祁南看来,这个难以抵挡的趋势,让预制菜更难“洗白”了。
值得玩味的是,从业者和消费者眼中的中式预制菜,本身就是一体两面的存在。
在预制菜创业者潘潘看来,消费者无需闻预制菜色变,预制菜不能被一竿子打死,网络上曝光的外卖料理包和连锁品牌用的预制菜,有非常大的区别。多数连锁餐饮产品品质安全、口味、营养健康,是有保证的。
对于食品安全问题,多位从业者都表示,理论上,大牌的预制菜比小餐馆现做的,更加安全。
但从“预制菜进校园”引起轩然大波能看出,这些宣传和“解释”,消费者并没有完全买账。
刘度感叹,很多人知道,肯德基、麦当劳用的也是预制菜(具体是即烹菜),但中餐预制菜似乎更“招黑”。
直接原因在于,人们吃到“难吃”的预制菜的概率太高了。
这是因为,C端预制菜在疫情催化下被吹上风口,进入者众多,市场规模接近万亿,但集中度很低,大量小企业不具备菜品研发能力、冷链物流能力,生产出的预制菜很难保证口味。
前文提到,预制菜的保鲜技术已经不是难题,但决定一道菜口味的,还有企业的研发能力,也就是,愿意砸多少钱研究菜品的口味复原。而中餐有八大菜系,每个类型的菜品需要的研发能力、原料工艺、生产设备都不同,对资金要求很高。
一道预制菜要想保证口感,还需要全程冷链运输。而我国的冷链物流基础设施发展相对滞后,企业要支付更高的冷链物流成本。一位物流行业从业者透露,很多企业本身没有实力使用全程冷链,还有不少浑水摸鱼的企业钻空子,这些企业推出的预制菜,口味没法保证。
另一个不得不提的客观原因是,C端预制菜发展时间短,行业需要时间摸索,市场教育更是任重道远。
虽然餐厅里早就开始用预制菜,但它进入C端视野也就3年时间。有餐饮供应商对“定焦”介绍,疫情之前,有企业踏入C端预制菜领域,但规模普遍很小,直到2020年下半年,疫情助推,资本下场“撒钱”,更多企业才开始面向C端市场加大营销投入,预制菜三个字频繁出现在公众视野。
但到目前为止,预制菜只进入了部分高线市场,绝大多数人还分不清什么是预制菜。潘潘举了个例子:有些餐馆标榜自己没有用预制菜,就能吸引一波食客,但其实很多餐馆只是没用消费者认为的料理包,但会用即烹菜、即配菜。
最后,不得不说,预制菜行业还面对不少“超纲题”。
潘潘对“定焦”表示,很多经典中餐有不同的做法,甚至有咸甜之分。口味差异,以及食品安全风险,都让舆论对预制菜的评价褒贬不一。这其中有一类代表性的声音,“中餐有必要工业化吗?”
站在从业者的角度看,预制菜的口味更标准化、更稳定高效,更适应高度城市化的今天,它的加速渗透恰恰反映了我国的食品工业化、餐饮连锁化进程在提速。“目前预制菜的主流受众是想省钱、省时间的人,他们对高性价比的预制菜有很强的需求。”潘潘说。
但当大量预制菜的口味不及格时,反对的声音就越来越大。就像每个人心里都有一种“妈妈的味道”,我们的饮食不光是色香味,还有文化的部分。这是中餐的魅力所在,但在大城市化的今天,也是预制菜从业者不得不考虑的时代情绪。
在美食的生命力与工业化进程之间寻找平衡,又何尝不是我们每个人的课题呢?
应受访者要求,文中刘度、祁南、朱云、刘一卓、潘潘为化名。
本文来自微信公众号:定焦(ID:dingjiaoone),作者:向园,编辑:方展博
相关推荐
新一轮的餐桌升级从预制菜开始
预制菜的创新陷阱
预制菜玩家瞄上新风口,有新品牌两周卖出上百万
预制菜「救命」火锅超市
预制菜风口下的“舌尖英雄”
预制菜是餐饮行业的下一个千亿级风口?
不好卖的预制菜,开始“拦截”上班族
“小龙虾刺客”难救预制菜
一位北京白领,决心逃离预制菜
降温之下,谁还在追进预制菜?
网址: 热锅上的预制菜 http://www.xishuta.cn/newsview91286.html
推荐科技快讯
- 1问界商标转让释放信号:赛力斯 95792
- 2报告:抖音海外版下载量突破1 25736
- 3人类唯一的出路:变成人工智能 25175
- 4人类唯一的出路: 变成人工智 24611
- 5移动办公如何高效?谷歌研究了 24309
- 6华为 nova14深度评测: 13155
- 7滴滴出行被投诉价格操纵,网约 11888
- 82023年起,银行存取款迎来 10774
- 9五一来了,大数据杀熟又想来, 9794
- 10手机中存在一个监听开关,你关 9519
