怎么看国航飞机严重颠簸这事?
本文来自微信公众号:停机坪 (ID:tingjiping789),作者:停机坪大表哥,原文标题:《怎么看国航飞机下降几千米又上升几千米?》,头图来自:视觉中国
7月10日,多位网友在社交平台称,上海飞往北京的CA1524航班,在空中遭遇了严重颠簸。其中,科普博主邢立达称,自己也是乘坐该航班飞机时遇到颠簸,“空姐和乘客被甩到了顶面”,颠簸结束后,乘客都坐在座椅上,飞机最终晚点时间不长,抵达原定目的地北京,受伤乘客及空乘人员暂时留在机舱内,其他人正常离开。

图源:微博
后来,据小道消息,全体乘务组留下开会,然后受伤乘务员才去了医院。
近半年来,随着航班量的恢复,各种各样的民航“风波”都会被舆论无限放大,包括之前发生的打架、争吵、延误等等,也包括类似这次的颠簸。
但有时候,网友的主观感受不见得准确,比如昨天:

图源:微博
“下降几千米,又上升几千米”,我非常理解旅客对于颠簸的恐惧,但如此描述确实有些夸张,其实通过飞常准,我们可以看到航班的飞行数据:

上图蓝色线条可以看出,飞机在16点20分之后才开始下降,并没有出现上升几千米下降几千米这种情况。
不过这个问题,我认为应当辩证地看:旅客对飞机颠簸如此害怕与紧张,其实并不是一件坏事,最起码,对于普及“飞行全程要系好安全带”这件事来说是有益处的。
作为乘务员,我相信每个人都有跟旅客在客舱里就“系好安全带”这个事喋喋不休的经历——是的,就是有个别旅客,认为自己以前不系安全带一点事儿都没有,所以喜欢罔顾自己和他人的安全,在飞机上逞能,乘务员明明是为其安全着想,他却因此对乘务员进行投诉。
如此新闻多一些,想必这种旅客会越来越少吧。只不过,作为媒体,更要科学地引领公众看待飞机颠簸这个问题,应当让大众明白:哪种情况算“重度颠簸”,哪种情况下的颠簸要立刻就近坐好,哪种情况下的颠簸不能去洗手间等等。
有人可能不理解,上百吨重的一架飞机,在天空中风里来雨里去怎么就会像个玩具一样被抛来抛去呢?因为飞机再大,它也大不过天空,每个人都要对大自然心存敬畏,对于坐飞机来说,敬畏最基本的体现就是“在飞行全程中牢牢系紧安全带”。
那今天借机再重复一下,关于飞机颠簸的知识。
在我们空乘的培训课程里,颠簸一般分三种:轻度、中度、还有重度。各公司叫法可能不同,但意思基本是一样的,我们之所以分这么仔细,是因为需要针对不同程度的颠簸,采取不同的处置方法。
如果你是旅客,当你坐在座位上,正看着窗外发呆,突然感觉到飞机在晃动,还有点娇喘的感觉,那就是遇到颠簸了,说得更具象一点,你杯中的饮料会晃动,但不至于洒出来,你肚子上的安全带有点被拉紧的感觉。
不要慌,乘务员会继续服务,不过会更加谨慎一点,一般就不提供热饮或者只提供半杯给你,当然了,这时候,我们会提醒所有旅客系好安全带,而作为旅客,也要乖乖的系好安全带,如果你正在厕所门口排队,记得抓一下可以固定自己身体的扶手。
如果飞机不仅仅是娇喘,你觉得它在咳嗽,饮料都洒出来了,安全带被拉得很紧了。如果你在过道里,发现自己根本走不了路,如果你正在洗手间里,发现自己都站不住了,那么,这种程度的颠簸,就叫做中度颠簸。
这时候,我们肯定要暂停服务了,还要把餐车拉回服务舱,固定好一切松散物品就不用说了,也要系好自己的安全带。
而作为旅客,首先不要慌,对于我们这些天天飞的人来说这是小事情,颠啊颠的就习惯了,把安全带系紧,如果你没有在座位上,请用最快速度回到座位上,如果你离你的座位太远,那就找最近的空座坐下,如果周围没有空座,那就蹲下,每个座位下方会有一个行李档杆,闪烁着金属材质的光芒,狠狠抓住它。
千万不要站在客舱里撕扯别人的座椅最上面的布套,那东西都没办法固定你的身体——也不要拽人家其他旅客的头发。
如果你在厕所里,不管蹲着还是坐着还是站着,厕所里有不同高度、不同角度的扶手让你抓,两手都要抓,两手都要硬。
好了,如果你觉得飞机不仅仅是在咳嗽,它开始打喷嚏!而且桌板上的东西已经开始往地上掉落,甚至在你眼前有物品在飞起,一步也在客舱里迈不出去,甚至脚都有点离地,请注意,你遇到了重度颠簸。
作为空乘,我们必须立即停止服务,就地固定餐车,把所有热饮放进餐车内,然后,找空座坐下,系紧安全带。
如果没有空座怎么办?这时候,我们就会喊出很多人听说过的那句:“请抱紧我!”是的,我们需要就近坐在旅客身上,还要大声提醒懵掉了的旅客紧紧把我们抱住,不过,除了坐在旅客身上,我们也会选择蹲下抓住行李挡杆,但这样无法有效地控制餐车,这大家伙要是飞起来,那可真是血淋淋的一大片。
作为旅客,这时候你应该干什么?如果你已经坐下了,那还好,用手撑住一些可以固定你身体的位置,毕竟晃来晃去的不舒服,尽量不要大呼小叫,紧张的气氛会让其他人更紧张,就怕心理素质比较差的会吓晕过去。
如果你在厕所,赶紧出来坐好,你靠双手是基本上控制不了自己的身体的,如果你在过道里站着,那就直接坐在地板上,或者蹲下,抓住行李档杆,一切以控制自己身体为重,千万别在乎形象。
如果空乘就在你旁边,请帮她控制一下餐车。
需要提醒大家一点的是,在遇到颠簸的时候,除非特别紧急,请不要按呼唤铃,空乘人员首先要保障自身安全,才能去帮助更多的人。客舱中的每个人都必须要固定身体,空乘也并没有长三头六臂。
记得有一次,中度颠簸挺严重的,一旅客连按三个呼唤铃,我以为出啥大事了,手脚并用艰难爬过去,他优雅地说:“给我倒杯橙汁”,一点都不夸张,当时我都想拿桶橙汁浇他脸上。
当然,我们不能指望所有旅客都能明白严重颠簸有可能会引发的后果,所以,当出现颠簸的时候,旅客按铃,空乘们还是要先广播暂停服务,然后再视情况决定要不要出去。
还有一个危险源:大件行李。我不止一次跟大家聊过,那种很重的箱子,和那些被塞得满满的,需要空乘用两只手使劲按才能关闭的行李架,在严重颠簸的时候,可能给你们旅客带来灭顶之灾。
对于录视频这件事,我个人感觉,如果只是想记录一下这个经历,如果你能控制住自己身体确保手机不会飞出去砸到别人,那录视频是你的自由。
但航班落地后,请尽量不要四处发布并制造“危险”的论调和热点,毕竟,很多旅客认为的“特别可怕的颠簸”,可能真的只是自己吓唬自己的小场面。
此外,这次晴空颠簸事件也提醒大家一定要建立“飞行全程系好安全带”的意识。
首先,系紧安全带,是对自己的安全负责。
飞行中失去安全带的保护,一旦发生严重颠簸,极有可能造成摔伤。
其次,系好安全带,也是对其他旅客负责。
从其他旅客安全角度来讲,当身边某位旅客不系安全带,如果发生严重颠簸,身边某位不系安全带的旅客被颠到飞起,从空中落下时容易砸到其他旅客,造成更多人员受伤。
同时,故意抗拒机组安全管理不系安全带,也可能会给身边其他旅客带来不好的示范效应,首次乘机的旅客看到后会认为“原来安全带不系也没啥事儿”,未成年旅客如果模仿这种不安全行为,可能会认为“不系安全带是一种很酷的勇敢行为”,会在一定程度上产生误导作用。
再者,系好安全带,也是在履行遵守客舱安全秩序的法定义务。
乘务员最主要的职责就是维护客舱安全。在安全检查程序中指示每名旅客遵照安全规定落实安全乘机要求,发现有旅客存在不系安全带等不安全行为,会立即进行提醒纠正。
如果遇到不服从客舱安全管理的旅客,就会浪费许多时间来进行沟通,而浪费掉的这个时间,要么是在起飞前的滑行阶段,要么是下降前的安全检查阶段,这就意味着,飞机无法在起飞前或落地前完成客舱安全准备。
2021年5月份,在某航重庆至上海的航班上,旅客余某在飞机滑行过程中不听机组劝阻,始终拒绝系好安全带,造成航班安全检查程序无法完成,导致航班被迫滑回停机位,延误近2小时。重庆机场公安分局依据《中华人民共和国治安管理处罚法》第二十三条第一款第(三)项相关规定,对余某给予行政拘留5日的处罚。
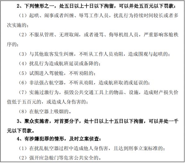
民航局公安局印发的《民航公安行政处罚裁量基准》共明确了14大类的违法情形和处罚基准。包括:冒用他人身份证件、使用伪造证件购票、乘机;伪报品名托运或在货物中夹带危险品;随身携带或交运违禁物品,乘坐民用航空器;随身携带或交运枪支、弹药、管制器具,乘坐民用航空器;扰乱机场、航空公司正常运营秩序;扰乱机场公共场所秩序等情形。

诸如乘机旅客不服从管理、无理取闹,或者谩骂、侮辱机组人员,严重影响客舱秩序,处五日以上十日以下拘留,可并处五百元以下罚款。

民航飞机的属性始终都是公共交通工具,所谓千年修得同船渡,几百号人能同时坐在一架飞机上,大家的命运从登机那一刻起就连接在了一起,为了我们大家的起落安妥,大家一定要严格遵守客舱秩序,听从机组人员的安全指引,对自己的安全负责,也为他人的安全负责。
开开心心的登机,平平安安的抵达,这是我们共同的心愿。
本文来自微信公众号:停机坪 (ID:tingjiping789),作者:停机坪大表哥
相关推荐
怎么看国航飞机严重颠簸这事?
坐飞机为什么越来越颠簸?
一份飞机餐的价格秘密
国航签约空客:购买20架A350客机,对价约65亿美元
63架飞机“有翅难飞”,国内四航司齐出手:波音,赔钱!
井贤栋:让所有人分享数字技术增长红利 这事最紧迫
767发动机空中起火,这事该怪波音吗?
东航首家向波音索赔:飞机停飞两个月后的合理诉求
国航推老年版“随心飞”,错过最佳时机了吗?
波音深陷“泥潭”,机构和媒体是怎么看的?
网址: 怎么看国航飞机严重颠簸这事? http://www.xishuta.cn/newsview82353.html
推荐科技快讯
- 1问界商标转让释放信号:赛力斯 95792
- 2报告:抖音海外版下载量突破1 25736
- 3人类唯一的出路:变成人工智能 25175
- 4人类唯一的出路: 变成人工智 24611
- 5移动办公如何高效?谷歌研究了 24309
- 6华为 nova14深度评测: 13155
- 7滴滴出行被投诉价格操纵,网约 11888
- 82023年起,银行存取款迎来 10774
- 9五一来了,大数据杀熟又想来, 9794
- 10手机中存在一个监听开关,你关 9519
