计算机模拟+工程学,能延长细胞82%的寿命?
本文来自微信公众号:nextquestion (ID:gh_2414d982daee),作者:刘晖,原文标题:《追问顶刊|Science:延寿新纪录!计算机模拟+工程学,有效延长酵母细胞82%寿命》,题图来自:《环太平洋》
“见说嵩阳有仙客,欲持金简问长生。”长生不老,是人们从古至今的追求与期待,最直接的方法是保持健康、延缓衰老。衰老是一个目前无法终止、缓慢而复杂的过程,往往伴随着身体机能下降以及各类疾病的发生。研究衰老的生物学机制成为了众多科学家关注的重点。
美国加州大学圣地亚哥分校郝楠教授团队题为“Engineering longevity—design of a synthetic gene oscillator to slow cellular aging”的工作于2023年4月27日发表于权威期刊Science。实验人员以酵母菌作为研究对象,利用合成生物学技术设计基因振荡器,成功将酵母细胞寿命延长82%。

该文章报道封面。图片来源:Science期刊官网
早在2020年郝楠教授团队就找到了与酵母细胞死亡相关的两种衰老模式,分别由赖氨酸脱乙酰酶Sir2蛋白和血红素激活蛋白(heme activator protein,HAP)介导。“衰老模式1”中,维持基因组位点稳定性和核仁稳定的Sir2失活,导致核糖体DNA(rDNA)无法继续维持沉默,核仁扩大、碎裂,细胞死亡前产生细长子细胞;“衰老模式2”中,HAP失活导致血红素含量显著下降,线粒体功能衰退,细胞死亡前产生圆形子细胞。

图注:Sir2和HAP介导同源酵母细胞的差异性衰老。图片来源:Yang Li, et al./ Science 2020
有趣的是,在酵母细胞功能衰退走向死亡的关键节点,衰老并非两种模式共同累积导致的结果,酵母细胞仅仅“选择”其中一条衰老通路运行直至生命消逝。即便是生活在相同环境中具有相同遗传物质的酵母细胞也会沿两种模式逐渐衰老。约一半的细胞衰老是由于rDNA的稳定性逐渐下降,而另一部分细胞则因线粒体功能损伤、衰退而衰老。
为进一步了解两种衰老模式的特点及关联,研究人员人为干预Sir2和合成HAP的主要成分HAP4在酵母细胞中的表达。特异性敲除Sir2后,HAP活性显著增加,血红素丰度上升;特异性敲除HAP4后,rDNA沉默增加,核仁构象稳定。HAP4过度表达时,大部分细胞Sir2失活,rDNA沉默减少,呈现“衰老模式1”;Sir2过度表达时,血红素含量降低,呈现“衰老模式2”的细胞比例增加,不过Sir2过表达时还出现了第三种衰老模式,即同时保持高rDNA沉默和高血红素丰度,这种细胞的寿命也更长。

图注:计算模型揭示了Sir2-HAP回路的多重稳定性,这使设计新的衰老模式成为可能。图片来源:Yang Li, et al./ Science 2020
这一新发现让研究人员思考是否能够通过基因编辑或化学干预等方法影响Sir2和HAP4两种蛋白表达,进而重新编程细胞衰老方式,延缓酵母细胞衰老。他们决定从基因层面改写衰老回路。为了节省时间和资源,郝楠教授团队通过计算机进行了酵母细胞衰老生物机制的模拟实验,测试实验设计,构建、修改酵母细胞中基因回路。


图注:构建合成基因振荡器以重新编写酵母细胞衰老过程。图片来源:Zhen Zhou, et al./ Science 2023
为了使HAP对Sir2进行强有力的正向转录调控,团队使用细胞色素C1(CYC1)启动子取代了SIR2本地启动子,该启动子被HAP结合并激活。在删除了酵母细胞内源HAP4拷贝后,团队设计了由磷酸三酯脱氢酶启动子(TDH3)介导的HAP4基因高转录表达的构建体,同时在受Sir2调控沉默的rDNA的非转录间隔区(NTS)亦有HAP4结构整合插入。
上述即为电路整合的全部内容,二者构成负反馈回路来阻止衰老过程,即HAP升高的同时激活Sir2表达,而高浓度的Sir2会反过来抑制HAP,Sir2水平下降后rDNA不再继续沉默,表达HAP4,依次循环往复。

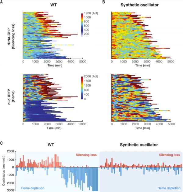
图注:对照组细胞和合成组细胞衰老进程的动态变化对比。图片来源:Zhen Zhou, et al./ Science 2023
编辑后的酵母细胞内高水平的Sir2和HAP来回切换,像时钟的钟摆一样有节律地摆动,故而研究人员将其称为“基因振荡器”。这一“基因振荡器”驱使细胞周期性地在两种不同的“衰老”状态之间切换,避免长时间在一个衰老过程中发展下去,从而减缓细胞的退化。

图注:基因振荡器维持rDNA沉默和血红素生成之间的动态平衡。图片来源:Zhen Zhou, et al./ Science 2023
团队通过微流控技术和延时显微镜来追踪酵母细胞生命周期中的衰老过程,实验结果显示,与正常衰老的对照组酵母细胞相比,加设了“基因振荡器”的酵母细胞的寿命增加了82%,这一成果也创造了通过遗传和化学干预延长寿命的新纪录。
郝楠教授团队并未将衰老当作一个静态可以被彻底终结的过程,不同于以往简单敲除或过表达衰老相关基因的实验,他们设定的“基因震荡器”有效减缓了酵母细胞衰老的进展,显著增长了细胞寿命。细胞不同于电路板,由软物质构成,具有内在的变异和进化能力,即使没有外部刺激也能发生变异。
这项工作的发布,不仅标志着在衰老机制上科学家们又跨出了关键一步,同时也为使用合成生物学技术延长复杂生物寿命奠定了基础,正如Science的高级编辑L. Bryan Ray博士说的那样:“酵母细胞有一个转录切换开关,导致它们以两种命运中的一种死亡:一种是通过细胞核衰退导致死亡,另一种是通过线粒体衰亡。通过将这种转录开关重新连接成一个负反馈回路,Zhou等人能够使酵母细胞在这两种状态之间摆动,并将其寿命延长82%。这些结果代表着向使用工程原则设计控制复杂生物性状的合成基因回路迈进了一步。”
参考资料:
[1]Zhou, Z., Liu, Y., Feng, Y., Klepin, S., Tsimring, L. S., Pillus, L., Hasty, J., & Hao, N. (2023). Engineering longevity-design of a synthetic gene oscillator to slow cellular aging. Science (New York, N.Y.), 380(6643), 376–381.
[2]Li, Y., Jiang, Y., Paxman, J., O'Laughlin, R., Klepin, S., Zhu, Y., Pillus, L., Tsimring, L. S., Hasty, J., & Hao, N. (2020). A programmable fate decision landscape underlies single-cell aging in yeast. Science (New York, N.Y.), 369(6501), 325–329.
本文来自微信公众号:nextquestion (ID:gh_2414d982daee),作者:刘晖
相关推荐
硅谷这家“延长寿命”的公司,拿了1.5亿美金
寿命最多延长20%,《自然》论文找到逆转衰老重磅线索
想用计算机模拟生命演化,其实我们还做不到
硅谷富豪们砸钱换寿命,能打败AI的只有长生不老了?
真“碳基电路”:把细胞变成计算机?
职场环境恶劣,大龄程序员该如何延长职业寿命?
通往强人工智能,少不了的模拟大脑
哈佛大学研究:5个小习惯,可延长10年寿命
东芝试销售无需云平台模拟量子计算机
把DNA换成RNA,有望创造强大、可持续的生物计算机
网址: 计算机模拟+工程学,能延长细胞82%的寿命? http://www.xishuta.cn/newsview81185.html
推荐科技快讯
- 1问界商标转让释放信号:赛力斯 95792
- 2报告:抖音海外版下载量突破1 25736
- 3人类唯一的出路:变成人工智能 25175
- 4人类唯一的出路: 变成人工智 24611
- 5移动办公如何高效?谷歌研究了 24309
- 6华为 nova14深度评测: 13155
- 7滴滴出行被投诉价格操纵,网约 11888
- 82023年起,银行存取款迎来 10774
- 9五一来了,大数据杀熟又想来, 9794
- 10手机中存在一个监听开关,你关 9519
