选秀叫停一地鸡毛,经纪公司冷暖自知
本文来自微信公众号:明星资本论(ID:mingxingzibenlun),作者:毛丽娜,头图来自:《创造营2021》
“就当是一场梦,醒了还是很感动。”
《青你2》留下的名场面,有种一语成谶的味道。轰轰烈烈的内娱选秀说停就停,秀人们也开始各谋生路。大概是舞台上光鲜追梦的模样与现实中被生活毒打的狼狈有种戏剧性的反差,与秀人有关的新闻总能吸引大众的注意。
去年下半年秀人做NPC、做幕后的新闻就引起了广泛关注。而今年虽然线下演出不再受阻,但前秀人们的境遇并没有得到改善。仅这个三月,“《青你》选手徐炳超街头卖包子”“《青你》选手蒋智豪肺癌晚期”连续登上热搜,这种关注背后又隐约透着悲凉与讽刺的味道。

比起在台前的秀人们,曾经为市场输送大量练习生的经纪公司的命运更值得被关注。寒气不会只停留在“人”的身上,秀人们为了生存使劲浑身解数的同时,经纪公司同样在寒流中沉浮求生。
比如最近因经营异常登上热搜榜首的乐华娱乐,距离年初风光上市仅两个月,市值便蒸发10亿元。根据招股书显示,王一博在2022年前三季度贡献收入占同期总收入的59%,乐华对头部艺人依赖性过高,导致乐华娱乐“钱”景不明。而秀综被叫停,使得乐华很难再培养出下一个王一博,这些又影响着投资者的投资信心,也难怪杜华要亲自上阵开始直播带货了。
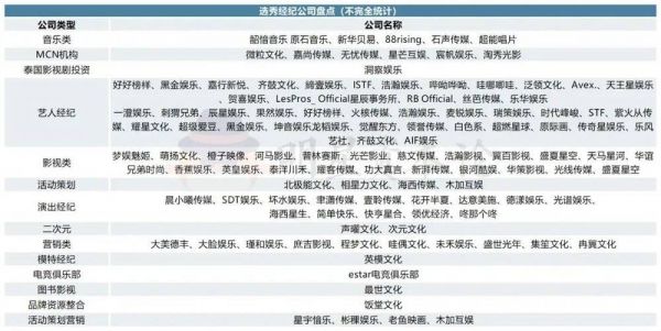
记得2021年最后两档秀综播出时,我们曾制作了一张在业内广为流传的偶像经纪公司版图。那时候许多人以为内娱偶像公司将跃上新高点,谁知巅峰已过, 后面的日子只是一路向下了,如今回首再看,仅仅两年,许多事情都已经发生了改变。
一、头部偶像经纪:去肥增瘦,开源节流
2022年,互联网公司喊出了“去肥增瘦”的口号,而同样的故事,也发生在头部偶像培养公司。
面对秀综被叫停,偶像组合活动受到限制的情况,家大业大的头部公司当然不会一夜倒下,但也正因为家大业大,头部偶像经纪公司的运营成本也很高,那些没有出道可能也很难转向影视之路发展的练习生,是被“去肥增瘦”的对象。

一个很有意思的现象,大概2年前,秀综刚被叫停的时候,在网络上分享“我的选秀经历”“我的前练习生生涯”的人,多出身于中小公司,很多人甚至压根没机会参与优爱腾三大平台的秀综录制。今年年初,我们在各类社交平台上开始刷到大公司出身的、观众觉得脸熟的秀人,加入分享过往、揭秘幕后的行列。

乐华前秀人杨蕊菡在小红书分享过往
这种变化,就是大公司在逐渐清除冗员的最直接体现。
“总得有取舍,拖下去就是一起死。”一位头部偶像经纪公司工作人员透露,在偶像经济鲜花着锦那几年,大公司吸纳了大量练习生,即使有些人在“偶像”这条路上并无多少天赋可言,但“每年那么多节目,多少能吸点粉丝”。
劝退练习生的过程,也比想象中要容易。“最先走的是完全没有知名度的那一批,其次是上过秀综但一轮游的那种”,这位工作人员表示,当代年轻人的恐慌情绪早就通过互联网传递给了练习生们,想劝退练习生只需要不给ta安排工作,ta自己就会先坐不住,主动找公司聊对自己未来的规划。
“一般走到这步的,随便聊聊他们就会主动解约了。”就像跳楼效应一样,一个练习生的离开往往会带动一群境遇差不多的练习生解约。
节流之外,还得开源。有网友戏称,头部偶像经纪公司越来越不务正业了,这其实就是开源的具象体现。

小鲜综《毛雪汪》出品方之一就是哇唧唧哇
如哇唧唧哇、乐华娱乐、觉醒东方、丝芭传媒们深度参与综艺、网剧制作层面,给了旗下艺人更多在大众面前露出的机会。特别是部分非选秀受众对秀人存在偏见,而这类内容则可以让观众看到秀人另一面,有利于撕标签。
伴随着元宇宙、Web3、AIGC等概念的火热,头部偶像经纪公司也琢磨起了新业务。最典型的,是乐华娱乐旗下的虚拟女团A-soul。
这支虚拟女团于B站出道,据说皮下都是乐华原有的练习生们。扛过最初的“全站黑”之后,A-soul逐渐坐上第一虚拟女团的宝座。日常直播收入可观,也接到了品牌商务合作需求。
去年年底,乐华掌门人杜华接受采访表示,顶流的时代已经过去了,未来乐华将会寻找增长“第二级”,拓展短视频、虚拟艺人、直播带货等赛道。从招股书来看,乐华也确实很“不务正业”,从2020年开始投资了功能性食品、香氛、日化品等多赛道,试图多条腿走路。
走闭环模式,“天下布妹”的丝芭传媒,在3月14日发布的公众号文章中,喊出了要“all in 元宇宙”的口号。

公众号截图
为表决心,丝芭传媒已于去年更名为美踏控股,根据文章所述,未来丝芭将依托旗下SNH48及其姐妹团,打造互动社交开放世界,开放线上互动公演、打造虚拟女团。值得注意的是,丝芭传媒似乎有意为旗下所有艺人(独立艺人及SNH48 GROUP成员)逐一制作虚拟分身,这种做法颇有韩国SM公司倾全力打造的旷野宇宙的既视感。
另外,2021年的韩国秀综《girls planet 999》及正在播出的男版选秀,都出现了中国公司的身影,比如一向与韩国关系密切的乐华,还有手握几百位青春少女的丝芭。
二、传统经纪公司:跨界分饼,回头是岸
与隔壁韩国选秀节目全是大小造星公司不同,内娱选秀节目中“跨界分饼”的现象很普遍,这些主营业务并非孵化培养偶像的公司,也曾为内娱输送过不少偶像。
华艺、耀客、英皇、华策、慈文等老牌经纪公司,是秀综中的熟脸。虽然他们每年输送的选手都不多,比如英皇,一般只派一名选手参赛,而且极少占据出道位。他们参赛的原因,一方面是为了与平台保持密切联系,另一方面则是为了给公司内新人一个快速被外界认识的机会。
在秀综叫停后,老牌公司虽受到影响,但不伤筋动骨。于这些公司而言,影视制作业务与艺人经纪相辅相成,很少会出现纯靠艺人经纪撑起整个公司的情况。所以,没了秀综,这些公司旗下的艺人还有其他的舞台可供发展。
比如耀客传媒。这家以影视剧制作为主要业务的公司,曾为《青你3》输送过了罗一舟、陈建宇、孔祥池、蒋智豪四名选手,而罗一舟也不负公司所望,在节目中表现亮眼并最终成为限定组合IXFORM一员。但实际上,罗一舟后续资源更偏向于影视剧方向,而非唱跳。
慈文传媒在这方面看得更透彻,虽然这家公司对于参加秀综的态度很积极,但对出道与否并无执念。《青你1》成团夜,旗下艺人陈宥维成功出道,慈文传媒就发了这样一条祝贺微博,“游戏而已,开心第一,回家拍戏”。可见,对慈文而言,旗下艺人最终归宿还是拍戏。

专门在2018年成立偶像厂牌嘉行新悦的嘉行传媒,曾推出过男团BEST,旗下艺人周柯宇、王艺瑾也都成功通过秀综出道。伴随着秀综叫停、秀人活动受阻,嘉行新悦旗下艺人的画风也从“努力唱跳、准备出道”变成了“好好拍戏,做好演员”。
比如去年年底,硬糖少女303成员王艺瑾,就与隔壁丝芭成员赵粤一起,合作了《吃瓜神探》;周柯宇参演开年新综《无限超越班》的同时,还有新戏《以爱为营》在拍,往演员之路上发展的意思已经很明显。
在偶像经济风头最盛的那几年,图书影视公司最世文化、电竞俱乐部estarpro、MCN机构宸帆娱乐、淘秀光影以及娱乐营销公司冉翼文化、盛世光年也都曾加入到选秀混战的行列中。当秀综被叫停后,这些公司选择回归自己的主营业务。
与对秀综和舞台依赖性更强的偶像经纪公司甚至是艺人经纪公司相比,这些纯·跨界的公司转换方向本就更加容易,且他们的主营业务、旗下艺人自有其他渠道进行曝光变现,参加秀综不过是锦上添花的事情而已。
当然,到选秀节目走一遭,也让这些跨界公司取到了不少真经。这几年电竞俱乐部的偶像化、饭圈化运营进程中,有不少秀综里熟悉的桥段,比如电竞选手互动切片、俱乐部自制团综等。而这套从秀综取来的真经,也确实起到了固粉、刺激粉丝经济的作用。前几天因“电竞饭圈化”问题引发讨论的电竞选手之一花海,正是来自于estarpro。
秀综大战的岁月,海外公司也迫不及待地来分杯羹,如为《创4》输送了4名日本选手的韩国公司RBM、泰国的洞察娱乐、日本索尼及爱贝克思等。
爱贝克思与索尼坐拥日本市场,参加内娱选秀更像是维持讨论度,在秀综叫停后,这两家公司受影响不大。值得关注的是,老牌日本公司似乎有意做中日韩三国偶像界的桥梁。
2021年在韩国参加选秀却未能出道的遗珠选手苏芮琪,折戟归国后与日本索尼签约,在日出道。并于今年3月份拿下日本金唱片大奖的两个奖项。陆柯燃、徐紫茵、郑乃馨、刘人语、吴宇恒等参加过《青》《创》选秀体系的艺人,均在近1~2年被索尼签入旗下,而且索尼也确实为这些前秀人进行发片规划,郑乃馨的首张个人EP大约两周前刚通过索尼官微开启预售。

索尼为苏芮琪制作发行的歌曲《摘星》
RBM则回归韩国本土,继续在韩娱大战中卷生卷死,试图守住第二梯队的地位,但从今年其旗下艺人回归情况来看,掉队趋势很明显;而洞察娱乐,则为小水、推哥等泰星来华活动牵线搭桥。另外洞察娱乐与腾讯视频之间,还有将泰国影视版权输出至腾讯视频的合作关系。
三、新锐经纪公司:小荷露尖,怎奈风霜
秀综叫停后,受影响最大的,还是那些体量中型,成立时间不长,且业务模式单一的新锐造星公司。选秀节目,是他们对外亮相的最大舞台,而失去了秀综这个窗口,仅靠着社交媒体,很难让外界看到他们。
曾输送选手参加《青你3》的快享星合与程梦文化,就属于选秀热潮后渐渐消失于大众视野的公司。
快享星合成立于2020年,是由快手音乐与智能节拍WBeats经纪公司联合打造的互娱厂牌,旗下有偶像团体Jup1ter木星少年团,而如今无论是木星少年团还是快享星合的官微,最后更新都停在了2021年。
程梦文化成立于2019年,旗下有男团JULY LAB,该团体成员于2021年征战《青3》《创4》,当时也有部分成员因表现优异引起大众关注。但遗憾的是,红利未能持续,程梦文化的官方账号同样在2021年停更,而JULY LAB更是音讯寥寥。
比起这些在秀综末世入场的公司,那些在秀综元年吃到红利的公司近况更令人唏嘘。
2018年《创造101》与《偶像练习生》炒热了偶像经济赛道,坤音、香蕉、极创引力、麦锐等公司,凭借着旗下艺人在节目中的优异表现脱颖而出。当时的粉丝对他们寄予厚望,认为他们会像隔壁韩国那些中型娱乐公司一样,与头部偶像公司携手,构成属于内娱的爱豆盛世。
遗憾的是,即使是在偶像经济最火热的岁月里,这些第一批吃到红利的公司就已经出现后劲不足的情况。坤音娱乐曾因“坤音四子”一度成为热搜榜单上的常客,2018年更是获得由红杉资本中国基金领投,真格基金跟投的数千万pre-A轮融资。
伴随着头部偶像的解约,坤音的曝光率大幅下滑,2021年坤音娱乐关联公司北京坤音娱乐经纪有限公司还因未依照《企业信息公示暂行条例》第八条规定的期限公示年度报告,被北京市朝阳区市场监督管理局列入经营异常。

值得一提的是,虽然舞台没了,但坤音在音乐领域深耕的决心倒是没变,这几年坤音一直在培养男团,三年疫情线下大型演出活动受阻,坤音就靠着一场场在livehouse的演出,维持收入与曝光。
《创造101》爆火之后,麦锐娱乐获得上市公司文投控股数千万的A轮融资;专注于做男团的亚洲偶像工厂AIF,也在2018年获得Pre-A轮融资。鲜花着锦的日子没持续多久,艺人解约、公司运营等问题,前者一度深陷关闭重组,后者偶像业务大幅萎缩,艺人要跑去游乐场、剧本杀等线下场景养活自己。
还有些公司,经历了分裂与转型。
为《创3》输送选手刘些宁,与海外娱乐公司cube有过合作关系的好好榜样一分为二。分裂后的一起娱乐,带走了艺人刘些宁、徐紫茵等;欢喜季节则做起了微短剧,如《你好我们是欢喜天团》。

《你好我们是欢喜天团》
黄子韬的龙韬娱乐,则在直播带货之路上发力狂奔,老板黄子韬亲自带队驻守直播间,而曾在《创2020》止步决赛夜的徐艺洋,则偶尔在综艺中刷脸,以免被大众遗忘。
行文至此,突然有种“落得白茫茫大地真干净”的怅然。作为文娱产业的长期观察者,我们见证了这些公司的起与落,看到他们转型谋生的模样也更心有戚戚。
对于偶像经济而言当下正是调整与震荡的特殊时期,在这个当口,座次排名并没有太多实际意义,对于公司而言,活下去才是第一要务。希望这个特殊时期能够尽快过去,内娱需要鲜妍青春的面孔,也需要百花齐放的舞台。
本文来自微信公众号:明星资本论(ID:mingxingzibenlun),作者:毛丽娜
相关推荐
爆火之后一地鸡毛,现象级图像APP是否难逃「月抛」宿命?
偶像选秀“变形”
智能手表市场调查:风口过后一地鸡毛
网贷催收员眼里的“一地鸡毛”
国产手机大败局之金立溃败:过度营销后留下了负债200亿的一地鸡毛
汽车金融大变局:狂奔过后,一地鸡毛
2021偶像选秀大潮再起,谁在接力这场游戏?
选秀之后,偶像艺人的出路在短视频?
“再见”选秀,新综“披荆斩棘”
OYO溃败,印度互联网留给中国的一地鸡毛
网址: 选秀叫停一地鸡毛,经纪公司冷暖自知 http://www.xishuta.cn/newsview69016.html
推荐科技快讯
- 1问界商标转让释放信号:赛力斯 95792
- 2报告:抖音海外版下载量突破1 25736
- 3人类唯一的出路:变成人工智能 25175
- 4人类唯一的出路: 变成人工智 24611
- 5移动办公如何高效?谷歌研究了 24309
- 6华为 nova14深度评测: 13155
- 7滴滴出行被投诉价格操纵,网约 11888
- 82023年起,银行存取款迎来 10774
- 9五一来了,大数据杀熟又想来, 9794
- 10手机中存在一个监听开关,你关 9519
