2021偶像选秀大潮再起,谁在接力这场游戏?
编者按:本文来自微信公众号“由你音乐研究院”(ID:unichartpro),作者:吴凌茜,36氪经授权发布。
小年夜当晚,腾讯视频自制春晚《家族年年年夜FAN》上,平台偶像选秀「创家族」的三首主题曲联唱,令曾经真情实感地在每一个夏天为男孩女孩们加油打投的秀粉落泪。从《偶像练习生》到去年的《青春有你2》《创造营2020》《少年之名》,再到2021年的多平台混战,内地的偶像选秀热潮仍未褪去。
“我觉得你们今年不应该做这个节目。”去年优酷《少年之名》节目中,从《偶练》到《青春有你》走过来的张艺兴直言道。每年三大平台的偶像选秀联合上百家经纪公司向市场输出近千名练习生。「不该急于一时」一直是偶像选秀市场重要的「行业之声」之一,然而在该市场近几年迅速的变化下,其方向、边界、价值等显然均有了诸多变化。
近期,【由你音乐研究院】整理观察了今年三大平台的三档选秀节目中入局的282名练习生与135家公司。有哪些公司仍然愿意继续投身今年的选秀大潮?又是哪些新面孔探入这条路?
海外生、电竞生同台,练习生范围边界再突破

为了突破国内选秀团体并不出圈与粉丝们日渐审美疲劳的态势,今年,腾讯视频与优酷率先打出了国际化的标签。
今年的三台选秀中,目前已知的海外练习生超过了30位。《创造营2021》方面,海外练习生的国籍包括俄罗斯、美国、日本、泰国、乌克兰。其中,日本练习生的数量更是达到了17名。从路透来看,《创4》还为这些海外练习生配备了同声翻译,确保练习生与导师们的顺畅沟通。
《亚洲超星团》方面,早在去年11月举行的优酷2021节目推介会上,节目组便表示过,本次海选练习生时,已将范围扩展至了整个亚洲的十几个国家。从目前已知的练习生信息来看,韩国和泰国占据了主要的份额,这个数量可能在官宣之后仍会增长。
更多海外练习生的加入,除了为节目带来了新内容,也一定程度上弥补了当前国内训练生短缺的问题,同时还能够帮助节目向海外市场拓展。

练习生的品类上,从RAPPER出身的小鬼、演员出身的虞书欣成团出道,到UP主出身的易言和lo娘KOL谢安然参赛,更多元品类的练习生入局,新一代的偶像选秀早已不局限于职业唱跳偶像和素人练习生。
今年的练习生品类更加丰富和开放,除了稳定派出超过20名练习生的演员队伍,由于近一年选秀节目中对VOCAL、DANCE和RAP单项实力日渐看重,RAPPER和舞者出身的练习生,反而在成团比重中占据了一定的话语权。除此之外,今年引发最多热议的要属《王者荣耀》KPL所属eStarPro电竞俱乐部职业选手诺言参加《创4》的消息。这类非典型练习生们在节目中的表现值得市场关注。

此外,日益同质化的练习生选秀,导致节目中出现一拨又一拨的「回锅肉」选手仍是逃不过的话题。从数量上看,今年的「回锅肉」练习生超过了60名,超过全部练习生的四分之一。「回锅肉」最多的是《创造营2019》,有10名曾经的练习生重新回到了赛场,包括曾在节目最终获得第21、22位的嘉行新悦练习生丰楚轩、赵泽帆。
曾参加过《偶练》的陆定昊与李权哲分别再次征战《创4》与《超星团》。尽管在初战中止步于35强,但由于之后跟随公司加入了大势组合乐华NEXT,李权哲在目前尚未官宣的《超星团》练习生中,仍具有绝对的粉丝基础。
「明星公司」在偶像市场的角力加剧

作为最具有国际化标签的一届练习生选秀,今年入局的公司们更是来自五湖四海。
除了泛领文化、曜星文化这类曾经参加过国内选秀的韩国经纪公司的中国分公司,Avex、星尘事务所、LUK FACTORY娱乐等海外公司纷纷直派本国练习生参加中国的选秀节目。同时,作为全球知名的演出娱乐公司,Live Nation也首次派出旗下电子音乐人参加偶像选秀。从这些纷纷下场的海外公司不难看出,尽管偶像选秀的热度逐年下降,但选秀类综艺仍是更多领域市场曝光的重要一环。

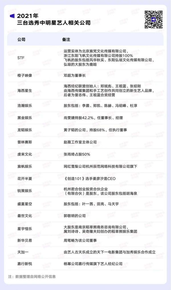
除了更多海外公司入局,近年来越来越多的明星艺人纷纷成立公司,并带着自己在成名后的资本进入偶像经纪的战场。前几届选秀中,杨幂名下的嘉行新悦、尚雯婕名下的黑金娱乐、古天乐名下的天加一等,接连在选秀节目中选送练习生并成功占据出道位。
2020年,黄子韬公司龙韬娱乐旗下新人徐艺洋和石玺彤分别在《创3》与B站的《说唱新世代》中崭露头角;吴亦凡在《中国新说唱》中宣布将成立自己的厂牌;张艺兴成立了染色体娱乐集团,并开始了全球的练习生招募计划。
今年的三台选秀中,龙韬娱乐依然入局。褪去了发起人的限制,公司今年分别在《创4》和《青3》选送练习生参赛。此外,在这两档节目中选送了6名练习生的经纪公司STF也同样受到关注。天眼查显示,运营实体为宸梵文化的STF为浙江东阳飞帆文化传媒旗下公司,而飞帆文化的股东正包括作为初代顶流的鹿晗。
从初代流量到成为资本方,明星老板光环下为练习生们加注的本就是一种流量资本。
此外,在2020-2021年参加了《乘风破浪的姐姐》系列的张雨绮、周笔畅也分别投资了艺人经纪公司前来参赛。

与此同时,不少入场的公司也同平台方有着千丝万缕的联系。《创4》中,柠萌影业旗下的萌扬文化选送了一名练习生参赛,而创系列的成团艺人运营方哇唧娱乐正是柠萌影业投资的公司之一。《青3》中,爱奇艺本家成立的艺人经纪公司就有三家。《超星团》中,同时有阿里影业旗下的酷漾娱乐艺人参赛。
此外,老板本人参与节目,又总是或多或少能够为自家艺人带去一两个讨论话题。《创2》中来自班主任胡彦斌公司牛班文化的赵政豪、《创3》中来自发起人黄子韬公司龙韬娱乐的徐艺洋就是这样的先例。作为本届发起人团团长的邓超,其公司橙子映像就选派了练习生参加《创4》。《超星团》中,RAP导师GAi工作室公司种梦影业下艺人经纪公司卡司星球也有练习生参赛。
多平台加入,市场格局或有变
今年的偶像选秀,依然是爱优腾三家主要玩家。三家平台不约而同地继续将目光瞄向了男团选秀。
截至目前,腾讯视频的《创4》和爱奇艺的《青3》已经官宣了导师团成员、练习生及公司,正在努力为节目的上线预热。而优酷的《超星团》方面,则是灿星文化首次入局偶像选秀市场。灿星将联合优酷、阿里影业合作韩国大型通讯公司Kakao旗下的唱片制作发行公司Kakao M,共同打造面向全亚洲的娱乐传媒公司。
近年来,乐队、说唱等细分音乐领域的选秀节目层出不穷、热度不断,搅动着选秀市场。去年,芒果tv一档30+姐姐选秀《乘风破浪的姐姐》更是打破了传统的偶像定义。与此同时,2020年年底,央视也带着《上线吧!华彩少年》加入的选秀大潮。
从今年的整体选秀战局来看,三大平台面临的对手更多,压力也更大,要想在日趋激烈的竞争中赢下市场和口碑,恐怕要做的事情还有很多。
小结
除了三大平台,B站也在此前宣布了今年的偶像选秀节目《出圈吧少年》。而湖南卫视也将在时隔近十年后,推出《探星行动》,重归选秀赛道。就在今天(2月9日),营销号陆续发出芒果TV重启《超级女声》的宣传图。
对比历届的选秀节目,练习生与经纪公司们来来去去。据【由你音乐研究院】统计,几年间,偶像公司不断洗牌,共有48家经纪公司的练习生最终成团出道,但同时有接近一半的公司在今年已经退出市场,甚至连公司都处在无任何近况的状态。

作为近几年偶像选秀市场的最大赢家之一,乐华娱乐今年又推出了自己的全新厂牌壹华娱乐参赛。此外,有消息爆料,乐华将效仿韩国的JYP娱乐等公司,和爱奇艺合作公司定制选秀节目。相比交给平台,紧握成团艺人的经纪约也许是经纪公司们最好的筹码,也更有利于后期团队品牌的孵化。
更多不同方的声音加入,也许在未来能够给目前日渐平淡的偶像选秀一些新鲜度和和活力。
相关推荐
2021偶像选秀大潮再起,谁在接力这场游戏?
偶像选秀刷屏后 原创音乐网综《我是唱作人》会火吗
在虚拟偶像大众化的元年,看各家公司如何挖掘这一蓝海市场——虚拟偶像相关公司2020年动态盘点
韩国偶像综艺风格转向:冲突与平和并行,“慢综艺”兴起
2021,重审女性向游戏市场
青3创4公司盘点:雪梨郭敬明“试水”,电竞俱乐部也入局?
这届虚拟偶像,已经沦为资本的“打工人”了?
谁在血洗华尔街?
为什么《乘风破浪的姐姐2》,不那么好看了?
央视起底“流量明星”:粉丝雇水军为偶像刷榜刷量
网址: 2021偶像选秀大潮再起,谁在接力这场游戏? http://www.xishuta.cn/zhidaoview17140.html
推荐专业知识
- 136氪首发 | 瞄准企业“流 3930
- 2失联37天的私募大佬现身,但 3220
- 3是时候看到全球新商业版图了! 2809
- 436氪首发 | 「微脉」获1 2759
- 5流浪地球是大刘在电力系统上班 2708
- 6招商知识:商业市场前期调研及 2698
- 7Grab真开始做财富管理了 2610
- 8中国离硬科幻电影时代还有多远 2328
- 9创投周报 Vol.24 | 2186
- 10微医集团近日完成新一轮股权质 2181
