吉利收购魅族股权,「珠海小厂」又成大厂
等待魅族 19 的时间里,业界传来了一条重磅新闻,传闻数月的“吉利收购魅族”,终于有了结果。
01 吉利的手机梦
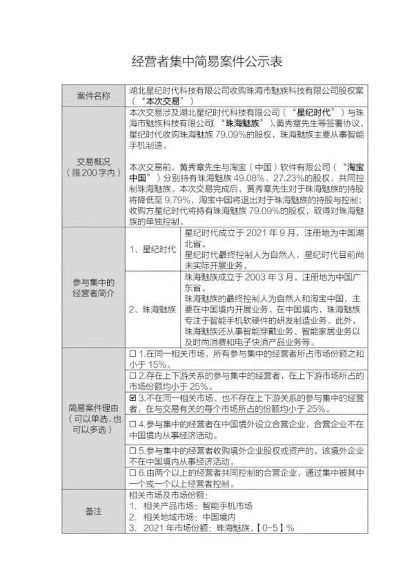
国家市场监督管理总局发布的公示文件显示,吉利旗下的湖北星纪时代已与魅族科技以及涉及交易的股东签署协议,星纪时代拟收购珠海魅族 79.09% 的股权。

吉利此次从魅族收购的股权,主要来自魅族创始人黄秀章(黄章)和淘宝中国。本次交易之前,黄章和淘宝中国分别持股 49.08% 和 27.23%。交易完成后,黄秀章的持股比例将降低至 9.79%,淘宝则会退出持股与控制。

魅族几年前还是中国前几的智能手机厂商,如今已沦为份额 Othres 的“小而美”。自从去年下半年的魅族 18S 系列、魅蓝 10 之后,魅族手机的消息如石沉大海,连续缺席骁龙 8、骁龙 8+ 首批机型名单。

在这样的背景之下,吉利收购股份,对于魅族来说无疑是朝向乐观发展的一步。
而对于吉利来说,其智能手机之路刚刚上道,这一笔收购是必要的。2021 年 9 月 26 日,吉利旗下湖北星纪时代科技有限公司成立,两天后,吉利集团创始人李书福与武汉经济技术开发区签署战略合作协议,合作项目为“高端智能手机项目”。
拥有多年智能手机经验,同时手握手机配件与智能家居生态的魅族,就是吉利所需要的敲门砖。
02 小厂到大厂,再小厂再大厂
曾几何时,魅族还是中国智能手机的先驱,它的出身与苹果何其相似:都是做 MP3 起家,以 MP3 打开消费电子市场。
带着 MP3 领域的成功,2009 年 2 月,魅族 M8 手机问世,搭载基于 Windows CE 的 MyMobile 系统。魅族 M8 比苹果初代 iPhone 小两岁,但在当时的中国已然是先驱。拥抱安卓之后,魅族用 M9、MX“梦想机”,以及独树一帜的 Flyme 系统打好了开局。

没曾想,1999 元的小米和 799 元的红米半路杀出,拥有线下市场优势的 OPPO、vivo、华为、中兴等传统品牌适时转型,以机海战术和销售渠道优势迅速占领市场。整个 2014 年,国内智能手机出货量为 4.2 亿部,魅族手机销量仅有 200 万部。

错过了中国智能手机黄金岁月的魅族,仍然是小厂。

接下来便是魅族史上颇有争议的两大事件。2014 年 12 月,“青年良品”魅蓝品牌发布,注重性价比,主打线上市场;2015 年初,魅族获得阿里 5.9 亿美元投资。
据称当时阿里与魅族达成了对赌协议,魅族需在 2015 年出货量达到 2000 万部,并逐步将 Flyme 系统底层迁移至阿里的 YunOS。

于是在 2015 年,魅族靠着魅蓝手机和永不停歇的发布会、演唱会,达成了 2000 万台出货量的目标,年出货量增长 370%,跻身全国前十。魅族收获了梦寐以求的份额,最高排名全国第六,成为国产大厂。

高速扩张背后也有代价。中国智能手机市场开始呈现饱和态势,而这时魅族并能没再打造出足够出圈的精品爆款,加上发哥处理器表现不如人意、YunOS 系统的拖累,魅族不得不放慢脚步。
紧接着,再次出山的黄章选择定位提升,砍掉魅蓝系列,延续“惟精惟一”的策略。

从那时起,魅族的命运或已注定。魅族的精品仍然足够精品,但放弃需求量巨大的入门机市场,就意味着回归小厂。从此魅族的份额便一路从全国前几跌到不足 1%,进入“投票没输过销量没赢过”的循环。
03 双赢
因此,吉利的收购,是魅族的及时雨,也是一笔双赢的交易。
据知名博主数码闲聊站的消息,魅族 19 系列新机项目没有砍掉,获得来自吉利的充足资金后,魅族 19 有望在堆料和设计上更进一步。再一次,魅族有望成为大厂,并打造出更为精品的高端机型。

而对于吉利来说,不仅获得了打开智能手机领域的敲门砖,其被广受吐槽的车机系统,也有了提升的可能。魅族这样的科技企业的软件,在软件研发比传统车企更有优势,这正是吉利所需要的。
只不过,往后的魅族会是什么样子呢,是继续叫魅族手机,还是成为吉利手机?
本文来自微信公众号 “ZEALER”(ID:zealertech),作者:ZEALER,36氪经授权发布。
相关推荐
吉利收购魅族股权,「珠海小厂」又成大厂
最前线丨吉利旗下手机公司收购魅族79%股权,淘宝中国退出持股
吉利收购魅族,围城游戏上演了
魅族被收购,吉利要造手机?
要造手机的吉利,为何选择收购魅族?
李楠出走魅族:一家小手机公司如何走入终局
衰落的魅族,被收购并非好结局
吉利是魅族的好归宿吗?
2022,魅族难以入眠
黄章“退出”魅族,为什么是众望所归?
网址: 吉利收购魅族股权,「珠海小厂」又成大厂 http://www.xishuta.cn/newsview64594.html
推荐科技快讯
- 1问界商标转让释放信号:赛力斯 95792
- 2报告:抖音海外版下载量突破1 25736
- 3人类唯一的出路:变成人工智能 25175
- 4人类唯一的出路: 变成人工智 24611
- 5移动办公如何高效?谷歌研究了 24309
- 6华为 nova14深度评测: 13155
- 7滴滴出行被投诉价格操纵,网约 11888
- 82023年起,银行存取款迎来 10774
- 9五一来了,大数据杀熟又想来, 9794
- 10手机中存在一个监听开关,你关 9519
