最前线丨吉利旗下手机公司收购魅族79%股权,淘宝中国退出持股
此前36氪曾经独家报道过吉利旗下手机公司对魅族的收购信息,日前,此事有了实质性进展。
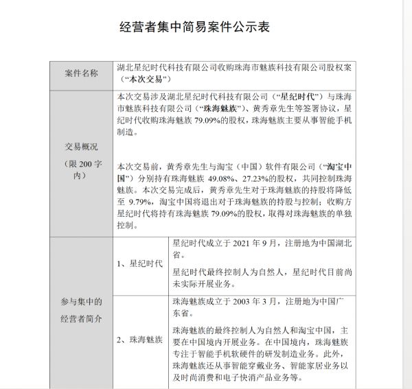
36氪获悉,6月13日下午,国家市场监督管理总局发布了湖北星际时代科技公司(星纪时代)收购珠海魅族科技悠闲公司的股权案件公示。根据公示信息,星际时代拟收购珠海魅族79.09%的股权,获得单独控制权。
股权信息显示,在收购之后,黄秀章对魅族的控制权降低到了9.79%,淘宝中国则退出持股和控制——在收购之前,两方的持股分别是49.08%和27.23%。
星纪时代是吉利旗下的手机公司。信息显示,这家公司的股东包括吉利集团、宁波铂马企业管理合伙企业、海宁万鑫科技合伙有限公司、武汉经开性及投资基金合伙企业,此外,吉利创始人李书福对该公司的控股比例达到了57.8%。

截图
对此,魅族方面回复36氪称,近期,由李书福先生领衔投资的星纪时代已和魅族科技就战略投资事宜签署协议,本次交易尚需履行相关监管机构的审批手续,交易细节还在协商中。相信魅族会以此次战略投资为契机,开创更加美好的未来。 感谢您的关注,我们将择机与媒体朋友分享详细消息。
魅族这边,被收购其实已经有了诸多端倪。一年一迭代的魅族,今年一直没有新品魅族19的更新,在手机厂商今年最重视的“618”上,魅族也只拿出了魅族18做促销,不久前的发布会基本只更新了IoT和配件周边。
星纪时代这边,根据此前36氪的报道,最近半年来一直处于疯狂扩招、资金储备的阶段。
比如,资金方面,去年12月,星纪时代完成了一笔未披露金额的战略融资,投资方为吉利集团、宁波铂马和经开投资;1月13日,星纪时代的股东又新增了武汉经开星纪投资基金合伙企业(有限合伙),企业注册资本增至7.15亿人民币,增幅10%。
在团队储备上,星纪时代目前除了整合魅族的人员,一级从小米、OPPO在内的手机厂商挖人,36氪了解到,与李书福旗下另外一支做车机协同的团队“亿咖通”,也有了一些小部门上的人员上的整合。
总体来看,魅族和吉利的这桩交易是各取所需,但在尘埃落定后,他们面临的也是一个更艰巨的手机市场。
延伸阅读:
《36氪独家丨吉利拟收购魅族手机:“小而美”敌不过“100亿”》
相关推荐
最前线丨吉利旗下手机公司收购魅族79%股权,淘宝中国退出持股
要造手机的吉利,为何选择收购魅族?
吉利收购魅族,围城游戏上演了
登上热搜,传魅族被吉利收购进入交割阶段,万物互联的前奏竟是“拿来吧你”?
衰落的魅族,被收购并非好结局
黄章“退出”魅族,为什么是众望所归?
吉利是魅族的好归宿吗?
极氪智能化缺位,吉利望“魅”止渴?
魅族大换血:阿里退出?珠海国资委入局,黄章交出控股权!李楠从主要人员中移除!
最前线 | 魅族重拾性价比路线,新机16T配骁龙855卖1999元
网址: 最前线丨吉利旗下手机公司收购魅族79%股权,淘宝中国退出持股 http://www.xishuta.cn/newsview64570.html
推荐科技快讯
- 1问界商标转让释放信号:赛力斯 95792
- 2报告:抖音海外版下载量突破1 25736
- 3人类唯一的出路:变成人工智能 25175
- 4人类唯一的出路: 变成人工智 24611
- 5移动办公如何高效?谷歌研究了 24309
- 6华为 nova14深度评测: 13155
- 7滴滴出行被投诉价格操纵,网约 11888
- 82023年起,银行存取款迎来 10774
- 9五一来了,大数据杀熟又想来, 9794
- 10手机中存在一个监听开关,你关 9519
