东北唯一独角兽,要IPO了
东北,正在迎接一个重磅IPO诞生。
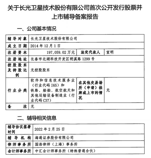
投资界-天天IPO从海通证券官网获悉,商业遥感卫星公司「长光卫星」已于3月进行首次公开发行股票并上市公司辅导备案,辅导机构为海通证券。如果进展顺利,长光卫星有望成为中国商业航天第一个IPO。

成立于2014年12月,长光卫星坐落于吉林省长春新区,是我国第一家商业遥感卫星公司。2020年11月,长光卫星宣布完成24.64亿元Pre-IPO轮融资,凭借约120亿估值成为东北地区唯一独角兽企业,迄今身后集结了包括中金资本、深创投、经纬中国、中科创星、科大讯飞、海通创新、普华资本、辰韬资本、中科院创投等一众投资机构。
长光卫星的崛起,既是东北商业航天发展史上浓墨重彩的一页,也是我国商业航天爆发的一缕缩影。眼下,这里已批量诞生一众独角兽——星际荣耀、零壹空间、蓝箭航天以及长光卫星.....更为相似的是,他们都开始了IPO征程。探索宇宙的大航天时代,来了。
估值超120亿,东北即将诞生一个罕见IPO
长光卫星的故事,离不开背后的掌门人——宣明。
宣明是江苏人,但大半辈子都与东北紧密交织,也因这片黑土地与航天结缘。1978年高考恢复后,宣明进入长春光机学院精密仪器系学习,一路读完硕士,并在长春光机所内留任。
在研究所时,宣明主要从事精密机械、微机械学科的研究,是我国微机械学科的青年学科带头人,中国第一块微机械光刻图形实物就是出自他手。2003年,宣明担任长春光机所所长,一干就是12年,期间还担任我国载人航天工程“神舟五号”和“神舟六号”的有效载荷分系统行政总指挥。

在宣明看来,航天事业必然会从计划经济走向市场经济,而以载荷为核心的整星设计技术便是“敲门砖”。2006年,他带领团队成立“星载一体化”技术研究室,着手设立起“一弹一星大口径大光栅”等多个重大技术创新课题,并在2012年取得突破。基于科技成果转化,同年12月,长春光机所正式启动“吉林一号”卫星研制工作。
2014年,我国第一家商业卫星公司——长光卫星技术有限公司正式成立,拉开了我国商业航天大幕。公司核心团队来自长春光机所,宣明亲自出任董事长兼总经理。自成立起,长光卫星就开始研制“吉林一号”卫星,目标实现“一箭四星”的发射。
彼时,长光卫星的背后只有吉林省政府、长春光机所和一众技术骨干组成的股东,社会资本尚未涉足。
“中国商业航天行业尚处于发展早期,这是客观事实,也符合客观规律。”有投资人曾表示,“资本在长周期、重投入的产业规律面前,必然走向理性和谨慎。”那时,对商业航天持观望态度的VC/PE机构不在少数,大家都在等一个时机——证明这条赛道在极具想象力的同时,回报也足够诱人。
2015年10月7日,我国第一颗商用卫星“吉林一号”成功发射,不但创造了“国际首颗米级高清彩色视频卫星”等多项第一,也标志着中国航天遥感应用领域进一步实现商业化、产业化。这当中有一个小插曲——在“吉林一号”卫星正样开始投产时并未确定国家是否批准发射,宣明和团队正陷入困局,最后经过吉林省委、省政府多次争取,才最终在2015年2月定下发射日期。
此后,作为“吉林一号”背后的研制与运营商,长光卫星开始跃进大家的视野里。
VC/PE开始来了。2017年5月,中吉金泰、普华资本宣布投资长光卫星的种子轮融资;次年10月,长光卫星以40亿元估值,获得来自单一投资人的2.5亿元天使轮融资,创下当时国内商业航天天使轮融资规模之最;之后两年,公司又完成两轮股权融资,投资方包括宸瑞科技、海通创新等。
2020年11月,长光卫星宣布完成Pre-IPO轮融资,以24.64亿元的规模再次震惊业内。此次资方阵容强大,包括中科创星、海南骞语、海通创新、深创投、中金资本、经纬中国、辰韬资本、裕智资本、海南金凯叶、海南凯星、娄底亿鼎、朱雀股权、鲲鹏一创、科大讯飞、上海善达投资、吉林中科创投等多家VC/PE机构,原股东吉林省政府引导基金、深圳宸睿及公司核心骨干继续增资。
有了政府和社会资本的双重助力,长光卫星正式驶入发展快车道。
截至目前,“吉林一号”卫星在轨达到41颗,已建成我国最大的商业遥感卫星星座。而长光卫星现已集卫星研发、生产、发射、运营与应用于一体,成为国内唯一的全产业链商业航天公司。根据吉林省长春市官方账号“长春发布”2021年底一篇文章提到,长光卫星是东北地区首家、吉林省唯一一家中国独角兽企业。
而在《中国独角兽企业研究报告2021》,长光卫星也是东北地区唯一入选的独角兽企业。在2021年中国商业航天企业百强榜单中,长光卫星以124亿元估值,稳居商业航天企业第一梯队。
现在,这一只东北独角兽正在奔赴IPO。不久前,长光卫星首次公开发行股票并进行上市公司辅导备案,正式开启了IPO征程,有望成为东北地区极具影响的上市公司。
为什么会在东北?要从一个隐秘研究所说起
“投资不过山海关”,这是投资圈曾广为流传的一句话。那么,VC/PE为何不远千里跑到东北投出一个商业航天独角兽?
对此,中科创星创始合伙人米磊向投资界道出背后原因:“长光卫星的创始团队大多来自中科院长春光机所,能力较为综合。而且,长春光机所是国内头部的科研机构之一,尤其在航天光学载荷研制方面,技术实力强。”
透过长光卫星,一向低调的长春光机所浮出水面。长春光机所全称为中国科学院长春光学精密机械与物理研究所,始建于1952年,由中科院长春光机所与中科院长春物理所整合而成,这是新中国在光学领域建立的第一个研究所,主要从事发光学、应用光学、光学工程、精密机械与仪器的研发生产。
自2000年以来,长春光机所积极投入到载人航天等多项国家重大工程任务中。从神舟三号到天宫一号,再到中国碳卫星,以长春光机所为代表的吉林科研机构参与了各类重大航天任务,做出了重要贡献。曾有业内人士如此评论,“只要是航天类的大项目,一般都离不开长春光机所。”
为了让科研成果走向产业化,长春光机所创立了国家级光电子产业孵化器,成功孵化了包括一家A股上市公司在内的20余家高科技企业,而长光卫星便是其中一家。2018年,长光卫星建设的长光卫星航天信息产业园一期正式投产,后续带动的吉林省内卫星产业链上下游相关企业已增至300多家。
此外,东北的航天事业也离不开哈尔滨工业大学。坐落于非一线城市哈尔滨,哈工大始建于1920年,以铁路建筑和电气机械工程起家。在航天领域,哈工大声名显赫,这是中国第一所建立航空学院的大学,也是第一所独立研发小型卫星的大学。殊不知,长征五号和长征七号,天宫二号太空实验室和神舟十一号载人飞船的发射都有哈工大的身影。
如今,出身哈工大的创始人几乎占据中国商业航天半壁江山。2014年,毕业于哈工大的王洋放弃了体制内工作,创立了中国首家商业卫星公司——时空道宇;2018年,哈工大校友徐鸣辞去猎豹移动总裁职务,创建了商业卫星公司银河航天。成立2年后,银河航天完成B+轮融资,投后估值近80亿元人民币,成为我国商业航天及卫星互联网领域第一只独角兽。
2021年底,另一家脱胎于哈工大的卫星公司——工大卫星官宣A轮融资,本轮融资投资方除了哈尔滨本地的科力创投旗下产业投资基金,还有国投创合、中航产融等投资机构。据悉,工大卫星是由哈工大卫星技术研究所核心团队发起、哈工大以卫星技术方面知识产权出资共同成立的商业航天公司,具备通、导、遥微小卫星整星批量化设计、制造及在轨交付能力,主要面向市场提供商业卫星产品。
而东北唯一的新一线城市——沈阳,也在积极布局商业航天。2021年4月,航天北斗卫星应用(沈阳)中心正式开园。据沈阳晚报报道,该中心已引进卫星科技(沈阳)有限公司、上海华测导航技术有限公司、比利时Septentrio公司等知名企业。其中,卫星科技是辽宁省首家商业航天公司,而华测导航是国内北斗高精度卫星导航定位产业的上市企业。这一举动填补了辽宁航天产业的空白。
“东北的轻工业是直播,重工业是烧烤。”这一句戏谑曾令人唏嘘不已。须知道,早年东北的重工业堪称国之栋梁。正如一位东北籍投资人感叹,“不止商业航天领域,其实东北还隐藏着很多宝藏企业,尤其是硬科技方向。”长光卫星便是缩影之一。
已诞生一批独角兽,中国商业航天上市潮来了
放眼全国,中国商业航天江湖十分热闹。
今年2月27日,“长征八号”遥二运载火箭在海南文昌发射中心执行“一箭22星”拼车发射任务,创造了我国单次发射卫星数量最多的记录,也交出了商业卫星共享发射的第一张满分答卷。
在此次任务中,有18颗卫星都来自民营商业卫星企业,5颗卫星由微纳星空研制,2颗由天仪研究院研制,10颗由长光卫星研制,1颗由成都星时代宇航科技有限公司研制。其中,微纳星空的5颗卫星累计发射重量超过800kg,接近长征八号遥二火箭本次发射总重量的一半。
更令人惊喜的是,在此次发射的22颗卫星中,商业航天企业天链测控保障了其中19颗卫星的测控任务,创造了中国商业航天企业在单次发射任务中,保障卫星数量最多的纪录。
这次商业航天企业集体亮相,给投资人吃了一颗定心丸。北京一位长期关注商业航天赛道的投资人坦言,“从2015年开始,VC/PE进入商业航天领域已经快7年多了。在这一阶段,投资人不想再听创始人讲故事、谈愿景,大家亟需看到一个足以支撑未来的里程碑成绩。”
当然,投资商业航天赛道周期漫长,退出才是王道。从去年看来,中国商业航天正悄悄迎来一波上市潮。
早在2021年1月,北京证监局网站显示,民营火箭公司北京星际荣耀空间科技股份有限公司(简称“星际荣耀”)拟在科创板上市,天风证券与中信证券担任公司辅导机构。一旦星际荣耀抢先上市,将会成为中国民营火箭第一股。
星际荣耀成立于2016年,是中国第一家迈过“入轨”这一运载火箭技术门槛的民营企业。自成立起,星际荣耀几乎每年官宣新一轮融资,其中2020年完成了11.925亿元人民币的B轮融资,创下当年国内商业航天领域单轮融资最高纪录。
此外,另一家明星公司零壹空间也在冲击IPO。据悉,零壹空间制定了上市计划,已与券商和辅导机构展开合作,签订了上市辅导协议。
零壹空间的背后,是一位80后北航学霸——舒畅。从北航毕业后,他先进入北京大学光华管理学院攻读经济学硕士,后到中国航天科技集团下属航天产业基金投资部、联想控股做起了投资。2014年,国家政策明确鼓励民营企业进入航天领域后,舒畅便拜访多位航天专家,却没找到愿意出来创业的人。于是,他于2015年创办了零壹空间,后与重庆两江新区合作,共同成立了重庆零壹空间子公司。成立至今,零壹空间身后站着联想之星、StarVC、正轩投资、招商局创投、中金资本等一众创投机构。
不止于此。今年1月,成都国星宇航科技股份有限(下称“国星宇航”)公司举行创立大会,原“成都国星宇航科技有限公司”整体改制为“成都国星宇航科技股份有限公司”,大会选举产生了股份公司第一届董事会、第一届监事会成员,这被外界视为国星宇航奔赴IPO的预备动作。
这条赛道还有一众知名独角兽,比如蓝箭航天。成立于2015年,蓝箭航天是中国最早进入商业航天领域的公司之一,也是国内第一家对标SpaceX的中大型液体火箭制造商。2020年9月,蓝箭航天宣布在过去12个月一共获得超18亿元投资,身后集结了红杉中国、碧桂园创投、经纬中国、基石资本、光速中国、歌斐资产、沄柏资本等庞大的投资人队伍。2020年底,蓝箭航天估值已超80亿人民币,上市只是时间问题。
在米磊看来,这波上市潮还称不上一个潮流,真正的上市浪潮可能还要再等几年。“目前无论是火箭还是卫星,只有少数公司可以真正实现商业化落地,比如长光卫星。接下来,对于大多数商业航天公司而言,最关键的任务就是是实现商业闭环——火箭公司要努力发射500公斤以上的运载力的火箭,而卫星公司则需要考虑卫星上天后的商业订单。一旦形成了闭环,我相信商业航天公司批量上市就不是问题了。”
VC/PE圈流传着一个观点:未知的太空,是人类最后的新大陆。用投资人的话来说,错过“大航海时代”的中国人,决不能再错过即将到来的“大航天时代”了,这才是一场真正走向星辰大海的史诗征途。
本文来自微信公众号“天天IPO”(ID:pedailyIPO),作者:张继文 牛妤坤,36氪经授权发布。
相关推荐
东北唯一独角兽,要IPO了
一碗麻辣烫,撑起一个IPO,这对东北夫妻赚嗨了
东北经济不行,怪气候喽?
泡沫重现,科技独角兽IPO滑铁卢启示录
警惕东北喜剧网络电影“内卷”
马云大手笔投资东北的背后
一夜之间,又有两家独角兽叫停IPO
硅谷的IPO“旱季”,要结束了?
IPO遇冷,独角兽的估值泡沫究竟有多大 | 新经济独角兽(2)
昨夜,又一家独角兽中止IPO
网址: 东北唯一独角兽,要IPO了 http://www.xishuta.cn/newsview60396.html
推荐科技快讯
- 1问界商标转让释放信号:赛力斯 95792
- 2报告:抖音海外版下载量突破1 25736
- 3人类唯一的出路:变成人工智能 25175
- 4人类唯一的出路: 变成人工智 24611
- 5移动办公如何高效?谷歌研究了 24309
- 6华为 nova14深度评测: 13155
- 7滴滴出行被投诉价格操纵,网约 11888
- 82023年起,银行存取款迎来 10774
- 9五一来了,大数据杀熟又想来, 9794
- 10手机中存在一个监听开关,你关 9519
