滴滴:自25日起开始减少员工福利
来源: 时间:2019年02月23日 19:27
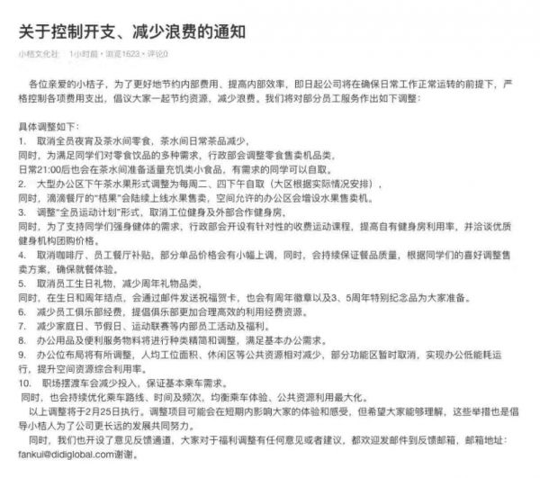
网易科技讯2月23日消息,继2月15日程维宣布滴滴公司裁员2000人后,为了更好的节约内部费用,提高内部效率,滴滴近日将严格控制各项费用支出,对部分员工服务进行了调整。
近日,滴滴发布了“关于控制开支,减少浪费的通知”,通知指出,滴滴将对全员夜宵、茶水间饮品、下午茶、健身房、咖啡厅、员工餐补、生日礼物等均进行了相应的取消或下调,同时,职场摆渡车也会减少投入,但会保证基本乘车需求。
通知在最后指出,此次调整将从2月25日执行。“而此次调整是为了小桔人更长远的发展考虑。”

相关推荐
滴滴:自25日起开始减少员工福利
新浪开通百家号,网易干起自媒体,门户开始送内容上门
7年亏了500亿,滴滴怎么就突然盈利了?
团队、市场、竞争:起底滴滴海外战事
滴滴:24日12时起暂停武汉网约车运营
顺丰员工福利贷款管理制度:额度为30万到100万不等
企业医疗支出重点从治疗转向预防,员工福利平台「CXA」获B+轮2500万美元融资
滴滴老了吗?
安全无法“依赖”滴滴
欧洲大气污染减少,巴黎二氧化氮浓度同比下降54%
网址: 滴滴:自25日起开始减少员工福利 http://www.xishuta.cn/newsview493.html
推荐科技快讯
- 1问界商标转让释放信号:赛力斯 95792
- 2报告:抖音海外版下载量突破1 25736
- 3人类唯一的出路:变成人工智能 25175
- 4人类唯一的出路: 变成人工智 24611
- 5移动办公如何高效?谷歌研究了 24309
- 6华为 nova14深度评测: 13155
- 7滴滴出行被投诉价格操纵,网约 11888
- 82023年起,银行存取款迎来 10774
- 9五一来了,大数据杀熟又想来, 9794
- 10手机中存在一个监听开关,你关 9519
科技快讯热点排名
科技快讯热点
