有关日本福岛核废水的七大事实
本文来自微信公众号:NJU核真录(ID:njufactcheck),记者:薛敬文、王卓(伦敦大学史密斯金学院)、吴若薇、杨静怡(重庆大学)、安迪,制图:陈俊沂、薛敬文,头图来自:视觉中国
2011年3月11日,日本发生9.0级特大地震,福岛第一核电站经历了灾难性的核泄漏。在囤积核废水10年后,2021年4月13日,日本当局在东京首相官邸召开了“废炉·污染水·处理水对策”的阁僚会议,正式决定将福岛第一核电站囤积的核废水排放入海。
5月17日,中国外交部发言人赵立坚再次在外交部例行记者会上表示:福岛核污水排海后患无穷。赵立坚说:“日方得到的只是一己私利,留给子孙后代的将是无穷后患。”
日本政府排放核废水出于怎样的国家利益?核废水的排放,经历了怎样的国际审核?核废水又将带来怎样的影响?围绕这些疑点,核真录记者核实了“有关日本核废水的七大事实”,我们将结果简略整理成下图。下文也会分点详细展开。

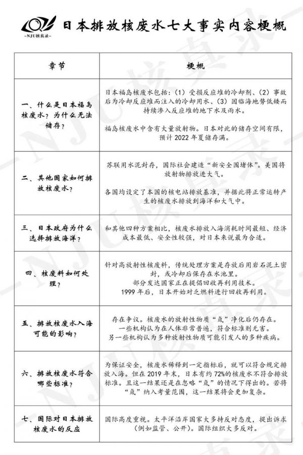
日本福岛核废水的七大事实内容梗概
一、什么是日本福岛核废水?为何无法再储存?
日本福岛核废水由三部分组成,包括(1)受损反应堆原有的冷却剂;(2)事故后为了冷却反应堆而注入的冷却用水;(3)因临海且地势低矮而大量渗入反应堆的地下水及雨水。
据NHK4月13日报道,反对排放福岛核废水的最主要原因是经过处理的福岛核废水仍然含有放射性氚。氚是氢的一种放射性同位素。作为一种放射性物质,它的衰变周期很长,半衰期一般有几十年甚至上百上千年,因此即使流入海洋被稀释之后也不会轻易散去。
动议排放核废水的日本政府实际上面临巨大的核废水储存压力:日本外交部门于4月份发布了《福岛处理水处理方案简报》。《简报》表示,每天大约有170吨的核废水产生并储存在储存罐中。由于地震后地下水持续涌入,核废水每年将增加5万~6万吨。
东京电力公司在其官网文件中表示,为了储存核污水,他们共准备了1061个储存罐,总容量约为137万吨。而截至2021年4月15日,储存核废水的容器共已储存核废水已超125万吨。东京电力公司预估,2022年夏季后,核废水将达到计划容量。
二、其他国家如何排放核废水?
自1954年第一座核电站在苏联建成开始,国际上已发生过多起核废水事故。
1979年,美国发生了三哩岛核电站核泄漏。在冷却核反应堆过程中,这次事故产生了大量废水。运营商美国巴布科克·威尔科克斯公司在排海方案受阻之后,消耗约两年时间,将约24万亿贝克(贝克即Bq,放射性物质的国际衡量单位)的放射性物质排入大气。
1986年,在切尔诺贝利核事故发生后,苏联政府用水泥浇筑成“石棺”,把事发的4号反应堆仓促封存。
2010年起,全球约40个国家共同出资建造了“新安全围堵体‘HN3’‘84’ ”取而代之,用以掩埋核反应堆并注入地层。联合国第七十四届会议中关于切尔诺贝利灾难的长期后果的报告表明,新安全围堵体的寿命为 100 年,可以防止环境受放射物进一步释放的危害。
一方面,核事故后的核废水,可以排入大气、围堵封存;另一方面,核电厂正常运行过程中也会产生各类废水,其体积、放射性浓度和盐含量有较大差异。为了防止不同废水之间的交叉污染,核电厂对废水进行分类收集、储存和处理。常用的废水处理技术包括储存衰变、过滤、蒸发、离子交换和膜分离等。
据中国核能行业协会官网公布的信息,各种堆型的核电站产生的废水具有不同的放射性。同时,某一堆型的核电站也可能产生不同放射水平的核废水。针对不同类型的废水有不同的处理方法。
例如,我国广泛采用的压水堆核电厂通常会产生三类废水:工艺废水、设备去污废水以及地面冲洗废水、淋浴水和洗衣房水。其中,工艺废水采用预过滤、离子交换、蒸发等方法处理。设备去污废水盐含量较高,一般采用蒸发处理。而地面冲洗废水、淋浴水和洗衣房水的放射性水平很低,可经过滤后排放。
对于核设施正常运转产生的核废水,世界各国主要采用地下掩埋、海洋排放和蒸汽释放三种方式进行处理。此外,各国均设定了本国的核电站排放基准,并据此将正常运转时产生的核废水排放到海洋和大气中。
三、日本政府为什么选择排放海洋?
海洋排放并非唯一的核废水处置方案。从理论上说,除海洋排放(discharge into the sea)外,处置核废水还有蒸汽释放(vapor release)、氢气释放(hydrogen release)、地下掩埋(underground burial)以及向岩石圈注射(geosphere injection)4种方式。
据纽约时报中文网报道,日本政府声称,他们用了六年多的时间考虑不同的废水处理措施,最终决定将福岛第一核电站核废水处理后排入大海。日本为什么放弃其余四种方案?排放入海有着怎样的考量?

五种处置方案示意图,截图自:含氚废水特别工作组Tritiated Water Task Force报告
2013年12月4日,国际原子能机构(the International Atomic Energy Agency)审查团向日本污染水处理对策委员会(the Committee on Countermeasures for Contaminated Water Treatment)提供了咨询意见,建议列出所有核废水处置方案并对其进行评估。
针对这一意见,日本成立了含氚废水特别工作组(Tritiated Water Task Force),从2013年12月25日开始评估这五种核废水处置方案,考察每种方案的可行性,包括持续时间、费用、规模、二次废物、工作人员所受辐射照射等。工作组于2016年6月3日发表了评估报告。
该报告结论表明,在综合考量技术和监管可行性这两项基本要求后,海洋排放和蒸汽释放都是可行的方案。但进一步考虑潜在的制约因素,尤其就时间和经济成本而言,海洋排放的优势最为显著。

工作组的基本要求评估

工作组的操作制约评估
在时间上,核废水排入海洋的时间或持续91个月,在上述5种方式中消耗时间最短。时间最长的处理方式则是蒸气释放,需要120个月。
在经济成本方面,海洋排放仅需34亿日元,是5种方式中对资金需求量最少的。需要资金投入最多的则是地下掩埋,约需2431亿日元。《中国环境报》认为,在新冠肺炎疫情拖垮“奥运景气”之后,日本很难再因为核污水去投入大笔资金。
安全的考量则在于,福岛厂区的储存能力已近极限。至于为何不扩大储水罐的地面储存面积,东电表示福岛厂区的“管道设计存在问题”。除了成本高昂之外,埋入地下也很难保证做到零泄漏。
由此,由于海洋排放相较于其他四种方式,消耗时间最短、经济成本最低,且福岛厂区的储存能力已近极限,最后日本选择了海洋排放的方案。
四、核废料如何处理?
核废水即将排放入海,那么核废料何去何从?
记者了解到,核废料(Nuclear Waste)也可以称为放射性废料(Radioactive Waste)。[i]广义上,核废料指的是核燃料在生产、加工和处理过程中,不再需要的、且具有放射性的废料。根据这一定义,核废料可细化涵盖到核燃料使用的工具和工作服。同时,核废料也可以专指高放射性废料,也就是核反应堆中已经使用过的燃料,又称乏燃料(Spent Fuel)。
尽管核燃料自身产生的废物很少,但是已使用的核燃料具有高放射水平,乏燃料的处理是重中之重。据世界核协会的数据,乏燃料数量上占核废料的3%,却占总放射性的95%。

世界核协会梳理了核废料的组成和危害
目前,世界上大多数国家仍以传统方式处理乏燃料,即湿式和干式储存。干式储存,是将用过的燃料放置在碳罐中,依次存放在处置库,然后用岩石和粘土密封。湿式储存,是将刚从反应堆中取出用过的燃料储存在水中,使燃料冷却并保存在水池里,也可以在初步冷却一段时候后将其转移到干燥装置里。
也有部分发达国家正在提倡乏燃料的回收再利用技术。这一技术能在已用过的核燃料中,提取铀(Uranium)、钚(Plutonium)和钍(Thorium)等元素,在反应堆中重复使用,也可以与新的燃料混合制成新的燃料棒。
1994年起,日本主要将本土乏燃料运到欧洲,由英国核燃料公司和法国高杰马公司进行处理;而在1999年之后,日本停止向欧洲运送乏燃料,构建乏燃料闭环处理体系,提取乏燃料中还可以再利用的元素重复使用,回收储存无法再利用的废料。
五、排放核废水入海可能的影响?
日本将核废水排放入海已成事实。这将给人类带来什么影响?记者整理资料汇表如下:

一些学者强调核废水的污染。张伟等人的《低水平氚水内照射的剂量估算》和崔凤梅等人的《氚水的内照射损伤实验研究》都表明,氚水在注入小白鼠体内之后,会按照其衰变规律持续地释放射线。
根据这一研究,随着剂量积累,骨髓嗜多染红细胞和外周血白细胞的损伤也会增加,并且会导致小白鼠原发性恶性肿瘤的增加。因此,尽管氚对生物体的危害较小,但在持续的摄入下仍会对人体造成伤害。
除了氚之外,水中其他的放射物也会对海洋产生影响。美国伍兹霍尔海洋研究所放射化学家Ken Buesseler 发表于2020年的文章《Opening the floodgates at Fukushima》显示,核废水中的氚并不是最危险的放射物。文章认为,钌-106和钴-60等放射物更容易进入海洋生物体内或海底沉积物中。纳入到海洋生物中的放射性物质最终会通过食物链传给人类。
“生命时报”整理了日本核废水中放射性物质的危害,认为:氚可能导致细胞死亡、DNA遗传损伤,可能影响下一代生殖;碘-129可能引发甲状腺癌;锶-90可能引发白血病;同位素碳-14可能损害人类基因,且可存在数千年。
也有部分机构认为核废水带来的影响并不明显。
健康物理学会(Health Physics Society)称,氚在人的体内是非常普遍的。氚仅会进行低能量的β衰变,不会对人构成外照射,主要通过食入、吸入对人造成影响。而且氚在人体内停留的时间较短,会随着人体内水循环排出体外。因此摄入一定量的氚并不会对人体造成明显影响。
向海洋排放核废水是核电站的常见做法。国际原子能机构表示,在符合安全和环境标准情况下,将一定量的废水排入海洋是常规做法。

国际原子能机构总干事Rafael MarianoGrossi的观点
2012年中华人民共和国生态环境部发布的《2011年辐射环境》报告显示,在“3.11”福岛核电站泄露后,我国海水与土壤中的放射性物质活度浓度都符合管理标准。作为日本邻国,日本福岛核事故并未对中国环境及公民健康产生影响。
六、排放核废水符合哪些标准?
原子能机构审查小组表示,目前日本“处理核污水的提议目标符合当前的国际良好做法。”并指出,将核废水“有控制地排放入海在技术上是成熟可行的,此举在日本或国际上都有已实施的可行先例。”该方法较其他方法“更有可能带来一个成功的结果。”
但报告中也指出:“截至2019年12月,储存在罐中的ALPS处理水总量中,除去核素“氚”外,约有28%符合排放到环境中的监管标准。ALPS对水的处理还有必要进一步净化,以达到排放的管制标准。”
综合看来,为保证安全,核废水稀释到一定指标后,就可以符合规定排放入海。但在2019年末,日本有约72%的核废水不符合排放标准。且这一结果还是在忽略“氚”的情况下得出的。若将“氚”纳入考量范围,这一结果将会更加复杂。
2021年4月13日,在METI(日本经济贸易产业部)发布了文件《ALPS(阿尔卑斯电气株式会社)处理核污水的基本方法》。文件指出,对于含有多种核素的水,法定排放标准是:水中每种放射性核素的浓度比率之和应小于“1”。
文件显示,预计排放的核废水经二次净化后,浓度较高的水,其放射性核素(除氚外)浓度比率之和为0.35;浓度较低的水,其放射性核素(除氚外)浓度比率之和为0.22。均小于1。

文件论证了净化后的核废水符合标准 除氚外
2020年12月24日,东京电力公司发布了核废水的处理进展报告。检测结果表明,经ALPS二级处理和内部分析证实,法定浓度(除氚外)的比率之和已降至1以下。但这一评估结果回避了氚的净化问题。
七、国际对日本排放核废水的反应
日本宣布将核废水排入太平洋的消息甫一发出,立刻在国际舆论界掀起轩然大波。太平洋沿岸主要国家有什么样的反应?相关的国际组织又是什么样的态度?记者展开梳理。
1. 美国:支持日本
美国东部时间2021年4月12日,美国国务院发表声明:“日本的核废水问题十分独特,难以处理。日本权衡了各种选择,保持透明公开,并采取了全球公认的核废水排放标准。”
2. 俄罗斯:要求日本尽责、公开
莫斯科时间2021年4月13日,俄罗斯外交部发表声明:“我们对日本核废水表示严重关切……如有必要,日本需要允许我们监测排放地区的辐射情况。我们希望日本尽一切责任,最大程度地减少对海洋环境的不利影响。”
3. 韩国:一波三折
日本宣布将福岛核废水排放海洋后,韩国方面从起初的反应紧张,到后来逐渐松懈,甚至到最后不再明确反对,态度的转变可谓一波三折。
首尔时间2021年4月14日,韩国政府表示:“如果日本不经过充分协商就排放核废水,韩国政府将很难接受。”[i]。据韩国MBC新闻报道,韩国总统称正在积极考虑向国际海事法庭提起申诉。”
五天后,韩国的态度逐渐松懈。据韩联社报道,韩国外交部长官郑义溶表示,若日方按照国际原子能机构(IAEA)规定的标准进行处理,韩国就没有必要坚持反对。
4. 中国:坚决反对
北京时间2021年4月15日,外交部部长助理吴江浩召见日本驻华大使垂秀夫,就日本政府决定以海洋排放方式处置福岛核电站事故废水提出严正交涉。
2021年4月21日,外交部发言人汪文斌表示,“日方不顾国际社会的质疑和反对,违背自身应当承担的国际责任,试图把核污水一排了之,把环境健康安全风险扩散到全球,这种行为不透明、不科学、不合法、不负责,也不道德,是冒天下之大不韪。”
5. 联合国人权高级专员办事处:不可接受
日内瓦时间2021年3月11日,联合国人权高级专员办事处的专家表态:日本福岛第一核电站的核污水仍然对环境和人权构成危险,任何将核废水排入大平洋的解决方案都是不可接受的。
6. Greenpeace绿色和平组织:明确反对
阿姆斯特丹时间2021年4月13日,Greenpeace绿色和平组织针对日本政府决定排放核废水至大海一事发表声明:这完全无视日本和亚太地区人民的人权和利益,忽视了人权和国际海事法。
7. The International Atomic Energy Agency国际原子能机构:协助、监督
维也纳时间2021年4月13日,国际原子能机构(IAEA)负责人Rafael Mariano Grossi表示:“欢迎日本对于福岛核废水处理的决定,IAEA也将为日本提供监督上的技术支持并且参与审核核废水排放计划的安全性与透明性。”
总体来看,众多太平洋沿岸国家表示反对。即使反对立场不完全坚定,也对日本政府提出了诉求。国际组织整体而言也反对日本的行为,相关的国际组织将介入监督并协助排放。
总结
向太平洋排放核废水,这不仅是日本一国的行为,也影响着太平洋国家乃至全世界的未来。日方将如何排放?日本和国际有无监督机制?国际组织和利益攸关国家如何介入?面对这些尚待解决的问题,我们对公开信息、多方评估的渴望,都是为了人类能安全地生存,都是为了人类赖以生存的地球家园。
山川异域,风月同天。我们衷心希望,核废水的排放入海,不会成为服务于少数人利益的“人祸”。
参考文献
[1]https://www3.nhk.or.jp/nhkworld/en/news/20210413_19/
[2]https://www.tepco.co.jp/decommission/progress/watertreatment/
[3]http://www.xinhuanet.com/world/2021-04/13/c_1127325596.htm
[4] https://undocs.org/pdf?symbol=zh/A/74/461
[5]https://cn.nytimes.com/asia-pacific/20210414/japan-fukushima-nuclear-wastewater/
[6]https://www.meti.go.jp/english/earthquake/nuclear/decommissioning/pdf/20200210_alps.pdf
[7]https://nnsa.mee.gov.cn/ztzl/hjbzl/202010/P020201026355553582093.pdf
[8] https://www.yicai.com/news/101018820.html
[9]https://www.nrc.gov/reading-rm/doc-collections/fact-sheets/radwaste.html
[10] 谭文超. 核废料处置的国际法律制度研究[D].南昌大学,2017
[11] 翟江龙. 核废料处置的法律制度研究[D].南昌大学,2018.
[12]https://www.world-nuclear.org/nuclear-essentials/what-is-nuclear-waste-and-what-do-we-do-with-it.aspx
[13]https://whatisnuclear.com/recycling.html#:~:text=Nuclear%20waste%20is%20recyclable.,into%20another%20reactor%20as%20fuel.&text=You%20could%20power%20the%20entire,almost%20100%20years%20(details).
[14] 日本核燃料循环工业现状[J].国外核新闻,2006(11):27-28.
[15]https://www.fepc.or.jp/english/nuclear/fuel_cycle/fuel_recycling/index.html
[16]https://www.cnki.com.cn/Article/CJFDTotal-ZHFS704.013.htm
[17]https://www.cnki.com.cn/Article/CJFDTotal-FYFG200905012.htm
[18]https://science.sciencemag.org/content/369/6504/621.summary
[19]https://m.weibo.cn/1774057271/4626608651241206
[20]http://hps.org/documents/tritium_fact_sheet.pdf
[21]https://www.mee.gov.cn/hjzl/hyfshj/hyfshjzk/201605/t20160526_347139_wap.shtml
[22]https://www.meti.go.jp/english/earthquake/nuclear/decommissioning/pdf/202104_bp_breifing.pdf
[23]https://www.state.gov/government-of-japans-announcement-on-fukushima-treated-water-release-decision/
[24]https://www.mid.ru/en/search?p_p_id=3&p_p_lifecycle=0&p_p_state=maximized&p_p_mode=view&_3_struts_action=%2Fsearch%2Fsearch#
[25]https://www.mofa.go.kr/eng/brd/m_5676/view.do?seq=321629&srchFr=&srchTo=&srchWord=&srchTp=&multi_itm_seq=0&itm_seq_1=0&itm_seq_2=0&company_cd=&company_nm=&page=3&titleNm=
[26]https://imnews.imbc.com/replay/2021/nwdesk/article/6149452_34936.html
[27]https://www.voanews.com/east-asia-pacific/south-korea-considers-actions-against-japan-over-plan-release-radioactive-water
[28]https://cn.yna.co.kr/view/ACK20210427007600881?section=search
[29]https://www.ohchr.org/EN/NewsEvents/Pages/DisplayNews.aspx?NewsID=26882&LangID=E
[30]https://www.greenpeace.org/international/press-release/47207/the-japanese-governments-decision-to-discharge-fukushima-contaminated-water-ignores-human-rights-and-international-maritime-law/
[31]https://www.iaea.org/newscenter/pressreleases/iaea-ready-to-support-japan-on-fukushima-water-disposal-director-general-grossi-says
本文来自微信公众号:NJU核真录(ID:njufactcheck),记者:薛敬文、王卓、吴若薇、杨静怡、安迪(读者夏银穗、佘成雨对本文亦有贡献),制图:陈俊沂、薛敬文
相关推荐
有关日本福岛核废水的七大事实
信任与道德:从福岛核废水看我们对发达国家的态度
日本决定核废水排入大海,会带来哪些影响
声称“危害极小”,日本将把百万吨核废水倒进太平洋
除了福岛核污水,日本还要面临这个棘手问题
福岛第一核电站的拆除到底有多难?
日本要把123万吨核污水排入太平洋,核威胁距离我们有多远?
日本要把123万吨核污水排进海里 将持续30年 韩国怒了
【虎嗅早报】外交部连发三问斥责日方向海洋排放核废水;加密货币交易所第一股Coinbase上市首日收涨31%
日本到底行不行?
网址: 有关日本福岛核废水的七大事实 http://www.xishuta.cn/newsview43714.html
推荐科技快讯
- 1问界商标转让释放信号:赛力斯 95792
- 2报告:抖音海外版下载量突破1 25736
- 3人类唯一的出路:变成人工智能 25175
- 4人类唯一的出路: 变成人工智 24611
- 5移动办公如何高效?谷歌研究了 24309
- 6华为 nova14深度评测: 13155
- 7滴滴出行被投诉价格操纵,网约 11888
- 82023年起,银行存取款迎来 10774
- 9五一来了,大数据杀熟又想来, 9794
- 10手机中存在一个监听开关,你关 9519
