4月教育行业融资报告:21家企业共融资7.23亿元,大额融资寥寥
编者按:本文来自微信公众号“黑板洞察”(ID:heibandongcha),作者:张雪玲,36氪经授权发布。
导语
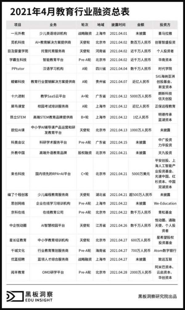
2021年4月教育行业共发生了21起融资事件,共融资7.23亿元,其中最大的一笔融资是来也科技获得的由中国平安旗下平安全球领航基金与上海人工智能产业基金联合领投的5000万美元C+轮融资。2020年同期发生融资17起,同比增长23.53%。2021年3月发生融资15起,同比增长40%。但本月融资情况不及今年前三月份,融资总金额大幅减少。
(注:按照惯例未披露融资额的事件未统计金额。为了方便统计,我们对金额按照取中间数值的规则来计算——数百万融资取300万来计算;数千万融资取3000万来计算;另外,保守起见,近千万融资我们取600万来计算,近千万美元则取600万美元即3600万人民币来计算;千万级指1000万;近亿元指6000万;上亿元指的是1亿元。附:融资时间以媒体披露时间计算)
01 融资轮次

从数据来看,4月融资轮次中,天使轮和Pre-A轮均以6起的数量分别占比28.57%,位居融资轮次第一名。A轮其次,共发生3起,占比14.29%。战略融资2起。占比9.52%。A+轮、B+轮、C+轮各1起,占比4.76%。
4月融资轮次中,早期融资占比略有上升,相比于12月的50.72%,4月的早期融资占比上升到了76.19%。
02 地域分布

从地域分布上看,4月融资地域分布依旧以北京为主,发生8起融资事件,占比高达38.10%。融资地域分布范围总和略多于上月。上海发生融资事件5起,广东2起,江苏、四川、湖北、河南、海南、贵州各1起。湖北、河南、海南、贵州四省均为本年度第一次发生教育行业融资事件。
03 融资体量

与上月相比,4月融资总金额减幅高达80.35%,主要由于上月上亿体量融资事件较多,其中核桃编程、北格教育、云学堂、UMU、艾上AI、导氮教育、小码王等教育公司融资均达上亿元人民币。4月的融资事件金额中,融资体量在百万级的有6起,占比28.57%;千万级的有8起,占比38.10%;上亿元体量的有2起,占比9.52%。其中未披露融资事件数5起。
2起上亿元融资中,获得融资最多的是来也科技获由平安全球领航基金、上海人工智能产业基金联合领投的5000万美元C+轮融资,占4月总体融资金额的41.49%。其次是昂立STEM获得的由明德传承、蓝湖资本投资的1亿元人民币B+轮,占月融资总金额的13.83%。上亿元体量的融资总金额超过4月总金额的一半。
04 细分领域

4月融资事件细分领域中,企业服务融资数量为6起,居于细分领域榜首;K12和职业教育以4起的数额并列排在第二位;素质教育和语言培训以3起的数额并列排在第三位。早教领域融资数量为1起。
其中,企业服务融资金额同样占据各细分领域榜首,在总金额7.23亿的数据中贡献了4.5亿元的金额,占4月融资总金额的62.24%。该赛道内数额最大的一笔融资同时也是本月发生数额最大的融资,即来也科技获得得5000万美元C+轮融资。
与此同时,素质教育赛道融资金额为1.25亿元,占总金额的17.29%,主要为昂立STEM获得的1亿人民币B+轮融资。职业教育赛道融资金额为0.6亿元,占总金额的8.30%,主要为犀鸟课堂获得的近亿人民币A轮融资。K12赛道融资金额为0.52亿元,占总金额的7.19%。语言培训赛道融资金额为0.3亿元,占比4.15%。早幼教赛道融资金额为0.06亿人民币,占比0.83%。
05 附总表

结语
总体来看,由于本月过亿大额融资事件仅发生2起,导致本月融资总金额减幅高达80.35%,但融资事件较上月有所增加,企业服务赛道表现最优。与以往不同的是,本月早期融资事件明显增多,占比76.19%,各个赛道均有涉及。虽与头部企业存在明显差距,但在线教育新一批力量正在追赶当中。这也表明在线教育难以一家独大,市场极容易被瓜分,竞争壁垒较低。各领域头部机构不仅要提防其余赛道玩家的觊觎,也要在自身领域稳站脚跟。
相关推荐
4月教育行业融资报告:21家企业共融资7.23亿元,大额融资寥寥
10月教育行业融资报告:24家企业共融资7.59亿元,编程教育面临角逐赛
9月教育行业融资报告:23家企业共融资7.32亿元,数学思维赛道战鼓起
1月教育行业融资报告:28家企业共融资30.23亿元,腾讯投资最为活跃
8月教育行业融资报告:24家企业共融资21.13亿元,书法培训赛道风声渐起
6月教育行业融资报告:24家企业共获融资6.92亿元,美术教育崭露头角
5月教育行业融资报告:33家企业共获融资13.85亿元,素质教育热度不减
7月教育行业融资报告:25家企业共融资39.71亿元,体育教育受青睐
9月教育行业融资报告:22家企业共融资42.73亿元,行业整体马太效应初显
2月教育行业融资报告:22家企业共融资35.18亿元,粉笔教育完成首次公开融资
网址: 4月教育行业融资报告:21家企业共融资7.23亿元,大额融资寥寥 http://www.xishuta.cn/newsview42866.html
推荐科技快讯
- 1问界商标转让释放信号:赛力斯 95792
- 2报告:抖音海外版下载量突破1 25736
- 3人类唯一的出路:变成人工智能 25175
- 4人类唯一的出路: 变成人工智 24611
- 5移动办公如何高效?谷歌研究了 24309
- 6华为 nova14深度评测: 13155
- 7滴滴出行被投诉价格操纵,网约 11888
- 82023年起,银行存取款迎来 10774
- 9五一来了,大数据杀熟又想来, 9794
- 10手机中存在一个监听开关,你关 9519
