00后整顿导师,家丁式师承关系早该抛弃了
又有一个大学老师被学生举报。
4月9日晚,北京邮电大学15位研究生联名举报导师郑某,称其存在师德师风问题。
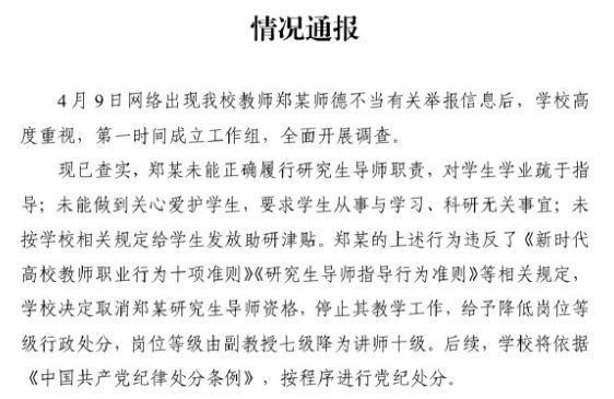
北邮的回应也来得很快,仅一天时间就发布调查结果通报。从通报可以看出,学生的举报基本属实,学校决定取消郑某研究生导师资格,停止其教学工作,给予降低岗位等级行政处分,岗位等级由副教授七级降为讲师十级。

▲北邮的情况通报(图/网络)
此事或许折射出:人身依附式的师承关系,已经被一些老师玩坏了,也被学生彻底抛弃了。
01
公开信息显示:郑某,北京邮电大学副教授,在该校信息与通信工程学院工作。
15位研究生联名举报称,郑老师情绪极其不稳定,常常破口大骂;差遣实验室同学去做许多科研以外的事情,如长期代取大量快递、替其开车接送朋友和家人、到其家中打扫卫生,再如帮其女儿做作业、接送其女儿上学放学,甚至要在其女儿参加重要考试时代为作弊……
举报中还提及郑老师强迫学生加班,无视学生身心健康。学生们说,经过长期高压、加班熬夜、昼夜颠倒、作息紊乱的生活,大部分郑老师指导的学生出现了或轻或重的生理和心理问题。希望校方能够明察秋毫,为所有举报学生更换导师,并保护他们直到毕业。

▲网传举报文件部分页面截图(图/网络)
从这些描述来看,这个老师确实过分,学生就像是她的家丁,处理各种私事,且通报还提到,她未按学校相关规定给学生发放助研津贴。
可见,这就是一种纯粹的剥削,激起学生的反抗也是自然的。
类似事件近年可谓时有发生。
今年1月,华中农业大学11个学生实名联合举报导师学术造假、打压学生、克扣学生劳务费、教材编写造假,长达125页的PDF举报文件和印有手印的举报信在网上疯传。
2020年,天津大学一个退学硕士生举报导师、该校化工学院教授张裕卿,称其在2011年到2020年间所做的实验、发表的论文多次造假,并多次帮助其女儿发表论文,“多次把其研究生的实验成果、论文内容,稍作修改,署上其女儿的名字发表出来”。
教育部发布的《研究生导师指导行为准则》,明文提到“不得要求研究生从事与学业、科研、社会服务无关的事务,不得以研究生名义虚报、冒领、挪用、侵占科研经费或其他费用,不得侮辱研究生人格,不得与研究生发生不正当关系”。
规定居然细到这个程度,可见乱到了何种程度。
曾有人在知乎提问“研究生都会帮导师干活吗”,一个高赞回答是这样的:
“帮?你太高估自己了,你跟电脑,桌椅,鼠标之类的性质是差不多的,就是一个财产或者工具,哪里配得上‘帮’这么人性化的词汇?”
话说得扎眼,但真实的情况,只怕是更扎心。
02
其实,帮导师干点私事,至少在我十多年前读研究生那会儿并不陌生,甚至学生也不反感。
就像我和我的师门同学,其实和导师的家人都认识。至于日常帮着处理点事,像带导师的孩子一起打球,帮着辅导一下作文,这些都很正常。师门兄弟姐妹也没有觉得有什么不妥,相反,这倒更像是一种加入师门的仪式——学术融进生活,师门融入家门,那是导师真正把你当成自己人了。
当然,这么说并非大家都是受虐狂,而是师生之间一种心照不宣的默契,导师也要有导师的样子。
我还记得,当时有一位同学因家人重病请假回家,导师二话不说给了他一笔钱;那会儿想找实习,我和导师发信息说起,他回了一个“好”,10分钟后,他一位朋友就联系我安排实习事宜。
至于授课,我觉得很多时候是在餐桌上完成的。导师组个局,大家吃吃喝喝,这过程中听导师谈天说地。就这样,至少我个人是度过了一段相当愉快的研究生时光。
也可能是我们比较幸运,恰好遇到了一位颇知进退的导师。但那会儿,我们普遍都是这么一种认知:选了导师,就像拜入师门。
师门就是学校之外的第二个标签,如果学生有志于学术,导师很可能是要跟随整个学术生涯的,比如,开会遇到同行肯定会被问“哪位老师的学生”?
这或许更像是导师制最初的模样。导师制其实是很古典的设计,在十四世纪,牛津大学就实行了导师制,其最大特点是师生关系密切——导师不仅要指导学生的学习,还要指导他们的生活,这就是今天导师制的雏形。
可见,导师制本来就有些边界模糊,与其说是一种纯学业的教导或帮助,不如说它更像是人生的教导引导。
比如我的导师,别说教导学生写论文、帮大家找工作,就连学生终身大事也“负责”,常常帮学生介绍对象。
然而,这样一种古典的导师制,现在似乎很难维系,也不再轻易被认可和接受。
春节时,我遇到一个读研的亲戚,他说自己申请一个奖学金,需要导师手写一段材料,导师不太乐意,说不太了解他的情况。这个亲戚因此愤愤不平:“学校收那么多学费,老师连这点事都不愿做?”
这让我有些恍惚。一来,我不知道一位导师可以用这样的理由拒绝自己的学生;二来,我也没想到学生看待自己和导师的关系,用的是“学费”视角。
03
这种变化,不知何时产生。我猜,可能和连连扩招的研究生规模有关。
特地去翻了一下统计资料,我读研时,全国硕士研究生在校人数规模大约150万;到2023年,这一数字高达327万。
这种迅速的扩容,我想,或许也摊薄了师生之间的情谊。读研越来越像流水线生产,学生源源不断地进来,导师则在这短暂相逢的几年里,把他们标准化地捶打加工一下。
师生之间,因此不再有过多的留恋和珍惜,也没有太多情感上的沟通,看待彼此的视角可能都是工具化:一个是帮我打工的劳力,一个是发我学位的老板。
人身依附的师承关系开始破裂,人们对师生关系的期待更像是一种契约式合同关系:一切都按约定来。
在这种大背景下,乱象也就出现了。老师对学生冷漠,想着在有限时间尽可能榨干学生;学生也不会平白受气,反手就是一套举报。
相信很多师生看到这类新闻,只是希望这几年能平安度过、各自安好。
那种曾建立于默契和小范围内、坐而论道式的师生关系,面对规模化、工业化生产的教育体系,多少有些无能为力。
这可能是教育发展的宿命,同时也会让人有那么一点点怀想和留恋:那种纯粹的、“泛家庭化”的师生关系,变得愈来愈稀缺和珍贵。
联想起最近看过的一个教授吐槽:研究生毕业后,要跟自己“断亲”。他的这个学生很果断,很有代表性:当“合同”到期,导师不再“有用”,关系便可结束。
我觉得,这确实很干脆,但也有点乏味。
本文来自微信公众号:冰川思享号(ID:icereview),作者:青柳
相关推荐
00后整顿导师,家丁式师承关系早该抛弃了
00后连工作都找不到,去哪整顿职场?
别说00后整顿职场了,他们正承受几代人的压力之和
00后小花,富二代整顿娱乐圈?
00后制霸职场?别坑年轻人
中国年轻游客“整顿”法国市场:这些就不买了,奢侈品傻眼了!
00 后的梦想:成为普通人
00后小空姐的飞行
00后创业潮:AI、风口与新世界
第一批00后,已经离婚了
网址: 00后整顿导师,家丁式师承关系早该抛弃了 http://www.xishuta.cn/newsview115007.html
推荐科技快讯
- 1问界商标转让释放信号:赛力斯 95792
- 2报告:抖音海外版下载量突破1 25736
- 3人类唯一的出路:变成人工智能 25175
- 4人类唯一的出路: 变成人工智 24611
- 5移动办公如何高效?谷歌研究了 24309
- 6华为 nova14深度评测: 13155
- 7滴滴出行被投诉价格操纵,网约 11888
- 82023年起,银行存取款迎来 10774
- 9五一来了,大数据杀熟又想来, 9794
- 10手机中存在一个监听开关,你关 9519
