恒大两年虚增收入5641.46亿,镜中繁花留下一地鸡毛
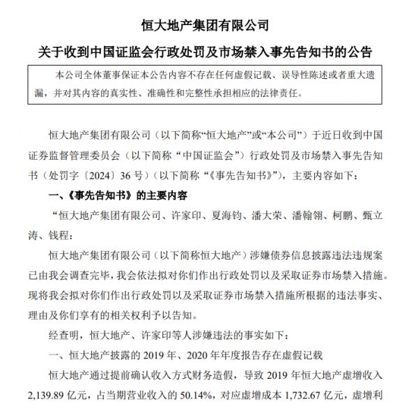
3月18日晚,恒大地产集团发布《关于收到中国证监会行政处罚及市场禁入事先告知书的公告》。公告中显示,恒大通过财务造假,在2019年和2020年共虚增收入5641.46亿元,虚增利润920.11亿元,创造了一项前无古人的纪录。
更为恶劣的是,通过引用这两年的虚假营收和利润等数据,恒大在2020年发行了5笔债券,总规模为208亿元。
公告中显示,证监会给恒大地产集团开出了41.75亿元的罚单。而已经身陷囹圄半年之久的前董事长许家印、传闻已被控制的前总经理夏海钧,分别被处以4700万元和1500万元的罚款。
2019年和2020年,正是中国房地产市场的成交额顶峰,和众多房企“最后的狂欢”。这些成交“奇迹”,前无古人,今后恐怕也很难被超越。
仅仅时隔四、五年,此时再回看恒大这两份严重造假的年报,以及那两年恒大以及许家印的风光无限,对比现今,颇有恍如隔世之感。
一、惊天造假,超级罚单
公告显示,恒大地产通过提前确认收入方式财务造假,导致 2019 年恒大地产虚增收入2,139.89 亿元,占当期营业收入的50.14%,对应虚增成本1,732.67 亿元,虚增利润 407.22 亿元,占当期利润总额的 63.31%。
2020 年,恒大地产虚增收入3,501.57亿元,占当期营业收入的 78.54%,对应虚增成本 2,988.68 亿元,虚增利润 512.89亿元,占当期利润总额的 86.88%。
从2020年到2021年,恒大地产发行的5笔债券(2020恒大 02 债券,发行规模 40 亿元;2020 恒大 03 债券,发行规模 25 亿元;2020恒大 04 债券,发行规模 40 亿元;2020 恒大 05 债券,发行规模 21 亿元;2021 恒大 01 债券,发行规模 82 亿元),从规模高达208亿元,其发行文件中分别引用了恒大2019年、2020年的相关数据,涉嫌欺诈发行。
此外,截至 2023年8月31日,恒大地产自2020年1月1日以来,共有1,533笔重大诉讼仲裁事项(涉案金额 5,000 万以上)未按规定及时予以披露,涉及金额4,312.59 亿元。
截至2023年8月31日,恒大地产自2021 年1月1日以来,共有2,983 笔未能清偿到期债务未按规定及时予以披露,涉及金额2,785.31亿元。

《事先告知书》,镜观台截图
为此,证监会也开出了天价罚单。
根据《证券法》相关规定,恒大地产被处罚41.75亿元;时任集团高管许家印、夏海钧、潘大荣、潘翰翎、柯鹏、钱程均被处罚。而许家印和夏海钧,在被处罚4700万元和1500万元的同时,终身禁入证券市场。
关于恒大面临的法律问题,镜观台咨询了数位律师。如今的恒大,在律师界也属于敏感话题。有律师表示,恒大案子太多了,很多律所难免会代理,因此就成了与恒大有利益冲突方,不适合发表意见。而另一位律师则表示:“恒大的水比较深,比较敏感,我们轻易也不太敢发表意见。”
鉴于恒大集团目前严重资不抵债的现实情况,以及许家印与夏海钧恐将承担其他多项偿债责任。关于罚金与清偿债务的优先顺序,律师表示,《证券法》第二百二十条规定:“违反本法规定,应当承担民事赔偿责任和缴纳罚款、罚金、违法所得,违法行为人的财产不足以支付的,优先用于承担民事赔偿责任”。而许家印与夏海钧的相关行为,可能也会被进一步追究刑事责任。
而在财务造假的过程中,如果会计师事务所有过错的话,也是需要承担部分法律责任的,相关受害者有权起诉要求赔偿。
二、普华永道,是否合谋?
在上述被证实严重造假的2019年和2020年财报中,普华永道均在独立核数师报告部分表示:我们认为,该等综合财务报表已根据香港会计师公会颁布的《香港财务报告准则》真实而中肯地反映了贵集团于2019年、2020年12月31日的综合财务状况及其截至该日止年度的综合财务表现及综合现金流量,并已遵照香港《公司条例》的披露规定妥为拟备。
作为从2009年恒大在港股上市时就合作的审计师,普华永道(香港译作罗兵咸永道)与恒大的合作关系一直持续至2023年初,前后长达14年,当然也包括财务造假5641.46亿的2019年和2020年。
镜观台梳理了恒大历年的财报公开数据,从2012年至2020年,恒大支付给普华永道的服务酬金共计约2.63亿元。在这些年间,酬金也从2012年的1790.2万元,涨到2020年的5400万元。
从恒大爆雷之日起,普华永道也被推上了风口浪尖。随着恒大财务造假的真相一步步被揭开,声讨的声音也愈演愈烈。

恒大支付给核数师的佣金;镜观台根据公开数据整理
作为全球“四大”会计师事务所,除恒大外,普华永道曾经与碧桂园、融创、新城控股、雅居乐、远洋、富力、宝龙等至少18家知名房企有过合作。
而在2022年,市场曾有传闻称,普华永道计划退出中资内地房地产企业的业务。在这一年的3月底“年报季”之前,其辞去了合生创展、融信中国、融信服务、宝龙地产、宝龙商业和世茂集团等至少6家上市房企的核数师。
人们提起恒大与普华永道,往往会与当年美国的安然公司与安达信会计师事务类比。
安然公司在2001年破产前,是世界上最大的能源公司之一,营业额达上千亿美元,曾经连续6年被《财富》杂志评选为“美国最具创新精神公司”。这家拥有2.1万名员工的公司,却在财务造假败露后,在几周之内轰然倒下。
而其合作的安达信会计师事务所,成立于1913年,是当时世界“五大”会计师事务所之一。2002年因 “安然事件”财务丑闻宣布破产,并被迫退出审计业务领域。从此之后,会计师事务所“五大”变成了“四大”。
而因恒大财务造假而深陷舆论风波的普华永道,正是目前的“四大”之一。它是否为恒大造假的同谋呢?
曾在“四大”会计师事务所工作过的张女士对镜观台表示,从她的观察来看,有几种可能性:第一种情况是,恒大的财务造假,通过很多金融产品加以包装。而这种包装,作为核数师,可能并没有足够的权限去发现问题。第二种可能,是审计师因为自己的水平和经验有限,没有能够发现问题。但普华永道作为“四大”之一,这样的可能性非常小。
“此外,我们注意到,普华永道担任恒大的核数师已经很多年了。可能问题也已经存在很多年,但开始没有严格审计,到后来随着问题积累,审计师已经难以推翻之前的审计意见,只能共同掩盖问题。”张女士表示,这也是一些地区,会要求公司的审计师要进行定期更换的原因,就是为了防止审计师与被审计单位之间形成一定的利益勾结。
三、镜中繁花,一地鸡毛
2019年12月1日,坐镇主场的广州恒大队以3:0的比分战胜上海申花队,夺得队史上第8个、也是最后一个中超联赛冠军。
2019年《财富》世界500强企业排行榜,中国恒大集团位列138位,比前一年上升92位。而在2020年《财富》世界500强企业排行榜,中国恒大集团仍位列152位。
这两年,正是国内房地产市场成交的最高峰,也是恒大狂奔与狂欢的顶点。
在2021年7月恒大危机被彻底揭开,9月份正式违约爆雷之后,这一切虚假的繁华景象迅速崩塌。
恒大2020年财报显示,截至2020年12月31日,集团总土地储备项目798个,分布于中国234个城市,覆盖了几乎全部一线城市、直辖市、省会城市及绝大多数经济发达且有潜力的地级城市。
全年集团新开盘项目149个,分布于深圳、广州、天津、南京、重庆、成都、郑州、合肥、武汉、昆明、贵阳、石家庄、沈阳、珠海、佛山等数十个城市;处于完全竣工及在建不同阶段的在售项目累计达到1,171个。
而这些项目,日后绝大多数成为停工、烂尾、保交楼目标的代名词。
在这一年,恒大宣称,恒大汽车正在同步研发14款车,实现级别、车型、档次全覆盖。通过人才、资金、核心技术、质量、成本、销售、售后服务、企业管理及强大执行力等八大优势,抢占科技高地,实现换道超车。
研发H-SMART OS恒驰智能网联系统、搭载宇航级智能座舱、拥有业内最强算力平台、构建智能生态圈,不仅为用户提供顶级的驾乘体验,同时真正实现车联万物,打造出“车家合一”智联移动空间。
2022年8月,恒大汽车首款也是目前唯一一款车恒驰5上市,售价为17.9万元。2023年上半年,这款车交付了760辆,即便这个数字,也遭到很多车友的质疑。
在恒驰官方微博账号,仍在以每个月2次左右的频率更新宣传信息,但微博已经关闭了评论功能。
在2019年和2020年财报中,恒大对自己的两个超级项目进展如此描述:
童世界是全球唯一的“全室内、全天候、全季节”大型主 题乐园,面向2~15岁的少年儿童,以中国文化为核心 内容,融合世界文明,采用世界最成熟、最受欢迎、科技含量最高的顶级游乐设施设备及技术,打造出全球 规模最大、档次最高、世界第一的顶级童话神话主题乐园。
恒大童世界首创“线下游乐+线上娱乐”模式,构建“实景+虚拟”的互动娱乐生态系统,推行会员制发展数亿会员,提供全方位文娱服务。
李先生曾经看好昆明恒大文旅城(童世界)的规划,于2019年投资购买了2套房子,原定于2021年12月和2022年12月交房。但自从恒大爆雷后,这个项目就一直处于停工状态。
现在无论是文字贴还是短视频,轻易可以搜到类似“昆明恒大文化旅游城,烂尾3年,已成无人区。”这样的内容。李先生表示,他现在尽量不去想这个事情了。
而对海花岛项目,财报中这样描述,中国海南海花岛首期业态已于2021年元旦试运营,累计接待超145万人次观光旅游,28大业态将于2021年底全面盛大开业。
相比昆明恒大文旅城的业主,来自吉林长春的刘先生老夫妇要幸运的多。他们购买海南恒大海花岛的房子,已经于2019年11月交付入住。在2021年恒大爆雷后,也没有受到太大的影响。“我们觉得恒大爆雷的影响不是很大,后面地方政府也接管了很多服务配套。估计恒大之前规划的那些未建成部分就不会继续了,但目前已有的房子和配套,也能让我们生活的比较方便了。”
本文来自微信公众号:镜观台(ID:JINGGUANTAICN),作者:马路
相关推荐
汽车金融大变局:狂奔过后,一地鸡毛
智能手表市场调查:风口过后一地鸡毛
恒大被罚41.75亿,到底怎么缴?
网贷催收员眼里的“一地鸡毛”
看不懂《繁花》,怪观众还是王家卫?
爆火之后一地鸡毛,现象级图像APP是否难逃「月抛」宿命?
国产手机大败局之金立溃败:过度营销后留下了负债200亿的一地鸡毛
从《漫长的季节》到《繁花》:港商留下的时代印记
2022年A股造假之王,联手隋田力虚增营收512亿
OYO溃败,印度互联网留给中国的一地鸡毛
网址: 恒大两年虚增收入5641.46亿,镜中繁花留下一地鸡毛 http://www.xishuta.cn/newsview112506.html
推荐科技快讯
- 1问界商标转让释放信号:赛力斯 95792
- 2报告:抖音海外版下载量突破1 25736
- 3人类唯一的出路:变成人工智能 25175
- 4人类唯一的出路: 变成人工智 24611
- 5移动办公如何高效?谷歌研究了 24309
- 6华为 nova14深度评测: 13155
- 7滴滴出行被投诉价格操纵,网约 11888
- 82023年起,银行存取款迎来 10774
- 9五一来了,大数据杀熟又想来, 9794
- 10手机中存在一个监听开关,你关 9519
