中国零食的下一个10年
近年来,中国零食市场经历了显著变化。肉类零食和蛋白/能量棒成为了增长最快的品类,辣条、豆干和调味蔬菜制品总体市场规模扩大至千亿。零食行业已超越了单纯的口感满足,逐步转向功能性和健康导向,针对特定人群的产品应运而生。
最近两年,量贩零食和零食折扣店的兴起使得“零食”一词超越了“饮料”,成为食品行业中最受瞩目的关键词。零食相关的渠道变革也在冲击着零食格局,在过去抓住了线上或是连锁化机遇的零食三巨头,在此轮变革的浪潮中业绩受到挑战,但亦积极迎接变化,寻找新的增长点。
零食是红海,也是蓝海。根据欧睿国际的数据,2022年中国零食市场规模已达到4653.24亿元(不同机构对于规模的预测相差较大,本文以欧睿数据为主),中信证券的报告指出,自2008年至2022年,该市场年均复合增长率为7.1%。[1] 而我们预测,未来10年,中国零食市场预计将进一步释放2000亿的增长空间。每一次市场变革都蕴藏着创造新蓝海的机会,那些洞察先机、提前布局的品牌将收获市场。
本文将从品类和渠道的角度出发,回顾中国零食市场的发展历程,并探究未来10年零食行业的发展机遇,为零食企业寻找新的增长动力提供洞见。
一、中国零食市场:品类持续分化
零食品类的演绎,是一场追逐消费者需求的接力。糖果蜜饯带来甜美的滋味、薯片饼干带来酥脆的享受,满足了消费者对味觉愉悦的追求。新兴品类如坚果、肉类零食等,则满足了消费者对健康营养的需求。个性化的口味偏好,则推动了辣条、调味蔬菜制品等新兴品类的发展。
中国零食品类发展的两大核心动力,一方面是对愉悦体验的追求,另一方面则是对健康营养的重视,期望享受“轻松愉快的美食体验”。
随着消费者健康意识的不断提升,零食品类的演进也将发生变化。那些满足健康需求的产品,将迎来新的增长机遇。而那些满足味觉愉悦需求的产品,如高糖高油高盐零食,则可能会面临增长放缓甚至收缩。
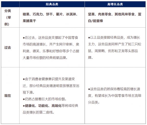
我们根据品类出现的先后顺序及增长态势,将现有零食品类划分为:经典品类、高增长品类。

二、是什么推动中国零食行业的发展?
过去,中国零食行业发展一直由糖果、巧克力等经典品类推动。随着健康意识的兴起,经典品类市场规模的增速逐步减缓甚至下滑。未来中国零食市场的增长动力预计将源自于那些高速增长的品类,如肉类零食和坚果,以及传统品类如糖果、饼干进行的健康化、功能化和高端化升级。这些新兴品类的发展,将是中国零食市场未来发展的主要动力。
(一)经典品类:零食基本盘
1. 糖果:甜蜜依旧,热情难再
中国糖果行业经历了从“吃不到糖”到“少吃糖”的显著转变。
在上世纪50年代初,大白兔奶糖改头换面,是那个年代的“奢侈品”,成为多代中国人的甜蜜记忆。改革开放后,国内外糖果品牌在形态和口味上共同发力,中国糖果行业快速发展。1994年,徐福记推出新年糖系列,将酥心糖、牛轧糖打造为春节标配;金丝猴携奶糖入场,成为又一国民品牌。此后,不凡帝范梅勒进入中国,带来了阿尔卑斯牛奶糖、曼妥思软糖、珍宝珠棒棒糖。2000年初,日本品牌悠哈味觉糖、不二家分别带来特色牛奶糖和多元口味水果糖。
糖果产品极大丰富的同时,外资品牌对国产品牌的冲击越发明显。2014年,已被雀巢收购的徐福记,市场份额跌至国内第三。[2] 同年,另一国产品牌金丝猴也被好时旗下子公司收购。尽管2018年金丝猴被河南御翔食品收购后重新回归,外资品牌依然在中国糖果市场占据主导地位。2018年,中国糖果行业市占率前五名均为外资品牌/企业,依次是玛氏箭牌(22%)、雀巢(8%)、阿尔卑斯(7%)、亿滋国际(7%)和费列罗(4%)。[3]
目前,中国糖果市场更急迫的问题是,市场规模有所收缩。欧睿国际数据显示,2022年中国糖果零食市场规模为599.9亿元,在2020年和2022年分别同比下滑了11.1%和8.7%。2020年中国糖果市场CR3为20%,对标美国(35.8%)、日本(30.4%)仍有较大提升空间。[4]口香糖市场也呈现下滑趋势,市场规模从2014年的187亿元收缩至2022年的113.5亿元。这一趋势与健康意识增强,以及移动支付兴起后,口香糖失去找零需求有关。[5]除此以外,传统果冻也受到健康意识影响,增速放缓。
面对规模收缩,糖果市场在减糖、功能化上寻找出路。2021年益普索调研显示,55%的消费者减少了糖的摄入量。[6] 中国糖果品牌纷纷顺应减糖趋势,如老金磨方添加海藻糖的“梨真棒”棒棒糖、旺旺低糖YA-MI气泡糖。果冻也进行了健康升级,具备低脂、高纤特点的蒟蒻果冻迅速成长。喜之郎、亲亲等龙头均推出了相关产品,新锐品牌“ZUO一下”在2023年上半年实现双位数增长。
此外,功能性糖果赛道火热。据智研咨询统计,2020年中国功能性糖果市场规模达235.56亿元。[7] 2021年,功能性糖果品牌BuffX获得了千万级A轮融资,另一功能性糖果品牌minayo于2022年上半年销售额破亿。
2. 巧克力:外资主导,国产突围
外资品牌进入中国市场以来,逐步确立了巧克力市场的主导地位。近年,健康化浪潮兴起后,国产品牌开始突围。
1951年,上海益民食品推出首个国产巧克力品牌“幸福牌”。随后20年间,光明牌果仁巧克力、快乐牌脆心巧克力、上儿牌金币巧克力等产品相继问世。
改革开放后,外资巧克力品牌相继入场,费列罗成为国人心中高端巧克力代表;德芙瞄准情侣和年轻女性,成为浪漫化身;士力架巧克力棒以“横扫饥饿”的营销创意,脱颖而出。
在外资品牌的冲击下,国产巧克力品牌陷入守势。国产品牌徐福记、金丝猴先后分别被雀巢、好时收购,金帝在2016年因经营不善一度停产,国产巧克力品牌陷入沉寂。外资品牌主导巧克力市场,德芙市占率连续多年超过20%。
2019年起,中国巧克力新兴品牌借助电商渠道快速成长,黑巧、松露巧克力等细分品类崭露头角。2020年,定位“无糖”的每日黑巧成为天猫黑巧类目销售榜单Top 1,并保持至今。[8] 金帝(2016年被好邻居收购后复产)、歌斐颂、百诺等品牌也推出了黑巧产品,费列罗Rocher全新高端黑巧系列2022年在中国首发。
新老品牌角力带来了品类的爆发,2021年“双11”期间,黑巧产品增速高达90%,成为近年增速最快的细分品类。[9] 新的细分品类还在成长,主打松露巧克力产品的诺梵松露,2022年销售增长60%升至8亿。[10]
中国巧克力市场竞争格局相对稳定,市场规模增速放缓。欧睿国际数据显示,2020年~2022年中国巧克力市场规模从209亿增至220.7亿元,增速平缓。过去10年间,德芙、健达、雀巢、费列罗和士力架始终是市占率前五的品牌,2022年CR5为69.1%。[1] 增长放缓的同时,中国巧克力消费水平仍然较低。
未来,减糖依然是巧克力赛道的趋势。据贝哲斯咨询,到2028年全球无糖巧克力市场规模约有20亿的增长空间。[11]
3. 饼干:不只充饥
上世纪80年代以前,中国饼干产业受限于原料及工艺,生产规模较小,并且产品类型相对单一。如青岛食品的钙奶饼干、泰康食品的万年青饼干,可以代表当时中国饼干企业在产品、工艺等方面的水平。改革开放后,旺旺仙贝、旺旺雪饼、徐福记法式薄饼、嘉士利果酱夹心饼干等经典产品诞生,中国饼干市场进入“百花齐放”阶段。
20世纪90年代以来,外资品牌进一步为中国饼干市场注入新鲜血液,促成了巧克力与饼干这对经典搭档。奥利奥带来了巧克力夹心饼干,趣多多用巧克力豆搭配曲奇,格力高主打棒状巧克力涂层饼干。
然而,东西方口味偏好的差异一度让外资品牌在中国市场碰壁。21世纪初,奥利奥初入中国市场,但因口味过于甜腻,导致销量不佳。减糖、增风味等一系列本土化改良,促使其一改颓势,部分地区销量甚至翻了3倍。[12] 随后,奥利奥以年轻人为核心群体,在口味、包装和营销上持续创新。欧睿国际数据显示,2014年~2022年奥利奥在甜饼干品类的市占率从12.2%升至19.4%,稳居中国饼干品牌销量冠军。
欧睿国际数据显示,2022年,中国包装饼干市场规模为486.7亿元,约占整个零食市场的10%。[1] 近年来,饼干品类增长乏力,2015年起,饼干市场规模同比增速跌至个位数,2022年同比下滑了1.01%(详见下图)。

中国饼干市场规模
数据来源:欧睿国际
虽然饼干市场增速放缓,但风味与口感创新仍带来增长机会。根据百乐嘉利宝调研,超过50%的消费者会因饼干的独特风味尝试新品。[13] 部分品牌在时令口味、川香麻辣和跨界口味等方面进行创新,推出了百醇橙香百香果味饼干、煌记卤味饼干、雀巢鸳鸯奶茶味威化等产品。《2023天猫饼干膨化行业趋势报告》显示,薄脆饼干市场份额持续扩大,增速达19%。同时,Q弹和多层次口感等小众口味的饼干,增速均超过70%。此外,威化、薄脆、曲奇、夹心饼干等细分品类正驱动饼干行业增长。[14]
除了口味创新和细分品类,饼干在健康化、功能化和高端化方向也存在着增长机遇。例如,新锐品牌暴肌独角兽的高纤代餐粗粮饼干在京东销量不错,评论数已超50万条;玛士撒拉在低GI饼干中加入魔芋、苦荞、荞麦等原料,在京东有超过20万评论。越来越多的饼干中开始出现药食同源和高端原料,这一趋势在天猫平台上较为明显。《2023天猫饼干膨化行业趋势报告》指出,添加黑米、山药、猴菇的饼干产品市场规模增速排名前三,采用黑松露、火腿等高端原料的饼干产品被消费者认可。[14]
4. 薯片:要快乐,不肥宅
曾用口味创造快乐的薯片,如今正朝着快乐无负担的方向转型。
20世纪90年代,乐事、品客等外国品牌进入中国,高昂的定价让众多消费者望而却步,面向中低端市场的国产薯片顺势崛起。2003年可比克横空出世,凭借天王周杰伦代言和年轻化的定位,从薯片大战中杀出重围,逐渐坐稳国产薯片界C位。2022年欧睿国际数据显示,其品牌市占率为17.3%,仅次于乐事。
随着消费水平的提高,薯片成了货架上的经典品类。为了紧抓消费者的心和胃,薯片品牌不断在口味上推陈出新。原味、番茄味、烧烤味等经典口味后,黄瓜味、青柠味等清新口味又成为新一代经典。近年来,在跨界创新思路下,新颖奇特的薯片口味层出不穷,乐事已在全球范围内推出超过200种口味。
形态创新也让“薯片宇宙”更加丰富。薯片从圆形拓宽到大波浪形、方形、三角形,乐事、可比克、好丽友等巨头纷纷扩充其对应的产品线。
薯片美味依旧,但消费者越来越不愿意为“高油、高盐、高热量”的传统薯片买单。中国薯片市场规模增速自2010年以来不断放缓,2020年同比增速仅为1.8%,2022年则下滑了0.9%(详见下图)。此外,欧睿国际数据显示,中国薯片市场高度集中且由外资主导,2022年CR5高达76.7%,乐事市占率为50.8%。

中国薯片市场规模
数据来源:欧睿国际
摘掉“垃圾食品”的标签,成为了薯片品类发展的大方向。
比较常见的方式是升级原料。乐事在中国陆续推出原切香芋片、山药薄片等系列,还加入了红枣枸杞、黑芝麻奇亚籽等配料。2021年,食验室推出高蛋白薯片品类,其鳕鱼脆片产品上架不久即成为品类Top3,突破百万销量。[15]
此外,减油、减少饱和脂肪也是薯片健康化的途径。2023年11月,乐事薯片在中国的核心产品线均采用“减少50%饱和脂肪”的配方。
5. 冰淇淋:口味与价格的抉择
1920年代,“美女牌”棒冰拉开了中国冰淇淋发展的大幕。建国伊始,益民食品一厂推出“光明牌”冷饮,其市场份额直到1993年仍保持全国第一。1990年代,和路雪、哈根达斯进入中国,挑战光明的领先地位。随后,伊利、蒙牛凭借渠道拓展、广告投放和更亲民的价格崛起,与外资品牌分庭抗礼。
近年来,冰淇淋品牌纷纷打出了高端策略,寻求新的增量空间。2017年蒙牛试水高端化,推出20元的蒂兰圣雪水果酸奶冰淇淋。2018年,定位“中国高端雪糕”的钟薛高,连续四年在天猫“双11”冰淇淋品类中排名第一。[16] 2022年,蒙牛推出茅台冰淇淋,上线7小时销售额即突破20万。[17]
2022年夏天,“烧不化”“雪糕刺客”等舆情事件让钟薛高被“高端”反噬。然而,这并非意味着高端冰淇淋的沉寂。根据CBNData的不完全统计,2023年各大雪糕品牌累计发布了超70款新品,单支售价在10元以上的中高端产品占比为51%。[18]
高端雪糕在分割市场,但平价雪糕有更广泛的受众基础。2022年消费者调研显示,70.9%的消费者对冰淇淋单价的接受度在3~10元之间,单价超过20元的接受度仅为1.4%。[19] 艾普斯的月销量统计显示,单价在3~10元和20元以上的销量占比分别为61.04%和5.7%。[20]
中国冰淇淋市场集中度相对较低。欧睿数据显示,2022年中国冰淇淋市场份额超过2%的单一品牌只有7个,如巧乐兹、可爱多等。伊利以21%的份额居首,联合利华、雀巢的份额分别为10.5%、3.1%。[21]
提升口感、强化健康属性以及增加便携性是冰淇淋创新的主要方向,Innova Market Insights的报告显示,过半消费者因为“好吃”而购买冰淇淋。[22] 除了口味,健康也是一大吸引力,2022年淘宝天猫平台,带有低卡、低糖等关键词的雪糕销售额同比增长了59.5%。[23] 为拓展消费场景,冰淇淋形态趋于小巧、便携,如和路雪的大福冰淇淋、伊利绮炫“炫玲珑”的迷你分装冰淇淋。
6. 果脯果干:进击的水果
果脯果干产品种类繁多,却有着不小的规模,据欧睿数据,2022年果脯果干市场规模为239.8亿,约占中国零食市场份额的4.9%。[1] 从手工作坊到现代化生产,从大单品到组合型产品,果脯果干不断进击。
早期的果脯果干行业受限于传统经营模式,发展缓慢。为提高效率和品质,部分企业开始引入机械设备,例如,泉州源和堂蜜饯厂通过1960年代的几轮投资和扩建,将总产量扩大至3240吨。[24]
2000年以来,果脯果干企业在产品形态、细分品类和标准化方面持续创新。2005年盐津铺子推出独立散装产品,比大包装和裸装形态更加便携。溜溜梅从青梅的高健康价值中窥见商机,专注于青梅零食,其单品销售额于2009年破亿。[25] 2010年,好想你主导制定的《免洗红枣》国家标准正式实施。随后,免洗红枣的市场规模增速一度超过10%,占红枣年加工量的80%。[26]
果脯果干正朝着健康原料、创新形态发展。西梅、蓝莓、榴莲等新原料助推新的大单品诞生,溜溜梅的西梅系列年销售额已突破2亿。[27] 减糖无添加的传统果干产品高速增长,无糖无添加的芒果干、梅类在天猫的增长超过120%。组合型果脯产品脱颖而出,奶枣在天猫红枣类销售额占比超10%。[28] 药食同源类赛道高速增长,好想你的战略大单品“红小派”,上市一年累计电商销售额破亿。[29]
果脯果干市场的增长,还来自于消费人群增加和客单价上涨。天猫数据显示,2021年果脯果干行业消费人数及客单价分别上涨了3.5%和3%。不同人群也有不同的偏好,70后愿意为陈皮、蔬果干等健康品类支付高价,95后、00后则偏好梅类创新口味和无添加类果脯。[28]
果脯果干市场集中度低,竞争格局相对分散,2022年CR5(市场前五名的行业集中度)为28%,低于糖果(30.7%)、巧克力(69.1%)。[1] 同年主要企业品牌市占率均低于10%,仅溜溜果园、好想你和怡达为垂直品类企业,其余为综合性零食品牌。细分品类方面,传统产品市场份额占比大。综合2020年和2021年天猫平台的消费规模,水果干、枣类和梅类在细分品类消费规模中排名前三。[28]
果脯果干市场细分品类的多样化和低集中度,也预示着未来培育更多品牌的巨大潜力。
(二)高增长品类:行业新动能
1. 坚果:健康零食的天选之子
坚果是站在健康风口上高速成长的品类。
改革开放后,坚果零食开始了品牌化进程。傻子瓜子、洽洽瓜子等品牌以口味和营销优势在安徽炒货产业中脱颖而出。洽洽还通过技术革新,将炒瓜子改为煮瓜子,解决了壳硬、粘手等问题。
线下销售渠道的铺设,为标准化的包装坚果带来高增长。洽洽定量包装的坚果,经由商超渠道和广告投放在全国打开市场,销售额在2001年迅速增至4亿。[30] 2012年成立的三只松鼠,为树坚果敲开了线上渠道的大门,其销售额连续8年排名天猫“双11”休闲零食类目第一。[31]
坚果的高速发展,受益于权威机构的背书。2007年,美国FDA将坚果食品列为B级健康食品,支持坚果的健康功能。据凯度2022年坚果行业报告,补充日常营养和微量元素、维持膳食平衡是消费者购买坚果的两大原因。[32]
健康认知普及后,小包装的混合坚果,迅速走红。2015年沃隆首创每日坚果品类,其销量于2016年超过2亿袋。[33] 随后,其他品牌推出了更具差异化的产品,如洽洽突出“保鲜”优势的小黄袋、三只松鼠的酸奶每日坚果、来伊份主打高含量益生菌的“伊天益袋”系列等。2023年12月,在京东平台检索“每日坚果”,结果多达1300多个商品和156个相关品牌。
品类的创新,带来了行业规模的爆发。据前瞻产业研究院调研,2017年~2021年混合坚果市场规模从32亿扩张为115亿。[34] 混合坚果占据主要市场份额,品类市占率达28%,瓜子、花生位列二三,2022年天猫坚果市场数据也印证了这三大品类的优势。[35]
各坚果品牌为争夺市场份额展开激烈竞争。近5年来,洽洽和三只松鼠两大巨头争夺市占率第一,第3到第5名的市占率均低于10%,百草味、良品铺子、甘源、沃隆和来伊份都曾挤进行业前五。
2. 肉类零食:天赋型选手入场
肉类零食是天赋型选手,自带高蛋白属性。本文的“肉类零食”包括肉类和海味零食两大类,即以畜禽类肉、鱼类海鲜为主要原料的熟肉制品。
90年代以前,火腿肠因其美味、便携和新潮,提供了吃肉的新选择。2004年,养生堂旗下的母亲牌牛肉棒凭借其品牌故事和西式生烤定位崛起,代表着肉类零食品质升级。即使每小袋售价偏高,仍在市场迅速走红。
猪肉脯起步虽早,但受到渠道限制和工艺老旧等因素的影响,其发展一直较为缓慢。双鱼牌猪肉脯曾作为上海影剧院、歌舞厅的高档零食,后长期以大型商超、直营门店等渠道为主,发展十分缓慢。官网显示,双鱼目前的直营门店数量在20家左右。[36]另一家猪肉脯品牌荣兴则因为原料供应短缺、工艺复杂,难以规模化。[37]
真正让猪肉脯在零食江湖里扬眉吐气的是良品铺子、百草味等综合性品牌。借助这些品牌的渠道和OEM合作模式,猪肉脯品类在产销两端受到欢迎。2021年良品铺子猪肉脯系列产品终端销售额破5亿,[38] 占据主营猪肉脯的靖江市休闲食品企业年产值的十分之一。[39]
与猪肉脯不同,休闲卤味的发展一开始就按下了加速键。周黑鸭以极具辨识度的“甜辣”风味从湖北起家,先后推出气调包装、真空颗粒包装等保鲜便携形态。绝味借助渠道和供应链优势,在4年间开出2200家专营店,2011年起又陆续入驻天猫和京东。[40]
2017年起,肉类零食的焦点逐渐从追求美味转向注重健康和营养价值。轻食品牌优形打造即食鸡胸肉品类,瞄准体重管理、健身等场景,在内容电商带动下,累计销出2.2亿包[41]。而后,该赛道吸引了泰森、荷美尔以及鲨鱼菲特等新老玩家入局。袋鼠先生凭借“拉丝”和好牛肉的产品特性,连续三年蝉联抖音电商“代餐牛肉”品类销售TOP1。
新锐品牌凭借细分品类突围。王小卤从鲜卤猪蹄切入卤味零食赛道,于2019年推出虎皮凤爪,并从天猫渠道发力。2023年“双11”期间,王小卤获得天猫肉类零食榜TOP1、抖音鸡肉类目TOP1。[42]
中国肉类零食竞争格局分散,龙头企业市占率低。2022年中国海味零食龙头劲仔和来伊份市占率均为6.4%,而日本龙头企业那多利市占率为20.3%;中国肉类零食龙头周黑鸭和良品铺子市占率分别为4.6%和3.9%,而美日龙头市占率分别为49.6%、27.5%。[1]
欧睿国际数据显示,2022年中国广义肉类零食市场规模达905.2亿,预计2022年~2027年复合年均增长率在9%以上。[1]
3. 其他风味零食:“草根”登上大舞台
本文的“其他风味零食”包括调味面制品、休闲蔬菜制品和豆干制品,其他风味零食的崛起是将“草根”原料转化为现代美味的旅程。
其他风味零食规模靠近千亿。沙利文统计口径下,2021年调味面制品市场规模为455亿,休闲蔬菜制品和休闲豆干制品分别为286亿、182亿。欧睿统计口径下,同年这三类总体市场规模为745亿元。其他风味零食市场格局较为分散,调味面制品和休闲蔬菜制品龙头企业的市占率分别为14.3%和20%,其在休闲豆干制品赛道市占率不足5%。[1]
辣条企业与行业不断走向标准化、健康化。2014年卫龙搬进全自动化厂房,并通过车间宣传片,改善辣条“垃圾食品”的刻板印象。《调味面制品》行业标准对降盐降脂作出明确规定,新行规下企业数量缩减至150余家,辣条产值却增长至500亿元。[43] 2022年辣条为卫龙带来27.19亿元营收,占总收入的58.7%,这或许就是“草根”的魅力。[44]
以魔芋为代表的休闲蔬菜制品成为低卡零食界新宠。2021年第一季度,天猫平台魔芋零食增幅达到47%。[45] 此外,魔芋爽成为卫龙第二个年销售额超10亿元的大单品[46],以其为首的蔬菜类制品在2022年为卫龙贡献了16.93亿的营收,占总收入的36.6%。[44] 2021年,饮料品牌元气森林也加入魔芋赛道,推出了王辣辣“魔芋制毛肚”。2023年10月,卫龙和盐津铺子争相加码,“小魔女”与“大魔王”之争硝烟弥漫。
中国魔芋市场规模已经突破400亿元,魔芋零食赛道同质化竞争激烈,魔芋精深加工有望提供突破口。以2023年2月上市的魔芋精深加工公司“一致魔芋”为例,2022年其营业总收入4.47亿元,魔芋粉占总体营收的83.22%。[47]
休闲豆干制品以地方风味为基础,形成代表性地域品牌。比如,川渝地区代表产品有“好巴食”南溪豆干,该系列2021年销量超3亿。[48] 江浙地区代表品牌为祖名,2022年营业收入14.87亿元,同比增长11.24%。[49]
其他风味零食的下一个10年将坐上快车。欧睿预计中国其他风味零食品类2022年~2027年复合年均增长率为7.1%,高于零食行业平均指标(5.9%)。[1]
4. 蛋白/能量棒:新时代大力水手的菠菜
蛋白/能量棒拥有高营养、强饱腹的特点,宛若给大力水手带来“神力”的菠菜。
蛋白棒和能量棒主要成分存在差异。蛋白棒(protein bar)主要由蛋白质组成,通常来自乳清蛋白、酪蛋白或豆类植物等;能量棒(energy bar)由碳水化合物制成,通常来自全谷物、燕麦、干果。
对中国市场来说,蛋白/能量棒虽是新事物,但市场格局已初具雏形。据欧睿国际,截至2022年,中国蛋白/能量棒市场的零售总规模为11.64亿元,约占全球总额2.4%。中国市场CR6为67%,肌肉科技和ffit8母公司排名前二,除前六名外,其余玩家的市场份额均低于1%。[50]
蛋白/能量棒成为了代餐、运动、身材管理场景下的优选。蛋白质成为了最常见的运动营养标签之一,2021年美国推出的97%运动营养产品都强调了蛋白质成分。中国蛋白棒品类新锐品牌ffit8在2020年卖出了1050万根蛋白棒,总销售业绩达到1.17亿元,2021年内完成了3次融资。[51] 良品铺子的良品飞扬、蒙牛的迈胜分别在2020年和2023年推出了蛋白棒产品。
下一个10年,蛋白/能量棒有望成为高潜力赛道。就全球范围,Mordor Intelligence预测蛋白棒市场未来5年复合年均增长率为5.34%,亚太市场增长最快,能量棒市场复合年均增长率预计为3.32%。[52] 就中国市场而言,QYResearch预测中国蛋白/能量棒市场将在2028年达到4.51亿元,复合年均增长率为12.99%。[53]
三、零食的下一个10年,机会在哪里?
结合中国零食品类的历史、渠道的变革,以及借鉴发达国家零食市场的发展,我们对中国零食未来10年的发展趋势进行预测。
我们预测中国零食市场的下一个10年:
1. 零食市场规模将增长2000亿;
2. 健康化、功能化和高端化是零食全品类趋势;
3. 糖巧、坚果和肉类零食高端化趋势明显;
4. 以量贩零食为代表的线下渠道将提升性价比;
5. 线上渠道红利转向直播电商和即时零售;
6. 零食出海迎来机遇。

(一)拥有2000亿的增长空间
我们预测,未来10年中国零食市场规模将增长近40%,有近2000亿的增长空间。
欧睿国际预测,2024年~2028年中国零食市场规模复合年均增长率为3.4%,若按照这个速度继续保持增长,预计2033年中国零食市场规模将增至6822亿元,对比2023年的4883.5亿,增长约40%,有近2000亿的增长空间。
迎合了健康化、功能化、高端化趋势的坚果、肉类零食、其他风味零食、蛋白/能量棒等品类将持续增长,其中肉类零食将保持第一细分品类地位,并进一步扩大市场份额。传统糖果、巧克力、薯片、饼干等品类增长放缓或下滑,但基于这些品类进行健康化、功能化和高端化的新兴品类将获得快速增长。
渠道方面,未来10年,我们预计量贩零食、零食折扣等零食业态作为最具活力的渠道,将继续抢占传统商超的市场份额,直播电商承接线上渠道红利,或全面超过传统电商平台,即时零售渠道凭借便捷高效的特点承载日常消费需求。

2009年~2023年中国零食销售渠道份额变迁(缺少零食折扣渠道数据)
数据来源:欧睿国际
(二)重要趋势
1. 零食正餐化:小食,大餐
零食正餐化被Innova Market Insights评为2023年“全球十大零食趋势”之首。
零食与正餐边界逐渐模糊,消费者频繁地以零食代替正餐。亿滋国际《2022年全球零食现状报告》称,71%的消费者每天至少吃2次零食,60%的消费者表示会用零食代替三餐。[54] 该趋势在年轻消费群体上更为明显。2021年Exploding Topics调查显示,约70%的千禧一代喜欢零食胜过正餐,约90%的受访者每周至少用零食替代一顿正餐。[55]
零食正餐化让原本具备代餐属性的零食品类脱颖而出。丁香医生对代餐行业的洞察指出,坚果、蛋白/能量棒和肉类零食是代餐产品的典型代表。[56] 每日坚果按照日均摄入坚果标准量进行分装,开拓出60亿~70亿的市场。[57] 中国蛋白/能量棒市场2022年~2028年复合年均增长率为12.99%,将在2028年达到4.51亿元。[58] 肉类零食也将保持高速增长,欧睿国际预计其2022年~2027年复合年均增长率超9%。[1]
2. 健康化:加减法
全球食品市场健康化盛行。英国政府和新加坡健康促进局用政策鼓励食品健康化。据Emergen Research,2022年全球健康零食市场规模为906.2亿美元,预测2023年~2032年复合增长率为6.4%。[59]
中国市场,健康零食同样具备高增长潜力。彭博数据预计2025年中国健康食品市场规模为11408亿元,同比增长5.6%;[60] 健康零食作为其细分赛道之一,增长前景广阔。同时,中国消费者的健康化意识正落地为实际行动。亿滋国际《2022年全球零食现状报告》称,80%的中国消费者有查看零食营养标签的习惯。[53]
曾经,消费者对健康零食的认知与以坚果为代表的品类强绑定。如今,健康化覆盖各个品类,其玩法在于做“加法”和“减法”。
添加健康原料是途径之一。奇亚籽、羽衣甘蓝等健康原料备受零食品牌们青睐,如,好麦多黑金芝士脆饼干添加了奇亚籽、老牌国货伟龙推出新品羽衣甘蓝全麦饼干、m&m's推出鹰嘴豆巧克力豆。低温烘焙、冻干技术、非油炸、低温脱水等技术的“加法”也为健康加码,常见于坚果、果脯果干、肉类零食等品类。
零食健康化的“减法”则相对简单,核心就是减糖、低GI(低血糖生成指数)、减盐、减饱和脂肪。
通过甜味剂、0添加糖等减糖手段,糖巧和冰淇淋品类一改甜腻形象。每日黑巧、德芙、玛氏箭牌彩虹糖均推出了0糖产品。2020年中国低脂冰淇淋天猫销量同比增长131%,无糖冰淇淋增长128%。[60]“轻优”和“可米酷”专注无蔗糖冰淇淋,2022年,主打低糖、高纤维的钟薛高“少年”系列雪糕,上线72天销售额达2000万元。[62]
低GI零食,作为减糖趋势的延伸,瞄准糖尿病患者、减肥人群、健身爱好者。低GI零食常见于饼干、坚果和巧克力等品类。中国医学营养品牌“玛士撒拉”推出的低GI零食2016年~2022年累计销量超150万。2023年12月,玛氏箭牌也推出低GI士力架。
咸味饼干、薯片、坚果等品牌零食企业也对“健康减法”提早布局。亿滋国际自2017年起对旗下产品减钠5%,旗下乐之(Ritz)推出钠含量仅为30mg的低盐苏打饼干。2022年,乐事在中国推出饱和脂肪含量减少50%的薯片。此前,百事也宣布将在2025年减少多款产品中的糖、盐、饱和脂肪含量。[63]
3. 功能化:呵护细分人群
2016年~2021年,中国功能性食品市场规模从1370亿元增至1961亿元,为全球最大市场。[64] 未来,功能性零食赛道蕴藏巨大的拓展潜力。
添加功能性元素是零食功能化的途径之一。在中国市场,糖果添加功能性元素趋势明显,而巧克力品类尚处于探索阶段。2020年,中国功能性糖果市场规模达235.56亿元。[65] 中国功能性糖果品牌BuffX2020年上线三个月销售额破1000万,[66] 同类品牌minayo 2022年上半年销售额破亿。[67] 相比之下,中国品牌薄荷健康、BII、怡可纳均试水益生菌巧克力,但市场反响有限。
“药食同源”是零食功能化的另一途径。魔镜市场报告显示,2022年淘宝天猫药食同源市场规模超200亿元,同比增长22.3%。[68] 燕窝、黑芝麻、人参、枸杞等成分大受欢迎,黑芝麻丸在2022年春节期间销售同比增长105.9%。[69] 全球市场上“药食同源”概念同样火热,美国冰淇淋品牌Enlightened推出添加蒲公英根、姜黄根和生姜根等草本茶成分的冰淇淋产品。
未来,中国薯片和冰淇淋品类有待开发功能化产品。欧美市场正推出功能化薯片,美国品牌Mindright推出添加人参、L-茶氨酸的薯片“POPED CHIPS”,英国品牌Insane Grain的肠道健康薯片含有高粱、益生菌等成分。功能化冰淇淋也有一定市场潜力。2021年英敏特在中国冰淇淋报告中指出,65%和61%的消费者分别对添加中式食疗成分以及添加益生菌的冰淇淋感兴趣。[70]
零食品牌可针对细分人群研发产品,如面向老年群体的功能性零食。2035年中国60岁及以上人口预计将超4亿,占比超过30%,进入重度老龄化。[71] 面临老龄化等问题,日本品牌LIFESMART推出了记忆力维持巧克力。部分中国企业也开始布局,糖友饱饱主打糖尿病专业食品,2022年获数千万元A+轮融资。[72] 玛士撒拉为手术期人群、糖尿病人群定制零食,于2023年4月完成近亿元A+轮融资。[73]
品牌还可以针对具体健康问题开发零食。据益普索调研,肠胃问题、睡眠困扰、免疫力是主要的健康困扰(详见下图)。益生菌、GABA和维生素软糖应运而生。此外,中国体重管理市场较单一,以减脂型产品为主。在这个“身材焦虑”的时代,借鉴日本,降低胆固醇也是创新方向之一。


2021年、2022年总体健康困扰TOP10
数据来源:益普索、36氪研究院
4. 高端化:从1.0到2.0
高端冰淇淋品牌钟薛高受“雪糕刺客”舆情冲击,良品铺子作为高端零食的代表,受量贩零食、零食折扣店崛起的影响,实施17年来最大规模的降价......零食消费似乎正在降级,但这些均属于“价格”的降级,不影响零食以品质为主体的高端化。高端化是一场持续的进程,Mordor Intelligence预测,2022年~2027年全球高端零食市场复合年均增长率为4.8%[74],增长速度高于零食市场的平均水平,而中国的高端零食占零食市场的比重也远低于欧美日等市场,意味着有巨大的增长空间。
我们将中国零食的高端化划分为1.0到2.0的两个阶段。
零食高端化的1.0阶段,以三只松鼠、来伊份、良品铺子零食三巨头为代表,其高端化以高质量原材料、创新包装设计、打造高端品牌形象、扩展产品线,以及强化线上线下销售渠道为主要措施。但1.0阶段最显著的特征是,品牌覆盖全品类,三只松鼠、来伊份、良品铺子等品牌涉及坚果、蜜饯、肉类零食等多个品类。
零食高端化的2.0阶段,仍然将持续以原料升级(更好的原料、更新鲜)为核心进行一系列的工艺、包装、品牌、口味以及体验的升级。但2.0将更加聚焦于单一品类或者是细分人群(需求),进行健康化、功能化或定制化升级,同时在品牌上将更加注意与消费者形成共鸣。
奶酪博士就是一个同时聚焦在奶酪产品和细分人群的品牌,在产品上其选择做更有营养的原制奶酪,建立奶酪的分级系统(借鉴奶粉的分段方式),帮助父母更方便的选择适合宝宝的阶段性配方,通过“博士”IP等新一代品牌形象及包装设计,使其迅速赢得宝妈宝爸的心,并占据高端奶酪市场份额冠军。[75]
袋鼠先生聚焦在运动营养及健康轻食产品领域,目标用户是健康消费人群,针对消费者对于肉类零食最大的顾虑“合成、肉质、海克斯科技”等,主打“好食材”,凭借拉丝和好牛肉的产品特性打造爆品,登顶天猫即食健身牛肉榜。还通过袋鼠来强化“健康”的形象,不管是名字还是包装的视觉都有极强的识别度。
此外,还有聚焦于细分需求和人群的医学营养品牌玛士撒拉,玛士撒拉推出了四大产品系列:特医食品、营养强化食品、针对糖尿病人群的DGI食品,以及适用于减肥和怕胖人群的控能食品。还有越来越多聚焦于“单品”的品牌,如卫龙“小魔女”和盐津铺子“大魔王”针对魔芋素毛肚品类打造大单品,通过包装及形象设计,满足年轻消费者尝鲜及健康需求。
(三)渠道多元化下的增长机遇
零食品牌的命运与渠道紧密相关。新渠道的兴起,对品牌而言是机遇也是危机。
德芙、乐事、洽洽依托超市渠道成为了品类之王;而良品铺子、来伊份借助连锁经营,三只松鼠借助电商平台,成长为了中国的零食巨头。
近年,三只松鼠、良品铺子、来伊份在传统渠道销量下滑,同时未能及时抓住变革的机遇,以致业绩下滑或者放缓。三只松鼠,在2019年营收突破100亿元,此后业绩连年走低,2022年营收为72.93亿元,2023上半年营收也同比减少29.67%;2023年前三季度,良品铺子营收59.99亿,同比下降14.33%,来伊份营收30.02亿,下滑7.61%。
困境中也有着曙光,三只松鼠2023年上半年年报显示,其在天猫系营收为8.44亿元,下降了29.49%,在京东系营收为6.59亿元,同比下降41.11%,然而,在抖音上却逆势增长,营收升至4.36亿元,增长28.61%。[76] 与此同时,更早抓住量贩零食与抖音机遇的盐津铺子却获得了持续高速增长,从2019年的13.99亿增长至2022年的28.94亿,2023年业绩更是预计达到41亿~42亿(接近来伊份)。[77]
更早预见和拥抱变化的品牌,会享受到红利。
1. 线下业态:量贩零食店助推极致性价比
量贩零食店和其他线下业态在零食性价比上不断内卷,为品牌提供增长机遇。
截至2023年10月,中国零食集合店门店数量突破2.2万家[78],零食很忙作为头部品牌,在6年间开出超4000家门店,与赵一鸣合并后门店数已突破6500家,稳居第一。万辰生物(以好想来品牌零食为主)以4000余家门店数紧随其后[79],爱零食、糖巢等腰部品牌门店数多在500家~2000家。
量贩零食的火热,离不开硬折扣这一底层逻辑。通过缩减经销环节和节省进场费,量贩零食降低了商品均价,以零食很忙为例,40g乐事薯片的售价为2.9元,比商超和便利店便宜1~2元。[80] 在低毛利吸引客流的基础上,叠加高周转和规模效应,量贩零食成为最具活力的渠道之一。
量贩零食的火热,也为零食品牌赢得增长。在零食很忙成为第一大客户的背景下,盐津铺子2023年前三季度营收同比增长了52.54%。[81] 其他布局量贩零食的品牌,如甘源食品、劲仔食品,2023年前三季度净利润同比分别增长139.21%、47.49%。加强渠道合作之外,零食品牌也开始投资量贩零食渠道。2023年12月,好想你和盐津铺子以10.5亿元共同投资零食很忙。
未来10年,这匹黑马还将持续增长。艾媒咨询数据显示,未来两年间中国零食集合店市场规模将突破1200亿。[78] 证券机构也预测量贩零食全国门店数或达到11.6万、5万[82][83],相比目前2.2万的数量,还有翻倍增长空间。当前,量贩零食在资本助推下,部分连锁品牌可能因过快扩张出现品质问题或者是财务危机,但量贩零食本身的商业模式在国内外均已得到过验证。
山姆、Costco等仓储会员店,为高性价比的大包装零食提供机遇。一方面,山姆泡面桶等大包装产品自带流量,一度成为网上“打卡”的社交货币之一。另外,大包装产品提供了切实的性价比,如山姆525克的大包装费列罗榛果威化巧克力,均价为2.8元/粒,其价格远低于传统电商渠道的4.5元/粒。在山姆、麦德龙、Costco加码中国市场的背景下,仓储会员店是零食渠道的重要机遇。
为应对折扣化浪潮,零食巨头们也在积极变革,良品铺子在2022年也布局了量贩零食,更是在2023年展开成立17年以来规模最大的一次调价。三只松鼠也在推进自有品牌社区零食店,并以自有品牌践行“高端性价比”。
2. 直播电商:承接线上红利,品牌自播迎来机遇
直播电商正与传统电商平台争夺头把交椅。尼尔森IQ数据显示,大部分零食厂商在天猫平台销售份额出现下滑,而零食厂商在抖音渠道的增速都超过了80%(详见下图)。[84]久谦数据显示,2023年抖音肉类零食的市场份额已超过天猫及京东,与其他平台的坚果、蜜饯蔬果干等品类的市场份额差距逐步缩小。[85] 从天猫起家的三只松鼠,2023年第三季度在天猫系和京东系平台的营收同比下滑了29.49%和41.11%。[86]

零食厂商在各渠道的销售额增速
数据来源:尼尔森IQ
直播电商市场的爆发,基于短视频内容消费和兴趣内容种草。根据QuestMobile统计,截至2022年上半年,短视频用户总时长占中国移动互联网用户使用总时长的近三成。[87]在短视频消费普及条件下,直播电商通过兴趣内容、达人直播等种草形式,以兴趣内容促成零食消费。
以个人IP内容驱动的达人直播红利见顶,品牌自播迎来爆发。艾瑞数据显示,2019年达人直播市场份额占比登顶,企业自播市场从2019年的30.5%快速上升至2022年的49.8%。[88] 良品铺子2021年4月通过快手的品牌自播,获得2000多万的销售额和27.6万的品牌粉丝。王小卤通过内容建设和店铺自播带动增长,一度登顶抖音休闲零食内容力榜单,2023年618期间,其抖音总GMV环比增长108%。[89] 2023年,三只松鼠在抖音直播电商渠道实现了500%的增长。[90]
抖音和快手更是开始发力货架电商,补充搜索、橱窗陈列货架等场景。2022年,抖音电商GMV同比增长80%,其中货架场景GMV占比达30%。[91]直播电商双重发力,为零食品牌提供增长机遇。2023年12月,抖音“趣味零食节”期间,活动话题视频数达2300+,商城新入口和商城外搜索GMV增长66%。[92]
3. 即时零售:即时性需求激发新活力
即时零售是高成长赛道。2021年即时零售休闲零食市场规模为179亿,预计2025年将达到826亿元,2020年~2025年其年均复合增长率为46.6%。[93]
对比外卖,即时零售覆盖万级SKU,具有更丰富的品类和更精细的履约链路,涉及平台、线下实体门店等多类玩家。
即时零售做零食生意,有先天优势。
一方面,即时零售适配零食多时段、多场景的消费特点。美团2022年即时零售休闲食品品类白皮书显示,和其他渠道相比,零食在即时零售的消费时段分布较为平均,具有全天候消费特征。[93] 除居家、办公等消费场景外,节假日场景在即时零售渠道端为品牌带来高增长。2023年元旦新年期间,亿滋国际在京东到家上的销售额同比增长169%,多款奥利奥饼干礼盒销售实现三位数增长。[94]
另一方面,即时零售结合日常促销机制容易带来消费冲动,符合零食高频、高冲动的消费特点。美团白皮书称,21%是出于凑单消费(满减促销)。[93] 京东到家休闲零食品类2022年客单价同比提升29%,是平台冲动下单量排名第三的品类。[94]
即时零售未来可期。卤味、糕点、坚果炒货、肉干肉脯、膨化/油炸、糖巧等细分品类在即时零售平台备受偏爱(详见下图)。[93] 良品铺子2023年上半年在美团、朴朴等即时零售平台,销售同比增长72%[95];辣条、薯片、干脆面等零食销量增长均接近或超过100%。[96] 零食品牌可抓住即时零售渠道消费者青睐新品、多规格、网红品的特点,顺势布局。

即时零售渠道消费者零食品类偏好(2022年2月~8月)
数据来源:美团、凯度咨询
(四)出海的机会
中国零食已“悄悄”出海。
伊利与蒙牛的冰淇淋在东南亚取得不错成绩。2022年,蒙牛海外营收为45.95亿元,同比增长49.5%[97],旗下冰淇淋品牌艾雪市占率在印尼排名第一、在菲律宾排名第二[98];2022年伊利海外业务收入同比增长52.2%[99],旗下Joyday冰淇淋在印尼市场排名第五。[100] 徐福记靠着“精准触达”的渠道策略,在北美实现翻倍增长。[101] 卫龙在2023年3月宣布成立海外事业发展中心。
洽洽出海脑洞大开,瓜子不仅是韩国中文课堂的教学道具,还是海外年货节上的气氛组,最经典的操作莫过于包装上的教程和灵魂配图,让外国消费者轻松学会嗑瓜子。这种以文化交流体验为主的方式,让产品本土化更加水到渠成。凭借这股吃瓜子风潮,洽洽在年产3万吨的泰国工厂和近100个海外经销商的加持下,进一步控制成本和提高产品新鲜度,2023年上半年海外营收达2.35亿元,同比增长10.66%。[102]
下一个10年,中国零食出海将发挥品类优势,借助海外渠道、华人众多等优势,在东南亚、北美等市场有机会获得增长。
中国特色风味,如辣味和咸味零食,将是优势之一。例如,辣条已通过国际媒体如BBC和YouTube走向世界,现已出口至160多个国家,[103] 带动品牌如卫龙的海外销售额大幅增长,2022年其海外销售额达6547.4万元。[104] 其他咸味零食也在海外显著增长。2020年~2022年,绝味食品在新加坡、加拿大及港澳市场均获得超20%的年营收增长。[105]
此外,跨境电商和海外华人超市成为中国零食品牌的重要渠道。如三只松鼠已在东南亚和北美的电商平台上设立旗舰店,并在特定市场取得显著增长。东南亚因其庞大的华人群体和对中国文化的亲近性成为理想市场,而北美市场则凭借其华人和留学生群体及社交媒体的讨论热度,为中国零食品牌提供了巨大的市场潜力。
四、总结
未来10年,中国零食市场有广阔的增长空间。除了迎合健康化、功能化、零食正餐化等需求,零食还将结合户外、食玩等细分场景以及细分人群个性化需求,成长出新的品类及形态。
零食渠道各有侧重,全渠道布局趋势明显。在量贩零食的“鲇鱼效应”下,线下零食渠道优化供应链,内卷性价比;直播电商和即时零售发挥平台优势,提供线上新增量。
未来10年,零食行业仍旧是基本功和想象力的比拼。
参考来源:
[1] 《万亿零食辩赛道,多维角力铸巨头》,2023年3月15日,中信证券
[2] 欧睿数据
[3] 《2019年糖果行业发展现状研究》,2020年12月21日,华经产业研究院
[4] 《糖果专家,久久王通过聆讯》,2021年2月,欧睿数据
[5] 《中国口香糖销量下降30%,竟然和微信有关》,2019年3月19日,差评
[6] 《商机无限的“减糖时代” —益普索Ipsos消费者减糖行为和态度研究》,2021年10月28日,益普索Ipsos
[7] 《2023年中国功能性糖果行业市场分析报告》,2023年9月7日,智研咨询
[8] 《搅动千亿美味的本土品牌,每日黑巧重新定义巧克力滋味 | 增长进化论》,2023年4月13日,参加 CANPLUS
[9] 《巨头纷纷下场收割“黑巧”,国产巧克力未来》,2022年4月16日,食品商
[10] 《决胜下半场,谁能代表中国巧克力?》,2023年5月30日,首席品牌官
[11] 《全球与中国无糖巧克力行业现状与发展空间调研报告》,2023年6月29日,贝哲斯咨询社区
[12] 《劲销4900亿块,全球第一!奥利奥是如何俘获年轻人芳心的》,2019年5月17日,品牌头版
[13] Top 2023 Trends to Watch in Cookies: Cookies CRAZED, Barry-Callebaut
[14] 《2023天猫饼干膨化行业趋势报告》,2023年4月21日,凯度
[15] 《逆势增长,这个零食品牌活用AIGC做产品》,2023年9月27日,销售与市场
[16] 《双十一再夺销冠,钟薛高“产品主义”成销量护城河》,2022年11月15日,36氪
[17] 《年销近1000万杯,茅台掀“冰醇”热潮》,2023年5月30日,扬子晚报
[18] 《“史上最热夏天”到来前,冰淇淋和雪糕品牌准备好了吗?》,2023年6月1日,第一财经商业数据中心
[19] 《2022-2023年中国冰淇淋行业消费趋势监测与案例研究报告》,2022年8月15日,艾媒咨询
[20] 《2022中国雪糕市场发展洞察及舆情分析报告》,2022年8月8日,艾普思咨询
[21] 《产业资本掘金冰淇淋市场》,2023年5月16日,新京报
[22] Ice cream trends: Non-dairy and low-sugar NPD soars, but flavor remains key purchasing factor,2021年7月12日,FoodIngredientsFirst
[23] 《3.5元钟薛不高玩下沉,千亿雪糕市场从何突围?》,2023年4月,魔镜市场情报
[24] 《庄杰赶和“源和堂”》,2016年8月16日,闽南文化生态保护区
[25] 《一手打造十亿大单品,溜溜梅老板杨帆凭什么?靠什么》,2014年8月4日,中国农业科学院农产品加工研究所
[26] 《一种免洗红枣的防虫保鲜方法》,2016年6月15日,中国农业科学院郑州果树研究所
[27] 《溜溜果园开启品牌新征程,杨帆“望梅止渴”》,2023年11月28日,深潜atom
[28] 《2021天猫枣蜜饯果干冻干消费趋势报告》,2021年9月13日,CBNData
[29] 《好想你红小派系列上市一年电商累计销售额破1亿元》,2023年9月8日,新京报
[30] 《中国瓜子第一股,玩不转零食》,2022年12月23日,壹览商业
[31] 《用户超1.6亿,三只松鼠天猫京东粉丝数遥遥领先》,2021年4月1日,人民网
[32] 《2022年坚果行业趋势洞察报告》,2022年12月20日,凯度
[33] 《沃隆食品IPO:只做好坚果,单条腿走路还能走多久》,2022年7月27日,公司研究室
[34] 《2022年中国坚果炒货行业市场规模及发展趋势前景分析》,2022年10月12日,前瞻产业研究院
[35] 《2022年中国休闲零食行业研究报告》,2022年7月29日,红星资本局
[36] 双鱼食品官网
[37] 《明溪肉脯干:挣扎中的老产业》,2016年8月6日,每日头条
[38] 良品铺子股份有限公司2021年年度报告
[39] 《靖江喜获“中国猪肉脯之乡”金字招牌》,2023年11月7日,靖江发布
[40] 《戴文军:用绝味让鸭脖飞起来》,2018年11月16日,食业家
[41] 《累计销售超2.2亿包,优形晋级国潮美食新势力百强》,2023年5月9日,凤祥食品
[42] 《王小卤双十一战绩公布,线上线下双丰收创造销售新纪录》,2023年11月17日,中国食品安全网
[43] 《从“草根”走向现代食品“辣条”首份行业标准来了》,2022年7月8日,光明网
[44] 卫龙美味全球控股有限公司2022年报
[45] 《魔芋研究报告》,2021年9月16日,君屹资本
[46] 《从魔芋爽到“小魔女”卫龙将再创魔芋休闲零食赛道全新篇章》,2023年10月9日,新华网
[47] 《魔芋精深加工企业研究》,2023年7月14日,亿渡数据
[48] 《系列单品年销量超3亿,这家豆干龙头品牌怎样拿下了全国年轻人》,2022年7月27日,糖酒快讯
[49] 祖名股份2022年年报
[50] 《它,退出中国内地市场》,2022年12月29日,小食代
[51] 《每3秒卖1根蛋白棒,年销过亿,ffit8如何成立一年成为品类第一》,2021年3月10日,FBIF食品饮料创新
[52] Protein Bar Market Size & Share Analysis,Mordor Intelligence
[53] 《2022-2028中国能量和蛋白棒市场现状研究分析与发展前景预测报告》,2022年6月23日,QYResearch
[54] 《亿滋发布2022全球零食现状报告:零食代替正餐趋势更明显》,2023年1月28日,FBIF食品饮料创新
[55] 5 Huge Snacking Trends (2023),2023年9月19日,Exploding Topics
[56] 《2020代餐轻食消费洞察报告》,2020年11月20日,CBNData
[57] 《进军高品质坚果市场,百草味如何引领健康饮食新浪潮?》,2023年9月18日,Foodaily每日食品
[58] 《2022年中国能量和蛋白棒市场调研报告》,2022年7月5日,QYResearch
[59] 《健康零食市场》,2023年11月,Emergen Research
[60] 《回望健康食品2021:真伪需求碰撞,原料潜力爆发,健康焦虑吃出下一个万亿市场》,2022年1月14日,红碗社
[61] 《你吃的雪糕,为什么越来越贵?》,2021年5月17日,新零售商业评论
[62] 《曾“72天卖出2000万”,钟薛高少年系列再次强势回归》,2023年5月19日,问道财经
[63] 《百事、雀巢、卡夫亨氏……巨头们不约而同要减盐?食品行业“咸”不住了!》,2019年12月31日,FoodTalks
[64] 《2023年中国功能性食品行业洞察报告》,2023年2月28日,36氪
[65] 《2023年中国功能性糖果行业市场分析报告》,2023年9月7日,智研咨询
[66] 《功能性软糖增长:中国BUFFX为新品布局,销量目标为1500万美元》,2021年4月5日,Natura Ingredients Asia
[67] 《Minayo卖功能性食品半年破亿》,2022年12月13日,创业最前线
[68] 《234亿的药食同源市场,谁能拿捏“有病自医”的年轻人?》,2022年10月10日,Foodaily每日食品
[69] 《改造国民零食、添加小众原料......品牌如何乘上零食化养生东风》,2022年3月14日,CBNData
[70] 《冰激凌与植物基能玩出什么新花样?》,2023年4月7日,乳业财经
[71] 《国家卫健委:2035年左右60岁及以上老年人口将破4亿》,2022年9月20日,央视网
[72] 《以食养菌调血糖,国内功能性食品企业融资千万》,2022年12月18日,热心肠研究院
[73] 《医学营养品牌「玛士撒拉」获近亿元A+轮融资,由金鼎资本领投》,2023年4月18日,36氪
[74] Premium Snacks Market Size & Share Analysis,Mordor Intelligence
[75] 《奶酪博士创始人兼CEO陈昱桦:发力线下渠道,打造下一个爆款》,2023年5月23日,时代财经
[76] 三只松鼠2023年半年度报告
[77] 《盐津铺子2023年净利润预计暴增66%~69%营收同比增长超40%》,2024年1月5日,观点网
[78] 《2024-2025年中国零食集合店市场分析及发展趋势报告》,2023年11月24日,艾媒网
[79] 《量贩零食赛道混战:进入“多方割据”阶段》,2023年12月30日,中国经营网
[80] 《零食很忙“一路狂飙”:低价引流、日增6家门店,加盟商称利润来源于散装产品》,2023年9月22日,搜狐消费
[81] 盐津铺子2023年第三季度财报
[82] 《量贩零食店:乘风性价比,爆发正当时》,2023年6月4日,招商证券
[83] 《如何看待零食渠道的变革与机遇?》,2023年4月28日,国金证券研报
[84] 《扬帆逐浪,开启零食行业的全渠道战略》,2023年7月27日,尼尔森IQ
[85] 久谦数据
[86] 《三只松鼠,怎么过冬》,2023年11月28日,36氪
[87] 《2022中国移动互联网年度大报告》,2023年2月21日,QuestMobile
[88] 《别太高估「店播时代」》,2023年11月20日,壹娱观察
[89] 《食业头条对话王小卤:“卤获”年轻人的秘诀是什么?》,2023年8月21日,食业头条
[90] 《暴涨500%!一度迷失的三只松鼠,凭啥绝处逢生?》,2023年12月23日,金错刀
[91] 《抖音电商总裁魏雯雯:过去一年,抖音电商GMV同比增长80%》,2023年5月16日,澎湃
[92] 《抖音零食节收官:累计成交人数超34%》,2023年12月25日,电商报
[93] 《2022年即时零售休闲食品品类白皮书》,2022年8月,美团闪购&凯度咨询
[94] 《2022年O2O休闲零食品类白皮书》,2023年,亿滋&京东到家&凯度
[95] 《良品铺子2023年上半年营收39.87亿元 持续加大全渠道融合经营》,2023年8月29日,东方财富网
[96] 《“外卖”真香!除了可乐和元气,这些品牌同样赚翻了》,2022年12月8日, 食业头条
[97] 中国蒙牛乳业有限公司2022年报
[98] 中国蒙牛乳业有限公司2023中期报告
[99] 内蒙古伊利实业集团股份有限公司2022年年度报告
[100] 《伊利股份国际化历程》,2023年3月4日,研投社
[101] 《徐福记“出海”按下加速键!》,2022年12月26日,小食代
[102] 洽洽股份有限公司2023年半年度报告
[103] 《辣条出口160国!国际贸易推动中国品牌海外崛起》,2020年12月8日,迈晟投资
[104] 卫龙美味全球控股有限公司2022年报
[105] 绝味食品2020年-2022年报
本文来自微信公众号:FBIF食品饮料创新(ID:FoodInnovation),作者:Nunu、Jade、Lily、软软,调研:软软、Lily、Jade、Nunu,指导:Mote、Panda,策划:Mote
相关推荐
从BAT到TMD,下一个10年属于ABCD
陈威如:下一个10年,全世界都在做实验
下一个10年,需要什么样的微信?
网易王怡:下一个10年,让全世界年轻人喜欢中国游戏
IP赋能品牌力,零食品牌何以成为年轻人的“情绪瞄准器”?
36氪独家|「a1零食研究所」获近2亿元B+轮融资,零食赛道正迎来第三波浪潮
FPX轻松夺冠,但英雄联盟还能有下一个10年吗?
公募基金的下一个十年
下一个10年,SaaS行业的机会与挑战
“零食很忙”与“赵一鸣”合并,规模化竞争打响
网址: 中国零食的下一个10年 http://www.xishuta.cn/newsview104752.html
推荐科技快讯
- 1问界商标转让释放信号:赛力斯 95792
- 2报告:抖音海外版下载量突破1 25736
- 3人类唯一的出路:变成人工智能 25175
- 4人类唯一的出路: 变成人工智 24611
- 5移动办公如何高效?谷歌研究了 24309
- 6华为 nova14深度评测: 13155
- 7滴滴出行被投诉价格操纵,网约 11888
- 82023年起,银行存取款迎来 10774
- 9五一来了,大数据杀熟又想来, 9794
- 10手机中存在一个监听开关,你关 9519
