年底考核,绩效为负?
元旦假期刚过,春节还会远吗?
不少高校放假在即,老师们也应该开始忐忑地算工分了。
在大环境不算太好的当下,不知道今年你的绩效,又会打几折?
有人甚至在兢兢业业一整年后,“一顿统计猛如虎,一看绩效是负数”?用爱发电倒贴科研大几千。

图 | 年底考核,绩效为负
标准年年变,不合格可太容易了
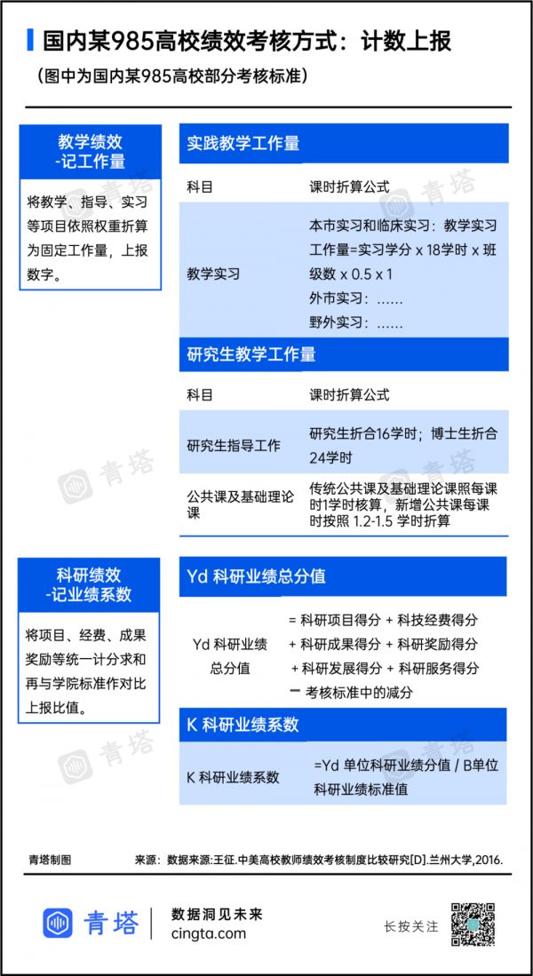
对于教学科研岗的高校教师,年终主要考核教学、科研和服务三项。按照这三项的完成情况,年度考核确定为合格或优秀,亦或不合格。
教学即课时量,科研便是看论文、项目、奖项等指标,服务即担任行政类职务等。一般情况下,科研的比重占绩效分配的大头。

每项任务,都已经被“明码标价”。你没完成,只能扣绩效奖金。
关键是,不少学校的考核标准是动态修订的,可能每年都不太一样,而且考核要求基本是逐年攀升。
2023年12月9日,某师范大学启动“大学生护航行动计划”:梳理近年来学生学业与安全具体情况,建立十七条重点任务清单,直击高校学生工作“最头疼”的学业困难与心理健康问题。
同时,该校将护航行动成效与各学院年度考核、绩效奖励直接挂钩,学生工作不达标实行“一票否决”。
这确是以学生为本的良策,但对本就压力不小的高校青椒来说,就更像雪上加霜了。
也有部分网友吐槽,目前其所在学校对于助教和讲师的横向经费考核标准是3.8万/年,然而该网友在刚入职时,该考核标准仅为1万元。
还有教师甚至快拿自己的钱去补横向目标的缺漏了......

图 | 小红书
“我每天都很紧张,都在写基金申报材料,不然这4年再没有拿项目,零元进账,我考核不合格,就要滚蛋了。”湖北某重点高校的一名青年教授接受媒体采访时曾这样说道。
要求年年在提高,考核不合格,不仅影响年终绩效,对于当下多数都在“非升即走”中挣扎的青年教师来说,更是决定去留的“生命线”。
降薪依旧、五险一金对半砍
吊诡的是,不止要求高,钱还越来越少了。
降薪的风,从年初吹到了年末。
2023年2月,塔子曾在小红书发过一份调研帖,以了解各地高校教师的薪酬情况。
没想到得到的回复大多是——多地大学老师,都降薪了。
兰州已“降了一两年了,大概百分之十五”;一位IP定位在山东的青椒回答:平均一年降4万。

图 | 青塔人才小红书
还有青椒吐槽,自己的超时课时费从170元降到了40元,“这个课时费可能比本科生出来做家教的钱都便宜。”
元旦前夕,不少青椒表示今年继续降薪,绩效打折。
也有部分学校的操作“如丝般顺滑”:先把教师个人应得的薪酬按比例分成8:2(或7:3),平时每月将2~3成扣除不发,汇总后到年底由学校将绩效总额先按照院系进行分配,绩效包打到院系后再根据科研、教学等方面进行二次分配。
有些教师在这个二次分配过程中,一旦教学或科研等没达目标,当初扣的工资也是拿不回来的。

图 | 小红书
而有些高校,则是借工资体系改革,将教师的五险一金砍去大半。
某985长聘副教授向塔子曝料,今年开始,该校全体教师的五险一金都被“对半砍”了,说降就降。原本八九千的公积金一下子缩水一半,让不少原本能用公积金还房贷的青椒压力又大了不少。
但据了解,该校这是在进行工资体系改革,要让85%的人都涨薪:一年分三次发绩效奖金。只是现在每个月到手的工资都不多,没看到年底最后一笔奖金钱,大家也都算不清到底是涨还是降。
到底是学校画的饼,还是真切为教师谋福利,静待年底银行卡到账提醒。

图 | 某985全校教师五险一金均砍半
谁分蛋糕谁获利?已在优化
每每提及高校教师绩效考核,都会引起一些教学教研岗教师和行政岗教师的口水战。
内容不外乎教学科研老师考核项目繁多,考核标准要求较高,合格难度大;而行政老师的考核内容和标准难以量化,因此可能的情况便是:只要不出现重大问题,行政人员的考核一般都是合格,轻松拿满绩效包。
甚至有人认为部分院校领导上台后,为了其政绩,亦或是自我利益,均为改革绩效分配方案,从而推进单位的综合改革。他们认为作为“分蛋糕”的行政人员,总是会将自己划至有利的一方。

图 | 今日头条
然而对此,已有高校开始行动。
2023年1月,福建农林大学《食品科学学院奖励性绩效工资和年度考核奖实施细则》正式试行。该学院在其《行政管理人员年度绩效考核办法(试行)》中明确,对行政管理人员的考核内容包括日常考勤、全院满意度测评和院领导奖惩四个部分,各部分内容将折算成系数用于年终绩效的计算。
其中,全院满意度测评由全院教职工给每位行政人员评分,满分为100分,去掉3个最高分、3个最低分,取剩余的平均数作为满意度测评分。
全院满意度测评70分以上者即为合格,低于60分者为不合格。绩效考核合格以上者才能享受当年的学院考核奖励津贴。

图 | 福建农林大学
福州大学经济与管理学院对行政人员的绩效考核中,一线教师的评分也占一定比重。该学院行政人员2020年度绩效考核方案中指出,各系推荐1名教师代表参加考评会。最终绩效考核分数由专家评分、学院领导评分、教师代表评分,分别占比35%、35%、30%。
虽然上述仅采用了教师打分制,主观性较强,可能会形成两类群体新的矛盾,但总体上,还是在向着探索更加科学的考核方式迈进,这个过程也需要给高校一定时间。
毕竟合理分蛋糕,制度是关键。
本文来自微信公众号:青塔人才(ID:cingta-job),作者:青塔人才
相关推荐
绩效管理十原则
11万员工的字节跳动如何做绩效管理?
看看华为内部考核尺度,近几年高速增长是有原因的
好绩效,都不是“管”出来的
阿里全新价值观考核,看完不得不服
绩效改革浪潮下:医生怨气横生, 医院直面“烫手山芋”
水滴筹声明:成立工作组展开调查 调整绩效管理方式
年底绩效考核,领导让我背「C」
OYO酒店回应裁员:不会容忍不诚信和持续绩效不达标
“老板狗腿”AI上线:远程监工评绩效,还会打小报告
网址: 年底考核,绩效为负? http://www.xishuta.cn/newsview103887.html
推荐科技快讯
- 1问界商标转让释放信号:赛力斯 95792
- 2报告:抖音海外版下载量突破1 25736
- 3人类唯一的出路:变成人工智能 25175
- 4人类唯一的出路: 变成人工智 24611
- 5移动办公如何高效?谷歌研究了 24309
- 6华为 nova14深度评测: 13155
- 7滴滴出行被投诉价格操纵,网约 11888
- 82023年起,银行存取款迎来 10774
- 9五一来了,大数据杀熟又想来, 9794
- 10手机中存在一个监听开关,你关 9519
