4月新经济并购月报:疫情复苏后第一波红利谁摘得? 巨头布局稳中有进



数据统计
4月国内并购市场完成并购113起,国内并购总交易额为468亿元,交易金额及数量较上月均有所回落。
年初至今国内并购交易金额主要集中在制造、金融、物流、消费升级行业,从交易数量来看,医药、化工建材、传媒互联网等行业的并购也较为活跃。



创业板注册制改革启动
4月27日,中央全面深化改革委员会第十三次会议审议通过了《创业板改革并试点注册制总体实施方案》。为贯彻落实《总体方案》,中国证监会发布了四部规章制度,向社会公开征求意见,包括《创业板首次公开发行股票注册管理办法(试行)》、《创业板上市公司证券发行注册管理办法(试行)》、《创业板上市公司持续监管办法(试行)》草案和《证券发行上市保荐业务管理办法》修订草案。这也代表着创业板的注册制改革已经启动。
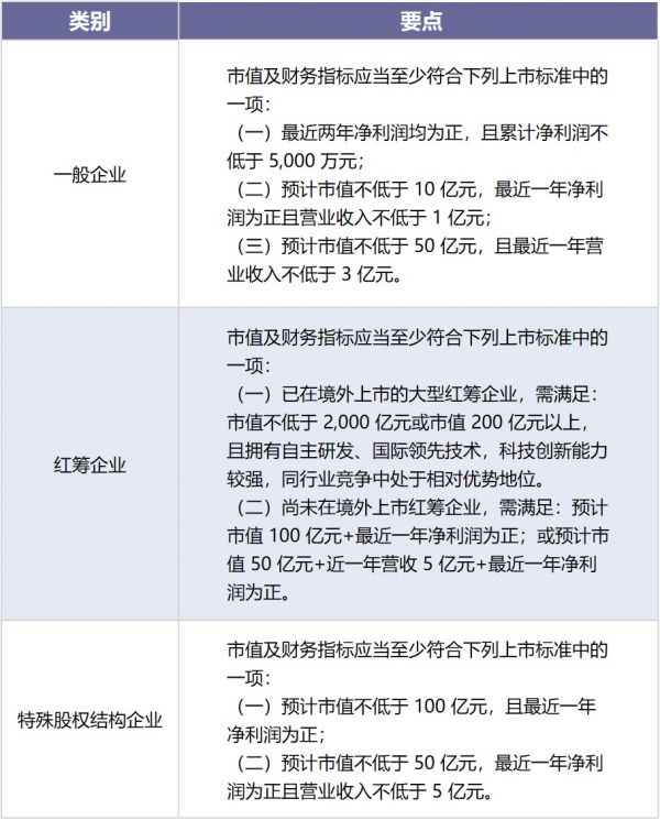
创业板旨在服务于成长期创新创业企业,支持传统产业与新技术、新业态、新模式的深度融合,有利于相关优质创业企业的上市定位错位竞争,是自科创板出台以来的又一项重大利好政策。本次征求意见稿提供了更加多元包容的上市标准,具体要求如下:

国家外汇局推出八项便利化措施,支持涉外业务发展
4月14日,国家外汇管理局发布《国家外汇管理局关于优化外汇管理 支持涉外业务发展的通知》,旨在优化外汇业务管理,完善外汇服务方式,并提升跨境贸易投资便利化水平。
本次通知自发布之日起实施,与去年外汇局出台十二条便利化措施仅仅时隔半年,一方面为近期复工复产提供进一步支持,另一方面也将持续推动涉外经济高质量、高效率开展。本次通知提出的八项便利化举措摘要如下:


物美收购麦德龙中国(已完成)
麦德龙发布公告称,麦德龙中国与物美集团双方的股权交易已完成股权交割。物美集团通过15.2亿欧元收购麦德龙中国80%的股份,麦德龙集团持有剩余20%股份。在麦德龙中国最新的董事会中,麦德龙集团将获得十一人董事会中的两席,在另外九个席位中,物美集团作为公司的大股东,已指定康德出任其中之一。未来麦德龙中国将继续以“麦德龙”品牌保持独立经营,多点成为麦德龙中国的技术合作伙伴。
汉能点评:本次收购交易有利于物美和麦德龙多方面优势互补:1)麦德龙的仓储式会员店业态与物美的小店和卖场业态存在高度互补性,本次收购交易补足了物美的业态短板;2)麦德龙作为欧洲第二、全球第三零售批发超市集团,在质量把控、产品研发方面具备全球领先水平,有利于提升集团整体品控实力;3)物美孵化企业多点在数字化零售方面拥有丰富经验,能够为麦德龙中国实现门店数字化、C端会员深度运营,从而进一步发挥其品牌和供应链优势。
泰笛科技9.5亿元并购天天洗衣(已完成)
4月29日,泰笛科技正式宣布以9.5亿元收购天天洗衣。泰笛科技作为2013年成立的互联网居家上门服务公司,已累计为1,200多万户付费家庭用户提供在线洗衣、订阅鲜花等服务。天天洗衣成立于1991年,是中国华南地区最大的洗衣品牌,以智能洗护中央工厂为核心,结合连锁门店、无人智能柜及互联网生态能够提供线上线下结合的服务。
汉能点评:目前中国市场上大部分洗衣店均由个体户经营,采取传统的前店后厂模式,面临着经营效率低下、质量参差不齐、环保水平落后等行业痛点,此次战略并购将有助于进一步推动洗衣行业的资源整合与重构升级。泰笛将应用其AI用户算法、物联网技术以及数字化能力,并结合天天洗衣多年积累的丰富业务资源,实现工厂数字化生产、智能化管理以及用户精细化运营,从而促进洗衣服务行业的数字化、标准化和智能化发展。
爱施德或获阿里巴巴战略入股(进行中)
4月27日,深圳市爱施德股份有限公司(002416.SZ)公布其将获得阿里巴巴战略投资。据公司公告,阿里巴巴将以每股约5.15元的价格,认购非公开发行不超过约7,910万股股票,募集总金额不超过4.07亿元。此外,阿里巴巴、爱施德还将与管理层持股公司共同成立新的合资公司,三方出资合计1亿元,其中阿里巴巴持股比例达到51%。本次战略投资完成后,阿里巴巴将与爱施德建立和加强在线上、线下的多方面合作。
汉能点评:爱施德作为国内领先的智能手机代理销售渠道之一,是苹果、三星、荣耀等手机品牌的中国区一级代理商,并拥有丰富的线下门店渠道资源。本次战略投资凸显了阿里巴巴在3C新零售领域的野心,爱施德一级代理资质有助于天猫延伸至产业链上游,其遍布全国的分销网络也有利于阿里巴巴探索3C领域的新零售业务创新。对于爱施德,阿里巴巴增资不仅能够缓解其财务压力,还能够提供技术、流量、运营等方面的资源支持,显著利好公司长期发展,其股价自4月以来获得持续提升。
京东战略投资凯撒旅业(进行中)
4月25日,凯撒旅业(000796.SZ)发布公告,拟非公开发行股份募集11亿元资金,发行对象包括文远基金、宿迁涵邦、华夏人寿、上海理成、青岛浩天,均以现金方式认购。其中,宿迁涵邦为京东全资子公司,将斥资4.5亿元认购7305.19万股,认购比例为38.79%,在所有发行对象中认购比例最高。本次交易完成后,宿迁涵邦累计持股比例将达到7.37%,位居前十大股东之列。凯撒旅业成立于1996年,主要从事航食、铁路配餐和出境游业务。
汉能点评:京东对旅游业务早有布局,在2014年上线京东旅游频道,并曾斥巨资入股互联网旅游平台途牛。本次战略投资是京东对于旅游产业链的进一步布局,双方在线上渠道和线下门店方面的优势互补,有望打造旅游业“互联网+门店”创新经营模式。随着疫情在国内逐渐得到控制,京东此时出手同时也意在抢占国内旅游业复苏的第一波红利。
高瓴资本投资印度啤酒品牌“联合酿酒”(已完成)
4月23日,高瓴资本旗下对冲基金通过公开市场交易,以约4,000万美元(约合30.7亿卢比)收购了United Breweries Ltd(“联合酿酒”)逾1%的股份。联合酿酒创立于1915年,总部位于班加罗尔,从事啤酒生产和贸易,并提供品牌许可证,旗下销售的品牌包括Kingfisher、Zingaro、UB Export、London Pilsner Premium Strong、Kalyani Black Label Strong和Bullet。
汉能点评:自2020年初以来,联合酿酒股价已下跌30%,当前处于历史股价区间低位,是比较合适的投资时点。本次交易也是高瓴资本在印度市场的再次投资布局,此前高瓴曾投资多家印度初创企业,包括印度“汽车之家”CarDekho、外卖巨头Swiggy等。
奇虎360全资收购企业办公SaaS服务商亿方云(进行中)
4月21日,奇虎360官方宣布将全资收购一家企业文件管理与协作SaaS产品——亿方云,进军企业在线办公行业,交易金额暂未披露。亿方云已为13个行业超250,000+家企业用户提供覆盖全生命周期的客户服务,包括龙湖地产、长安汽车、浙江大学等数万人规模的超大型客户,年复合增长率近200%。同时,亿方云也获得了行业内知名投资机构认可,累计获经纬中国、光速安振、UMC Capital、快的打车创始人陈伟星、京东云&京东数科等投资方的战略投资。
汉能点评:近期,疫情期间高速发展的企业在线会议产品Zoom被曝存在安全漏洞,进而引发部分客户的抵制和停用,企业级服务的安全性也逐渐获得市场和用户的高度重视。奇虎360作为中国的网络安全巨头企业,在互联网安全领域拥有丰富的数据资源、技术储备和专业团队,通过收购亿方云企业办公业务,奇虎360可将其网络安全优势应用到2B场景,有望为企业协同办公提供便捷性与安全性兼具的优质服务。
光环新网收购智达云创(意愿阶段)
4月16日,光环新网(300383.SZ)与智达云创及其现有股东王禹方和石凤红共同签署《智达云创(三河)科技有限公司增资协议》,约定向智达云创增资11.27亿元,交易完成后光环新网将持有智达云创65%股权。本次增资及项目建设的资金来源为公司2020年度非公开发行股票募集资金,不足部分公司将通过自筹资金、银行贷款或其他融资方式解决。本次收购将推进光环新网互联网数据中心全国核心区域布局战略的实施,并提升公司云计算服务能力。
汉能点评:光环新网自上市以来已陆续收购德信致远、中金云网、无双科技等标的,公司表示2020年将继续扩大IDC相关投资,持续提升其IDC服务能力和市场占有率。近期,国家发改委明确提出新型基础设施的范围,数据中心建设作为“新基建”的重要组成部分迎来多方面行业利好。

国内热点交易

国际热点交易

中国新经济并购市场月报由汉能投资集团并购团队倾力出品,致力于紧密追踪市场热点交易、及时提示并购趋势信号。月报选取当月最具影响力的并购事件,从产业与资本视角进行逐一解读,覆盖范围包括但不局限于新经济行业,也对特殊交易类型、重大交易事件等有所涉及。
相关推荐
4月新经济并购月报:疫情复苏后第一波红利谁摘得? 巨头布局稳中有进
3月中国新经济并购市场月报:国内巨头频频出手,并购市场逐渐恢复活力
2020年1月中国新经济并购市场月报
中国新经济并购市场月报-2019年11月
中国新经济并购市场月报-5月:国内并购市场回暖,整体交易规模复苏
定增“新规”放宽再融资、标杆性产业并购提振市场——2020年2月中国新经济并购市场月报
2019年8月中国新经济并购市场月报:总额678亿元,交易集中度高
2019年9月中国新经济并购市场月报:总额1310亿元,交易集中度高
为什么说2020是科技并购好时机?
疫情逐渐平稳,4大举措迎接复苏
网址: 4月新经济并购月报:疫情复苏后第一波红利谁摘得? 巨头布局稳中有进 http://www.xishuta.cn/zhidaoview9515.html
推荐专业知识
- 136氪首发 | 瞄准企业“流 3930
- 2失联37天的私募大佬现身,但 3220
- 3是时候看到全球新商业版图了! 2809
- 436氪首发 | 「微脉」获1 2759
- 5流浪地球是大刘在电力系统上班 2708
- 6招商知识:商业市场前期调研及 2698
- 7Grab真开始做财富管理了 2610
- 8中国离硬科幻电影时代还有多远 2328
- 9创投周报 Vol.24 | 2186
- 10微医集团近日完成新一轮股权质 2181
