启明创投主管合伙人胡旭波:技术变革下的未来医疗 | WISE2020新经济领风者大会
4月22日,36氪举办了WISE2020新经济领风者大会医疗峰会,受技术推动、政策支持、需求释放的利好,医疗健康产业与互联网深度融合的新红利正在不断释放,本次活动邀请了深耕医疗行业的代表,以“医疗大健康”为核心话题,分享对医疗服务落地场景与解决方案的观察,寻找产业链上下游企业合作的更多可能性,共同探讨医疗大健康产业加速融合、提升效率、聚合资源的更多机会。
技术变革下的医疗行业趋势是什么?启明创投主管合伙人胡旭波认为,医疗行业平衡控制费用和提升质量之间关系的主题将基本不变,医疗人工智能、移动医疗等领域的发展,将有助于推动中国医疗行业的进一步发展。

启明创投主管合伙人 胡旭波
以下为嘉宾演讲实录,经36氪编辑整理:
大家晚上好,我是启明创投的胡旭波,主要是在看医药健康领域的投资,现在也去会做一些医疗、互联网以及技术相结合的投资,因为启明创投有一点挺独特的是,我们同时在医疗健康和TMT这两块领域都做得很深,所以让我们有机会看到这两个领域的相互融合和相互推进,正好也借这个时机投了若干个这样的公司,有点体会。感谢36氪的邀请,今天很高兴与大家一起讨论一下这个话题。
今天讲的主题是《技术变革下的未来医疗》。这个题目有点意思,因为我是做医疗投资的,也一直在想这几年技术方面变化很大,从最早的移动互联网,到后来的AI,这样的技术变化对医疗行业来说意味着什么?有哪些创新的机会在里面?所以正好也借这个机会把我们自己内部一些所闻所想一起来探讨一下。
医疗健康领域主题:平衡控制费用和提升质量之间关系
讲到医疗投资,对我们来说,医疗健康领域最大的一个主题,就是你怎么去平衡医疗费用的控制以及医疗质量的提升之间的关系。我们可以看到全球各个国家医疗费用支出占GDP比重,很明显美国是最大的,2016年是17%,现在可能接近19%了。所以对于任何一个国家来说,医疗费用的支出,会是一个越来越大的问题。

图 | 启明创投
但是你也可以看到,另外一个角度来讲,尤其是前几年,很多中国患者会到美国去看病,为什么?大家认定美国的治疗效果是最好的。中国的GDP表现越来越好,大家也会期待更有质量的医疗。怎么平衡这个事情?我们投资人有什么好的方案能够让我们这个行业既提高质量,又控制费用,我们看很多投资项目的时候,第一个思考的就是这个项目能解决什么问题?是解决医疗质量问题还是费用问题?这是医疗投资里面最大的一个主题。
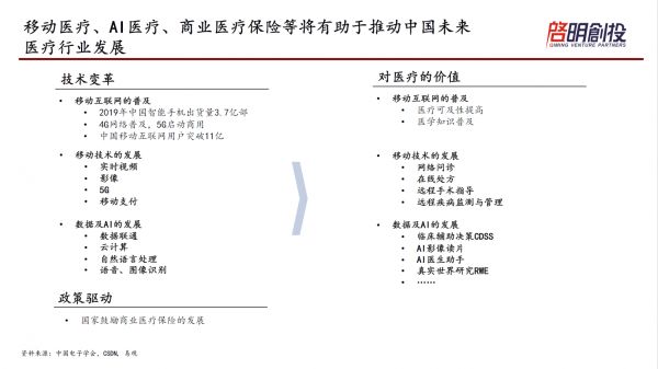
这几年移动技术包括AI、数据等等的发展,让我们看到了技术的变革有可能会推动未来中国医疗发生一些很有意思的变化。前提包括,中国移动互联网用户已经突破十个亿的级别了,并且中国是率先在全球推出5G应用的国家。
我们也会预测未来有些瓶颈,比如影像的传输、实时的视频,但随着技术的发展,这些都将不再是问题。医疗本质上是个决策,医生在看病的时候,他会基于他的知识,他的经验,其实是很多的数据在大脑里面运算。因此我们会思考, AI能不能使得诊断更加有效呢?这是AI的应用。
另外,政策上,国家也在鼓励商业医疗保险的发展。整体上来说,技术和政策两块都会让中国未来医疗的生态体系发生一些变化,比如,能不能用这些技术,包括AI技术,来提高医疗质量,降低医疗费用。
过去几年有很多的创业公司做了大量尝试,本质上来讲,就是怎么提高医疗的效率,怎么降低医疗的费用,怎么在支付方面能够更加多元化。这是很大的一个框架,我们一直在思考。

图 | 启明创投
互联网医疗应该是医疗,而不光是互联网
从细的角度来看,中国的移动互联网活跃用户已经到了11亿的级别,11亿是什么个级别?意味着在移动互联网已经成为最最常规的一个应用。所以如果说任何商业模式能够把这一块切进去,如果让效率更高的话,有可能会成为一个主流的模式。
以平安好医生为例,因为平安好医生是上市公司,很多数据可以披露。平安好医生的互联网活跃用户已经突破六千多万了,可以提供实时7×24小时的在线服务。
这次疫情发生后,平安好医生用户的增长,包括访问人次,都有很大量级的提升。这反映出在目前人员流动、线下访问有困难的时候,线上会起到一部分的替代作用。原来大家都有疑问,线上真的能解决医疗问题吗?线上是不是能够提供跟线下医疗一样的质量呢?事实证明,某些方面线上是能够起到替代作用的。
另外,在问诊量方面也是一样,我们拿到一个移动互联网医院的案例,问诊量从去年开始每个月都在增加,增幅超过40%,这是一个很大量级的增加,证明移动医疗已经成为真正发生的事情了。
我们看到主流的公立医院,也开始筹备自建互联网医院了。以前公立医院是最保守的,把医疗质量放在最重要的位置上。以上海为例,华山医院、瑞金医院等等是上海本地最好的医院,它们都开始自建线上互联网医院,把互联网医院和自己线下的医疗,以及它的医联体各个成员整合在一起。所以我们医疗体系跟以前相比发生了很大的变化,这也意味着效率的提高,当然,治疗的效果还有待观察,但可以看到这是个很明显的趋势。

图 | 启明创投
互联网健康险也是一样,这是个基于公开数据做成的图表。商业健康险这几年发展非常非常快,每年增长都在30%以上,这说明当中国的客户收入到一定水平的时候,他希望获得另外一种形式的医疗服务,这个时候商业健康险就起到一定的补充作用。
结合互联网替代、平台效应以后,互联网健康平台的发展加速。据水滴的公开数据,它的交易量增长非常快,从2019年的1月到2020年1月,同期已经增长700%以上。
所以商业医疗险的发展有可能让我们国家整个医疗服务的支付体系发生很大的变化,医疗服务的品种上更加多元化,更多人会有更多的选择。事实上这对整个国家的医疗服务体系也是有好处的。我相信这个趋势会继续发展。
讲到疫情,抗疫期间整个互联网医疗平台提供了非常独特的线上诊疗服务,我列了一些,包括微医、平安好医生、阿里健康等等,包括公立医院里面的医联体等等都在提供这样的服务,我们看到都发挥了很好的作用。

图 | 启明创投
这是中国在抗击疫情的时候,做得非常好的一点,总体而言,中国表现是非常好的。这也应该会让大家意识到,互联网医疗真正有可能切入到整个医疗服务体系里面,成为其中一个环节,发挥它的独特作用。
以上是我们对互联网医疗领域的看法。我们是若干年以前开始投资互联网医疗的,投的也不多,就投了两、三家企业,运气比较好,这两、三家企业都发展得比较好,当时我们也是在观察。现在回过头来看,互联网医疗已经真正成为医疗领域不可或缺的部分了,它从4、5年以前大家争议、质疑的对象,成为实实在在发挥作用的对象了。
但真正的互联网医疗应该是医疗,而不光是互联网,怎么让它体现出医疗的本质?这是关键。我们要考虑的是,怎么让互联网医疗把医疗服务做得更好。
AI医疗价值待验,未来可期
人工智能技术这几年发展很快。这几年大家都有一个共识,人工智能会有很多应用,包括人脸识别等。第二是大家公认AI在医疗市场会有很大的应用。人工智能在国内发展很快,尤其是在过去两三年时间,很多企业拿到了投资,包括影像、疾病的风险预测、辅助诊断、药物研发等等。
AI在医疗健康领域的应用,未来会越来越深入,真正意义上会产生多少价值?我们需要观察,现在是一个开始。

图 | 启明创投
讲到细分领域,AI应用在医疗影像方面是最直观的 。简单讲就是机器学习的能力会比人脑会更快,读CT,结合AI看影像等等。驱动力是减少漏诊误诊及节省时间:一名专业的影像医生,他需要读大量的片子,慢慢积累经验,且漏诊和误诊难以避免,此外,也要花一定的时间。
AI本身的学习能力,能够很快培养起自己的诊断能力。只要数据量足够大,机器可以24小时工作,成本也很低。它扫一下就可以了出一张报告,比较而言,增加医生的成本高得多。所以这一块应该是最天然能够结合的,也是最容易出成果的,当然,壁垒也相对低一点,竞争会很激烈。
第二个是在辅助诊断方面,辅助诊断是什么呢?利用数据,通过一系列的逻辑、诊断的流程来帮助医生做出诊断决策,比起医疗影像,难度更大。原因是,医生做一个诊断的时候,他背后有大量的运算在大脑里面运行,其中根据很多年的经历到的还有经验,一名医生至少需要读到博士,再工作5、6年以后才会成主治医生。所以这一块其实难度挺大。
在辅助诊断方面,人工智能一直在探索,我不认为现在真的有辅助诊断的应用能够真正取代人,或者是跟人媲美。不过,理论上来说,是有可能会做出来的,这是需要基于大量的数据、训练,不断地去提升。一旦成为现实,人的自我诊断能力都会得到提升,所以我们在这一块寄予比较高的期望值。
药物研发方面也很有意思,这其中很大的一个挑战就是怎么样提高效率、控制成本,AI在这里面也有很多探索。
全球每年新药研发的成本超过一千亿美元,包括化合物的设计,靶点的识别设计,以及后面的临床研究等等,每个新药研发成功的背后平均烧了接近30亿美元。所以对全球,对于大药企来说,AI辅助药物研发能不能真正意义上看到效果很关键。
我们启明创投也投了一两个AI辅助新药研发的企业,现在看效果是不错的,再用4、5年时间,如果真的能够突破的话,整个药物研发领域会发生很大的变化。
还有一些领域也在探索,包括疾病预测,健康管理等等,甚至有一些跟手术机器人结合等等,但总体上来讲,AI在医疗里面是很有前景。
启明创投同时在医疗、技术、互联网领域都有比较丰富投资的经验,我们内部建立了TMT和医疗健康两个行业的能力和资源。因为光了解医疗,不懂技术也很难理解技术对医疗的影响。如果光有互联网,没有技术背景,又很难理解这个对医疗意味着什么。中国的风险投资行业里,只有少数几家同时在这两个领域做投资。
结合我们在两个行业的资源和能力,我们投资了7、8家企业,运气不错,这些企业都发展得很好。
最早投的公司是微医,是2014年年底和腾讯一起投的,微医现在已经是中国最大的移动医疗综合平台之一了,业务包括了互联网医院、线下的整个医联体,也包括处方药的处理平台,以及保险服务等等。
第二个是妙手医生,专注做处方药管理平台的,是目前发展最大的处方药线上平台。
还有一家是梅斯医学,它是中国目前最大的医生社区之一,基于学术,跟医生之间有很深的联系,很多药企、新药公司做学术推广的时候,尤其这次疫情发展的情况下,能够提供与医生做学术交流和学术教育的平台。
在AI方面我们也投了4、5个公司,其中Insilico和Schrödinger是做AI药物研发的,后者是2019年投的,2020年就上市了,现在市值有20多亿美元,这几年它在帮助药企做药物研发方面已经有很好的效果。
还有推想科技,是目前中国最顶尖的一个医学影像的AI平台,以及做临床辅助诊疗的惠每科技,希望后者有一天能够成为在AI辅助临床诊疗领域的一个平台型公司。
最后简单地做一个广告,我们也刚刚完成了启明第七期美元基金的募资,如果有创业者想跟我们联系,请随时来找我们,我们很希望有跟更多的创业者一起来看未来的投资机会。
相关推荐
启明创投主管合伙人胡旭波:技术变革下的未来医疗 | WISE2020新经济领风者大会
北极光创投董事总经理张朋:企业服务创业的未来十年 | WISE2020新经济领风者大会
来也科技董事长兼CEO汪冠春:智能时代RPA+AI新型劳动力|WISE2020新经济领风者大会
36氪独家丨启明创投大震荡
金山文档负责人汪大炜:企业增效第一步:办公升级2.0|WISE2020新经济领风者大会
光速中国助理合伙人高健凯:当下特色垂直领域创业机会|WISE2020新经济领风者大会
石墨文档CEO吴冰:疫后高效复工指南 | WISE2020新经济领峰者大会
启明创投完成11亿美元新基金募集,2019年分配超10亿美元现金回报
推想科技创始人陈宽:从国内到海外人工智能疫情阻击战 | WISE2020新经济领风者大会
北森云计算联合创始人、CEO纪伟国:HR SaaS如何推动企业数字化转型 | WISE2020新经济领峰者大会
网址: 启明创投主管合伙人胡旭波:技术变革下的未来医疗 | WISE2020新经济领风者大会 http://www.xishuta.cn/zhidaoview9147.html
推荐专业知识
- 136氪首发 | 瞄准企业“流 3930
- 2失联37天的私募大佬现身,但 3220
- 3是时候看到全球新商业版图了! 2809
- 436氪首发 | 「微脉」获1 2759
- 5流浪地球是大刘在电力系统上班 2708
- 6招商知识:商业市场前期调研及 2698
- 7Grab真开始做财富管理了 2610
- 8中国离硬科幻电影时代还有多远 2328
- 9创投周报 Vol.24 | 2186
- 10微医集团近日完成新一轮股权质 2181
