各省份关于互联网医院的发展目标有何特点?

图片来源@视觉中国
文丨动脉网
在《我们分析了5年来的88条互联网医院政策,今年新政最密集,产业即将进入纵深发展阶段》一文中,动脉网梳理出了2015年至今的相关政策,提出政策分析二四模型,并就互联网医院在机遇期、介入期显现出的市场规模、企业基础准备做了分析。
进入拓展期后,各省市密集制定相关政策,国家医保局也出台了互联网医疗的医保支付政策,产业闭环更加完整。在这个阶段,各省份关于互联网医院的发展目标有何特点?在不同省份申办互联网医院有何不同?各省份医保支付突破进度如何?未来政策走向可能是怎样?行业还面临哪些挑战?
我们将在本文中呈现这些内容。
2018年国务院办公厅《关于促进“互联网+医疗健康”发展的意见》出台后,各个省份相继发布互联网医院发展及配套政策。截至2020年3月30日,已有31个省(自治区、直辖市)出台75条相关政策。
这些政策中,实施意见、行动计划及便民惠民服务行动方案,主要是提出发展目标,互联网医院管理办法主要是制定申办细则、监管措施,医保支付政策则是完善互联网医疗服务项目、价格及支付标准。
拓展期是自互联网医疗行业形成以来,企业参与度最高的时期。接下来我们分别针对以上几个环节进行分析,其中还会涉及互联网医院申办案例。
>>>>
发展目标:二级以上医院互联网医疗将全面铺开
各省份互联网医院发展因地制宜,目标不尽相同,从大局到细节逐次来看:
有的侧重服务体系建立,如天津、河南等地侧重在一定时间内建立起政策体系或服务体系。浙江医疗资源、数字技术发达,互联网医院的基础设施完善,已经在2019年被国家卫健委确定为互联网+医疗健康示范省。
有的侧重覆盖范围,大多按照医院级别来布局,要求到2020年,二级以上或三级医院全面开展“互联网+医疗”服务。安徽、陕西等省份将目标聚焦在三级医院,海南、山东等省份已经下沉到二级医院。
有的侧重具体建设数量,对互联网医院建设制定了具体的数量目标。如四川要求2020年底发展30家以上互联网医院。河北、湖北等省份还考虑了区域分布因素,即除了省会城市的大型三甲医院之外,要求各地市、州同步建设互联网医院或开展互联网医疗服务。

各省市互联网医院发展目标,资料来源:动脉橙数据库,蛋壳研究院
2020年新冠肺炎疫情期间,在用户需求与政策鼓励的双重推动下,实体医疗机构和互联网医疗企业纷纷开通线上发热门诊、互联网诊疗或互联网医院。疫情隔离了人与人的空间距离,互联网医院正好可以打破这个距离,其效率高、风险低的优势比以往更加明显。
这期间,互联网医院成为抗疫的“第二战场”。国家卫健委于2月4日、2月7日连续发文,要求大力开展互联网诊疗服务,要求各省级卫生健康行政部门统一建立全省的互联网医疗服务平台、新冠肺炎防控服务管理平台。
在这期间集中建设的推动下,今后互联网医院将成为实体医院的标配。各省市2020年的互联网医院发展结果,可能都会大范围超出原定目标。
>>>>
申办细则:各省市要求有差异
在目标明确后,多个省市建立起互联网医院管理制度,包括准入条件、申请流程、申办材料等方面,以国家卫健委的三大文件为基础,各自提出更具体的细则。
准入条件方面,上海要求较为严格。针对互联网医院的申办主体,上海规定:不能独立承担民事责任的单位、被列入国家及本市严重失信行为记录名单的相关责任主体不得申请设置互联网医院。
上海还强调,互联网医院依法需要办理通信管理、市场监管、网络安全、药品管理等方面行政许可的,在取得相应许可后方可开展互联网诊疗活动。
上海优质医疗资源丰富,发展互联网医院可以将这些资源的价值最大化发挥出来。为了有限度地合理使用这些资源,上海比起其他地区更加严格了互联网医院的准入,为了保障互联网医院的运营能力,将失信主体、有不良行为记录的从业者排除在申办主体或负责人之外。
此外,重庆暂在二级及以上医疗机构开展互联网医院准入试点,待条件成熟后逐步向其他实体医疗机构推开。由于二级及以上医疗机构在诊疗水平、资金筹备等方面能力更强,在先行先试的过程中,建设和运营质量都更有保障。
申请流程方面,整体上分为两大类型。一是实体医疗机构申请将互联网医院作为第二名称,这其中又分为已获得执业许可的实体医疗机构申办、新申请设置的实体医疗机构申办两种情况;二是第三方依托实体医疗机构独立设置互联网医院。
综合各省市的互联网医院管理办法,通用步骤如下:

已获得执业许可的医疗机构申办互联网医院流程最简单,只需执业登记一个主体步骤,本质上是申请执业许可变更。新设置的实体医疗机构申办、第三方依托实体医疗机构独立申办,均需要申请设置、申请执业登记两个主体步骤。主体步骤即上图中加粗部分。
需要明确的是,部分实体医疗机构申办涉及“两证合一”。2018年6月,国家卫健委出台《关于进一步改革完善医疗机构、医师审批工作的通知》,二级及以下医疗机构设置审批与执业登记“两证合一”,即申办这类医疗机构时,卫生健康部门不再核发《设置医疗机构批准书》,仅在执业登记时发放《医疗机构执业许可证》。
针对这类情况,山西、浙江等省市规定,二级及以下医疗机构新设置二级及以下医疗机构拟将互联网医院作为第二名称的,直接在执业登记阶段提出申请。也就是说,这类互联网医院的申办也只需一个主体步骤。
但无论是哪种流程,与省级互联网医疗服务监管平台对接数据、卫生健康部门审查验收等都必不可少。
申请材料方面,上海、吉林等地要求细致。综合各省市的政策,申请材料清单如下:

清单既包含国家卫健委政策中的必备项,即互联网医院基本标准规定的项目相关的证明材料;也包含各省市根据实际情况制定的本地化项目,例如上海、四川、吉林等地对材料有更细致的要求。
上海规定,互联网医院拟在执业登记地点设置诊疗场所的,按实体医疗机构设置有关规定和要求提供相应材料;还要求提供互联网医院法定代表人、主要负责人的简历、居民身份证(或其他有效身份证明)及其资格证书、执业证书,以及互联网医院申请执业登记承诺书,即对申请材料真实性以及开展执业活动前办理相关行政许可等内容进行承诺。
吉林针对第三方依托实体医疗机构独立设置的互联网医院,还要求提供资产评估报告,这体现了对第三方经营能力的严格把关。
以上政策条款只是制定了互联网医院申办的基本框架,在实际的申办过程中,事无巨细,远远不止上述事项。以重庆为例,仅申请执业登记就分为10余个小环节:

重庆互联网医院审批流程图,来源:重庆市卫健委官网
以上是重庆市卫健委公布的审批流程图,在互联网医院完成监管平台对接、获得“三级等保”备案证明后,提交相关材料申请执业登记,中途还可能遇到材料不齐全或审查不通过等情况。
值得一提的是,上海明确了互联网医院复诊的具体时限,即提供2个月内的病历资料。其他省份未在政策条款中规定,但从医院执行情况来看,也有时限要求,只是各地标准不尽相同。
>>>>
申办案例:海南最快48天办互联网医院
按规定的流程和材料做准备,申办一家互联网医院需要多长时间呢?
我们先来看互联网医院审批时限:

部分省市审批互联网医院的时限(均为工作日),来源:各省市政务服务网
上图中的审批时限包含申请设置和执业登记两个阶段,可为各类主体的互联网医院提供参考。不过,受搜集渠道限制,仅能展示部分省市的信息。
可以看出,审批过程中耗时最长的是审核审查、做出决定阶段,主要是对互联网医院设置申请进行研究、做出是否同意建设的决定,以及对互联网医院现场验收、做出是否同意执业登记的决定,这是两个最核心的环节。
当然,上述时限仅仅是行政审批的时间,不包括互联网医院在软硬件设施、人员配备等方面的建设时间。不过,部分建设工作可视情况与行政审批同步进行。
>>>>
监管措施:监管平台对接数据及时上传
由于互联网医院在业务开展方式上的特殊性,对其监管也可通过网络数据传输来进行,即通过省级互联网医疗服务监管平台(以下简称“监管平台”)进行。各个省份要审批互联网医院,必须先建设省级互联网医疗服务监管平台,医疗机构或第三方申请互联网医院时,必须与监管平台对接。
那么,各级卫生健康行政部门如何通过监管平台来实现监管?医疗机构到底要对接哪些数据呢?

山西、福建、吉林、天津、黑龙江等省市发布了监管平台的数据对接细则,虽然各地有差异,但总结起来不外乎医院基本数据(包括机构信息和人员信息),以及在线问诊、电子处方、药品订单、质量监控等业务数据。
互联网医院首次将这些数据与平台进行对接后,还需在业务数据有更新时,按要求定时上传。例如,福建、吉林要求在次日0点到6点上传本日的业务数据。
之后,各级卫生健康行政部门根据平台收集的数据,对互联网医院进行实时监管。
若互联网医院违法违规,也应受到相应处理。目前,国家尚未出台专门针对互联网医院违法违规的处理办法。各个省市的政策中,对此的表述大多为“按照有关法律、法规和规定处理”。
也就是说,主要按照实体医疗机构适用的条款来进行,包括《执业医师法》《医疗机构管理条例》《医疗事故处理条例》《护士条例》等。当实体医疗机构以互联网医院作为第二名称时,实体医疗机构作为法律责任主体;互联网医院合作各方按照合作协议书承担相应法律责任。
与互联网医院相关、但归属于其他部门管理的,上海做了如下明确:互联网医院应取得但未取得通信管理、市场监管、网络安全、药品管理等行政许可开展执业活动的,卫生健康行政部门应移交相关部门处理。
>>>>
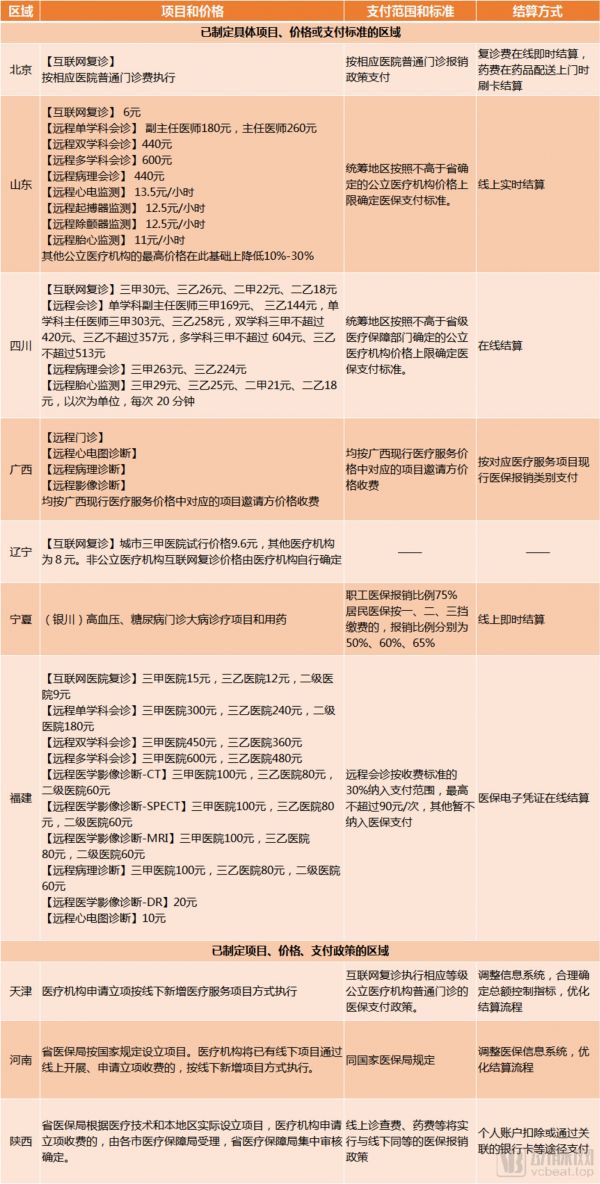
医保支付:新冠肺炎疫情防控推动瓶颈突破
支付环节是互联网医院发展的重要一环。在当前实体医疗机构的支付体系中,以医保支付和个人支付为主。而互联网医院在机遇期和介入期,仅以个人支付为主,医保支付只在个别地区有小范围探索。医保支付的缺席,一直被视为行业发展的瓶颈。
2019年8月30日,国家医保局发布了《关于完善“互联网+”医疗服务价格和医保支付政策的指导意见》,构建了互联网医疗纳入医保支付的整体框架。
不过,此后互联网医疗医保政策并未快速在全国全面铺开,仅部分省市出台了相关政策或具体的项目、价格。

在这些项目中,互联网复诊是最基础的。按国家医保局要求,不同级别的医务人员提供服务,均按普通门诊诊察类项目价格收费。因此,各地的互联网医院复诊均未按医生级别来收费。
此外,山东、四川、福建等地还制定了远程会诊、远程诊断等项目的价格。
互联网医疗服务项目和价格制定以后,才能确定支付范围与支付标准。从目前各省市的支付政策来看,大致分为三种:
一是北京、天津、陕西等地线上线下执行同等的报销政策;
二是山东、四川等地由统筹地区(即各地市)综合考虑各自的医保基金、医疗水平等因素,自行制定支付范围和标准。
以上两种情况很难做到全省统一一个报销标准,而第三种则可以制定全省的具体标准,例如福建,其远程会诊按收费标准的30%纳入支付范围,互联网复诊等项目暂不纳入医保支付。
2019年,福建在全国先行对医保基金实行省级统筹进行探索,出台了《福建省城镇职工医疗保险基金全省统筹调剂实施意见》,建立职工医保基金统筹调剂机制。全省职工医保基金一盘棋,所以,福建才有基础制定全省统一的报销标准。
前文已经提到,新冠肺炎疫情对互联网医院发展的促进作用巨大。同样,疫情期间,医保支付环节也快速打通。
2月23日,在疫情最严重的武汉,当地医保局发布18条措施服务疫情防控和日常医疗保障,其中包括将“互联网+”医疗服务纳入医保支付。措施发布后的三天内,三家公立医院以及微医互联网总医院武汉专区迅速改造信息系统,接入医保在线支付。
3月2日,国家医保局、国家卫健委发布《关于推进新冠肺炎疫情防控期间开展“互联网+”医保服务的指导意见》,将符合条件的“互联网+”医疗服务费用纳入医保支付范围。
疫情发生以来,多个省市制定了具体支付措施:

出于疫情防控的需要,各地医保经办机构、医疗机构、信息化企业,均加快了信息化系统改造的脚步。上述城市中,已有部分医院实现了在线结算功能,为今后的医保支付完善打下了基础。但从全国范围来看,互联网医疗的医保支付仍处于起步阶段,后续还需政策的持续铺开以及信息化服务的持续支撑。
趋势展望
>>>>
互联网医院管理政策全面铺开,支付突破
目前,互联网医院在指导、支付和监管三大环节,各地都已有不同程度的政策、措施,并以2020年为时间节点提出了阶段目标。同时,在新冠肺炎疫情期间,互联网医院在常见病、慢病复诊方面发挥了重要作用,且已在部分地区实现了在线问诊、开方、医保在线结算、药品配送的就诊闭环。
下一步,指导政策将在2020年已有的基础上,侧重在完善互联网医院的规范化运营、各地关键标准的明确或统一方面。
在支付环节,还有多个省市需补齐相应的支付政策,受疫情防控措施的推动,这一进度有望加快。对于已经出台相应措施的省市来说,需在医疗机构完成信息系统对接,医保支付实际上线运行之后,加强日常监测监管,发现问题后调查、或调整相应的支付政策,确保医保基金安全。
同时,自国家医保局成立以来,医保体系也处于加速改革的过程中。近日,中共中央、国务院印发了《关于深化医疗保障制度改革的意见》,针对2025年、2030年两个节点提出了相应目标,互联网医疗也搭上这趟快车。作为最顶层的医保制度设计,该《意见》三次提到了互联网医疗。
在监管环节,由于目前暂时没有专门的法律法规,无论是对互联网医院本身、对执业医师,还是对药事管理、医疗纠纷、医疗事故,主要都参照线下医疗机构执行。互联网医院仍处于发展初期,线上诊疗内容有限,短期内这一监管原则仍会持续,并且出于对医疗安全的考虑,首诊限制在短期内放开的可能性也不大。
但从长远看,新技术、新模式会不断出现,互联网与医疗的融合程度越来越深,必然会出现特定的问题,以及针对这些问题的法律法规。
参考电商的立法进程,电商兴起于2003年,2013年国家启动《电子商务法》立法,2018年《中华人民共和国电子商务法》才正式出台,并于2019年1月1日开始实施。在此期间,行业监管主要通过行政法规来进行。
因此,监管体系的完善是一个长期的、适应行业发展的过程,互联网医院的监管也会经历这个过程。
>>>>
网售处方药还需完善政策,用户习惯仍是难题
随着医保支付到位、在线诊疗的闭环打通,互联网医院和药品的连接更加紧密。互联网医院聚集患者、尤其是慢病患者的能力越来越强,未来甚至可能成为特定的药品销售渠道。
在互联网“医+药”的过程中,互联网医院可以将处方导向零售药店,也可以导向自有的或第三方医药电商平台,此时,就面临网络销售处方药的问题。
2019年12月1日,新修订的《药品管理法》实施,不再禁止网络销售处方药。而在同一时间段,国家发展和改革委、商务部公布的《市场准入负面清单2019年版》中,规定“药品生产、经营企业不得违反规定采用邮寄、互联网交易等方式直接向公众销售处方药”,这项规定被标注了★符号,表明其是设立依据效力层级不足且确需暂时列入清单的管理措施,应尽快完善立法程序。
因此,网售处方药是急需完善的政策之一。
此外,医疗的低频需求,是行业讨论了多年的话题,互联网医院在患者中的普及率也不高。
新冠肺炎疫情期间,各大互联网医院、互联网诊疗平台的用户数、问诊量激增,各地卫健委搭建官方问诊平台、互联网医疗企业广泛向第三方开放问诊入口。疫情防控成为了互联网医院进行用户使用普及和习惯培养的重要机会。
但是到疫情之后,没有了接二连三的政策鼓励与铺天盖地的企业宣传,用户再次遇到问题还会想到在线问诊吗?疫情期间下载的APP还会保留吗?这些问题接下来都还是考验。
相关推荐
各省份关于互联网医院的发展目标有何特点?
从107家互联网医院数据,洞察服务创新模式以及未来发展路径
互联网医院:政策明确,269家已建成、超100家新企业参与,生态逐渐完善
互联网医院蓝海百家争鸣,巨头通吃还是小厂弯道超车?
小雨伞保险×南开大学 | 互联网健康险保障指数测算报告④
市场需求规模将突破2500亿,互联网医院服务体系的构成要素有哪些?
2019医疗信息化中标数据分析,最高中标金额近1.2亿元,三级医院需求占六成
结束草莽时代的互联网医疗,又迎来医保这阵春风了吗?
平安好医生与近50家医院战略合作 共建“互联网医院”
市场规模约582亿元,医疗信息化中标数据中我们还发现了这些有趣的地方
网址: 各省份关于互联网医院的发展目标有何特点? http://www.xishuta.cn/zhidaoview8968.html
推荐专业知识
- 136氪首发 | 瞄准企业“流 3930
- 2失联37天的私募大佬现身,但 3220
- 3是时候看到全球新商业版图了! 2809
- 436氪首发 | 「微脉」获1 2759
- 5流浪地球是大刘在电力系统上班 2708
- 6招商知识:商业市场前期调研及 2698
- 7Grab真开始做财富管理了 2610
- 8中国离硬科幻电影时代还有多远 2328
- 9创投周报 Vol.24 | 2186
- 10微医集团近日完成新一轮股权质 2181
