中国跨境电商战“疫”指南:跨境电商卖家正由“无货可卖”向“有货难卖”转变
编者按:本文来自微信公众号“飞书深诺集团”(ID:sino_group),作者:飞书深诺,36氪经授权发布。
2月下旬以来,国内疫情日趋稳定,但海外疫情广泛爆发,全球疫情形势发生逆转。3月11日,WHO宣布新型冠状病毒肺炎符合“大流行病”特征。海外疫情高发地区如日韩、欧洲、美国等,陆续升级疫情防控措施,部分地区进入隔离状态,边境管制趋严,多个国家出台相应政策调整进出口贸易。
对跨境电商卖家来说,国内“工厂—卖家”端的问题尚未全部解决,主要问题是工厂的产能尚未完全恢复,原材料端面临一定涨价压力;而更严峻的是,海外疫情扩散使“卖家—消费者”端出现新困局,主要体现在:
1)国际物流和“最后一公里”物流时效下降,物流配送成本上升;
2)消费者需求受到冲击,部分品类短期需求下降;
3)海外营销机构政策变更,人员在线办公存在困难。
综上所述,跨境电商卖家面临的问题,正由“无货可卖”向“有货难卖”转变。
飞书深诺组织专家商讨后认为,行业恢复取决于海外疫情的控制效果,就目前情况观察,海外疫情在6月前结束的可能性较小,预计复苏周期将在第三季度末至第四季度开始。
那么,随着疫情对跨境电商的影响由供给端转向消费端,复苏周期进一步拉长,卖家的应对策略又应有何变化呢?
一、蔓延的疫情
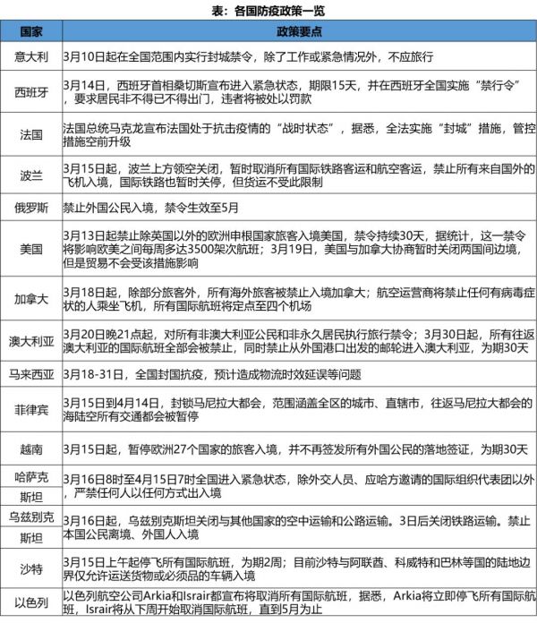
截至3月23日17时,全球除中国以外地区累计确诊263893例,意大利、美国、西班牙、德国、伊朗和法国等国家累计确诊已经破万。在疫情重灾区欧洲,已有10多个国家全部或部分关闭边境;美国则因为疫情的爆发,股市多次熔断。海外疫情的持续发展,必将对欧美地区企业以及国民经济产生广泛的负面影响。
对此,复旦大学附属华山医院感染科主任张文宏教授表示,目前欧洲已成为疫情的新中心,按照目前的抗疫情况,此次疫情在今年夏天结束已经基本不可能。这也将给我国带来巨大的不确定性,后续将会面临较大的输入性风险。
二、面临的困难
1、生产端:产能仍在恢复,原料价格上浮
国内疫情形势逐步转好,根据飞书深诺调研显示,70%-80%的国内供应商已经复工,但上游供给效率完全恢复正常水平还需要时间,主要由于:
1)工厂人手不足
目前仍有部分工人由于客观上防疫措施的限制,和主观上对疫情的顾虑没有返回工厂上班。
2)国内原材料价格上涨
由于此前国内原材料生产经历了一段较长的空档,在市场供求关系影响下,原材料价格普遍上涨,涉及服装、电子、化工、医疗医药、纸业等多个行业,据悉服装面料价格有10%-20%的涨幅。不过,多数受访企业表示原材料价格涨幅在预期内。
3)国外原材料采购不便
海外疫情持续扩散,导致部分进口原材料的采购周期拉长,同样拖累了产能恢复进度。
2、物流端:时效大幅下降,成本持续上升
1)航空运力下滑
随着海外疫情爆发,部分国外航空公司延长了停飞往返中国航班的时间。由于欧洲成为重灾区,其他地区往返欧洲的航班,以及欧洲国家之间的航班也遭到大面积削减。据不完全统计,2-3月,国际航空市场运力比正常时期减少了60%以上。客机腹舱物流运力大幅下降,导致空运时长增加,价格持续上升。有电商卖家表示,目前海外物流平均延迟5-7天,空运舱位价格上涨30%以上。

国际物流价格持续上涨(图源:雨果网)
2)物流人手不足
随着疫情严重的国家陆续提升防疫力度,当地居民被要求居家隔离,短期内,物流工人将出现短缺,尤其影响海外“最后一公里”物流,派送速度将大幅下降。
3)边境管制加强
欧洲方面,疫情爆发至今,意大利、西班牙、德国、法国、奥地利、瑞士、捷克、波兰等多国不同程度地关闭边境或加强检查,货物(特别是防疫相关商品)延迟运达甚至无法运达的风险大大增加,欧洲陆路货运严重受限。随着疫情升级,预计欧洲关闭国境的国家会越来越多。
美国方面,据深圳机场某物流公司反馈,口罩等防疫类商品到达美国后,在清关环节受到拦截,目前状态多为“货仓留待”。

4)电商平台物流政策调整
亚马逊FBA宣布,3月17日-4月5日期间暂时只接收生活必需品和医疗用品,这导致大部分卖家将无法入库。如若寻找替代海外仓入库,物流时效性与FBA相比有较大的差距,可能引发消费者的投诉和退货增加,运营成本上升。

亚马逊FBA发布非必要商品停止入库的通知(图源:亚马逊)
3、消费端:购买需求降低,各品类市场表现出现下滑
(相关指标说明:CTR即广告点击率,CTR=广告点击数量/广告曝光量*100%;CVR即广告转化率,CVR=销售数量/广告链接点击量*100%)
1)消费者短期消费意愿降低
随着防疫措施不断升级,消费者被限制在相对单一的生活环境中(居家隔离),短期内所需要的商品将会减少。此外,出于对病毒传播、物流延迟等因素的顾虑,消费者也可能主动减少除生活必需品之外的网购。飞书深诺数据显示,由于疫情扩散,中国跨境电商广告CVR继续下行,已明显低于去年同期。

疫情期间中国跨境电商CVR下行(数据来源:飞书深诺)
2)部分品类受影响严重
飞书深诺研究发现,随着越来越多的海外国家实行大范围隔离政策,消费者被迫长期居家。生活状态的变化导致其对不同商品的需求也相应发生变化。研究表明,服装类等日常必需品的需求虽有下滑,但相对于其他品类而言较为平稳;而对于那些适用于特定场景的消费品(例如户外运动、美容产品等)的需求意愿则明显下降,购买量呈逐级下跌态势。
服装品类CTR小幅下降,CVR基本平稳:
海外疫情爆发后,服装品类的CTR小幅下降,反映出部分海外买家对服装的关注度和消费意愿有所降低。同时,CVR基本保持平稳,则反映出有消费意愿的买家依然会下单购买当前需要的服装。我们推测,服装属于日常生活必需品,即使居家隔离,也需要购买家居服,需求始终存在。


服装品类CTR小幅下降,CVR基本平稳(数据来源:飞书深诺)
户外运动品类CTR与CVR均明显下降:
海外疫情爆发后,户外运动品类的CTR出现下降,CVR更是明显下滑,反映出海外买家对这一品类的消费意愿已经降低,且在点击了广告、展示出兴趣的消费者中,真正会购买的比例也在减少。我们推测,这主要是因为户外运动品类属于非必需、适用于特定场景的消费品,疫情蔓延、防控升级的背景下,其需求并不紧迫。


户外运动品类CTR与CVR均明显下降(数据来源:飞书深诺)
美容健康品类CTR与CVR均明显下降:
定性研究表明,2月末国内疫情显示出向好趋势后,国内部分卖家尝试向海外销售防疫物资,美容健康品类的CTR与CVR均明显向上。3月初,海外疫情爆发,美容类产品需求迎来拐点,调头下降;与此同时,海外政府和媒体对健康类产品的管控逐步加强。众多措施的叠加,导致美容健康类商品的CTR与CVR均快速下滑。


美容健康品类CTR与CVR均明显下降(数据来源:飞书深诺)
4、营销端:口罩广告遭禁,服务效率受限
1)媒体政策调整
疫情期间,各地防疫物资告急,消费者需求大增。从Google Trends数据可以看出,口罩等防疫类产品在疫情期间搜索量成倍增长,但为了避免有人利用此次病毒危机进行推广、欺诈和误导,海外主要媒体纷纷出台禁止防疫类商品广告的投放,如:Facebook和Google均出台了禁止投放防疫类广告的相关政策。

全球疫情爆发后防疫类商品搜索量剧增(数据来源:Google Trends)

2)人员居家办公
海外多国发布隔离政策后,越来越多的员工开始居家办公,但报道显示,英国、法国、德国、西班牙等国网络已超负荷运转,电信运营商呼吁当地民众合理上网,这在一定程度上降低了媒体平台解决技术bug或反馈广告主咨询的效率,广告投放方面难免会受影响。
三、应对的策略
1、优化自身运营
1)控制发货节奏,减少物流投诉
跨境电商卖家应控制自身发货节奏,发往欧洲、日韩、美国等疫情重灾区的商品应更多考虑清关物流等方面的限制。同时,在网站相关页面及时更新物流调整信息,告知客户当前物流现状,降低客户心理预期。通过上述举措,尽可能避免因物流延迟导致的投诉和退货。
2)布局防护产品,扩展关联品类
调查显示,74.6%的美国受访者表示,若疫情继续恶化,他们将避免前往大型购物场所,转而通过网络购物。另一项调查还显示,目前美国消费者防疫类产品需求大幅上升。

从国内经验可看出,防疫类、居家用品类(家用小电器、厨卫用品、居家服饰)、休闲娱乐类(游戏主机、游戏辅助设备、影音娱乐设备)、办公设备类、3C类等品类的需求在疫情期间大幅上升,诞生多个爆款。推测随着疫情蔓延,未来上述品类在海外也有望迎来需求爬坡。
电商企业可以据此做适当调整:短期内进行防疫类商品的布局,但需要注意风险,防疫类产品的售卖有较高的准入门槛,需要相关资质,且当前社交媒体纷纷禁止投放口罩类商品的广告;长期上则可以做一些关联性产品的扩展,例如,服装类卖家可以尝试开发睡衣等适合居家的纺织品,但也需注意风险,避免跨行业调整,涉入未知领域。
3)调整运营策略,优化现金支出
受制于上文所述的困难,疫情重灾区的广告投放取得高转化的难度较高。因此,建议卖家重视营销策略,向受疫情影响较小的地区倾斜广告支出,以实现相对稳定的ROI,同时继续严格管理日常开支,保证现金流健康可控。
2、寻求外部支持
疫情爆发后,从国家到地方各省、市、县,均已出台大量支持政策,支持对象主要是中小微企业,跨境电商产业链上大量中小型工厂、卖家均将受益。据媒体报道,截至3月14日,农业发展银行共支持2650家企业复工复产,发放贷款1370亿元,其中,中小微企业占比达78%。
我们在此前的《中国跨境电商战“疫”指南(二):供应链物流深度解析》和《中国跨境电商战“疫”指南(三)上篇:现金流影响分析》中已对政府及金融机构近期政策进行梳理,在海外疫情愈演愈烈的形势下,建议跨境电商业从业者积极查找和利用适合的政策,以应对危机。
四、结语
海外疫情爆发使跨境电商卖家面临的物流压力大幅增加,海外消费者需求变化使得部分卖家有货难卖。我们通过对生产端、物流端、消费者端和营销端出现的新问题进行剖析,针对性地建议卖家优化自身运营,包括控制物流节奏,扩展关联品类,审慎布局防疫相关商品以应对市场变化,同时积极寻求国家政策支持,缓解资金压力。我们也将持续关注市场变化,尽力提供策略建议,与大家共渡难关。
▍附录


相关推荐
中国跨境电商战“疫”指南:跨境电商卖家正由“无货可卖”向“有货难卖”转变
中国跨境电商战“疫”指南(五)
中国跨境电商战“疫”指南(四):全球疫情爆发的影响
中国跨境电商战“疫”指南上篇:现金流影响分析
中国跨境电商战“疫”指南(五):品牌卖家&站群卖家的差异化分析
中国跨境电商战“疫”指南(三)下篇:网站&客服深度分析
跨境电商上下游“战疫”
重点招募速卖通卖家,跨境电商平台「Joom」将中国商品卖到俄罗斯和欧美市场
超级观点 | 海外疫情爆发,跨境电商必须找到“确定性”
又一家跨境电商老板跑路,中国卖家被套路
网址: 中国跨境电商战“疫”指南:跨境电商卖家正由“无货可卖”向“有货难卖”转变 http://www.xishuta.cn/zhidaoview8743.html
推荐专业知识
- 136氪首发 | 瞄准企业“流 3930
- 2失联37天的私募大佬现身,但 3220
- 3是时候看到全球新商业版图了! 2809
- 436氪首发 | 「微脉」获1 2759
- 5流浪地球是大刘在电力系统上班 2708
- 6招商知识:商业市场前期调研及 2698
- 7Grab真开始做财富管理了 2610
- 8中国离硬科幻电影时代还有多远 2328
- 9创投周报 Vol.24 | 2186
- 10微医集团近日完成新一轮股权质 2181
