短视频带货大势下,微博也想挖抖音们的“墙脚”

图片来源@视觉中国
微博也开始挖短视频平台的“墙角”了。
3月11日起,微博低调推出“视频星计划”,公开招募在B站、抖音、快手、YouTube等短视频平台持续发布视频并有一定的影响力的中小V视频博主,并将为此原创作者扶持计划拿出5亿涨粉包、亿级流量曝光资源和千万级优质视频激励金。
这项扶持计划中,微博将从现金激励、视频版权保护、广告分成、粉丝增长、流量曝光等多个方面,对创作者进行了激励和保护,尤其是首次给与新人原创博主以曝光率、涨粉包之外的现金激励:
针对粉丝数<50万的新人作者,面向游戏、娱乐、影视、VLOG、时尚美妆、美食、搞笑幽默、音乐、动漫、汽车、科技数码、科教、生活、人文艺术等频道, 各频道周榜Top10的作者可获得3000元现金激励。
在广告分成方式方面,微博方面向钛媒体表示,微博近期上线了投币功能(类似B站用于赞赏作者的投币功能),可以打赏积分,积分可以兑换礼品或提现;同时微博的创作者广告共享计划近期针对视频创作者也降低了准入门槛,个人创作者满足粉丝数达1万及以上,上月被阅读数达到100万及以上的作者,均可以以白名单形式加入广告共享计划,获得广告分成收益。
事实上,这已经不是微博第一次在产品层面对短视频的布局:2017年微博移动端推出微博故事,面向UGC短视频社交;2018年年底上线了专门的视频社区,并在App底部拥有了独立入口。
2017年,微博视频就开始公开招募视频MCN机构入驻,给与如粉丝头条、视频播后流推荐、PC视频展示位等更多视频曝光和一些专属特权;
2018年底的微博2018年V影响力峰会上,微博曾推出“潮汐计划”,宣布在2年内提供20亿现金,聚焦内容电商、内容IP、MCN、网红、艺人以及经纪公司,打造年轻人喜爱的新IP及基于内容的新消费品牌。
而此次单独针对视频类创作者的系统扶持计划,还是头一次。
视频消费逐渐成为趋势
一直以来,微博都是品牌客户在社交媒体投放渠道中的首选之一,其用户基数、粉丝经济、话题引爆能力是其他平台不能相比的。
而微博的营收也非常依赖广告收入,最新的2019Q4财报披露,微博的广告和营销收入占到总收入的86.7%。而其以品牌展示广告为主的KA广告收入,在广告和营销收入中占比在逐年上升。

微博2016-2018年广告和营销收入情况(单位/千万)
根据微博历年年报,KA广告占广告和营销收入的比例从2016年的35.9%涨到2018年的45.0%(2019年的KA广告收入数据还未披露);而以效果类广告为主的SME广告收入所占比例,从2016年的53.9%降至2018年的47.2%。
但广告业务具有周期性,当经济环境不甚乐观的时候,节衣缩食的企业们第一个砍掉的就是广告营销预算。18年底以来,国内广告行业一直相对颓势,微博的2019年的营收也的确受到了宏观经济的影响:2019Q4微博广告和营销收入为4.059亿美元,同比下降3%;
而突如其来的疫情更是雪上加霜。微博预测新型冠状病毒爆发对微博2020年一季度业绩影响较大,预净营收同比降幅将在15%-20%之间。
尽管如此,在用户流量方面,微博其实是受益者之一。
截止2019年12月,微博月活跃用户数达到历史新高5.16亿。而疫情期间全民宅家的结果,是平均每天有超过2亿人通过微博关注最新疫情;日均发博人数同比增长25%,日均发博数量同比增长45%。在此基础上,微博日均流量连续两月同比增长50%及以上,微博上疫情相关视频的播放量也攀升,单日峰值达36亿。
一方面,整体经济状况不佳使得企业们纷纷削减广告预算,另一方面,用户流量达到新高。这种情况下,如何提高在巨大流量基础上的效果广告的转化率,就变得非常重要。因为无论是财大气粗的大品牌,还是中小企业,都不会拒绝广告效果“看得见”的效果广告。
近年来短视频和直播逐渐显示出的出众的带货潜力,用视频内容来引导消费已是趋势。
2018年6月,快手就新增“快手小店”入口,联合有赞进军短视频导购;2019年6月快手又接入拼多多、京东,打通主流电商平台;2018年底,抖音上线“小黄车”功能;2019年,李佳琦和薇娅又带火了直播电商,让大家看到了直播带货的无限潜力。
数据显示,2018年快手窄口径交易规模(平台内成交规模)为50亿元,宽口径交易规模(加上主播引导至微信中的交易规模)为300亿元,抖音交易规模为100亿元。

图片来源:华经情报网
大势所趋下,2019年8月的微博超级红人节上,微博宣布推出电商服务平台,将微博电商直播与淘宝之间相互打通,并取得了一定的效果:微博2019财报显示,去年12月,微博上消费垂直PGC内容的日均活跃用户规模环比提升近30%,视频消费时长环比提升40%。
此次微博扶持优秀短视频创作者,只是短视频大势所趋下完善内容生态建设的一步。
抖音、快手、B站都在争夺创作者
新冠肺炎疫情爆发后,国内线上资讯服务和娱乐活动被推上了最高峰。
2月2日,回形针PaperClip 一个名为《关于新冠肺炎的一切》的科普短视频在短短一天内刷遍各大社交媒体,其在微博上收获221万点赞、67万转发;在B站的视频播放量如今已高达488.9万;微信公众号里的视频播放量、“在看”也早已双双10万+。
管中窥豹,可以看出优质短视频内容的刷屏力量。
事实上,短视频赛道里的其他选手,早已在优质短视频内容及创作者上争得头破血流。
早在去年3月和9月,抖音就开启 DOU知计划 1.0和2.0,针对知识类创作者推出成长计划,提供体系化创作工具,为以娱乐内容为主的抖音,扩展垂直内容领域。
去年8月24日的抖音首届创作者大会上,抖音还推出“创作者成长计划”,声称要通过优化流量扶持,提供更多创作工具,更完善的服务后台等方式,帮助一千万创作者在抖音上赚到钱。
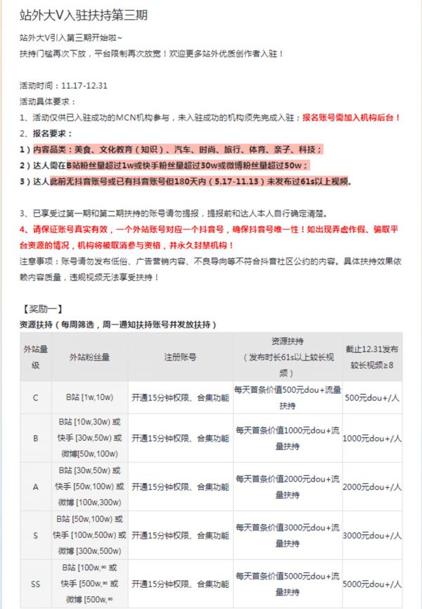
同步进行的,还有抖音的站外大V入驻扶持计划和Dou成长计划,主要针对微博、快手、B站上的中腰部及以上、未入驻抖音的短视频创作者和MCN机构,为参与者提供不少于10亿流量资源扶持。(钛媒体注:dou+资源主要用于抖音内部的资源投放,相当于微博的粉条,可以帮忙上热门等)

站外大V入驻扶持计划
在2019年经历了一年的创作者扶持和短视频内容生态建设后,抖音如今已把注意力放在了抖音直播上。
2020年3月16日,抖音直播推出“百万开麦”扶持计划,鼓励抖音达人开直播。该计划将为抖音达人提供千万曝光支持以及专属服务,更提供嘉宾连麦互动;而每周开播还可为周波获得短视频的增量曝光。
快手方面,早在2019年7月就发布“光合计划”,宣布一年拿出价值100亿元的流量,为10万个优质内容创作者的成长加速。
2019年快手还曾推出“教育生态合伙人计划”,为参与者提供高达百亿次曝光的精准流量资源;同年11月26日,又宣布200亿流量扶持音乐主播,包括冷启动流量包、任务激励包以及直播推荐位支持;随后还联合知乎发布“快知计划”,发力快手短视频在知识领域的扩展。
近期快手则把注意力放在了电商变现上。3月9日快手电商发布“2020电商合伙人招募计划”,招募对象包括代运营机构、电商培训机构和自媒体等。合作形式包括内容共建、商家教育、招商、代运营和达人孵化等。
3月18日又针对行业头部品牌发布“品牌C位计划”及“原地逛街”品牌招募,快手将为入驻品牌提供手把手熟悉快手生态、零门槛入驻快手小店、专属营销活动、技术服务费减免、账号流量支持以及预售能力支持等多项支持。
B站在这一年来也在创作者扶持上动作不断,不断扩展和加强站内短视频内容的覆盖领域。
2019年5月B站推出“Vlog星计划”,通过全年500亿次站内的流量曝光;每月100万专项Vlog奖金支持;每月1亿专项活动站内曝光量支持等,扶持优秀 Vlog创造者;
2019年9月上线B站知识创作者扶持计划,参与者将获得上亿流量支持和专项扶持;同年11月宣布上线“音乐星计划”以及“音乐UP主培养计划”,发展音乐内容,扶持音乐内容创作者;今年1月 又开始招募时尚博主,拟50亿流量造“时尚爱豆”。
如此看来,在短视频内容这条赛道上,抖音、快手、包括B站、正在内测的微信视频号等群雄环伺的环境下,微博也想通过加大对视频内容创作者的扶持,来分一杯短视频爆发带来的流量红利。(本文首发钛媒体App,作者 | 赵虹宇)
相关推荐
短视频带货大势下,微博也想挖抖音们的“墙脚”
「微视好物圈」上线,腾讯杀进短视频带货大战
短视频带货徒有虚名:只能当“直播+带货”引流的工具人?
谷歌内部创业项目ShopLoop:瞄准短视频带货,与Youtube协同
抖音里那些隐藏玩家,到底有多赚钱?
抖音和快手是明星们的下一个“微博”?
那些选择“消失”的抖音达人
罗永浩与抖音,一起豪赌带货直播
那些抖音上火起来的女装测评博主真的能帮你避雷吗?
抖音直播带货红利追逐战:离职员工都成了“抢手货”
网址: 短视频带货大势下,微博也想挖抖音们的“墙脚” http://www.xishuta.cn/zhidaoview8156.html
推荐专业知识
- 136氪首发 | 瞄准企业“流 3930
- 2失联37天的私募大佬现身,但 3220
- 3是时候看到全球新商业版图了! 2809
- 436氪首发 | 「微脉」获1 2759
- 5流浪地球是大刘在电力系统上班 2708
- 6招商知识:商业市场前期调研及 2698
- 7Grab真开始做财富管理了 2610
- 8中国离硬科幻电影时代还有多远 2328
- 9创投周报 Vol.24 | 2186
- 10微医集团近日完成新一轮股权质 2181
